Next Article in Journal
Research on Small and Medium-Sized Towns: Framing a New Field of Inquiry
Previous Article in Journal
Assessing Socio-Economic Factors Affecting the Implementation of Payment for Ecosystem Services (PES) Mechanism
 
 
Font Type:
Arial Georgia Verdana
Font Size:
Aa Aa Aa
Line Spacing:
Column Width:
Background:
Article

Aesthetic Expertise for Sustainable Development: Envisioning Artful Scientific Policy Advice

Institute of Sustainability Governance, Leuphana University Lüneburg, Universitätsallee 1, 21335 Lüneburg, Germany
World 2021, 2(1), 92-104; https://doi.org/10.3390/world2010007
Submission received: 8 December 2020 / Revised: 20 January 2021 / Accepted: 4 February 2021 / Published: 10 February 2021

Abstract

Unsustainable developments will continue to be a significant challenge from the global to local level. The United Nations Transformation Agenda 2030 reflects the breadth and depth of the task and serves as a central reference point. The participation and collaboration of state and non-state actors are considered necessary to make progress in this context. However, politics and policy-making play a central role for guiding and shaping sustainable development. In order to secure societal acceptance for the targeted sustainability transformation, this article claims that policy-making for sustainable development should aim to bring about well-being-oriented transformations. In this regard, besides cognitive insight into the need for change, the multisensory dimensions of human existence in general as well as in everyday social practices in particular should be taken into account more systematically. It is argued that the presented approach of artful scientific policy advice may enable sensory-informed and creative policy-making by providing aesthetic expertise.

1. Introduction: Unsustainable Developments, Sustainability Transition, and Well-Being

Over the past fifty years, the international scientific community of interdisciplinary environmental sciences and—at a later date—sustainability sciences has generated an impressive body of knowledge providing convincing evidence of critical unsustainable developments [1]. Especially research on the unsustainable development of the natural life-supporting earth system as the perceived basis for socio-economic activities has gained attention beyond academic discourses by employing framing concepts and terminologies such as “planetary boundaries” or the “Anthropocene” [2,3]. The broader spectrum of interconnected sustainability challenges ranges from environmental unsustainability, which is reflected in alarming analyses of challenges such as climate change, biodiversity loss, soil degradation, or marine pollution, through social unsustainability caused by unjust social inequality, to economic unsustainability, which is driven by issues such as the depletion of non-renewable resources or unsustainable financial (debt) regimes [4].
The adoption of the resolution “Transforming our World: the 2030 Agenda for Sustainable Development” by the General Assembly of the United Nations on 25 September 2015 reflects recognition by the international community that the scientifically well-founded unsustainable developments are both massive and ongoing and that profound changes will be necessary to impact global sustainability [5]. The magnitude of the challenge can be seen especially in the universal and indivisible Sustainable Development Goals (SDGs). These 17 goals with their 169 targets address a broad range of interconnected social, economic, and ecological problem areas (https://sustainabledevelopment.un.org/?menu=1300 (accessed on 1 September 2020)).
Despite some criticism on the mainstream understanding of sustainable development and SDGs as inadequate to guide a fundamental, systemic sustainability transition [6], it can be stated that the UN-led process is generally in line with the widely shared paradigm of sustainability governance and transition in scientific, civil society, and policy-making spheres [7]. Key elements of varying conceptual and methodological scientific approaches, such as transition management [8], reflexive governance for sustainable development [9], great transformation [10], and transformative transdisciplinary sustainability science [11], all have in common the logic of a deliberative multistakeholder, integrated, and solution-oriented approach, and they are recognized in the UN agenda 2030. Within this context, this article highlights a less focused aspect: Based on the premise that politics and policy-making are of particular importance for guiding and shaping sustainable development [4], there is a need for sustainability policies and governance to pay particular attention to well-being-oriented transformations in order to foster social acceptance [12]. In this regard, it is claimed that besides cognitive, abstract insight into the need for change, the multisensorial dimensions of human existence in general as well as in everyday social practices in particular should be more systematically taken into account; and embodied imagination should be stimulated and captured in order to find creative solutions for well-being-oriented sustainable development [13]. In order to tackle this topic, in the following, the specific relevance of politics and policy-making for sustainable development and the relevance of multisensorial dimensions for well-being-oriented transformations are discussed first. Then, the relationships between policy-making, science, and arts are explored in order to identify entry points for harnessing the multisensoriality of life and embodied imagination for sustainability policy and governance. Then, the approach of artful scientific policy advice is introduced, and it is argued that aesthetic expertise can be generated, which may strengthen sensory-informed policy-making.

2. Sustainable Development: Transformative Politics and Policy-Making

Right from its beginning the ambitious idea of sustainable development was oriented toward a great transformation. Situated in the historical context of the disruptive upheaval in the Soviet Union and the succeeding political, economic, and social transition of former communist and socialist states into liberal democracies and market economies around the world, the Brundtland Report set the tone, and the international community resolved the vision of sustainable development in the Agenda 21 in Rio de Janeiro in 1992 [14]. The document reflects the breadth and depth of the systemic challenge of unsustainable developments and maps out the need for a multidimensional (social, economic, ecological), multiactor (state and non-state) and multiscale (local to global) approach. Beyond established policy fields such as environmental policy or economic policy and its respective policy-making approaches, the Agenda 21 outlined a transformative pathway toward sustainability, requiring the adaptation and renewal of institutions and instruments. In order to foster inter- and intragenerational justice, key mechanisms were and are until today large-scale international conferences, such as the conferences of parties (COPs) for climate change and biodiversity, as tools for multilateral and collaborative governance, the development of national sustainability strategies to strengthen policy coherence beyond individual policy fields, local sustainable development initiatives, cooperative measures to involve the private sector (UN Global Compact), and procedures for civil society participation. Today, almost thirty years later, the balance of sustainability policy and governance is sobering despite uncountable activities by manifold state and non-state actors. Some important positive developments in areas of social and economic development, such as reduction of poverty and hunger, child mortality, or alphabetization are thwarted by severe ecological degradation, social inequality challenges, and economic volatility [15,16]. For the so far limited and in some fields even absent successes of sustainability transformation, several reasons can be assumed: Actions on sustainable development are inevitably embedded in path dependent but at the same time dynamic, complex, and therefore oftentimes surprising economic, social, and ecological contexts. During the past thirty years of sustainability discourse and practice, major transnational events such as for example (civil) wars in former Jugoslavija in 1992–1996, the genocide of Rwanda, the terror attacks of 2001, the financial crises in 2009, the nuclear catastrophe in Fukushima in 2011, and—most recently—the coronavirus pandemic of 2020, as well as (information) technological revolutions such as the appearance of the internet in the 1990s, the mobile communication in the 2000s, and social media in 2010s have triggered influential parallel and confounding societal transformations. Beyond and below these significant disruptions, the global capitalist system has been criticized as being a structural root cause for unsustainable development due to its inherent drive toward (resource) growth and its tendency to capital accumulation, resulting in social inequality and ecological degradation [17,18]. Finally, politics—in democracies as in authoritarian nation states alike—is challenged by the disruptive and oftentimes eruptive events as much as by the more structural impact of global capitalism. Short-term crisis politics to confront suddenly occurring events—such as the global financial crises of 2009 or the coronavirus pandemic of 2020—on the one hand as well as policy-making in the context of economic globalization may overshadow sustainability policies. In the worst case, it may lead to the emergence of populist and nationalist politics, as observable in many regions of the world over the past decade [19]. This political upheaval puts pressure on sustainable development by undermining multilateral cooperation and questioning intra- and intergenerational goals. Thus, transformative policy-making for sustainable development is continuously endangered by disruptive events, path-dependent structural conditions, and political (counter) forces. Obviously, societal and political will are so far insufficient to deliver the postulated sustainability transformation adequately. In face of this unsatisfactory development toward sustainability, some authors call for more radical approaches questioning liberal representative democracy and the market economy such as eco-authoritarianism, eco-socialism, post-capitalism, degrowth, and alike [20,21,22,23]. These perspectives assume that real (ecological) sustainability requires fundamental systems change, either enforced top–down by state power or bottom–up by civil society revolution. In this line of thinking, there is fundamental skepticism that the concepts and practices of sustainable growth, green and just economy, as well as ecological democracy and democratic sustainability state, which aim for an adaptation of capitalist democracies, are able to reach sustainable development. Looking into the empirical reality, the picture is mixed: in sustainability rankings, liberal (social) democracies, especially Scandinavian countries, score generally high [24]; on the other hand, authoritarian states, such as China, make significant progress in areas such as energy transition [25]; and socialist Cuba performs well regarding ecological footprint and human development [26]. Moreover, one can find on the one hand sober statistics that technological progress and economic growth are doing more good than harm, and on the other hand, there are studies that show that quality of life and happiness go beyond economic wealth, and deep ecology lifestyles might be more fulfilling than modern consumptionism [27]. Thus, in political and societal practice, one can find around the world concrete examples for different sustainability ideologies. Before this heterogeneous landscape of analytical–normative ideas, concepts, and related practices of sustainability transformation, this article takes a different angle: In democracies, sustainable development—as well sustainable growth and degrowth—depend on participation to safeguard input legitimacy and social acceptance of measures. In eco-authoritarian contexts, which depend on the output legitimacy of political decisions, political and social costs of enforced sustainability might become critical in the mid- and long-term, if social expectations are not fulfilled. Therefore, the fundamental assumption in the following is that independent from ideological preferences and socio-political organization, any sustainability transformation shall be well-being oriented in order to be viable in the mid- and long-term.
The issue of well-being is not at all new. From great thinkers such as Aristotle, who contemplated about the “good life” up to theoretical and empirical studies in social sciences on topics such as quality of life or more recently, happiness, one can find a broad range of convincing arguments as to why well-being and its improvement is of key relevance for human existence and societal cohabitation in general and for sustainability transformation in particular [28,29,30,31]. Beyond safeguarding physical survival and basic material necessities, humans have farther-reaching needs, including appealing environments, stable social relationships, or cognitively and emotionally stimulating surroundings [32]. Considering the time-spatial amplification of (un) sustainable development and the normative aspiration of intra- and intergenerational justice, a sustainability transformation should aim at intra- and intergenerational well-being to become politically feasible and socially acceptable.
In order to grasp the somewhat soft term of well-being more systematically, the conceptual distinction of objective and subjective well-being as used in approaches to measure well-being is helpful hereby [33]. Objective well-being covers observable material and social aspects of human life measured by quantitative indicators. Next to dimensions of material wealth, it includes social aspects such as social cohesion, equity, health, or security, which are considered as essential for societal well-being. In contrast, subjective well-being means the individual and subjective experience regarding perceived quality of life. Especially, approaches of measuring happiness have put forward the argument that objective (material and social) well-being does not automatically equal subjective well-being [27]. This line of research emphasizes that depending on personal characteristics, socialization and biographical impressions, as well as concrete everyday practices and experiences in situated socio-material contexts, people have different cognitive interpretations, corporeal sensations, and feelings, which shape their well-being. Based on the discussion on objective and subjective well-being, it can be stated that a differentiated understanding of well-being requires insights into subjectively experienced, perceived, and evaluated well-being, which goes beyond information on objective material and social well-being. Assuming that humans are more than rational information processing machines but complex beings driven by interrelated physiological, emotional, and mental dynamics and therefore shaped by affective sensations and embodied imaginations in their subjective experience of well-being, a more systematic consideration of the multisensoriality of human existence seems to be relevant.
Despite early recognition of the multisensoriality of human nature and reality by Aristotle, who first systematically speculated about the five senses of taste, smell, touch, hearing, and sight [34], modern (social) science has focused on the tradition of Descartes on rationalism and cognitivism and overwhelmingly viewed the senses in a critical manner or ignored them; it was about civilization (mind) against nature (body) [35]. It was not until the 19th and 20th century that scholars such as Karl Marx [36], Sigmund Freud [37], Georg Simmel [38], Helmuth Plessner [39], or Maurice Merleau-Ponty [40] showed a renewed interest in the fundamental role of sensory experiences, corporeality, affect, and emotions for human existence and everyday life. With varying foci, they (re-)conceptualized humans as bodily subjects in socio-material worlds, emphasizing the cognitive and corporeal co-construction of sense-making, the corporal–sensorial (co-)presence of humans and non-humans as well as the interplay of mind and body, sensing, and interpreting, intuition, and conception. Building on these pioneering works, the interdisciplinary field of sensory studies has generated over the past two decades an impressive body of knowledge on the role of the senses in human life and how the multisensorial reality of social practices is shaped by culturally mediated multisensorial conditions and experiences [41]. Of specific interest in the present context are philosophical and sociological approaches, which conceptualize the relational effects between humans and non-humans, the material world of objects, and the inner world of subjects. Of particular relevance in this regard are three theoretical lines of thinking: (1) The idea of atmosphere, understood as co-processed phenomena between sensing (human) subjects and mood-carrying material and social worlds, ranging from pristine nature, to crowded noisy streets up to funerals or sport events [42]. (2) The practice theory exploring the implicit informal logic of social life driven by routinized social practices based on unreflected embodied knowledge and imagination and its practical corporal doing in concrete socio-material situations such as mobility behavior, physical labor, or bodily expression in culturally preformed social interactions [43]. (3) Finally, the theory of resonance, which employs corporeal, sensory, and material perspectives to argue that humans are anthropologically oriented toward resonance, which is defined as emotional and corporeal–affective sensed forms of reverberations of lived experiences that go beyond those available to abstract cognitive–interpretative perception and evaluation (Rosa, 2018) [6]. Resonant relationships can be found where humans actively engage as mental–corporeal beings, driven by intrinsic interest and self-efficacy expectations with an openness to being touched by the world’s own voice: whether in gardening, playing sports or an instrument, interacting reciprocally with family, friends, or colleagues, or fulfilling a sense-making occupational task. All these theories emphasize the need to go beyond a reductionist view of cognitive–interpretative sense-making of the world and address more systematically sensory–affective ways of sense-making in its own right. These interdisciplinary insights into the essential role of multisensoriality, corporeality, and embodied cognition and imagination for human (inter)action in material and social worlds have implications for well-being oriented policy-making on sustainable development. Since well-being, as shown above, means much more than fulfilled basic physical needs or material wealth, namely appealing environments and stimulating social experiences, sensory-affective dimensions are of particular importance. Thus, the question arises as to how the multisensoriality of human existence can be better reflected and considered in sustainability policy and governance.
As discussed, from the perspective of sensory sustainability science, methodological approaches of sensory ethnography on the one hand and arts-based research on the other hand appear to be particularly promising to generate sensory–aesthetic knowledge on sustainable development, which may support sensory-informed policy-making [13,44]. Rooted in the qualitative, explorative, participatory, and interpretative style of doing ethnographic research by employing narrative interviews, observation, photography, or audio-visual recording, the approach of sensory ethnography has been developed over the past two decades [45]. The multisensoriality of human life is put at the center of interest, and it is analyzed how the different senses—smell, taste, visual, audio, touch, and kinesthetic—are interconnected with fundamental aspects of human existence such as perception, place, knowing, memory, or imagination. Within this emerging field of research, new methods have been explored as well including autoethnography, interventionist ethnography, participatory audio-visual recording up to imaginative practices such as fictional ethnographic writing, and more [46]. Closely related to the way of doing sensory ethnography is the field of arts-based research. Arts-based research covers creative research practices, which aim at alternative ways of knowledge production and communication beyond established quantitative and qualitative scientific methodologies [47]. The epistemic core is oriented toward scientific–aesthetic knowing. Aesthetics, understood as sensory perception and intuition, shall complement and enrich scientific inquiry by methods such narrative inquiry, fiction-based research, poetry, music, dance, theatre, film, and visual art. Arts-based research allows for an alternative way of understanding and interpreting reality by revealing multiple meanings of phenomena, raising empathetic awareness, and stimulating imagination for transformative practices. Patricia Leavy has summarized the differences between quantitative, qualitative, and arts-based methods and—hereby—she points out the complementary potential for scientific–aesthetic knowledge generation, as shown in Table 1. Specificities of arts-based methods compared to quantitative and qualitative methods [47].
Although sensory ethnography and arts-based research are relatively young social scientific practices, one can find a few pioneering studies that employ these approaches for sustainability issues such as “sensecapes” in the slow city movement or on the value of arts-based research for strengthening imaginary and transformative potentials [48,49,50]. Based on the sketched interdisciplinary theoretical approaches, methodological innovations, and experimental experiences in sensory ethnography and arts-based research, it can be concluded that policy-making on sustainable development, which aims at considering more systematically intra- and intergenerational well-being in transformation processes, might be well advised to make use of this source of insight. Given that usually, scientific knowledge enters policy-making in the form of expertise generated and transferred by science–policy interfaces and in scientific advisory formats [51], it can be asked how sensory and arts-based procedures and findings might be employed in policy advice. Before conceptual and methodological considerations for an approach of artful scientific policy advice are presented, key aspects of the relationship between policy-making, science, and arts in advisory contexts are reviewed in order to figure out essential design requirements.

3. Expertise for Sustainable Development: Policy-Making, Science, and Arts

At all times, rulers and political decision-makers have sought advice: from elders and wise men, priests and shamans, philosophers and scholars. Since enlightenment, science has become a significant player in policy advice. Especially during the second half of the 20th century, scientific policy advice has grown tremendously in relevance and importance in modern industrialized societies. Due to the expansion of science, sociologists have diagnosed the emergence of science-based societies and knowledge societies as well as the establishment of scientific policy advice as the “fifth branch” next to executive, legislative, judicative, and public media in democracies [52,53,54]. On the one hand, the increased relevance of science for policy-making has been praised as a way toward rational decision-making. On the other hand, critics have discussed dangers of technocracy vis a vis democracy and have pointed out the downsides of one-dimensional science-based rationality [55,56]. In the face of the controversial relationship between science and policy-making, philosopher Jürgen Habermas has suggested a model for organizing the science–policy interface [57]. Picking up the concept of democratic decisionism by Max Weber, in which he elaborates the relationship between politicians and experts in a way, that politicians set the goals and experts deliver knowledge on how to reach the goal, and confronting this perspective with the observation of technocracy, in which experts not only deliver knowledge but dominate the goal setting as well, he proposes the approach of pragmatism, in which science and policy-making engage in a structured discourse on normative goals and knowledge claims. Due to its social and factual complexity, sustainable development can be seen as a paradigmatic field for science–policy interactions. From the global to the local level, there are uncountable science–policy interfaces with varying degrees of science–policy blending: the spectrum ranges from international science–policy initiatives such as International Panal on Climate Change (IPCC) or International Panel on Biodiversity and Ecosystem Services (IPBES through scientific governmental advisory bodies and sustainability councils up to local multistakeholder settings involving scientists next to state and non-state practitioners [58,59]. However, the analytic–deliberative, pragmatist model can be considered as of particular relevance for sustainable development because of its perceived strength for bridging pluralistic values, interests, and knowledge claims.
As the sociology of science has elaborated, policy-oriented scientific expertise should not be mixed up with scientific research and knowledge production. Scientific expertise in policy contexts is not only about delivering somehow objective theoretical and empirically proved facts, but it is also based on concluding interpretations and intuitive expert judgments in which value-based normative assumptions and preferences enter the expertise: “Expert advice must go beyond the “truths” of scientific knowledge and become involved in the complexities and uncertainties of the world outside…” [60]. Moreover, the (political) selection of scientific expertise and individual experts for a given topic shapes significantly the perception of a problem at hand and potential solution options [61]. Thus, beyond the fundamental insight into the social construction of scientific knowledge as such, scientific expertise in advisory contexts is usually transscientific. Instead of the idealized picture of speaking (scientific) “truth” to (political) “power”, the science–policy interfaces are more blurred with effects in both directions: on the one hand, policy-makers are not only of normative value and interest carriers without knowledge, and on the other hand, scientific experts are not only carriers of scientific truth’s without normative and value-based preferences. This observation, which is particularly relevant for sustainable development with its normative ambiguity and knowledge uncertainty on future trajectories, does not change the relevance and benefit of science in policy-making whatsoever. On the contrary, beyond the democratically problematic technocratic vision of scientific truth guiding political power or a decisionistic, strongly instrumental use of science supporting political preferences, the manifold pragmatist science policy interfaces observable in practical contexts help bridge the social spheres of science and policy-making and provide important (co-produced) knowledge for the sustainability transformation.
The diverse structural and procedural organization of the science–policy interface reflects the fundamental differentiation in modern societies and its consequences. The progressing differentiation of social spheres, such as religion, economy, science, policy-making, or arts has been diagnosed and theoretically grasped in sociology from early on. Among these, the most sophisticated is Niklas Luhmann [62], who elaborated in his theory that social systems evolve in an autopoetic manner by differentiating themselves from the societal environment and following a system-specific logic. In his theory, he describes that systems are oriented toward particular binary codes, such as “true/untrue” in science, “power/opposition” in politics, or “payment/non-payment” in the economy. Due to this strong functional specialization, there is a growing need for structural coupling in order to bridge social systems. Out of this perspective follows for our context of artful scientific policy advice, that next to the transgression between arts and (sustainability) science by arts-based sustainability science, and the discussed structural coupling between science and policy by scientific policy advice, the relation of arts and policy-making is of relevance.
In analogy to the idealized description of “speaking truth to power” for the relationship between science and policy-making, one could speak of “providing aesthetics to power” for the relation of arts and policy-making. There is a long tradition of arts serving the powerful, be it kings, rulers, the church, or dictators. The aestheticization of ideologies in the service of the ruling classes follows—using the terminology of science–policy interface—a decisionistic model: political leaders set the goals, and artists fulfill an instrumental function through their aesthetic abilities. Even though studies on the aestheticization of (post)modern societies show that this traditional relationship still is of high and potentially increasing relevance [43], the arts–policy-making interface has changed dramatically since the beginnings of modernity and the progressing differentiation of social spheres and systems. As Luhmann has convincingly elaborated, an autopoetic social system of arts has emerged over the past three centuries [63]. Here, policy-making or science arts is considered to be a self-referential social subsystem with an autonomous operational modus for the (re-)production of art works. Its functional contribution lies in societal reflection, irritation, and providing contingency through its imaginative and fictional abilities. Under these circumstances, the relationship between arts and policy-making changes; besides the instrumental provision of aestheticization stands the (critical) artistic intervention into political contexts, especially in liberal democracies [64,65]. In all genres of arts, one can find ample examples for this politically challenging role of arts. The spectrum ranges from famous interventionist visual artists, such as Josef Beuys or Ai Weiwei, to political protest songs, up to fictional reflections of political issues in film or literature. Between the sketched extremes of the instrumental role of arts in service of the powerful on the one hand and critical interventionist arts on public policy on the other hand, one can find diverse forms of arts–policy interfaces as well. There are examples where artists are invited to intervene intentionally in political–administrative organizations or where the creative abilities of artists are looked for by political actors to help generate social and policy innovations [66]. However, the latter artistic policy practices, for which some analogy to the pragmatist scientific advisory model can be considered, are much less conceptually reflected and in practice institutionalized than the science–policy interface. It can be concluded here that the structural coupling of arts and policy-making is characterized by a variety of forms, but regarding collaborative—or pragmatist—artistic policy advice, the interface appears not as developed and institutionalized as it is the case with scientific policy advice. Moreover, there is no systematic approach connecting science and arts within (sustainability) policy contexts. Based on the observations and considerations made so far in this article on sensory sustainability science, scientific policy advice, and on arts and policy-making, a model for artful scientific policy advice is proposed to take advantage of the complementary abilities of science and arts in contributing to sustainability policy and governance in specific and sustainable development in general.

4. Designing Artful Scientific Policy Advice for Sustainable Development

As discussed in the previous sections, policy-making, science, and arts operate along system-specific logics and programs, and thereby, they fulfill particular societal functions: collective-binding decisions, systematic knowledge production, and aesthetical reflection and irritation. Structural coupling between the functional specialized social subsystems, for example scientific advisory bodies at the science–policy interface, allow for inter-systemic interaction, which may strengthen the capabilities of the overall societal system. Regarding the challenging sustainability transformation, a specialized interface for artful scientific policy advice, bridging and connecting systematically policy-making, science, and arts, might be promising for generating new insights and creative options for well-being-oriented actions. Given the peculiarities of the three social spheres in question, any interface design needs to take into account fundamental system-specific requirements. Policy-making—especially in democracies—is expected to ensure input and output legitimacy to reach social acceptance of policies. However, politics—at least in pluralistic societies—is characterized by differences in opinion and competition of political parties and streams based on differing values, interests, as well as perceptions and prioritization of problems. Consequentially, the political rationality of interestedness toward political goals, power struggles, and (party) political competition needs to be recognized in artful scientific policy advice. Science is expected to realize systematic transparent knowledge creation and to provide theoretically and methodologically secured knowledge to other social systems and society at large. Sound science depends on the thorough designation of well-proofed knowledge, uncertain knowledge, and non-knowledge. The intersubjective tracebility of knowledge claims is of specific relevance in advisory settings where scientific knowledge is transformed into expertise, as shown above. Analogous to the mentioned political rationality, a particular scientific rationality of theoretically and methodologically systematic knowledge production, which may come into conflict with political positions, need to be considered. Finally, art is assumed to generate aesthetic experiences, which reflect reality, irritate, or open up new possibilities of thinking and acting. This potential of arts, which goes beyond a mere instrumental aestheticization of political affairs, requires autonomy and creative freedom. The artistic rationality of autonomous, critical–reflexive arts with its own qualities and difficulties need to be equally appreciated in artful scientific policy advice as the political and scientific rationality.
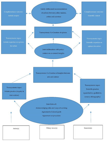
As a result of these system-related rationalities, an essential pre-condition for science–arts policy interaction can be stated: a collaborative–experimental attitude of the participating policy-makers, artists, and scientists. Without a genuine willingness to openness and transsystemic, joint learning, the potential benefit of co-creating policy-oriented insights by harnessing the complementary strengths of science and arts are less likely to be reached. However, this does not mean to dissolve or ignore the particular modes of operation, but, on the contrary, to explicitly acknowledge the respective rationalities mutually. Even though either side of the interface can of course not enforce this pre-condition, its probability can be increased whatsoever. Therefore, the first key element of an ideal typical procedural design for artful scientific policy advice would be a confirmation of the participating actors acknowledging the different roles and ways of working. A conscious recognition of the differences and their productive potential may help prevent disappointment and irritation during the advisory process. Based on this foundation, the second key element concerns the agreement on shared goals. Considering the distinctive societal functions, policy-making, science, and arts are inherently oriented towards heterogeneous goals. Thus, an explicit agreement on shared goals within a concrete advisory undertaking is necessary. The shared goals need to be adequately open regarding potential surprising results and should not somehow pre-determine the outcome. Once the goals are jointly defined, an agreement on procedure and collaboration as the third key element of artful scientific policy advice is needed. Given the discussed complexity of the science–art–policy interface, the modalities of the advisory project and the working relations need to be clarified and fixed at the beginning. It is important to define structural as well as procedural aspects of the collaboration. The novelty of and—most likely—the unfamiliarity of the involved actors with this advisory setting demand a precise description of the approach. The core of the overall approach represents the transsystemic co-creation of insights and options as a fourth element. In order to do justice to the distinct rationalities and at the same time take at advantage of them, a connected–parallel operational sequence is favorable. Therein, phases of separated work steps and interactive encounters are systematically combined, which are guided by the shared goals defined at the beginning of the advisory process. Finally, as the fifth key element, joint as well as complementary products and outcomes need to be produced. Beyond the usual text-based expertise delivered by scientists in advisory contexts, in artful scientific advice, artistic outcomes in their diverse forms join in as well as jointly deliberated recommendations. The following chart gives a comprehensive overview of the five key elements and their relation to each other (Figure 1). The ideal typical model aims at providing organizational support regarding how to appropriately design artful scientific policy advice for strengthening sensory-informed policy-making regarding well-being-oriented transformation toward sustainable development.

5. Outlook: Aesthetic Expertise for Sustainable Development

This article aims at opening up a novel perspective on transformative sustainability policy and governance. It is argued that in transformation processes toward sustainable development, more attention should be paid toward intra- and intergenerational well-being in order to increase social acceptance. Since well-being goes beyond basic physical needs, material wealth, and cognitive insight, multisensorial dimensions of human existence should be taken into account more systematically. Based on knowledge from interdisciplinary sensory studies, sensory ethnography and arts-based research, which are bound together in the approach of sensory sustainability science, the potential of sensory-informed policy-making for sustainable development has been pointed out. An innovative form of collaboration between policy-making, science, and arts is perceived as promising to generate sensory-informed insights and creative options for action. Beyond traditional scientific expertise in science–policy interfaces, the suggested model of artful scientific policy advice provides “aesthetic expertise”. Based on the theoretical considerations and the related first experiences with sensory and arts-based sustainability interventions mentioned in this article, it is assumed that the particular strengths of science—systematic knowledge production—and arts—irritation, imaginative power and aestheticization—can be harnessed by the proposed science–arts–policy-making interface design and made applicable for sustainability policy. However, to figure out the real potential of the model to stimulate and support sensory-informed policy-making for sustainable development, more practical experiments and empirical exploration are needed. The enormous challenge of sustainable development requires bold action by societal actors from all spheres of society. Curious and innovative scientists, artists, and policy-makers can prove their bravery by engaging in artful scientific policy advice and the creation and use of aesthetic expertise for well-being oriented sustainability transformation.

Funding

This research received no external funding.

Institutional Review Board Statement

Not applicable.

Informed Consent Statement

Not applicable.

Data Availability Statement

I would agree with the MDPI Data Policies.

Conflicts of Interest

The authors declare no conflict of interest.

References

  1. Steffen, W. Planetary boundaries: Guiding human development on a changing planet. Science 2015, 347, 622. [Google Scholar] [CrossRef] [PubMed]
  2. Rockström, J.; Steffen, W.; Noone, K.; Persson, Å.; Chapin, F.S.; Lambin, E.F.; Lenton, T.M.; Scheffer, M.; Folke, C.; Schellnhuber, H.J.; et al. A safe operating space for humanity. Nature 2009, 461, 472–475. [Google Scholar] [CrossRef] [PubMed]
  3. Steffen, W.; Grinevald, J.; Crutzen, P.; McNeill, J. The Anthropocene—Conceptual and historical perspectives. Philos. Trans. R. Soc. A Math. Phys. Eng. Sci. 2011, 369, 842–867. [Google Scholar] [CrossRef] [PubMed]
  4. Heinrichs, H.; Biermann, F. Sustainability—Politics and Governance. In Sustainability Science—An Introduction; Heinrichs, H., Martens, P., Michelsen, G., Wiek, A., Eds.; Springer: Dordrecht, Germany, 2016. [Google Scholar]
  5. United Nations General Assembly. Transforming Our World: The 2030 Agenda for Sustainable Development; United Nations: New York, NY, USA, 2015. [Google Scholar]
  6. Rosa, H. Resonanz. Eine Soziologie der Weltbeziehung; Suhrkamp: Frankfurt am Main, Germany, 2018. [Google Scholar]
  7. Zeijl-Rozema, A.; Cörvers, R.; Kemp, R.; Martens, P. Governance for sustainable development: A framework. Sustain. Dev. 2008, 16, 410–421. [Google Scholar] [CrossRef]
  8. Loorbach, D. Transition Management. New Mode of Governance for Sustainable Development; International Books: Rotterdam, The Netherlands, 2007. [Google Scholar]
  9. Voss, J.-P.; Bauknecht, D.; Kemp, R. Reflexive Governance for Sustainable Development; Edward Elgar Publishing: Cheltenham, UK, 2006. [Google Scholar]
  10. Wissenschaftlicher Beirat der Bundesregierung (WBGU). Welt im Wandel. Gesellschaftsvertrag für eine große Transformation; WBGU: Berlin, Germany, 2011. [Google Scholar]
  11. Wiek, A.; Lang, D. Transformational Sustainability Research Methodology. In Sustainability Science—An Introduction; Heinrichs, H., Martens, P., Michelsen, G., Wiek, A., Eds.; Springer: Dordrecht, Germany, 2016. [Google Scholar]
  12. Rogers, D.S. A vision for human well-being: Transition to social sustainability. Curr. Opin. Environ. Sustain. 2012, 4, 61–73. [Google Scholar] [CrossRef]
  13. Heinrichs, H. Artful sustainability governance—Foundational considerations on sensory-informed policymaking for sustainable development. Sustain. Dev. 2019, 28, 791–799. [Google Scholar] [CrossRef]
  14. United Nations. Agenda 21; United Nations: New York, NY, USA, 1992. [Google Scholar]
  15. Sachs, J. The Age of Sustainable Development; Columbia University Press: New York, NY, USA, 2015. [Google Scholar]
  16. United Nations. The Sustainable Development Goals Report; United Nations: New York, NY, USA, 2019. [Google Scholar]
  17. Blühdorn, I. Sustaining the unsustainable: Symbolic politics and the politics of simulation. Environ. Politics 2007, 16, 251–275. [Google Scholar] [CrossRef]
  18. Rosa, H.; Henning, C. The Good Life Beyond Growth—New Perspectives; Routledge: New York, NY, USY, 2018. [Google Scholar]
  19. Marschall, P.; Klingebiel, S. Populism: Consequences for Global Sustainable Development; (Briefing Paper) Deutsches Institut für Entwicklungspolitik: Bonn, Germany, 2019. [Google Scholar]
  20. Shahar, D.C. Rejecting Eco-Authoritarianism, Again. Environ. Values 2015, 24, 345–366. [Google Scholar] [CrossRef]
  21. Quingzhi, H. (Ed.) Eco-Socialism as Politics. Rebuilding the Basis of Our Modern Civilisation; Springer: Dordrecht, Germany, 2014. [Google Scholar]
  22. Mason, P. Postkapitalismus; Suhrkamp: Frankfurt am Main, Germany, 2016. [Google Scholar]
  23. Sekulova, F.; Kallis, G.; Rodriguez-Labajos, B.; Schneider, F. Degrowth: From theory to practice. J. Clean. Prod. 2013, 38, 1–6. [Google Scholar] [CrossRef]
  24. Sachs, J.; Schmidt-Traub, G.; Kroll, C.; Lafortune, G.; Fuller, G. Sustainable Development Report 2019; Bertelsmann Stiftung and Sustainable Development Solutions Network (SDSN): New York, NY, USA, 2019. [Google Scholar]
  25. Zhang, D.; Wang, J.; Lin, Y.; Si, Y.; Huang, C.; Yang, J.; Huang, B.; Li, W. Present situation and future prospect of renewable energy in China. Renew. Sustain. Energy Rev. 2017, 76, 865–871. [Google Scholar] [CrossRef]
  26. Cabello, J.J.; Garcia, D.; Sagastume, A.; Priego, R.; Hens, L.; Vandecasteele, C.; Eras, J.J.C. An approach to sustainable development: The case of Cuba. Environ. Dev. Sustain. 2012, 14, 573–591. [Google Scholar] [CrossRef]
  27. Helliwell, J.F.; Layard, R.; Sachs, J. World Happiness Report [R]; The Earth Institute, Columbia University: New York, NY, USA, 2012. [Google Scholar] [CrossRef]
  28. Gasper, D. Human Well-being: Concepts and Conceptualizations. In Human Well-Being; McGillivray, M., Ed.; Palgrave Macmillan: London, UK, 2007; pp. 23–64. [Google Scholar]
  29. King, M.F.; Reno, V.F.; Novo, E.M.L.M. The Concept, Dimensions and Methods of Assessment of Human Well-being within a Socioecological Context: A Literature Review. Soc. Indic. Res. 2014, 116, 681–698. [Google Scholar] [CrossRef]
  30. Kjell, O.N.E. Sustainable Well-Being: A Potential Synergy Between Sustainability and Well-being Research. Rev. Gen. Psychol. 2011, 15, 255–266. [Google Scholar] [CrossRef]
  31. Moser, G. Quality of life and sustainability: Toward person–environment congruity. J. Environ. Psychol. 2009, 29, 351–357. [Google Scholar] [CrossRef]
  32. Maslow, A.H. A theory of human motivation. Psychol. Rev. 1943, 50, 370–396. [Google Scholar] [CrossRef]
  33. Barrington-Leigh, C.; Escande, A. Measuring Progress and Well-Being: A Comparative Review of Indicators. Soc. Indic. Res. 2018, 135. [Google Scholar] [CrossRef]
  34. Welsch, W. Aisthesis: Grundzüge und Perspektiven der Aristotelischen Sinneslehre; Klett-Cotta: Stuttgart, Germany, 1987. [Google Scholar]
  35. Göbel, H.K.; Prinz, S. Die Sinnlichkeit des Sozialen. Wahrnehmung und Materielle Kultur; Transcript: Bielefeld, Germany, 2015. [Google Scholar]
  36. Marx, K. Das Kapital. Kritik der Politischen Ökonomie; Bd. 1; Dietz Verlag: Berlin, Germany, 1989. [Google Scholar]
  37. Freud, S. Das Ich und das Es. Metapsychologische Schriften; Fischer Verlag: Frankfurt am Main, Germany, 2009. [Google Scholar]
  38. Simmel, G. Soziologie der Sinne. Die Neue Rundsch. 1907, 18, 1025–1036. [Google Scholar]
  39. Plessner, H. Anthropologie der Sinne—Gesammelte Schriften; Suhrkamp: Frankfurt am Main, Germany, 1980. [Google Scholar]
  40. Merleau-Ponty, M. Phänomenologie der Wahrnehmung; de Gruyter: Berlin, Germany, 1965. [Google Scholar]
  41. Howes, D. The Expanding Field of Sensory Studies. 2013. Available online: http://www.sensorystudies.org (accessed on 1 September 2020).
  42. Böhme, G. Atmosphäre—Essays zur Neuen Ästhetik; Suhrkamp Verlag: Berlin, Germany, 2017. [Google Scholar]
  43. Reckwitz, A. Die Erfindung der Kreativität. Zum Prozess Gesellschaftlicher Ästhetisierung; Suhrkamp: Frankfurt am Main, Germany, 2012. [Google Scholar]
  44. Heinrichs, H. Strengthening Sensory Sustainability Science—Theoretical and Methodological Considerations. Sustainability 2019, 11, 769. [Google Scholar] [CrossRef]
  45. Pink, S. Doing Sensory Ethnography; Sage Publications Ltd.: London, UK, 2015. [Google Scholar]
  46. Elliott, D.; Culhane, D. A Different Kind of Ethnography. In Imaginative Practices and Creative Methodologies; University of Toronto Press: Toronto, ON, Canada, 2017. [Google Scholar]
  47. Leavy, P. Method Meets Art: Arts-Based Research Practice; Guilford Press: New York, NY, USA, 2015. [Google Scholar]
  48. Pink, S. Sense and sustainability: The case of the Slow City movement. Local Environ. 2008, 13, 95–106. [Google Scholar] [CrossRef]
  49. Kagan, S. Art and Sustainability: Connecting Patterns for a Culture of Complexity; Transcript Verlag: Bielefeld, Germany, 2011. [Google Scholar]
  50. Galafassi, D. The Transformative Imagination: Re-Imagining the World Towards Sustainability; Stockholm University: Stockholm, Sweden, 2018. [Google Scholar]
  51. Maasen, S.; Weingart, P. Democratization of expertise? In Exploring Novel Forms of Scientific Advice in Political Decision-Making; Springer: Dordrecht, Germany, 2006. [Google Scholar]
  52. Kreibich, R. Die Wissenschaftsgesellschaft; Suhrkamp: Frankfurt am Main, Germany, 1986. [Google Scholar]
  53. Stehr, N. Arbeit, Eigentum und Wissen: Zur Theorie von Wissensgesellschaften; Suhrkamp: Frankfurt am Main, Germany, 1994. [Google Scholar]
  54. Jasanoff, S. The Fifth Branch: Science Advisers as Policymakers; Harvard University Press: Cambridge, MA, USA, 1990. [Google Scholar]
  55. Schelsky, H. Der Mensch in der wissenschaftlichen Zivilisation. In Auf der Suche Nach der Wirklichkeit; Schelsky, H., Ed.; Diederichs: Düsseldorf, Germany; Köln, Germany, 1961; pp. 439–480. [Google Scholar]
  56. Habermas, J. Technik und Wissenschaft als Ideologie; Suhrkamp: Frankfurt am Main, Germany, 1968. [Google Scholar]
  57. Habermas, J. Verwissenschaftlichte Politik und öffentliche Meinung. In Humanität und Politische Verantwortung. Eine Beitragssammlung; Reich, R., Barth, H., Bretscher, W., Eds.; Rentsch: Stuttgart, Germany, 1964; pp. 104–120. [Google Scholar]
  58. Gupta, A.; Andresen, S.; Siebenhüner, B.; Biermann, F. Science Networks. In Global Environmental Governance Reconsidered; Biermann, F., Pattberg, P.H., Eds.; MIT Press: Cambridge, MA, USA, 2012; pp. 69–93. [Google Scholar]
  59. Van der Hel, S.; Biermann, F. The authority of science in sustainability governance: A structured comparison of six science institutions engaged with the sustainable development goals. Environ. Sci. Policy 2017, 77, 211–220. [Google Scholar] [CrossRef]
  60. Rip, A. Experts in public arenas. In Regulating Industrial Risks. Science, Hazards and Public Protection; Otway, H., Peltu, M., Eds.; Butterworth: London, UK, 1985; pp. 4–110. [Google Scholar]
  61. Heinrichs, H. Politikberatung in der Wissensgesellschaft. In Eine Analyse Umweltpolitischer Beratungssysteme; Deutscher Universitäts-Verlag: Wiesbaden, Germany, 2002. [Google Scholar]
  62. Luhmann, N. Soziale Systeme. Grundriß Einer Allgemeinen Theorie; Suhrkamp: Frankfurt am Main, Germany, 1984. [Google Scholar]
  63. Luhmann, N. Die Kunst der Gesellschaft; Suhrkamp: Frankfurt am Main, Germany, 1995. [Google Scholar]
  64. Bourdieu, P.; Haacke, H. Free Exchange; Stanford University Press: Palo Alto, CA, USA, 1995. [Google Scholar]
  65. Mouffe, C. Artistic Activism and Agonistic Spaces. Art & Research. A Journal of Ideas, Contexts and Methods. 2007. Available online: http://www.artandresearch.org.uk/v1n2/mouffe.html (accessed on 1 September 2020).
  66. Antal, A.B. When Arts Enter Organizational Spaces: Implications for Organizational Learning. In Learning Organizations. Knowledge and Space; Antal, A.B., Meusburger, P., Suarsana, L., Eds.; Springer: Dordrecht, Germany, 2013; Volume 6. [Google Scholar] [CrossRef]
Figure 1. Model for artful scientific policy advice.
Figure 1. Model for artful scientific policy advice.
World 02 00007 g001
Table 1. Comparison of arts-based methods with quantitative and qualitative methods
Table 1. Comparison of arts-based methods with quantitative and qualitative methods
Quantitative.QualitativeArts-Based
numberswordsstories, images, sounds, scenes, other sensory inputs
data discoverydata collectiondata or content generation
measurementmeaningevocation
tabulatingwriting(re)presention
value neutralityvalue non-neutralitypolitical/emancipatory consciousness
reliabilityprocessauthenticity
validityinterpretationtruthfulness
proofpersuasioncompelling/moving/aesthetic power
generalizabilitytransferabilityresonance
disciplinarityinterdisciplinaritytransdisciplinarity
Publisher’s Note: MDPI stays neutral with regard to jurisdictional claims in published maps and institutional affiliations.

Share and Cite

MDPI and ACS Style

Heinrichs, H. Aesthetic Expertise for Sustainable Development: Envisioning Artful Scientific Policy Advice. World 2021, 2, 92-104. https://doi.org/10.3390/world2010007

AMA Style

Heinrichs H. Aesthetic Expertise for Sustainable Development: Envisioning Artful Scientific Policy Advice. World. 2021; 2(1):92-104. https://doi.org/10.3390/world2010007

Chicago/Turabian Style

Heinrichs, Harald. 2021. "Aesthetic Expertise for Sustainable Development: Envisioning Artful Scientific Policy Advice" World 2, no. 1: 92-104. https://doi.org/10.3390/world2010007

APA Style

Heinrichs, H. (2021). Aesthetic Expertise for Sustainable Development: Envisioning Artful Scientific Policy Advice. World, 2(1), 92-104. https://doi.org/10.3390/world2010007

Article Metrics

Back to TopTop