Estimating Risk of Introduction of Ebola Virus Disease from the Democratic Republic of Congo to Tanzania: A Qualitative Assessment
Abstract
:1. Introduction
2. Methods
2.1. Study Area and Context
2.2. Data Collection and Tools
2.3. Qualitative Assessment
2.3.1. Risk Assessment Framework
2.3.2. Review of Agent, Host, and Environmental Factors Important in EVD
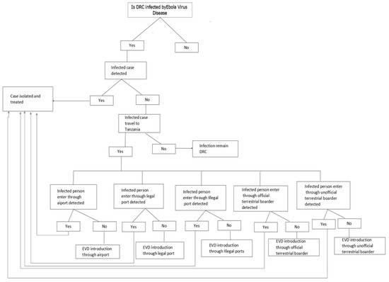
2.3.3. Scenario Pathways
3. Results
3.1. Exposure Assessment
3.2. Risk Assessment
3.3. Entry of EVD
3.3.1. Air Pathway Feasibility
3.3.2. Pathway Feasibility
4. Discussion
5. Conclusions
Author Contributions
Funding
Institutional Review Board Statement
Informed Consent Statement
Data Availability Statement
Conflicts of Interest
References
- Passi, D.; Sharma, S.; Dutta, S.R.; Dudeja, P.; Sharma, V. Ebola Virus Disease (The Killer Virus): Another Threat to Humans and Bioterrorism: Brief Review and Recent Updates. J. Clin. Diagn. Res. 2015, 9, LE01–LE08. [Google Scholar] [CrossRef] [PubMed]
- Breman, J.G.; Heymann, D.L.; Loyd, G.; McCormick, J.B.; Miatudila, M.; Murphy, F.A.; Muyembé-Tamfun, J.-J.; Piot, P.; Ruppol, J.F.; Sureau, P.; et al. Discovery and Description of Ebola Zaire Virus in 1976 and Relevance to the West African Epidemic During 2013–2016. J. Infect. Dis. 2016, 214 (Suppl. 3), S93–S101. [Google Scholar] [CrossRef] [PubMed] [Green Version]
- Chippaux, J.P. Outbreaks of Ebola virus disease in Africa: The beginnings of the tragic saga. J. Venom. Anim. Toxins Incl. Trop. Dis. 2014, 20, 44. [Google Scholar] [CrossRef] [Green Version]
- Feldmann, H.; Geisbert, T.W. Ebola hemorrhagic fever. Lancet 2011, 377, 849–862. [Google Scholar] [CrossRef] [Green Version]
- Muyembe-Tamfum, J.J.; Mulangu, S.; Masumu, J.; Kayembe, J.M.; Kemp, A.; Paweska, J.T. Ebola Virus Outbreaks in Africa: Past and Present. Onderstepoort J. Vet. Res. 2012, 79, 451. [Google Scholar] [CrossRef]
- Towner, J.S.; Sealy, T.K.; Khristova, M.L.; Albariño, C.G.; Conlan, S.; Reeder, S.A.; Quan, P.-L.; Lipkin, W.I.; Downing, R.; Tappero, J.W.; et al. Newly discovered ebola virus associated with hemorrhagic fever outbreak in Uganda. PLoS Pathog. 2008, 4, e1000212. [Google Scholar] [CrossRef] [Green Version]
- Rewar, S.; Mirdha, D. Transmission of ebola virus disease: An overview. Ann. Glob. Health 2014, 80, 444–451. [Google Scholar] [CrossRef]
- World Health Organization. Ebola Hemorrhagic Fever in Zaire, 1976. Bull. World Health Organ. 1978, 56, 271–293. [Google Scholar]
- Changula, K.; Kajihara, M.; Mweene, A.S.; Takada, A. Ebola and Marburg Virus Diseases in Africa: Increased Risk of Outbreaks in Previously Unaffected Areas? Microbiol. Immunol. 2014, 58, 483–491. [Google Scholar] [CrossRef]
- Bannister, B. Viral hemorrhagic fevers imported into non-endemic countries: Risk assessment and management. Br. Med. Bull. 2010, 95, 193–225. [Google Scholar] [CrossRef] [Green Version]
- Aceng, J.R.; Ario, A.R.; Muruta, A.N.; Makumbi, I.; Nanyuja, M.; Komakech, I.; Bakainaga, A.N.; Talisuna, A.O.; Mwesigye, C.; Mpairwe, A.M.; et al. Uganda’s experience in Ebola virus disease outbreak preparedness, 2018–2019. Glob. Health 2020, 16, 24. [Google Scholar] [CrossRef] [Green Version]
- Rugarabamu, S.; Mboera, L.E.G.; Rweyemamu, M.; Mwanyia, G.O.; Lutwama, J.; Paweska, J.; Misinzo, G. Forty-two years of responding to Ebola virus outbreaks in Sub-Saharan Africa: A review. BMJ Glob. Health 2020, 5, e001955. [Google Scholar] [CrossRef] [PubMed] [Green Version]
- Sanchez, A.; Ksiazek, T.G.; Rollin, P.E.; Miranda, M.G.; Trapper, S.G.; Khan, A.S.; Peters, C.J.; Nichol, S.T. Detection and molecular characterization of Ebola viruses causing disease in human and nonhuman primates. J. Infect. Dis. 1999, 179 (Suppl. 1), S164–S169. [Google Scholar] [CrossRef] [PubMed] [Green Version]
- Qureshi, A.I. Economic and Political Impact of Ebola Virus Disease. Ebola Virus Dis. 2016, 177–191. [Google Scholar] [CrossRef]
- Wilson, M.E. Travel and the emergence of infectious diseases. Emerg. Infect. Dis. 1995, 1, 39–46. [Google Scholar] [CrossRef] [PubMed]
- Suk, J.E.; Paez Jimenez, A.; Kourouma, M.; Derrough, T.; Baldé, M.; Honomou, P.; Kolie, N.; Mamadi, O.; Tamba, K.; Lamah, K.; et al. Post-Ebola Measles Outbreak in Lola, Guinea, January–June 2015. Emerg. Infect. Dis. 2016, 22, 1106–1108. [Google Scholar] [CrossRef] [PubMed] [Green Version]
- Lesmanawati, D.A.S.; Veenstra, P.; Moa, A.; Adam, D.C.; Raina, C.; MacIntyre, R. A rapid risk analysis tool to prioritize response to infectious disease outbreak. BMJ Glob. Health 2020, 5, e002327. [Google Scholar] [CrossRef]
- TradeMark East Africa. Available online: www.trademarkea.com/news/tanzania-dar-kinshasa-vow-to-enhance-trade-ties/ (accessed on 7 January 2020).
- Tanzania Country Refugee Response Plan: The Integrated Response Plan for Refugees from Burundi and the Democratic Republic of the Congo (January 2019–December 2020). United Republic of Tanzania. ReliefWeb. Available online: https://reliefweb.int/report/united-republic-tanzania/tanzania-country-refugee-response-plan-integrated-response-plan (accessed on 16 April 2019).
- World Health Organization. Available online: Extranet.who.int/sph/news/ebola-simulation-drills-tanzania-trade-worry-calm-border-entry-points (accessed on 11 October 2019).
- Dufour, B.; Pléet, L.; Moutou, F.; Boisseleau, D.; Chartier, C.; Durand, B.; Ganière, J.P.; Guillotin, J.; Lancelot, R.; Saegerman, C.; et al. A Qualitative Risk Assessment Methodology for Scientific Expert Panels. Rev. Sci. Tech. 2011, 30, 673–681. [Google Scholar] [CrossRef]
- World Organisation for Animal Health (OIE). Terrestrial Animal Health Code, Import Risk Analysis, 16th ed.; OIE: Paris, France, 2007; Chapters 1.3.1. & 1.3.2. [Google Scholar]
- Moutou, F.; Dufour, B.; Ivanov, Y. A qualitative assessment of the risk of introducing foot and mouth disease into Russia and Europe. Rev. Sci. Tech.-Off. Int. Des. Épizoot. 2001, 20, 723–730. [Google Scholar] [CrossRef] [PubMed] [Green Version]
- Morens, D.M.; Folkers, G.K.; Fauci, A.S. The challenge of emerging or re-emerging infectious diseases. Nature 2004, 430, 242–249. [Google Scholar] [CrossRef]
- Murray, N. Import Risk Analysis, Animals Product, and Animals; New Zealand Ministry of Agriculture and Forestry: Wellington, New Zealand, 2002; p. 183.
- Adlam, B. Risk Assessment Tool (DAISY) for Emerging Human Infectious Diseases; Environmental Science and Research Limited: Porirua, New Zealand, 2012; Available online: http://haifa.esr.cri.nz/assets/Uploads/Docs/Disease-Attribute-Intelligence-SystemTool (accessed on 23 November 2018).
- World Health Organization. Ebola Outbreak in the Democratic Republic of the Congo Declared a Public Health Emergency of International Concern; [News release]; World Health Organization: Geneva, Switzerland, 2019; Available online: https://www.who.int/news-room/detail/17-07-2019-ebola-outbreak-in-the-democratic-republic-of-the-congo-declared-a-public-health-emergency-of-international-concern (accessed on 19 July 2019).
- URT. Population and Housing Census 2012; The United Republic of Tanzania: Dar es Salaam, Tanzania, 2013. [Google Scholar]
- Nuhu, S.; Mpambije, C.J.; Ngussa, K. Challenges in health service delivery under public-private partnership in Tanzania: Stakeholders’ views from Dar es Salaam region. BMC Health Serv. Res. 2020, 20, 765. [Google Scholar]
- Bakari, E.; Frumence, G. Challenges to implementing International Health Regulations (2005) on preventing infectious diseases: Experience from Julius Nyerere International Airport, Tanzania. Glob. Health Action 2013, 6, 20942. [Google Scholar] [CrossRef] [PubMed]
- Kasari, T.R.; Carr, D.A.; Lynn, T.V.; Weaver, J.T. ‘Evaluation of pathways for release of Rift Valley fever virus into domestic ruminant livestock, ruminant wildlife, and human populations in the continental United States’. J. Am. Vet. Med. Assoc. 2008, 232, 514–529. [Google Scholar]
- Burrell, C.J.; Howard, C.R.; Murphy, F.A. Pathogenesis of Virus Infections. Fenner White’s Med. Virol. 2017, 77–104. [Google Scholar] [CrossRef]
- Kourtis, A.P.; Appelgren, K.; Chevalier, M.S.; McElroy, A. Ebola Virus Disease: Focus on Children. Pediatric Infect. Dis. J. 2015, 34, 893–897. [Google Scholar] [CrossRef] [Green Version]
- Smither, S.; Phelps, A.; Eastaugh, L.; Ngugi, S.; O’Brien, L.; Dutch, A.; Lever, M.S. Effectiveness of Four Disinfectants against Ebola Virus on Different Materials. Viruses 2016, 8, 185. [Google Scholar] [CrossRef] [Green Version]
- Leendertz, S.A.; Gogarten, J.F.; Düx, A.; Calvignac-Spencer, S.; Leendertz, F.H. Assessing the Evidence Supporting Fruit Bats as the Primary Reservoirs for Ebola Viruses. Ecohealth 2016, 13, 18–25. [Google Scholar] [CrossRef]
- Akem, E.S.; Pemunta, N.V. The bat meat chain and perceptions of the risk of contracting Ebola in the Mount Cameroon region. BMC Public Health 2020, 20, 593. [Google Scholar] [CrossRef]
- Elenge, D.M. Possible Seasonal Pattern of Ebola Virus Disease in the Democratic Republic of the Congo. Epidemiology 2016, 6, 245. [Google Scholar] [CrossRef]
- Rojas, M.; Diana, M.M.; Pacheco, Y.; Acosta-Ampudia, Y.; Ramírez-Santana, C.; Ansari, A.A.; Gershwin, M.E.; Anaya, J.-M. Ebola virus disease: An emerging and re-emerging viral threat. J. Autoimmun. 2020, 106, 102375. [Google Scholar]
- Jacob, S.T.; Crozier, I.; Fischer, W.A.; Hewlett, A.; Kraft, C.S.; de La Vega, M.-A.; Soka, M.J.; Wahl, V.; Griffiths, A.; Bollinger, L.; et al. Ebola virus disease. Nat. Rev. Dis. Primers 2020, 6, 13. [Google Scholar] [CrossRef] [Green Version]
- Kucharski, A.J.; Camacho, A.; Checchi, F.; Waldman, R.; Grais, R.F.; Cabrol, J.-C.; Briand, S.; Baguelin, M.; Flasche, S.; Funk, S.; et al. Evaluation of the benefits and risks of introducing Ebola community care centers, Sierra Leone. Emerg. Infect. Dis. 2015, 21, 393–399. [Google Scholar] [CrossRef]
- Pigott, D.M.; Golding, N.; Mylne, A.; Huang, Z.; Henry, A.J.; Weiss, D.J.; Brady, O.J.; Kraemer, M.U.G.; Smith, D.L.; Moyes, C.L.; et al. Mapping the zoonotic niche of Ebola virus disease in Africa. eLife 2014, 3, e04395. [Google Scholar] [CrossRef] [Green Version]
- Agwanda, A.; Amani, H. Population Growth, Structure and Momentum in Tanzania; THDR2014: Background paper No. 7. ESRF Discussion Paper 61; Economic and Social Research Foundation: Dar es Salaam, Tanzania, 2014. [Google Scholar]
- Bogoch, I.; Creatore, M.; Cetron, M.S.; Brownstein, J.S.; Pesik, N.; Miniota, J.; Tam, T.; Hu, W.; Nicolucci, A.; Ahmed, S.; et al. Assessment of the potential for international dissemination of Ebola virus via commercial air travel during the 2014 west African outbreak. Lancet 2015, 385, 29–35. [Google Scholar] [CrossRef] [Green Version]
- Wickramage, K. Airport Entry and Exit Screening during the Ebola Virus Disease Outbreak in Sierra Leone, 2014 to 2016. BioMed Res. Int. 2019, 2019, 3832790. [Google Scholar] [CrossRef]
- Omoleke, S.A.; Mohammed, I.; Saidu, Y. Ebola Viral Disease in West Africa: A Threat to Global Health, Economy and Political Stability. J. Public Health Afr. 2016, 7, 534. [Google Scholar] [CrossRef] [PubMed] [Green Version]
- Wilder-Smith, A. COVID-19 in comparison with other emerging viral diseases: Risk of geographic spread via travel. Trop. Dis. Travel Med. Vaccines 2021, 7, 3. [Google Scholar] [CrossRef]
- Choi, J.; Cho, Y.; Shim, E.; Woo, H. Web-based infectious disease surveillance systems and public health perspectives: A systematic review. BMC Public Health 2016, 16, 1238. [Google Scholar] [CrossRef] [Green Version]
- Pourghasemi, H.R.; Pouyan, S.; Farajzadeh, Z.; Sadhasivam, N.; Heidari, B.; Babaei, S.; Tiefenbacher, J.P. Assessment of the outbreak risk, mapping and infection behavior of COVID-19: Application of the autoregressive integrated-moving average (ARIMA) and polynomial models. PLoS ONE 2020, 15, e0236238. [Google Scholar] [CrossRef]
- Jian, S.-W.; Ko, C.-T.; Chang, Y.-C.; Chen, P.-F.; Liu, D.-P. Risk assessment for COVID-19 pandemic in Taiwan. Int. J. Infect. Dis. 2021, 104, 746–754. [Google Scholar] [CrossRef]
- Ajisegiri, W.S.; Chughtai, A.A.; MacIntyre, C.R. A risk analysis approach to prioritizing epidemics: Ebola virus disease in West Africa as a case study. Risk Anal. 2018, 38, 429–441. [Google Scholar] [CrossRef] [PubMed] [Green Version]
- Lamunu, M.; Lutwama, J.J.; Kamugisha, J.; Opio, A.; Nambooze, J.; Ndayimirije, N.; Okware, S. Containing a hemorrhagic fever epidemic: The Ebola experience in Uganda (October 2000–January 2001). Int. J. Infect. Dis. 2004, 8, 27–37. [Google Scholar] [CrossRef] [PubMed] [Green Version]
- WHO. Ebola Response Team Ebola virus disease in west Africa—The first 9 months of the epidemic and forward projections. N. Engl. J. Med. 2014, 371, 1481–1495. [Google Scholar] [CrossRef] [Green Version]
- Bausch, D.G.; Towner, J.S.; Dowell, S.F.; Kaducu, F.; Lukwiya, M.; Sanchez, A.; Nichol, S.T.; Ksiazek, T.G.; Rollin, P.E. Assessment of the Risk of Ebola Virus Transmission from Bodily Fluids and Fomites. J. Infect. Dis. 2007, 196, S142–S147. [Google Scholar] [CrossRef] [Green Version]
- Brainard, J.; Hooper, L.; Pond, K.; Edmunds, K.; Hunter, P.R. Risk factors for transmission of Ebola or Marburg virus disease: A systematic review and meta-analysis. Int. J. Epidemiol. 2016, 45, 102–116. [Google Scholar] [CrossRef] [Green Version]
- Moyen, N.; Thirion, L.; Emmerich, P.; Dzia-Lepfoundzou, A.; Richet, H.; Boehmann, Y.; Dimi, Y.; Gallian, P.; Gould, E.A.; Günther, S.; et al. Risk Factors Associated with Ebola and Marburg Viruses Seroprevalence in Blood Donors in the Republic of Congo. PLoS Negl. Trop. Dis. 2015, 9, e0003833. [Google Scholar] [CrossRef] [Green Version]
- Chowell, G.; Nishiura, H. Transmission dynamics and control of Ebola virus disease (EVD): A review. BMC Med. 2014, 12, 196. [Google Scholar] [CrossRef] [Green Version]
- Diallo, M.S.K.; Rabilloud, M.; Ayouba, A.; Touré, A.; Thaurignac, G.; Keita, A.K.; Butel, C.; Kpamou, C.; Barry, T.A.; Sall, M.D.; et al. Prevalence of infection among asymptomatic and paucisymptomatic contact persons exposed to Ebola virus in Guinea: A retrospective, cross-sectional observational study. Lancet Infect. Dis. 2019, 19, 308–316. [Google Scholar] [CrossRef] [Green Version]
- Roca, A.; Afolabi, M.O.; Saidu, Y.; Kampmann, B. Ebola: A holistic approach is required to achieve effective management and control. J. Allergy Clin. Immunol. 2015, 135, 856–867. [Google Scholar] [CrossRef] [Green Version]
- Wirsiy, F.; Boock, A.U.; Akoachere, J.-F.T.K. Assessing the determinants of Ebola virus disease transmission in Baka Community of the Tropical Rainforest of Cameroon. BMC Infect. Dis. 2021, 21, 324. [Google Scholar] [CrossRef]


| Year | Place of Occurrence | Travel Time | Distance to Tanzania | Means of Transport |
|---|---|---|---|---|
| 1976 | Yambuku | 2 days | 2497 | Road |
| 1977 | Tandala | 3 days | 3743 | Road |
| 1995 | Kikwit | 2 days | 3778 | Road/Air |
| 2007 | Mweka | 2 days | 3581 | Road/Air |
| 2008 | Luebo | 3 days | 3452 | Road/Air |
| 2012 | Isiro | 1–2 days | 2398 | Road/Air |
| 2014 | Boende | 2–3 days | 3714 | Road/Air |
| 2017 | Likati | 2–3 days | 3032 | Road/Air |
| 2018 | Beni | 1 day | 1875 | Road/Air |
| 2019 | Beni/Isiro | 1–3 days | 1875–2398 | Road/Air/Ferry |
Publisher’s Note: MDPI stays neutral with regard to jurisdictional claims in published maps and institutional affiliations. |
© 2022 by the authors. Licensee MDPI, Basel, Switzerland. This article is an open access article distributed under the terms and conditions of the Creative Commons Attribution (CC BY) license (https://creativecommons.org/licenses/by/4.0/).
Share and Cite
Rugarabamu, S.; George, J.; Mbanzulu, K.M.; Mwanyika, G.O.; Misinzo, G.; Mboera, L.E.G. Estimating Risk of Introduction of Ebola Virus Disease from the Democratic Republic of Congo to Tanzania: A Qualitative Assessment. Epidemiologia 2022, 3, 68-80. https://doi.org/10.3390/epidemiologia3010007
Rugarabamu S, George J, Mbanzulu KM, Mwanyika GO, Misinzo G, Mboera LEG. Estimating Risk of Introduction of Ebola Virus Disease from the Democratic Republic of Congo to Tanzania: A Qualitative Assessment. Epidemiologia. 2022; 3(1):68-80. https://doi.org/10.3390/epidemiologia3010007
Chicago/Turabian StyleRugarabamu, Sima, Janeth George, Kennedy M. Mbanzulu, Gaspary O. Mwanyika, Gerald Misinzo, and Leonard E. G. Mboera. 2022. "Estimating Risk of Introduction of Ebola Virus Disease from the Democratic Republic of Congo to Tanzania: A Qualitative Assessment" Epidemiologia 3, no. 1: 68-80. https://doi.org/10.3390/epidemiologia3010007
APA StyleRugarabamu, S., George, J., Mbanzulu, K. M., Mwanyika, G. O., Misinzo, G., & Mboera, L. E. G. (2022). Estimating Risk of Introduction of Ebola Virus Disease from the Democratic Republic of Congo to Tanzania: A Qualitative Assessment. Epidemiologia, 3(1), 68-80. https://doi.org/10.3390/epidemiologia3010007

