Validity, Verifiability, and Confirmability: A Critique of Multiphase Packed Bed Modeling
Abstract
| Secondly, ChE has changed our accepted concepts and our ways of thinking in science and technology. Here, modeling stands out as the primary development. | |
| Levenspiel [1] |
1. Introduction
2. Velocity
2.1. Plug Flow: Radially Independent Variables
2.2. Velocity and Ideal Gas State Equation
2.3. Mass Conservation
3. Indispensability of Corroboration with Experimental Data
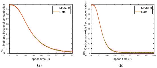
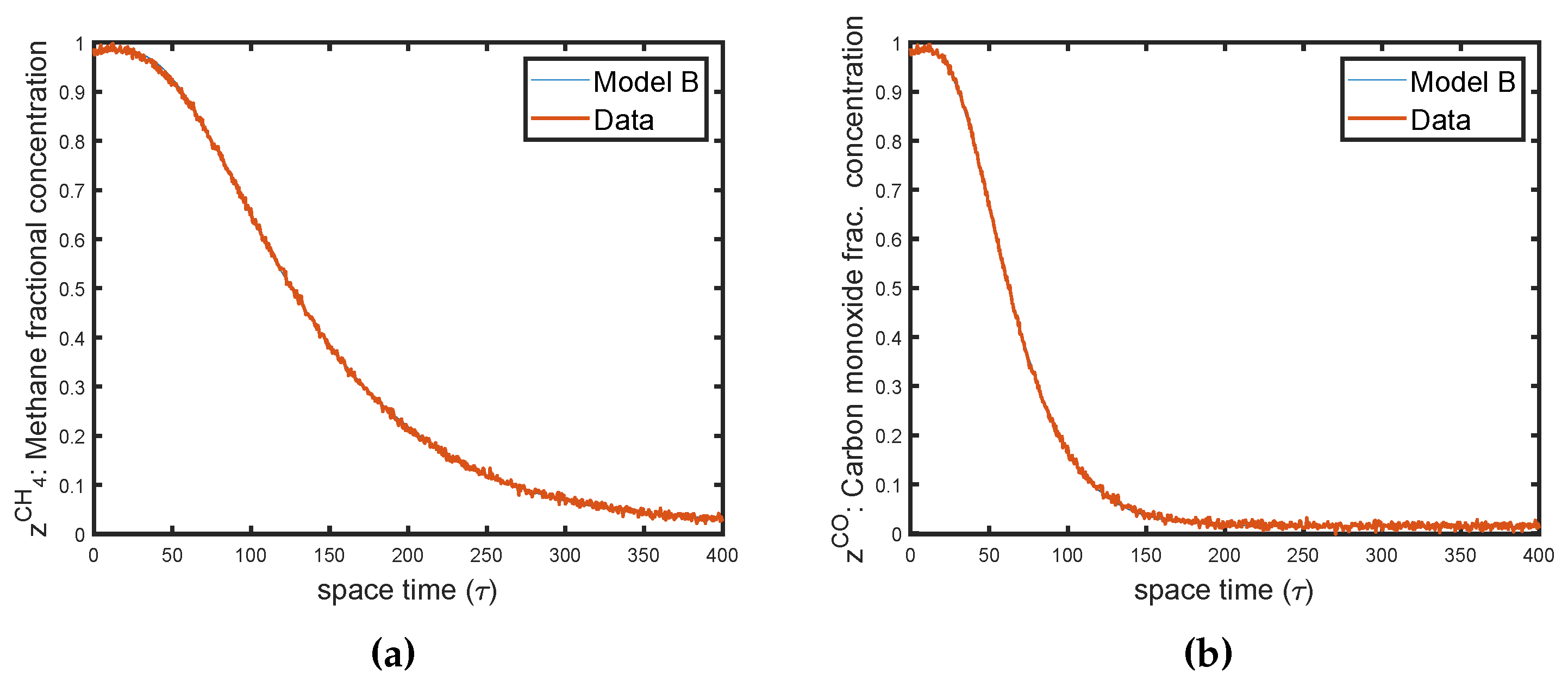
3.1. The Fit, Insufficient Statistics, and Validation
3.2. Incompatible Flow Parameters and Verification
At present, the experimental measurement of the mechanisms within and between the catalyst phase and within the catalyst particles is only partially possible. Thus, a higher degree of detail is not inherently associated with a higher accuracy of a model approach.
Particle-resolved modelling has a great potential to describe the complex physical and chemical interactions in mathematical detail, so that a deeper understanding can be achieved. However, with the currently available computing power it is only possible to map sub-processes and small geometries. On the other hand, model validation with the currently available measurement methods can only be carried out to a limited extent.
4. Concluding Remarks
Funding
Data Availability Statement
Conflicts of Interest
Nomenclature
| mole fraction | |
| cup mixing fractional concentration of reactant A | |
| cup mixing fractional concentration of product B | |
| particle diameter (m) | |
| initial velocity (m/s) | |
| r | radial coordinate |
| z | axial coordinate |
| v | interstitial velocity (m/s) |
| superficial velocity (m/s) | |
| ℓ | adsorption site |
| axial thermal conductivity (W/m/K) | |
| radial thermal conductivity (W/m/K) | |
| heat of reaction (J/m/kg) | |
| interfacial heat (J/m/kg) | |
| CV | specific heat (J/kg/K) |
| Cj | surface concentration, (mol/kg) |
| W | total catalyst weight (g) |
| Q0 | inlet volumetric flow rate () |
| reaction rate of a gas phase compound (kg/m3/s) | |
| mass flow rate (kg/s) | |
| cumulative distribution function | |
| empirical distribution function | |
| L | reactor length (m) |
| radially averaged concentration (mol/m3) | |
| DL | axial dispersion coefficient |
| DT | radial dispersion coefficient |
| T | temperature (K) |
| Tc | center temperature (K) |
| Tw | wall temperature (K) |
| F | flow rate (m3/s) |
| VCO | steady state rate of CO conversion (mol/s/kg) |
| Vb | steady state backward rate (mol/s/kg) |
| Vf | steady state forward rate (mol/s/kg) |
| A0 | empty reactor cross sectional area (m2) |
| P | pressure (Pa) |
| M | average molecular weight (kg/mol) |
| mean axial Péclet number | |
| mass flux () | |
| fluid density () | |
| bed void fraction | |
| fractional conversion | |
| dimensionless axial coordinate | |
| dimensionless time | |
| measure of axial dispersion coefficient cofactor | |
| measure of coefficient of convective term | |
| measure of reciprocal average concentration fluctuation | |
| measure of radial concentration fluctuation factor | |
| tortuosity |
References
- Levenspiel, O. Modeling in chemical engineering. Chem. Eng. Sci. 2002, 57, 4691–4696. [Google Scholar] [CrossRef]
- Konikow, L.F.; Bredehoeft, J.D. Ground-water models cannot be validated. Adv. Water Res. 1992, 15, 75–83. [Google Scholar] [CrossRef]
- Carnap, R. Testability and Meaning. Philos. Sci. 1936, 3, 419–471. [Google Scholar] [CrossRef]
- Oreskes, N.; Shrader-Frechette, K.; Belitz, K. Verification, Validation, and Confirmation of Numerical Models in the Earth Sciences. Science 1994, 263, 641–646. [Google Scholar] [CrossRef] [PubMed]
- Dixon, A.G. Local transport and reaction rates in a fixed bed reactor tube: Exothermic partial oxidation of ethylene. Chem. Eng. Sci. 2021, 231, 116305. [Google Scholar] [CrossRef]
- Oberkampf, W.L.; Trucano, T.G. Verification and validation in computational fluid dynamics. Prog. Aerosp. Sci. 2002, 38, 209–272. [Google Scholar] [CrossRef]
- Einstein, A. Sidelights on Relativity; Dover Publications: New York, NY, USA, 1983; p. 28. [Google Scholar]
- Gelhar, L.W. Stochastic subsurface hydrology from theory to applications. Water Resour. Res. 1986, 22, 135S–145S. [Google Scholar] [CrossRef]
- Popper, K.R. The Logic of Scientific Discovery; Martino Publishing: Eastford, CT, USA, 2014. [Google Scholar]
- Babuska, I.; Oden, J. Verification and validation in computational engineering and science: Basic concepts. Comput. Methods Appl. Mech. Eng. 2004, 193, 4057–4066. [Google Scholar] [CrossRef]
- Oberkampf, W.L.; Trucano, T.G.; Hirsch, C. Verification, validation, and predictive capability in computational engineering and physics. Appl. Mech. Rev. 2004, 57, 345–384. [Google Scholar] [CrossRef]
- National Research Council. Assessing the Reliability of Complex Models: Mathematical and Statistical Foundations of Verification, Validation, and Uncertainty Quantification; The National Academies Press: Washington, DC, USA, 2012. [Google Scholar] [CrossRef]
- Küfner, R.; Hofmann, H. Implementation of radial porosity and velocity distribution in a reactor model for heterogeneous catalytic gasphase reactions (TORUS-Model). Chem. Eng. Sci. 1990, 45, 2141–2146. [Google Scholar] [CrossRef]
- Bey, O.; Eigenberger, G. Fluid flow through catalyst filled tubes. Chem. Eng. Sci. 1997, 52, 1356–1376. [Google Scholar] [CrossRef]
- Giese, M.; Rottschäfer, K.; Vortmeyer, D. Measured and modeled superficial flow profiles in packed beds with liquid flow. AIChE J. 1998, 44, 484–490. [Google Scholar] [CrossRef]
- Winterberg, M.; Tsotsas, E.; Krischke, A.; Vortmeyer, D. A simple and coherent set of coefficients for modelling of heat and mass transport with and without chemical reaction in tubes filled with spheres. Chem. Eng. Sci. 2000, 55, 967–979. [Google Scholar] [CrossRef]
- Freund, H.; Zeiser, T.; Huber, F.; Klemm, E.; Brenner, G.; Durst, F.; Emig, G. Numerical simulations of single phase reacting flows in randomly packed fixed-bed reactors and experimental validation. Chem. Eng. Sci. 2003, 58, 903–910. [Google Scholar] [CrossRef]
- Grace, J.R.; Taghipour, F. Verification and validation of CFD models and dynamic similarity for fluidized beds. Powder Technol. 2004, 139, 99–110. [Google Scholar] [CrossRef]
- Boon, M.; Knuuttila, T. Models as Epistemic Tools in Engineering Sciences. In Philosophy of Technology and Engineering Sciences; Meijers, A., Ed.; Handbook of the Philosophy of Science; North-Holland: Amsterdam, The Netherlands, 2009; pp. 693–726. [Google Scholar]
- Luckring, J.M.; Shaw, S.; Oberkampf, W.L.; Graves, R.E. Model validation hierarchies for connecting system design to modeling and simulation capabilities. Prog. Aerosp. Sci. 2023, 142, 100950. [Google Scholar] [CrossRef]
- IAEA. IAEA Nuclear Safety and Security Glossary; Non-Serial Publications; International Atomic Energy Agency: Vienna, Austria, 2022; p. 218. [Google Scholar]
- Choudhary, A.; Roy, C.J. Verification and Validation for Multiphase Flows. In Handbook of Multiphase Flow Science and Technology; Yeoh, G.H., Joshi, J.B., Eds.; Springer Nature Singapore: Singapore, 2023; pp. 467–503. [Google Scholar] [CrossRef]
- Schertz, W.W.; Bischoff, K.B. Thermal and material transport in nonisothermal packed beds. AIChE J. 1969, 15, 597–604. [Google Scholar] [CrossRef]
- Bischoff, K.B.; Levenspiel, O. Fluid dispersion-generalization and comparison of mathematical models-II. Comparison of models. Chem. Eng. Sci. 1962, 17, 257–264. [Google Scholar] [CrossRef]
- Stegehake, C.; Riese, J.; Grünewald, M. Modeling and Validating Fixed-Bed Reactors: A State-of-the-Art Review. ChemBioEng Rev. 2019, 6, 28–44. [Google Scholar] [CrossRef]
- Lerou, J.J.; Froment, G.F. Velocity, temperature and conversion profiles in fixed bed catalytic reactors. Chem. Eng. Sci. 1977, 32, 853–861. [Google Scholar] [CrossRef]
- Vortmeyer, D.; Haidegger, E. Discrimination of three approaches to evaluate heat fluxes for wall-cooled fixed bed chemical reactors. Chem. Eng. Sci. 1991, 46, 2651–2660. [Google Scholar] [CrossRef]
- Pantoleontos, G.; Kikkinides, E.S.; Georgiadis, M.C. A heterogeneous dynamic model for the simulation and optimisation of the steam methane reforming reactor. Int. J. Hydrogen Energy 2012, 37, 16346–16358. [Google Scholar] [CrossRef]
- Dixon, A.G. Local transport and reaction rates in a fixed bed reactor tube: Endothermic steam methane reforming. Chem. Eng. Sci. 2017, 168, 156–177. [Google Scholar] [CrossRef]
- Otarod, M. Area averaging of packed bed in continua conservation equations in axial flow. Can. J. Chem. Eng. 2024, 102, 2527–2547. [Google Scholar] [CrossRef]
- Götz, J.; Zick, K.; Heinen, C.; König, T. Visualisation of flow processes in packed beds with {NMR} imaging: Determination of the local porosity, velocity vector and local dispersion coefficients. Chem. Eng. Process. 2002, 41, 611–629. [Google Scholar] [CrossRef]
- Rexwinkel, G.; Heesink, A.B.M.; Swaaij, W.P.M.V. Mass transfer in packed beds at low Péclet numbers–wrong experiments or wrong interpretations? Chem. Eng. Sci. 1997, 52, 3995–4003. [Google Scholar] [CrossRef]
- Rajagopal, K.R. On Implicit Constitutive Theories. Appl. Math. 2003, 48, 279–319. [Google Scholar] [CrossRef]
- Otarod, M.; Supkowski, R.M. Low Reynolds number isotope transient kinetic modeling in isothermal differential tubular catalytic reactors. AIChE J. 2018, 64, 1317–1329. [Google Scholar] [CrossRef]
- Vannice, M. The catalytic synthesis of hydrocarbons from H2/CO mixtures over the group VIII metals: II. The kinetics of the methanation reaction over supported metals. J. Catal. 1975, 37, 462–473. [Google Scholar] [CrossRef]
- Underwood, R.; Bennett, C. The CO/H2 reaction over nickel-alumina studied by the transient method. J. Catal. 1984, 86, 245–253. [Google Scholar] [CrossRef]
- Casas-Orozco, D.; Villa, A.L.; Guerra, O.J.; Reklaitis, G.V. Dynamic parameter estimation and identifiability analysis for heterogeneously-catalyzed reactions: Catalytic synthesis of nopol. Chem. Eng. Res. Des. 2018, 134, 226–237. [Google Scholar] [CrossRef]
- Happel, J. Identifiability and Distinguishability; Academic Press: Cambridge, MA, USA, 1986; Chapter 6; pp. 123–137. [Google Scholar]
- Villaverde, A.F.; Barreiro, A.; Papachristodoulou, A. Structural Identifiability Analysis via Extended Observability and Decomposition. IFAC-PapersOnLine 2016, 49, 171–177. [Google Scholar] [CrossRef]
- Taylor, N.J.; Rumsey, C.L. CFD Validation Experiments: Toward a Broader Perspective. In Proceedings of the AIAA Scitech 2021 Forum, Virtual, 11–15 and 19–21 January 2021. [Google Scholar] [CrossRef]
- Forcellini, D. The role of falsification in the validation of numerical models. Civ. Eng. Environ. Syst. 2023, 40, 50–59. [Google Scholar] [CrossRef]
- Chein, R.Y.; Yu, C.T.; Wang, C.C. Numerical simulation on the effect of operating conditions and syngas compositions for synthetic natural gas production via methanation reaction. Fuel 2016, 185, 394–409. [Google Scholar] [CrossRef]
- Hu, D.; Gao, J.; Ping, Y.; Jia, L.; Gunawan, P.; Zhong, Z.; Xu, G.; Gu, F.; Su, F. Enhanced Investigation of CO Methanation over Ni/Al2O3 Catalysts for Synthetic Natural Gas Production. Ind. Eng. Chem. Res. 2012, 51, 4875–4886. [Google Scholar] [CrossRef]
- Liu, Y.; Gao, J.; Liu, Q.; Gu, F.; Lu, X.; Jia, L.; Xu, G.; Zhong, Z.; Su, F. Preparation of high-surface-area Ni/α-Al2O3 catalysts for improved CO methanation. RSC Adv. 2015, 5, 7539–7546. [Google Scholar] [CrossRef]
- Otarod, M.; Supkowski, R. A new outlook and a model of reactions in porous media. Can. J. Chem. Eng. 2021, 100, 1569–1583. [Google Scholar] [CrossRef]



| Q (m3/s) | W (kg) | D (m) | L (m) | SV (m3/kg/s) | Temp. (K) | |
| 2.74 | 0.0003077 | 0.00635 | 0.02 | 8947 | 490 | |
| Flow rate (m3/s ) | ||||||
| CO | H2 | Ne | CH4 | CO2 | H2O | |
| Inlet | 0.25 | 1.98 | 0.51 | 0 | 0 | 0 |
| Outlet | 0.24 | 1.95 | 0.51 | 0.0085 | 0.02 | 0.0085 |
| Estimated parameters (Model A) | ||||||
| ( mol/g) | ( mol/g) | |||||
| Estimated parameters (Model B) | ||||||
| Reactor | Flow rate | ratio | |||
|---|---|---|---|---|---|
| Data set | Catal./Qtz (kg) | ID, dp (m) | L (m) a | (m3/s) b | H2:CO:N2 |
| 0.0005/0.0025 | 0.008, 0.000629 | 0.0354 | 4.17 | 3:1:1 | |
| △d | 0.0002/0.0050 | 0.008, 0.000629 | 0.0643 | 1.67 | 3:1:1 |
| - - -Eqs. (37) and (38)† | 0.0005/0.0025 | 0.008, 0.000629 | 0.0354 | 4.17 | 3:1:1 |
| Alternative parameters | |||||
| —Chein et al. | 0.0005/ – | 0.008, 0.001 e | 0.10 e | 1.00 | 3:1:1 |
| -.-.-. Eqs. (37) and (38)‡ | 0.0005/ – | 0.008, 0.001 | 0.10 | 1.00 | 3:1:1 |
| Kinetic and transport parameters | |||||
| (kJ) | ΩL | (kJ) | (kJ) | ||
| - - -Eqs. (37) and (38)† | 67.13 | 243.9 | |||
| —Chein et al. | − | − | 67.13 | 243.9 | |
| -.-.-.Eqs. (37) and (38)‡ | − | − | 67.13 | 243.9 | |
Disclaimer/Publisher’s Note: The statements, opinions and data contained in all publications are solely those of the individual author(s) and contributor(s) and not of MDPI and/or the editor(s). MDPI and/or the editor(s) disclaim responsibility for any injury to people or property resulting from any ideas, methods, instructions or products referred to in the content. |
© 2024 by the author. Licensee MDPI, Basel, Switzerland. This article is an open access article distributed under the terms and conditions of the Creative Commons Attribution (CC BY) license (https://creativecommons.org/licenses/by/4.0/).
Share and Cite
Otarod, M. Validity, Verifiability, and Confirmability: A Critique of Multiphase Packed Bed Modeling. Modelling 2024, 5, 720-736. https://doi.org/10.3390/modelling5030038
Otarod M. Validity, Verifiability, and Confirmability: A Critique of Multiphase Packed Bed Modeling. Modelling. 2024; 5(3):720-736. https://doi.org/10.3390/modelling5030038
Chicago/Turabian StyleOtarod, Masood. 2024. "Validity, Verifiability, and Confirmability: A Critique of Multiphase Packed Bed Modeling" Modelling 5, no. 3: 720-736. https://doi.org/10.3390/modelling5030038
APA StyleOtarod, M. (2024). Validity, Verifiability, and Confirmability: A Critique of Multiphase Packed Bed Modeling. Modelling, 5(3), 720-736. https://doi.org/10.3390/modelling5030038

