Next Article in Journal
Bogor City Tourism Promotion Strategy through the Calendar of Events 2022
Previous Article in Journal
Digital Literacy of Rural Community to Achieve Economic Resilience: Development of Tourism Local Destination
 
 
Font Type:
Arial Georgia Verdana
Font Size:
Aa Aa Aa
Line Spacing:
Column Width:
Background:
Proceeding Paper

The Supply Chain Planning Optimization Model for the Cattle Feed Industry with a Linear Programming Approach †

by
Suhendi Irawan
1,
Sazli Tutur Risyahadi
2 and
Hendri Wijaya
1,*
1
Industrial management Program, College of Vocational Studies, IPB-University, Bogor 16151, Indonesia
2
Nutrition Science and Feed Technology Department, IPB-University, Bogor 16680, Indonesia
*
Author to whom correspondence should be addressed.
Presented at the 5th International Conference on Vocational Education Applied Science and Technology 2022, Teluk Betung, Indonesia, 26–28 October 2022.
Proceedings 2022, 83(1), 15; https://doi.org/10.3390/proceedings2022083015
Published: 22 December 2022

Abstract

To maximize the opportunities for the small–medium scale ruminant feed industry, it is necessary to manage production planning properly, so efficiency and effectiveness are achieved by making excellent and safe feed products at the lowest cost. This study models integrating production planning with feed formulations, both with the ability to supply materials and demand for feed products that consider variations in the source of feed raw materials. The research used a mixed-integer linear programming (MILP) planning model, and the output produced a mathematical model of production planning that is relevant to the planning period horizon. The model helped make optimal decisions as to what and how much to produce and then save in a monthly period. Then it determined what and how many products are currently produced. The results showed that by using an optimization model developed with existing parameters in the cooperative, it was determinable that during the production planning period in January 2022, the dairy cattle concentrate was around 300 tons, which was distributed to agent 1 as much as 70% and to agent 2 as much as 30%. Beef cattle concentrate was 350 tons, which was distributed to agent 1 as much as 65% and to agent 2 as much as 35%, with a total profit of IDR Rp.348 million. Sensitivity analysis shows that a 10–30% change in product prices would affect the amount of beef concentrate production but would not change the production of dairy cattle concentrate.

1. Introduction

Animal feed production in 2020 will grow by around 5–6 percent compared to the realization in 2019. The feed industry players say that the production potential in 2021 could be more than 20.67 million tons. The Chairman of the Association of Animal Feed Entrepreneurs (GPMT) said that the positive projection was driven by the potential for increasing consumption of animal protein from livestock activities. About 70% of the total production cost is the cost of feed and feed supply, which is the main factor in increasing livestock productivity. The feed industry plays an important role in this regard. However, the availability of local feed raw materials is very dispersed with a small supply source capacity, so it is necessary to develop factories on small or medium scales. In addition, the location of ruminant farms is widespread so that the feed industry tends to be decentralized. Based on these things, the small–medium scale ruminant feed industry is considered appropriate to be developed. To maximize these opportunities, the small and medium scale feed industry must manage its production planning properly so that it is efficient and effective. The main goal of feed mills is to make nutritional and safe feed products at the lowest possible cost so as to maximize profits. This is in line with the wishes of consumers who are certainly looking for feed products at low prices but that which provide maximum nutrition for the performance of their livestock. Therefore, feed formulation plays an important role in the feed industry.
In the formulation process, the problem faced is that factories often use information about standard feed raw materials whose availability does not align with the supplier’s ability. Therefore, the amount and type of feed product produced is highly dependent on the availability of supply. There are at least four types of concentrated feed products, namely dairy cattle, beef cattle, heifers and calves.
To overcome these problems, it is necessary to have a production planning model and integrated feed formulation accounting for both supply and demand and to consider variations in the source of feed raw materials. This model supports industrial application with precision production in the feed industry. This model has the following advantage: it can accommodate complexities in the production planning of the feed industry, such as the large number and type of products, the large number and type of feed raw materials, the demand that must be met and the fluctuating supply.
The integration model between production management and feed formulation provides maximum benefits for more consistent feed raw materials, cheaper raw material costs, more accurate planning and better traceability.
The production planning model that was developed is based on mixed-integer linear programming (MILP) with the objective function of maximizing profit and the function of limiting the supply ability of suppliers and the nutritional adequacy requirements of each concentrate product.
Defective products are one of the problems faced by companies. The more defective products produced by the company, the more inefficient and effective the company is. Production that produces defects economically will lead to higher production costs.
In order to integrate the quality improvement of supply chain management in the feed industry, we looked previous examples. The study by [1] can be an example because it includes formulated feed products using both linear and stochastic programming techniques with various probability levels by knowing the average and standard deviation of each type of nutrition in various suppliers. By using the simulation, it helps suppliers to make quality improvements appropriately. In general, this study shows that the integration between supply chain management and feed formulators will provide the benefits of more consistent feed raw material quality, cheaper raw material costs, more accurate planning, better traceability and improved supplier performance. However, [1] only focuses on quality aspects and did not describe a production optimization model on a certain planning horizon that is integrated with both distributors and suppliers.
A study on the integrated model of production and distribution planning by considering stochastic was carried out by [2] in the supply chain of the milk processing industry. The model developed took into account the variability of raw materials for fresh milk and the demand for various dairy products. The model’s two-stage stochastic mixed-integer linear programming can be used as an example in model development. However, the characteristics of feed mills are different from those of the dairy industry because the variability in quantity, type and quality is more in the procurement of raw materials, while the dairy industry is more in the variation of the finished product. In addition, the model is still too complex, so it does not match the characteristics of the small- and medium-sized feed industry.
The study by [3] compared three formulation methods, namely, least cost, maximum profit and stochastic models, to maximize feed mill profits. The study shows that the maximum profit and stochastic approaches that use variations in production and market data will provide more economical capacity decisions and increase flexibility. However, the research [3] only focused on profit optimization in the feed factory, which is not yet integrated with supply and distribution in a feed industry supply chain. The authors of [4] developed a multi-period, multi-product closed-loop chain model with a multi-stage stochastic approach to design and plan supply chains under uncertain conditions. The purpose of the developed model is to minimize costs while maximizing profits. In general, the model developed based on mixed-integer linear programming can be used as an example in model development in the feed industry. Authors of [5] used linear programming to plan broiler feed production, and [6] optimized the feed product formula so that raw material costs are low but nutritional requirements are met. The two studies serve as a reference in optimizing the product planning model that considers the product formula.

2. Method

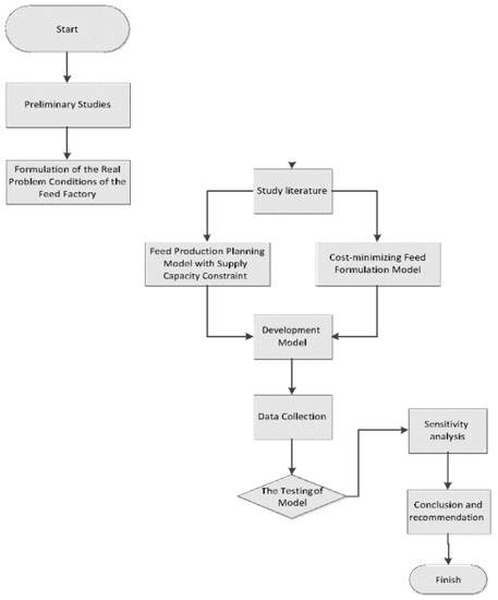
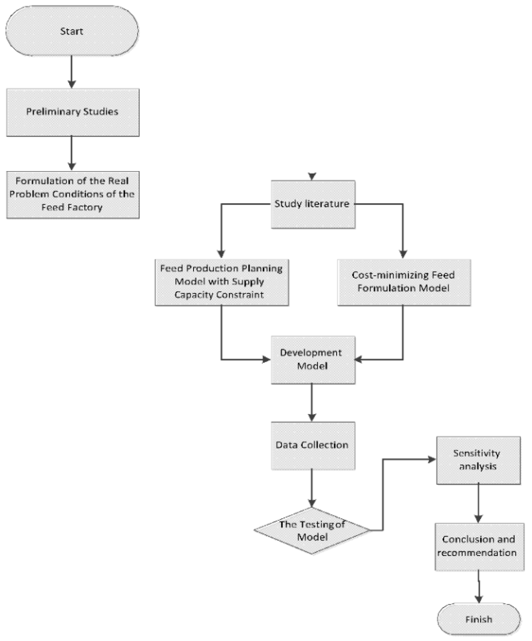
The flow chart shows how the stages of problem solving with the concept or model were developed. The initial stage was to conduct a study with the aim of knowing the relationship between parameters and variables. Here are the steps in detail:
Conduct an introductory study by describing the scope of the research study by collecting data obtained from written documents and direct interviews with feed mills. There are two locations for the feed mills to be sampled for the case study, namely, CV ABC, is located in Klaten. This stage produces a complete picture of the production system in the feed mill. Next, identify the reference model obtained from the literature study and adjust it to the limitations and assumptions used, the cost components used and the decision variables used. To characterize the real system in the feed mill, determine the variables included in the model and formulate a mathematical model. Reference model [2], which is a production and distribution planning model in the dairy industry supply chain, will be adapted to the case of the feed industry with a feed formulation model from [3]. This stage produces an influential diagram or rich picture diagram that describes the detailed relationships of each variable. Configure the planning model for the feed industry supply chain with mixed-integer linear programming (MLLP). The output produced at this stage is a mathematical model of production planning that is relevant in the planning period horizon. The model helps make optimal decisions as to what, how much, and when to produce. Conduct a sensitivity analysis to find out how far the changes in production planning and performance criteria are from changes in parameters such as the average and nutritional standard deviation of feed ingredients. The result obtained in this stage is the robustness of the developed model. The flow of this research is explained in the Figure 1.

3. Result

3.1. Production System in Ruminant Feed Factory CV.ABC

The product is in the form of cow concentrate with two types, namely, beef cattle and dairy cattle. Each concentrate product has certain nutritional adequacy requirements according to the standards determined by CV.ABC, taking into account SNI. Feed raw materials are taken from various suppliers whose capacity is known. Concentrate buyers consist of three categories, namely, direct farmers, farmer cooperatives and branch agents.
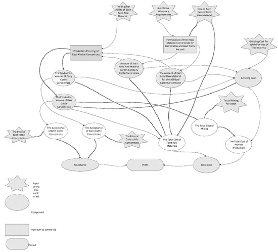
Based on the systemic aspect, a mathematical model of production planning was formed which has the structural characteristics of determining the amount of production of each type of concentrate product owned by the industry in a certain period: one processing unit belonging to the cooperative and one scheduling period. The market consists of direct dairy farmers, distributor branch agents and cooperatives for traditional farmers and home industries. The following is Figure 2, which shows the relationship between actors in the supply system modeled. The relationship between actors is indicated by the flow of money, the flow of information and the flow of products.

3.2. Characterization of Real Systems in Feed Mills

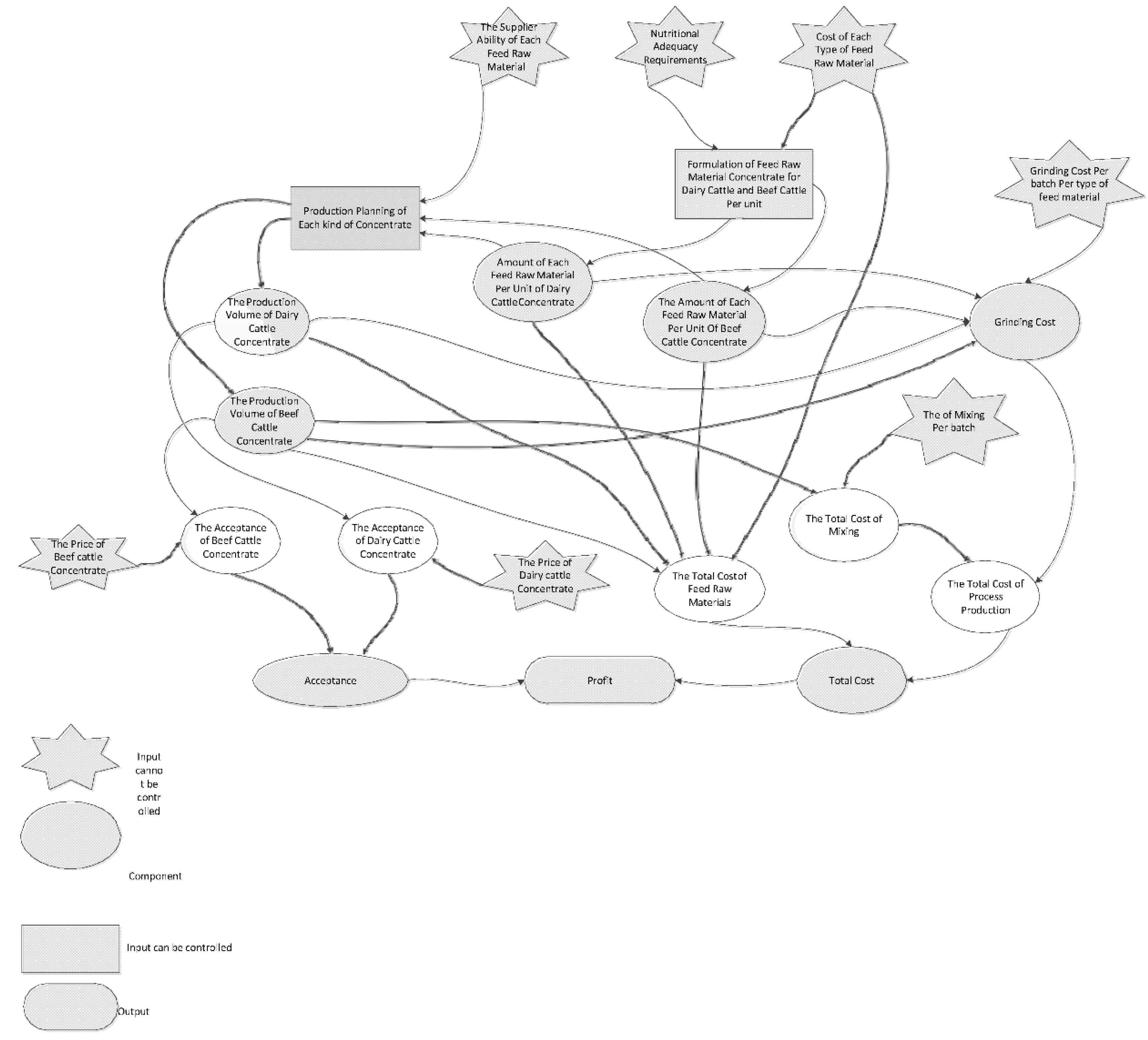
The discussion on characterization includes systemic aspects and components of the model to be developed. Systemic aspects include structural aspects, functional aspects, boundaries and system environment, while the model components consist of performance criteria and explanations of variables that enter the model so that it can determine which are the decision variables, parameters and model limiting equations. To help understand the logical relationship between model components, influence diagrams are used.
CV.ABC determines the amount of each feed ingredient, derived from the annual budget draft (RAB). RAB are taken from estimated marketing orders, then sent to the formulator and planned every month. Then procurement looks for suppliers from anywhere to meet the needs of feed raw materials per month. This process does not involve the capacity of suppliers, so there is the potential for not obtaining materials and having an impact on company profits. Those process are revealed by the Figure 3.

3.3. Formulation Model

The variables that have been identified and differentiated are controlled inputs, uncontrolled inputs and components; then a mathematical model is formed based on the logical relationship of each variable. In formulating the model and making it easier to achieve a solution, certain assumptions are needed. The model uses mixed-integer linear programming (MILP) production planning. The notations and variables that were used for model development consist of index notation, parameter notation and decision variable notation. Symbols of parameters and decision variables in the model is showed in Table 1.
The assumption is as follows:
  • The supplier capacity of each feed ingredient is known with certainty.
  • Terms of nutritional adequacy using SNI.
  • The nutritional content of the ingredients is known and is deterministic.
  • Market demand and prices are known and deterministic.
  • Planning period in static time.
Mathematical Model
Complete mathematical model that has been developed objective function: Max Z
Maximization Profit
M A X   p r o f i t = i = 1 I H i . X i i = 1 I j = 1 J C O j . A i j . X i i = 1 I C M i . X i
Feed formulation limiter
i = 1 I j K A i j . T k j .   N i k   ( m i n i m u m   n u t r i t i o n a l   r e q u i r e m e n t s )   i = 1 I j K A i j . T k j .   N i k   ( m a x i m u m   n u t r i t i o n a l   r e q u i r e m e n t s )
Supplier Capacity Limiter,
i = 1 I j = 1 J A i j .   X i   S j

3.4. Model Implementation

In the implementation of the model, data were inputted into the model in the form of supplier capacity of each type of feed ingredient per month, the price of feed ingredients, nutritional adequacy as a measure of CV.ABC quality, the price of concentrate products and production costs. Parameters of supply capability of each type of feed and its price is showed in Table 2. Parameters of concentrate product prices, process costs and nutritional requirement is showed Table 3. Parameters of nutrient content and cost of each feed ingredient is represented in Table 4.
  • Data Input
Table 2. Parameters of supply capability of each type of feed and its price.
Table 2. Parameters of supply capability of each type of feed and its price.
J ke-SymbolDescriptionSupplier Capacity
(ton)
Price (Rp/Kg)
1S1Coffee skin481000
2S2Rice bran612800
3S3Wheat bran334600
4S4Onggok401900
5S5Gaplek203100
6S6Oil palm2502225
7S7CGF373175
8S8Drops2.32710
9S9Copra meal (coconut meal)12.93825
10S10Stir-fried Corn2071325
11S11Peanut shell1731000
Table 3. Parameters of concentrate product prices, process costs and nutritional adequacy requirements according to the quality of CV.ABC in 1 kg of concentrate feed.
Table 3. Parameters of concentrate product prices, process costs and nutritional adequacy requirements according to the quality of CV.ABC in 1 kg of concentrate feed.
ProductionProduct Price (Hi)Processing Fee (CMi)Demand (min)
(kg)
K = 1K = 2K = 3K = 4K = 5K = 6K = 7K = 8
Dry Ingredients
(Min)
Ash Content (Maks)Crude Protein
(Min)
Crude Fat (Maks)Calcium (Ca)
(Min-Maks)
Pospor (Maks)Coarse Fiber (Maks)TDN
(Min)
Lactation dairy cow concentrate
(I = 1)
2350103008613.751350.95–1.20.61667.5
Fattening beef concentrate
(I = 2)
2200113508614.61070.8–1.20.616.265
Table 4. Parameters of nutrient content and cost of each feed ingredient (Tjk).
Table 4. Parameters of nutrient content and cost of each feed ingredient (Tjk).
NoFeed
Ingredients
BKAbuPKLKSKBetaNTDNCaP
1Coffee skin7011.39.941.9718.1758.650.60.680.2
2Rice bran90.212.41014.416.344.267.90.071.38
3Wheat bran871.812.61.72.681.3680.070.36
4Onggok79.82.41.870.328.985.578.30.20.1
5Gaplek79.54.692.60.75.6766.378.50.170.09
6Oil palm90.94.618.72.820.253.7790.270.66
7CGF94.64.532.310.217.335.775.40.200.55
8Drops7314.65.510.178.870.70.920.07
9Copra meal89.8723.52.816.859.978.70.070.65
10Stir-fried
Corn
88.09.148.02.411.768.6851.160.260.16
11Peanut shell91.65.207.02.065.919.9048.00.240.07
b.
Solution model
Based on the optimization using Lingo version 19 with the syntax in Supplementary Materials, the results of the production planning in January 2022 are as follows in Table 5:

3.5. Sensitivity Analysis

This analysis was carried out to determine changes in profits and the planned amount of production if there is a change in product prices. The effect of price fluctuation on production planning decisions is given by Table 6 and Table 7.
Based on the results of sensitivity analysis to the price changes, it can be seen that price changes will affect the production of beef cattle concentrate, while the dairy cattle concentrate does not change the amount of production. This is because it is more profitable to produce beef cattle than dairy cattle. Production of beef cattle concentrate icrease, while dairy cattle concentrate will be kept to a minimum as long as the demand for dairy cattle concentrate is met. However, the feed ingredients used are not equipped with premixes, and vitamins are the only main feed ingredients available, so the real profit will be lower than the results of the optimization calculation. At least the model can describe the relations of production planning to the profits obtained by the small feed industry.

4. Conclusions

The linear programming model developed has been able to determine production planning by providing maximum profit in one planning period. The model has also taken into account various factors such as the demand for each type of concentrate product, the nutritional content of feed ingredients, requirements for product quality content, supplier capacity, product prices, feed raw material costs and feed processing costs. The linear programming model that was made was combined with quadratic programming because the product formulation decision variable becomes a parameter in the production planning model. Changes in product prices will affect the CV.ABC concentrate production plan.

Supplementary Materials

The following supporting information can be downloaded at: https://www.mdpi.com/article/10.3390/proceedings2022083015/s1.

Author Contributions

Conceptualization, S.T.R. and S.I.; methodology, H.W.; software, S.T.R. and S.I.; validation, S.I., S.T.R. and H.W.; formal analysis, S.I.; investigation, H.W.; resources, S.T.R.; data curation, S.T.R.; writing—original draft preparation, S.I.; writing—review and editing, S.I.; visualization, S.T.R.; supervision, H.W.; project administration, S.I.; funding acquisition, S.I. All authors have read and agreed to the published version of the manuscript.

Funding

This research was funded by Colledge Vocational School IPB-University by IDR Rp.20 million (rupiah).

Institutional Review Board Statement

This journal deserves to be published.

Informed Consent Statement

Informed consent was obtained from all subjects involved in the study.

Data Availability Statement

The data listed in this study is owned and obtained by the author.

Conflicts of Interest

The authors declare no conflict of interest.

References

  1. Csikai, A. Opportunities of integrating supply chain quality management and product development with formulation sys- tems in compound feed manufacturing. Qual. Assur. Saf. Crop. Foods 2011, 3, 82–88. [Google Scholar] [CrossRef]
  2. Guarnaschelli, A.; Salomone, H.E.; Méndez, C.A. A stochastic approach for integrated production and distribution plan- ning in dairy supply chains. Comput. Chem. Eng. 2020, 140, 106966. [Google Scholar] [CrossRef]
  3. Moss, A.F.; Parkinson, G.; Crowley, T.M.; Pesti, G.M. Alternatives to formulate laying hen diets beyond the traditional least-cost model. J. Appl. Poult. Res. 2021, 30, 100137. [Google Scholar] [CrossRef]
  4. Zeballos, L.J.; Méndez, C.A.; Barbosa-Povoa, A.P.; Novais, A.Q. Multi-period design and planning of closed-loop supply chains with uncertain supply and demand. Comput. Chem. Eng. 2014, 66, 151–164. [Google Scholar] [CrossRef]
  5. Abraham, S.O.; Abiodun, J.A.; Abioro, M.A.; Ekpudu, J.E.; Olasubulumi, O.M. Application of Linear Programming in Production Planning. Int. J. Appl. Oper. Res. 2019, 9, 11–19. [Google Scholar]
  6. Sophia Porchelvi, R.; Irine, J.; Regupathi, R. Linear Programming method for Solving Optimized Nutrients Feed formula- tion in GIFT Tilapia R. IOSR J. Humanit. Soc. Sci. (IOSR-JHSS) 2018, 23, 28–33. [Google Scholar]
Figure 1. The research flow diagram.
Figure 1. The research flow diagram.
Proceedings 83 00015 g001
Figure 2. Supply chain relationship scheme.
Figure 2. Supply chain relationship scheme.
Proceedings 83 00015 g002
Figure 3. Influence profit diagram CV ABC.
Figure 3. Influence profit diagram CV ABC.
Proceedings 83 00015 g003
Table 1. Symbols of parameters and decision variables in the model.
Table 1. Symbols of parameters and decision variables in the model.
Index NotationInformation
iI: The type of concentrate product to be produced (i1, i2, i3, ..., I)
jJ: Types of feed raw materials to be used (j1, j2, j3, …, J)
kK: Types of nutrition of feed ingredients (k1, k2, k3, …, K)
Notation
Parameter
Information
SjThe ability of suppliers to supply feed ingredients j
NikMinimum requirements for type k nutrition for each concentrate
product i
TkjNutrient content of type k for feed raw materials to j
COjCost of raw material for type j feed per kg
HiPrice of concentrate feed products to i
CMiCost of grinding and mixing process per kg of product
Decision Variable Notation
XiProduction amount of concentrate type i per bag
AijFeed material requirement j for concentrate product I per kg
Table 5. Output of production planning optimization results.
Table 5. Output of production planning optimization results.
NoInformationSymbolOptimization Results
1Dairy Cow Concentrate
Production
X1300,000 kg
2Beef Concentrate ProductionX2422,168 kg
3Maximum ProfitZ348,331,400
Table 6. The effect of price increases on production planning decisions.
Table 6. The effect of price increases on production planning decisions.
NoInformation Price Increases
10%20%30%
1Dairy Cow Concentrate Production (Kg)300,000350,000350,000
2Beef Concentrate
Production (Kg)
422,168422,168422,168
3Maximum Profit (Rp)511,708,400675,085,400838,462,400
Table 7. The effect of falling prices on production planning decisions.
Table 7. The effect of falling prices on production planning decisions.
NoInformation Price Reduction
10%20%30%
1Dairy Cow Concentrate
Production (Kg)
300,000300,000300,000
2Beef Concentrate
Production (Kg)
411,941392,707378,272
3Maximum Profit (Rp)185,148,50027,426,620−127,717,000
Disclaimer/Publisher’s Note: The statements, opinions and data contained in all publications are solely those of the individual author(s) and contributor(s) and not of MDPI and/or the editor(s). MDPI and/or the editor(s) disclaim responsibility for any injury to people or property resulting from any ideas, methods, instructions or products referred to in the content.

Share and Cite

MDPI and ACS Style

Irawan, S.; Risyahadi, S.T.; Wijaya, H. The Supply Chain Planning Optimization Model for the Cattle Feed Industry with a Linear Programming Approach. Proceedings 2022, 83, 15. https://doi.org/10.3390/proceedings2022083015

AMA Style

Irawan S, Risyahadi ST, Wijaya H. The Supply Chain Planning Optimization Model for the Cattle Feed Industry with a Linear Programming Approach. Proceedings. 2022; 83(1):15. https://doi.org/10.3390/proceedings2022083015

Chicago/Turabian Style

Irawan, Suhendi, Sazli Tutur Risyahadi, and Hendri Wijaya. 2022. "The Supply Chain Planning Optimization Model for the Cattle Feed Industry with a Linear Programming Approach" Proceedings 83, no. 1: 15. https://doi.org/10.3390/proceedings2022083015

APA Style

Irawan, S., Risyahadi, S. T., & Wijaya, H. (2022). The Supply Chain Planning Optimization Model for the Cattle Feed Industry with a Linear Programming Approach. Proceedings, 83(1), 15. https://doi.org/10.3390/proceedings2022083015

Article Metrics

Back to TopTop