Quantum Genetic Terrain Algorithm (Q-GTA): A Technique to Study the Evolution of the Earth Using Quantum Genetic Algorithm †
Abstract
:1. Introduction
- Isotopic fractionation—A great gratitude to the works of [1,2,3] which motivated us to use the idea of using isotopic fractionation in this paper. Isotopic fractionation, in general, describes the process that affects the relative abundance of isotopes. It is defined as the relative partitioning of the heavier and lighter isotopes between two coexisting phases in a natural system. The past references suggest the use of Rb/Sr, Sm/Nd, etc. to study the modeling of Earth in different channels.
- Temperature change with the change in isotopic ratios—The work of [4] suggests that the usage of change in Rb/Sr ratio constraints helps in the study of temperature changes over a large period. Their work motivated us to derive the idea that change in isotopic ratios is the key role of the depiction of temperature changes. Thus, the paper will use the idea that the isotopic ratio changes could be modeled and temperature changes could be derived from it. Further, this will help to study the evolution of Earth based on temperature changes.
- Quantum genetic algorithm—Classical genetic algorithm has been long-studied since Holland founded it. The paper [5] clearly stated that the procedures of the algorithm can be lifted from genetics and applied to a variety of problems involving control and decision. After the introduction of quantum computing, the genetic algorithm evolved further over classical counterparts. In addition, the mutation and crossover operators for the quantum genetic algorithm have been developed [6] and evolved to get better results; the quadratic speedup achieved on this has meant we have used the quantum GA rather than the classical GA.
2. Methodology
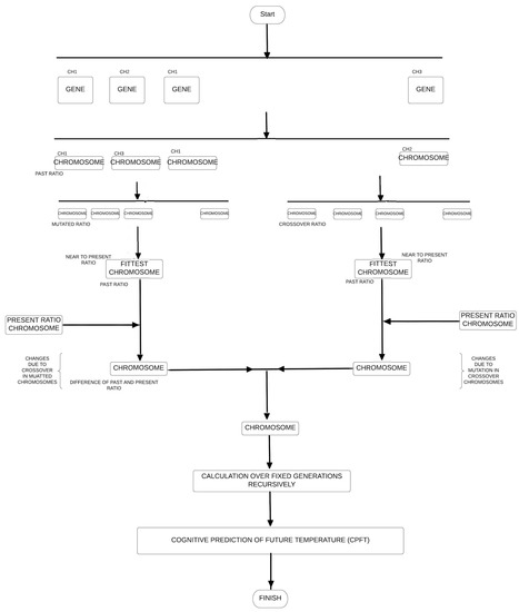
- Population—Population is created using chromosomes. A chromosome is a collection of genomes. Genomes here are the isotopic ratios of Rb/Sr and Nd/Sm. Population is the ratios from different channels.
- Selection—The selection of different reservoirs of these ratios is sample collection from different areas within a channel.
- Fitness—Fitness function is the corresponding value of errors. This corresponding error is the errors in measurement.
- Crossover—Crossover function is the function that shows the relation of isotopes moves from one channel to another channel
- Termination—Termination condition is the condition of the termination of the algorithm. If the ratios are near to present ratios then the algorithm will terminate.
- Gene is the basic unit of the Q-GTA. Gene depicts the isotopic ratio of a channel at a particular site. So, we will have a pool of genes from different sites and different channels.
- These genomes of different sites and a single channel are collected to make a chromosome.
- Initialization of the population is paradoxically random, i.e., the population initialization is random for a single channel but among the channel. It is filtered chromosomes i.e., each chromosome belongs to a single channel.
- Fitness is calculated by calculating the difference in the ratio of the current generation and next-generation ratio. Fitness rank is given to each chromosome which is stored in another array.
- Mutation is the change in ratio in the same channel as in mantle or lithosphere or atmosphere due to temperature change or other factors.
- Crossover is the change in ratio due to the movement of isotopes from one channel to another channel.
- Generation period is fixed. For example, 10 years = 1 generation and if the process is repeated five times, we need the past 50 years’ ratio and could predict the future ratio. We can also call off the algorithm (terminate) if sufficient previous values are not available because it only decrements the predictivity of results.
- We forked the algorithm into two, “C” and “M”, where C goes to mutation in chromosomes and M goes for crossover among the chromosomes.
- These C and M are classified as C1, C2, C3, …, Cn mutated chromosomes and M1, M2, M3, …, Mn crossover chromosomes.
- Further, we will find the fittest chromosome in C and M and labeled those chromosomes as CF and MF.
- Fittest chromosome is the chromosome which is the most similar to the next generation ratio.
- We will count the generations until we get the minimum error or say optimized results to predict the future ratio of the next few generations.
- The final step is the usage of Cognitive Prediction of Future Temperature (CPFT) model that is a cognitive prediction of future temperature. This model will relate our isotopic ratio changes and deliver us the change in the temperature in the near future of Earth.
| Algorithm 1: Implementation of Quantum GTA Algorithm |
| BEGIN |
|
| END |
3. Results
4. Conclusions
5. Future Work
References
- Anderson, D.L. Isotopic evolution of the mantle: A model. Earth Planet. Sci. Lett. 1982, 57, 13–24. [Google Scholar] [CrossRef]
- Paul, D.; White, W.M.; Turcotte, D.L. Modelling the isotopic evolution of the Earth. Phil. Trans. R. Soc. Lond. A 2002, 360, 2433–2474. [Google Scholar] [CrossRef] [PubMed]
- Hedge, C.E.; Walthall, F.G. Radiogenic Strontium-87 as an Index of Geologic Processes. Science 1963, 140, 1214–1217. [Google Scholar] [CrossRef] [PubMed]
- Okudaira, T.; Hayasaka, Y.; Himeno, O.; Watanabe, K.; Sakurai, Y.; Ohtomo, Y. Cooling and inferred exhumation history of the Ryoke metamorphic belt in the Yanai district, south-west Japan: Constraints from Rb–Sr and fission-track ages of gneissose granitoid and numerical modeling. Isl. Arc 2001, 10, 98–115. [Google Scholar] [CrossRef]
- Holland, J.H. Genetic Algorithm and Adaptation. In Adaptive Control of Ill-Defined Systems; Plenum Press: New York, NY, USA, 1975; pp. 317–331. [Google Scholar]
- SaiToh, A.; Rahimi, R.; Nakahara, M. A quantum genetic algorithm with quantum crossover and mutation operations. Quantum Inf. Process 2014, 13, 737–755. [Google Scholar] [CrossRef]
- Hallis, L.J. D/H ratios of the inner Solar System. Philos. Trans. A 2017, 375, 1–15. [Google Scholar] [CrossRef] [PubMed]
- Holland, J.H. Adaptation in Natural and Artificial Systems; MIT Press: Cambridge, MA, USA, 1992; ISBN 9780262275552. [Google Scholar]
- Goldberg, D.E. Genetic Algorithms in Search, Optimization and Machine Learning; Addison-Wesley Longman Publishing Co., Inc.: Boston, MA, USA, 1989; ISBN 0201157675. [Google Scholar]
- Lahoz-Beltra, R. Quantum Genetic Algorithms for Computer Scientists. J. Comput. 2016, 5, 1–31. [Google Scholar] [CrossRef]
- Rylander, B.; Soule, T.; Foster, J.; Alves-Foss, J. Quantum Genetic Algorithms. In Proceedings of the Genetic and Evolutionary Computation Conference, Las Vegas, NV, USA, 8-12 July 2000; pp. 1–5. [Google Scholar]
- Bottino, M.L.; Fullagar, P.D. Whole Rock Rubidium-Strontium Age of Silurian Devonian Boundary in Northeastern North America; NASA-TM-X-57221; NTRS: Chicago, IL, USA, 1965. [Google Scholar]



Publisher’s Note: MDPI stays neutral with regard to jurisdictional claims in published maps and institutional affiliations. |
© 2019 by the authors. Licensee MDPI, Basel, Switzerland. This article is an open access article distributed under the terms and conditions of the Creative Commons Attribution (CC BY) license (https://creativecommons.org/licenses/by/4.0/).
Share and Cite
Sharma, P.; Agarwal, A.; Chaudhary, B. Quantum Genetic Terrain Algorithm (Q-GTA): A Technique to Study the Evolution of the Earth Using Quantum Genetic Algorithm. Proceedings 2020, 46, 26. https://doi.org/10.3390/ecea-5-06685
Sharma P, Agarwal A, Chaudhary B. Quantum Genetic Terrain Algorithm (Q-GTA): A Technique to Study the Evolution of the Earth Using Quantum Genetic Algorithm. Proceedings. 2020; 46(1):26. https://doi.org/10.3390/ecea-5-06685
Chicago/Turabian StyleSharma, Pranjal, Ankit Agarwal, and Bhawna Chaudhary. 2020. "Quantum Genetic Terrain Algorithm (Q-GTA): A Technique to Study the Evolution of the Earth Using Quantum Genetic Algorithm" Proceedings 46, no. 1: 26. https://doi.org/10.3390/ecea-5-06685
APA StyleSharma, P., Agarwal, A., & Chaudhary, B. (2020). Quantum Genetic Terrain Algorithm (Q-GTA): A Technique to Study the Evolution of the Earth Using Quantum Genetic Algorithm. Proceedings, 46(1), 26. https://doi.org/10.3390/ecea-5-06685

