A Narrative Review of the Sociotechnical Landscape and Potential of Computer-Assisted Dynamic Assessment for Children with Communication Support Needs
Abstract
1. Introduction
2. Aims and Method
- Through a narrative review, summarise the advantages and disadvantages of DA in comparison with static assessments to establish a baseline for innovation and improvement.
- As an integrant of Feuerstein et al.’s mediated learning experience (MLE) [29], furnish an overview of the potential application (and gains) of technology-enhanced DA solutions, exploring the constellation of user-centred access methods, sensors, and wireless communication standards that might comprise such a tool.
- Building on the first two aims, explore system requirements for a robust DA psychometric test battery leveraging computational power, metrics and accessibility affordances. The goal is to deploy within the context of a practical framework that acknowledges and reflects embedded sociocultural exigencies. This aim will be framed and navigated via two broad themes of inquiry:
- How might human facilitators work in symbiosis—e.g., mediation–with sensor-powered, computerised elements of the system?
- How might current DA conduct and output (e.g., access, task-setting and report preparation) be enhanced or supported by such a system?
2.1. Method and Rationale for This Research
2.2. Review Approach
- An exploratory interrogation of numerous of databases (Google Scholar, Medline, PsycInfo, PubMed, Scopus, Web of Science) for titles, abstracts, and keywords of peer-reviewed papers, applying Boolean logic and wildcards for search terms, e.g., (child* OR adolescen*) AND (dynamic assessment) AND (CSN). These search terms were refined iteratively, with supplementary terms brought into focus—informed by initial paper reviews—and subsequently included where appropriate. For example, as the impact of limited uptake of DA came into sharper focus, the role technology might play as an empowering catalyst gathered momentum. Keywords in the search strategy were adapted to reflect this, e.g., ("computer* dynamic assessment” OR “dynamic test*”).Exclusion criteria that applied were:
- Grey literature (information sources that are divergent from traditional academic publishing and/or distribution channels);
- Articles where full text was unavailable;
- Articles in languages other than English.
- A parallel collation of key prior peer-reviewed papers and other academic sources shared between the authors of the current review and further informed by authors’ attendance of workshops run by, or based upon the work of, published DA pioneers and practitioners (Feuerstein, Tzuriel, etc.).
- An augmentative “snowballing” search strategy was also deployed (following up bibliographies of references, and serendipitous discovery). This approach has efficiency benefits with acknowledged results in discovering resources that may be otherwise overlooked [30]. The “Cited By” functionality of the online service Google Scholar was also used to boost the search and retrieval of relevant papers beyond the database interrogations described above.
- Filtering of candidate papers was cumulative, with first titles followed by abstracts and finally full-text screening taking place to reliably determine the pertinence of texts contributing to this review.
Review Results
- Pros and cons of current approaches to the cognitive sciences in education, including both traditional and dynamic assessment batteries (n = 93).
- Universal design solutions for the assessment domain that may enhance access and boost appropriateness of results (n = 63).
3. Narrative Review Outcomes
3.1. Traditional Psychometric Assessment
3.2. Dynamic Assessment
3.3. DA in Practice Today
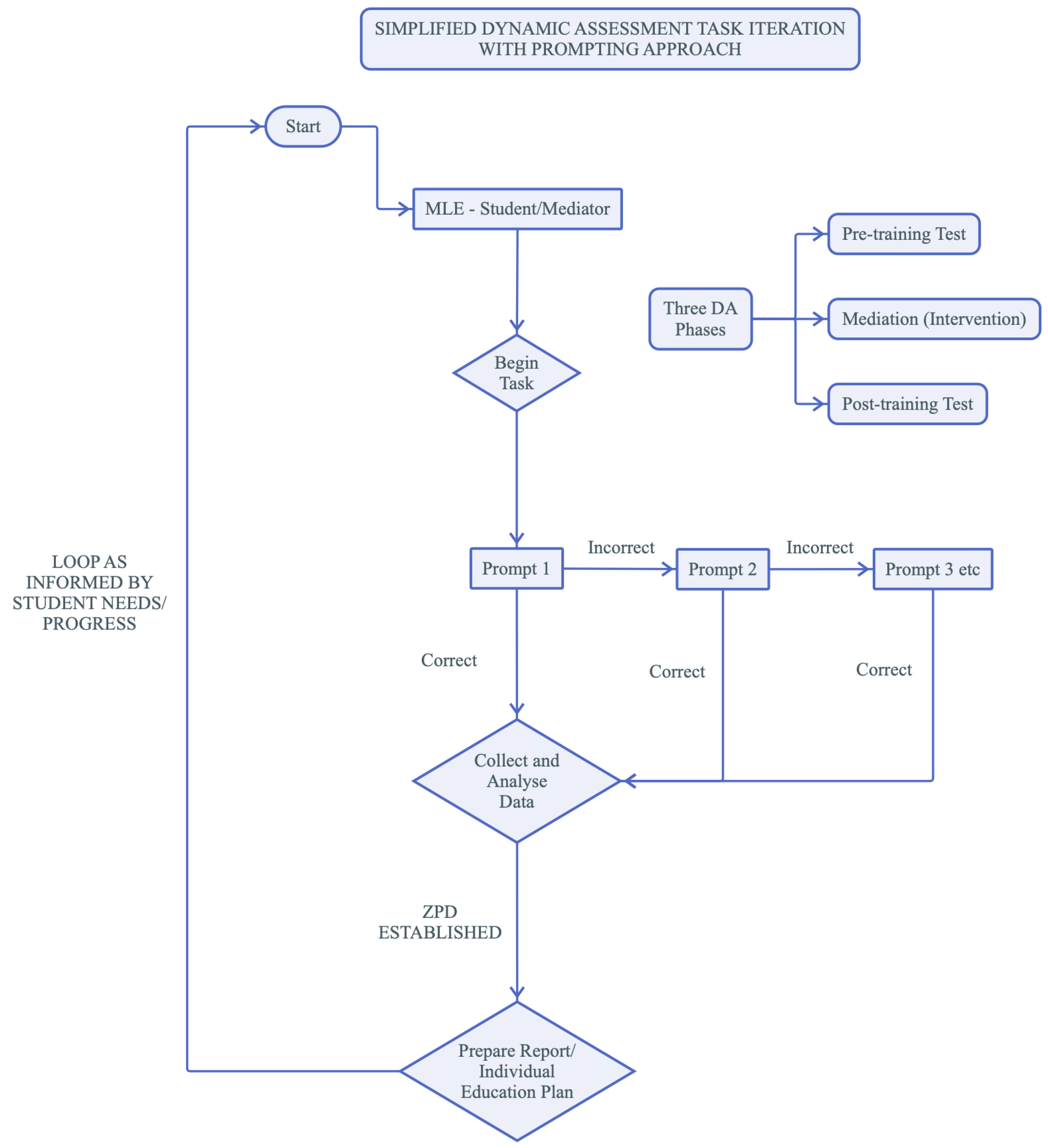
“(i) A pre-test and post-test (note some researchers have advocated removing pre- and post-test elements to “reduce the time required to implement DA” [62]—further evidence of the need for streamlining DA administration that motivates this research) + Standardised Intervention; (ii) A pre-test and post-test + Graduated Prompts; (iii) Adaptive Testing using computerised tests with an intervention phase, but no personal interaction. (iv) Mediational Approaches: individualised; intervention is not pre-determined.”
- Pre-test and post-test activities (to enable the gauging of gain scores [62]), personalised to meet the needs of individual students, absent prompting or other assistance, to establish the learner’s ZOA.
- A learning phase utilising materials that reflect and reinforce those used in the pre- and post-testing.
- The adoption of mediation techniques commensurate with those proposed in the MLE by Feuerstein et al.
3.3.1. Graduated Prompting
3.3.2. DA and Its Benefits for Learners Living with CSN
3.3.3. Barriers to Uptake of DA
- Demands of multiple assessment interventions [80].
4. Computer-Assisted DA
4.1. Personalisation and Access Affordances of Digital Technology
- Enhancing their access to stimuli;
- Enabling optimal processing;
- Providing them with accessible response modes.
4.2. Tangible User Interfaces (TUIs)
Exemplar TUI Technologies Investigated in Prior Research
4.3. Alternative Candidate Technologies and Approaches
4.3.1. Immersive Learning Systems
- Ethical concerns
- −
- Psychological stress may be induced in virtual scenarios for vulnerable individuals.
- −
- Privacy and data protection vulnerabilities.
- Safety concerns
- −
- VR experiences have the potential of inducing motion sickness.
- −
- Noise and repetitive strain risks.
- −
- Cyberbullying on online platforms may be exacerbated in VR worlds.
4.3.2. Brain–Computer Interfaces
4.3.3. Summative Reflection of Candidate Technologies
4.4. Leveraging Data Synthesis and AI to Boost DA
4.5. Summarising Potential Computer-Assisted DA Gains
- Access
- −
- Scalability;
- −
- Adaptability and the enabling traits of tech (e.g., eye gaze, switches, voice control, BCIs);
- −
- TUIs/VR enrichments;
- −
- Intrinsic, established inclusivity benefits of multimodality;
- −
- Potential of online resource distribution/remote access.
- Expanded productivity
- −
- Benefits of careful integration of sensor technologies and AI automation into DA administration;
- −
- Ameliorating pressures from intensity of labour for facilitators or synergistic combination.
- −
- Reusability/repackaging strengths of digital resources.
- Engagement
- −
- Ease of customisation;
- −
- Stimulating/fun;
- −
- Multimodal;
- −
- Responsiveness/immediacy;
- −
- Tactility;
- −
- Immersion;
- −
- Enhanced transfer of knowledge.
- Data accuracy
- −
- Reduced user anxiety: this also applies to analogue DA but may be amplified further with access to the benefits of a tailored analogue/digital mix;
- −
- Capture and retrieval of rich user data critical to decision-making that may otherwise be lost.
- −
- Enhanced, evidence-based planning tailored to the individual learner’s needs delivering gains in nurturing complex skills acquisition, e.g., communicative competence.
- Data tracking
- −
- All assessment is a data mining endeavour, the merit of which may be measured by its accuracy (see above);
- −
- Both quantitative and qualitative data sets;
- −
- Large data volumes becoming both manageable and determinative.
- Data synthesis
- −
- Major potential contribution to the vital output of DA: AI automation harnessed to streamline preparation of the user-centred report that will inform bespoke pedagogical measures.
5. Discussion
5.1. Prioritising the Sociotechnical Balance
5.2. Towards a Future Technology-Enhanced DA Solution: Recommendations for the Field of AAC
- Recognition of the value and maintaining the executive agency and protection of an embedded human element of reflective mediation and administrative support.
- −
- Procedures that enable responsive calibration and optimisation of human interactions are a feature, rather than a bug and are integral to any effective computer-assisted DA system.
- −
- The traits and sensitivities of the learner and the skills and intuition of the facilitator of any DA activity must remain pivotal.
- An adaptive, multimodal interface that prioritises access for all, particularly aimed at meeting the needs of learners with CSN.
- −
- The authors propose that a contextually flexile, TUI-equipped system holds significant, as yet untapped, potential as a candidate component within that sociotechnical mix of a computer-assisted DA solution.
- −
- Alternative technological solutions, considered in Section 4.3 above, currently appear less evolved—or more ethically problematic—to seamlessly integrate into the system under consideration in the short- to medium-term.
- An AI-synthesised set of metrics leveraging enhanced data captured by machine sensors to dramatically boost the productivity and complement the intuition of the skilled human facilitators DA so clearly needs to achieve wider distribution.
- −
- The literature indicates that the strengths of AI-powered computer automation have not been meaningfully leveraged to date in DA, and the potential deployment of this technology—again, in concert with vital human mediation and user-centred design—is a compelling prospect that warrants further investigation in the field.
6. Conclusions
Author Contributions
Funding
Data Availability Statement
Conflicts of Interest
Abbreviations
| DA | Dynamic Assessment |
| TUI | Tangible User Interface |
| CSN | Communication Support Needs |
| RFID | Radio Frequency Identification |
| AAC | Augmentative and Alternative Communication |
| MLE | Mediated Learning Experience |
| IEP | Individual Education Plan |
| IM | Intelligent Measurement |
| ZPD | Zone of Proximal Development |
| MKO | More Knowledgeable Other |
| ZOA | Zone of Actual Development |
| VR | Virtual Reality |
| AR | Augmented Reality |
| NFC | Near-Field Communication |
| HCI | Human–Computer Interaction |
| GUI | Graphical User Interface |
| BCI | Brain–Computer Interface |
| AI | Artificial Intelligence |
References
- Kizlik, B. Measurement, assessment, and evaluation in education. Retrieved Oct. 2012, 10, 2015. [Google Scholar]
- Reynolds, C.R.; Livingston, R.B.; Willson, V.L.; Willson, V. Measurement and Assessment in Education; Pearson Education International: Upper Saddle River, NJ, USA, 2010. [Google Scholar]
- Leighton, J.; Gierl, M. Cognitive Diagnostic Assessment for Education: Theory and Applications; Cambridge University Press: Cambridge, UK, 2007. [Google Scholar]
- Pyle, A.; De Luca, C. Assessment in the kindergarten classroom: An empirical study of teachers’ assessment approaches. Early Child. Educ. J. 2013, 41, 373–380. [Google Scholar] [CrossRef]
- Bélanger, S.A.; Caron, J. Evaluation of the child with global developmental delay and intellectual disability. Paediatr. Child Health 2018, 23, 403–410. [Google Scholar] [CrossRef] [PubMed]
- Patel, D.R.; Apple, R.; Kanungo, S.; Akkal, A. Narrative review of intellectual disability: Definitions, evaluation and principles of treatment. Pediatr. Med. 2018, 1, 11. [Google Scholar] [CrossRef]
- Terman, L.M.; Merrill, M.A. Stanford-Binet Intelligence Scale: Manual for the Third Revision, Form lM; Houghton Mifflin: Boston, MA, USA, 1960. [Google Scholar]
- Veerbeek, J.; Vogelaar, B.; Verhaegh, J.; Resing, W.C. Process assessment in dynamic testing using electronic tangibles. J. Comput. Assist. Learn. 2019, 35, 127–142. [Google Scholar] [CrossRef]
- Elliott, J.G.; Resing, W.C.; Beckmann, J.F. Dynamic assessment: A case of unfulfilled potential? Educ. Rev. 2018, 70, 7–17. [Google Scholar] [CrossRef]
- Blasi, D.E.; Henrich, J.; Adamou, E.; Kemmerer, D.; Majid, A. Over-reliance on English hinders cognitive science. Trends Cogn. Sci. 2022, 26, 1153–1170. [Google Scholar] [CrossRef]
- Verhaegh, J.; Fontijn, W.F.; Resing, W.C. On the correlation between children’s performances on electronic board tasks and nonverbal intelligence test measures. Comput. Educ. 2013, 69, 419–430. [Google Scholar] [CrossRef]
- Torres van Grinsven, V. Sources of measurement error in pediatric intelligence testing. Methodol. Innov. 2022, 15, 96–104. [Google Scholar] [CrossRef]
- Budoff, M. Learning potential as a supplementary assessment procedure. Learn. Disord. 1968, 3, 295–343. [Google Scholar]
- Feuerstein, R.; Rand, Y.; Hoffman, M.; Hoffman, M.; Miller, R. Cognitive modifiability in retarded adolescents: Effects of instrumental enrichment. Am. J. Ment. Defic. 1979, 83, 539–550. [Google Scholar] [PubMed]
- Campione, J.C.; Brown, A.L. Linking Dynamic Assessment with School Achievement; The Guilford Press: New York, NY, USA, 1987. [Google Scholar]
- Resing, W.C.; Elliott, J.G. Dynamic testing with tangible electronics: Measuring children’s change in strategy use with a series completion task. Br. J. Educ. Psychol. 2011, 81, 579–605. [Google Scholar] [CrossRef] [PubMed]
- Yasnitsky, A.; Van der Veer, R.; Ferrari, M. The Cambridge Handbook of Cultural-Historical Psychology; Cambridge University Press: Cambridge, UK, 2014. [Google Scholar]
- Deutsch, R.M. Reliability, Validity and Educational Use of the Cognitive Abilities Profile. Ph.D. Thesis, University of London, London, UK, 2017. [Google Scholar]
- Le, H.; Ferreira, J.M.; Kuusisto, E. Dynamic assessment in inclusive elementary education: A systematic literature review of the usability, methods, and challenges in the past decade. Eur. J. Spec. Educ. Res. 2023, 9. [Google Scholar] [CrossRef]
- Passig, D.; Tzuriel, D.; Eshel-Kedmi, G. Improving children’s cognitive modifiability by dynamic assessment in 3D Immersive Virtual Reality environments. Comput. Educ. 2016, 95, 296–308. [Google Scholar] [CrossRef]
- Verhaegh, J.; Resing, W.C.; Jacobs, A.P.; Fontijn, W.F. Playing with blocks or with the computer? Solving complex visual-spatial reasoning tasks: Comparing children’s performance on tangible and virtual puzzles. Educ. Child Psychol. 2009, 26, 18. [Google Scholar] [CrossRef]
- Verhaegh, J. Assessment and Development of Cognitive Skills Using Tangible Electronic Board Games: Serious Games on the TUI TagTiles. Ph.D. Thesis, Technische Universiteit Eindhoven, Eindhoven, The Netherlands, 2012. [Google Scholar]
- Norrie, C.S.; Waller, A.; Hannah, E.F. Establishing Context: Augmentative and Alternative Communication Device Adoption in a Special Education Setting. ACM Trans. Comput. Hum. Interact. 2021, 28, 13. [Google Scholar] [CrossRef]
- Klein, P.S. A developmental mediation approach to early intervention; Mediational intervention for sensitising caregivers (MISC). Educ. Child Psychol. 2000, 17, 19–31. [Google Scholar] [CrossRef]
- Tzuriel, D.; Tzuriel, D. The theory of structural cognitive modifiability and mediated learning experience (SCM-MLE). In Mediated Learning and Cognitive Modifiability; Springer: New York, NY, USA, 2021; pp. 13–52. [Google Scholar]
- Light, J. Toward a definition of communicative competence for individuals using augmentative and alternative communication systems. Augment. Altern. Commun. 1989, 5, 137–144. [Google Scholar] [CrossRef]
- Teachman, G.; Gibson, B.E. ‘Communicative competence’ in the field of augmentative and alternative communication: A review and critique. Int. J. Lang. Commun. Disord. 2014, 49, 1–14. [Google Scholar] [CrossRef]
- Van Balkom, H.; Deckers, S.; Stoep, J. Assessment of communicative competence in children with severe developmental disorders. In Developmental Perspectives in Written Language and Literacy; John Benjamins: Amsterdam, The Netherlands, 2017; pp. 413–439. [Google Scholar]
- Feuerstein, R.; Klein, P.S.; Tannenbaum, A.J. Mediated Learning Experience (MLE): Theoretical, Psychosocial and Learning Implications; Freund Publishing House Ltd.: Tel Aviv, Israel, 1991. [Google Scholar]
- Greenhalgh, T.; Peacock, R. Effectiveness and efficiency of search methods in systematic reviews of complex evidence: Audit of primary sources. BMJ 2005, 331, 1064–1065. [Google Scholar] [CrossRef]
- Tigwell, G.W.; Sarsenbayeva, Z.; Gorman, B.M.; Flatla, D.R.; Goncalves, J.; Yesilada, Y.; Wobbrock, J.O. Addressing the challenges of situationally-induced impairments and disabilities in mobile interaction. In Proceedings of the Extended Abstracts of the 2019 CHI Conference on Human Factors in Computing Systems, Glasgow, UK, 4–9 May 2019; pp. 1–8. [Google Scholar]
- Bagnato, S.J.; Neisworth, J.T. A national study of the social and treatment" invalidity" of intelligence testing for early intervention. Sch. Psychol. Q. 1994, 9, 81. [Google Scholar] [CrossRef]
- Kirsch, I.; Guthrie, J.T. The concept and measurement of functional literacy. Read. Res. Q. 1977, 13, 485–507. [Google Scholar] [CrossRef]
- Wang, T.H. Web-based dynamic assessment: Taking assessment as teaching and learning strategy for improving students’e-Learning effectiveness. Comput. Educ. 2010, 54, 1157–1166. [Google Scholar] [CrossRef]
- Selz, O. Versuche zur Hebung des Intelligenzniveaus. Z. Angew. Psychol. Charakterkd. 1935, 134, 236–302. [Google Scholar]
- Vygotsky, L.S.; Cole, M. Mind in Society: Development of Higher Psychological Processes; Harvard University Press: Cambridge, MA, USA, 1978. [Google Scholar]
- Chaiklin, S. Analysis of Learning and Instruction. In Vygotsky’s Educational Theory in Cultural Context; Cambridge University Press: Cambridge, MA, USA, 2003; Volume 39. [Google Scholar]
- Feuerstein, R.; Rand, Y.; Hoffman, M.B. The dynamic assessment of retarded performers: The learning potential assessment device, theory, instruments and techniques. Int. J. Rehabil. Res. 1981, 4, 465–466. [Google Scholar] [CrossRef]
- Jensen, M.R.; Feuerstein, R. The learning potential assessment device: From philosophy to practice. In Dynamic Assessment: An Interactional Approach to Evaluating Learning Potential; Guilford Publications, Inc.: New York, NY, USA, 1987; pp. 379–402. [Google Scholar]
- Presseisen, B.Z. Learning and Thinking Styles: Classroom Interaction; NEA School Restructuring Series; ERIC: Brussels, Belgium, 1990. [Google Scholar]
- Seabi, J. Feuerstein’s mediated learning experience as a vehicle for enhancing cognitive functioning of remedial school learners in South Africa. Aust. J. Educ. Dev. Psychol. 2012, 12, 35–45. [Google Scholar]
- Kiely, K.M. Cognitive function. In Encyclopedia of Quality of Life and Well-Being Research; Springer: Cham, Switzerland, 2014; pp. 974–978. [Google Scholar]
- Deutsch, R.; Reynolds, Y. The use of dynamic assessment by educational psychologists in the UK. Educ. Psychol. Pract. 2000, 16, 311–331. [Google Scholar] [CrossRef]
- Elliott, J. Dynamic assessment in educational settings: Realising potential. Educ. Rev. 2003, 55, 15–32. [Google Scholar] [CrossRef]
- Lebeer, J.; Partanen, P.; Candeias, A.; Birta-Szekely, N.; Demeter, K.; Bohács, K. The Need for a more Dynamic and Ecological Assessment of Children Experiencing Barriers to Learning to Move towards Inclusive Education: A Summary of Results of the Daffodil Project. 2013. Available online: https://dspace.uevora.pt/rdpc/handle/10174/10685 (accessed on 3 May 2023).
- Feuerstein, R.; Rand, Y.; Rynders, J.E. The Learning Potential Assessment Device. In Don’t Accept Me as I Am; Springer: Cham, Switzerland, 1988; pp. 191–207. [Google Scholar]
- Budoff, M. The validity of learning potential assessment. In Dynamic Assessment: An Interactional Approach to Evaluating Learning Potential; The Guilford Press: New York, NY, USA, 1987. [Google Scholar]
- Guthke, J.; Beckmann, J.; Stein, H. Recent research evidence on the validity of learning tests. Eur. Contrib. Dyn. Assess. Adv. Cogn. Educ. Pract. 1995, 3, 117–143. [Google Scholar]
- Sternberg, R.J.; Grigorenko, E.L. Dynamic Testing: The Nature and Measurement of Learning Potential; Cambridge University Press: Cambridge, UK, 2002. [Google Scholar]
- Lidz, C.; Thomas, C. The preschool learning assessment device: Extension of a static approach. In Dynamic Assessment: An Interactional Approach to Evaluating Learning Potential; The Guilford Press: New York, NY, USA, 1987; pp. 288–326. [Google Scholar]
- Visser, L.; Ruiter, S.; van der Meulen, B.; Timmerman, M.; Ruijssenaars, W. Dynamic Assessment with the Bayley-III: A Standardised Diagnostic Instrument 1–42 months. In Proceedings of the Symposium in Honour of Paul van Geert, A Process Approach to Education and Development, London, UK, 9–10 December 2010. [Google Scholar]
- Tiekstra, M.; Hessels, M.G.; Minnaert, A.E. Learning capacity in adolescents with mild intellectual disabilities. Psychol. Rep. 2009, 105, 804–814. [Google Scholar] [CrossRef] [PubMed]
- Petersen, D.B.; Gillam, R.B. Predicting reading ability for bilingual Latino children using dynamic assessment. J. Learn. Disabil. 2015, 48, 3–21. [Google Scholar] [CrossRef] [PubMed]
- Peña, E.; Iglesias, A.; Lidz, C.S. Reducing test bias through dynamic assessment of children’s word learning ability. AJSLP 2001, 10, 138–154. [Google Scholar] [CrossRef]
- Snell, M. Using dynamic assessment with learners who communicate nonsymbolically. Augment. Altern. Commun. 2002, 18, 163–176. [Google Scholar] [CrossRef]
- Boers, E. Beyond the Eyes: The Development of a Dynamic Assessment Procedure to Measure the Communication Potential of People with Congenital Deafblindness. Ph.D. Thesis, University of Groningen, Groningen, The Netherlands, 2015. [Google Scholar]
- Tzuriel, D.; Klein, P.S. The assessment of analogical thinking modifiability among regular, special education, disadvantaged, and mentally retarded children. J. Abnorm. Child Psychol. 1985, 13, 539–552. [Google Scholar] [CrossRef] [PubMed]
- Tzuriel, D.; Klein, P. Innovations in assessment of young children’s cognitive modifiability. In Special Education and Social Handicap; Freund: London, UK, 1986. [Google Scholar]
- Samuels, M. Book Review: The Children’s Inferential Thinking Modifiability Test. J. Psychoeduc. Assess. 1998, 16, 275–279. [Google Scholar] [CrossRef]
- Feuerstein, R.; Rand, Y.; Jensen, M.; Kaniel, S.; Tzuriel, D.; Shachar, N.B.; Mintzker, Y. Learning potential assessment. Spec. Serv. Sch. 1986, 2, 85–106. [Google Scholar] [CrossRef]
- Haywood, H.C.; Lidz, C.S. Dynamic Assessment in Practice: Clinical and Educational Applications; Cambridge University Press: Cambridge, UK, 2006. [Google Scholar]
- Bamford, C.K.; Masso, S.; Baker, E.; Ballard, K.J. Dynamic Assessment for Children With Communication Disorders: A Systematic Scoping Review and Framework. Am. J. Speech Lang. Pathol. 2022, 31, 1878–1893. [Google Scholar] [CrossRef] [PubMed]
- Jitendra, A.K.; Rohena-Diaz, E. Language assessment of students who are linguistically diverse: Why a discrete approach is not the answer. Sch. Psychol. Rev. 1996, 25, 40–56. [Google Scholar] [CrossRef]
- Lidz, C.S. Practitioner’s Guide to Dynamic Assessment; Guilford Press: New York, NY, USA, 1991. [Google Scholar]
- Barker, R.M.; Bridges, M.S.; Saunders, K.J. Validity of a non-speech dynamic assessment of phonemic awareness via the alphabetic principle. Augment. Altern. Commun. 2014, 30, 71–82. [Google Scholar] [CrossRef]
- Campione, J.C.; Brown, A.L.; Ferrara, R.A.; Jones, R.S.; Steinberg, E. Breakdowns in flexible use of information: Intelligence-related differences in transfer following equivalent learning performance. Intelligence 1985, 9, 297–315. [Google Scholar] [CrossRef]
- King, M.R.; Binger, C.; Kent-Walsh, J. Using dynamic assessment to evaluate the expressive syntax of children who use augmentative and alternative communication. Augment. Altern. Commun. 2015, 31, 1–14. [Google Scholar] [CrossRef] [PubMed]
- Lidz, C.S.; Macrine, S.L. An alternative approach to the identification of gifted culturally and linguistically diverse learners: The contribution of dynamic assessment. Sch. Psychol. Int. 2001, 22, 74–96. [Google Scholar] [CrossRef]
- Tzuriel, D. Inferential cognitive modifiability in young socially disadvantaged and advantaged children. Int. J. Dyn. Assess. Instr. 1989, 1, 65–80. [Google Scholar]
- Zhang, R.C.; Lai, H.M.; Cheng, P.W.; Chen, C.P. Longitudinal effect of a computer-based graduated prompting assessment on students’ academic performance. Comput. Educ. 2017, 110, 181–194. [Google Scholar] [CrossRef]
- Patterson, J.L.; Rodríguez, B.L.; Dale, P.S. Response to dynamic language tasks among typically developing Latino preschool children with bilingual experience. AJSLP 2013, 22, 103–112. [Google Scholar] [CrossRef] [PubMed]
- Binger, C.; Kent-Walsh, J.; King, M. Dynamic assessment for 3-and 4-year-old children who use augmentative and alternative communication: Evaluating expressive syntax. J. Speech Lang. Hear. Res. 2017, 60, 1946–1958. [Google Scholar] [CrossRef]
- Midtlin, H.S.; Næss, K.A.B.; Taxt, T.; Karlsen, A.V. What communication strategies do AAC users want their communication partners to use? A preliminary study. Disabil. Rehabil. 2015, 37, 1260–1267. [Google Scholar] [CrossRef]
- Taylor, S.; Wilson, E.; Murfitt, K.; Balandin, S. Social exclusion by retailers of people with complex communication needs. J. Dev. Phys. Disabil. 2021, 33, 909–930. [Google Scholar] [CrossRef]
- Jorgensen, C.M.; McSheehan, M.; Sonnenmeier, R.M. Presumed competence reflected in the educational programs of students with IDD before and after the Beyond Access professional development intervention. J. Intellect. Dev. Disabil. 2007, 32, 248–262. [Google Scholar] [CrossRef]
- Odom, S.L.; Hanson, M.J.; Blackman, J.A.; Kaul, S.; Guralnick, M.J. Early Intervention Practices around the World; Brookes Pub: Baltimore, MA, USA, 2003. [Google Scholar]
- Drager, K.; Light, J.; McNaughton, D. Effects of AAC interventions on communication and language for young children with complex communication needs. J. Pediatr. Rehabil. Med. 2010, 3, 303–310. [Google Scholar] [CrossRef]
- Raghavendra, P.; Virgo, R.; Olsson, C.; Connell, T.; Lane, A.E. Activity participation of children with complex communication needs, physical disabilities and typically-developing peers. Dev. Neurorehabilit. 2011, 14, 145–155. [Google Scholar] [CrossRef] [PubMed]
- Assembly, U.G. Convention on the Rights of Persons with Disabilities. Ga Res. 2006, 61, 106. [Google Scholar]
- Touw, K.W.; Vogelaar, B.; Bakker, M.; Resing, W. Using electronic technology in the dynamic testing of young primary school children: Predicting school achievement. Educ. Technol. Res. Dev. 2019, 67, 443–465. [Google Scholar] [CrossRef]
- Tzuriel, D. Dynamic assessment of learning potential. In Self-Directed Learning Oriented Assessments in the Asia-Pacific; Springer: Cham, Switzerland, 2012; pp. 235–255. [Google Scholar]
- Alavi, M.; Leidner, D.E. Research commentary: Technology-mediated learning—A call for greater depth and breadth of research. Inf. Syst. Res. 2001, 12, 1–10. [Google Scholar] [CrossRef]
- Schaller, R.R. Moore’s law: Past, present and future. IEEE Spectrum 1997, 34, 52–59. [Google Scholar] [CrossRef]
- Resing, W.C.; Steijn, W.M.; Xenidou-Dervou, I.; Stevenson, C.E.; Elliott, J.G. Computerized dynamic testing: A study of the potential of an approach using sensor technology. J. Cogn. Educ. Psychol. 2011, 10, 178–194. [Google Scholar] [CrossRef]
- Newn, J.; Allison, F.; Velloso, E.; Vetere, F. Looks can be deceiving: Using gaze visualisation to predict and mislead opponents in strategic gameplay. In Proceedings of the 2018 CHI Conference on Human Factors in Computing Systems, Montreal, QC, Canada, 21–26 April 2018; pp. 1–12. [Google Scholar]
- Drager, K.; Light, J.; Speltz, J.; Fallon, K.; Jeffries, L. The performance of typically developing 2 1/2-year-olds on dynamic display AAC technologies with different system layouts and language organizations. J. Speech Hear. Disord. 2003, 46, 298–312. [Google Scholar] [CrossRef] [PubMed]
- Light, J. “Let’s go star fishing”: Reflections on the contexts of language learning for children who use aided AAC. Augment. Altern. Commun. 1997, 13, 158–171. [Google Scholar] [CrossRef]
- Hamari, J.; Koivisto, J.; Sarsa, H. Does gamification work? A literature review of empirical studies on gamification. In Proceedings of the 2014 47th Hawaii International Conference on System Sciences, Waikoloa, HI, USA, 6–9 January 2014; pp. 3025–3034. [Google Scholar]
- Lumsden, J.; Edwards, E.A.; Lawrence, N.S.; Coyle, D.; Munafò, M.R. Gamification of cognitive assessment and cognitive training: A systematic review of applications and efficacy. JMIR Serious Games 2016, 4, e5888. [Google Scholar] [CrossRef]
- Veerbeek, J.; Verhaegh, J.; Elliott, J.G.; Resing, W. Process-Oriented Measurement Using Electronic Tangibles. J. Educ. Learn. 2017, 6, 155–170. [Google Scholar] [CrossRef][Green Version]
- Angelini, L.; Mugellini, E.; Abou Khaled, O.; Couture, N. Internet of Tangible Things (IoTT): Challenges and opportunities for tangible interaction with IoT. Informatics 2018, 5, 7. [Google Scholar] [CrossRef]
- Piaget, J. Mastery play. Play: Its Role in Development and Evolution; Penguin Books Ltd.: London, UK, 1976; pp. 268–278. [Google Scholar]
- Siegler, R.; DeLoache, J.; Eisenberg, N. How Children Develop; Worth: New York, NY, USA, 2011. [Google Scholar]
- Goswami, U. Cognitive Development: The Learning Brain; Psychology Press: New York, NY, USA, 2008. [Google Scholar]
- Marshall, P. Do tangible interfaces enhance learning? In Proceedings of the 1st International Conference on Tangible and Embedded Interaction, Baton Rouge, LA, USA, 15–17 February 2007; pp. 163–170. [Google Scholar]
- Reid, S.E.; Schaefer, C.E. Game Play: Therapeutic Use of Childhood Games; John Wiley & Sons: Hoboken, NJ, USA, 2004. [Google Scholar]
- Montessori, M.; Frederick, A. The Montessori Method; Stokes: New York, NY, USA, 1912. [Google Scholar]
- Hengeveld, B.; Voort, R.; Hummels, C.; Moor, J.D.; van Balkom, H.; Overbeeke, K.; van der Helm, A. The development of LinguaBytes: An interactive tangible play and learning system to stimulate the language development of toddlers with multiple disabilities. Adv. Hum.-Comput. Interact. 2008, 2008, 381086. [Google Scholar] [CrossRef][Green Version]
- Loncke, F.T.; Campbell, J.; England, A.M.; Haley, T. Multimodality: A basis for augmentative and alternative communication—Psycholinguistic, cognitive, and clinical/educational aspects. Disabil. Rehabil. 2006, 28, 169–174. [Google Scholar] [CrossRef] [PubMed]
- Antle, A.N. The CTI framework: Informing the design of tangible systems for children. In Proceedings of the 1st International Conference on Tangible and Embedded Interaction, Baton Rouge, LA, USA, 15–17 February 2007; pp. 195–202. [Google Scholar]
- Fitzmaurice, G.W.; Ishii, H.; Buxton, W.A. Bricks: Laying the foundations for graspable user interfaces. In Proceedings of the SIGCHI Conference on Human Factors in Computing Systems, Denver, CO, USA, 7–11 May 1995; pp. 442–449. [Google Scholar]
- Ishii, H.; Ullmer, B. Tangible bits: Towards seamless interfaces between people, bits and atoms. In Proceedings of the ACM SIGCHI Conference on Human Factors in Computing Systems, Atlanta, GA, USA, 22–27 March 1997; pp. 234–241. [Google Scholar]
- Xu, D. Tangible user interface for children-an overview. In Proceedings of the UCLAN Department of Computing Conference, Preston, UK, 3–4 June 2005. [Google Scholar]
- Yeo, H.S.; Minami, R.; Rodriguez, K.; Shaker, G.; Quigley, A. Exploring tangible interactions with radar sensing. Proc. ACM Interact. Mob. Wearable Ubiquitous Technol. 2018, 2, 1–25. [Google Scholar] [CrossRef]
- Manches, A.; O’Malley, C. Tangibles for learning: A representational analysis of physical manipulation. Pers. Ubiquitous Comput. 2012, 16, 405–419. [Google Scholar] [CrossRef]
- Ullmer, B.; Ishii, H. Emerging frameworks for tangible user interfaces. IBM Syst. J. 2000, 39, 915–931. [Google Scholar] [CrossRef]
- Spielberg, A.; Sample, A.; Hudson, S.E.; Mankoff, J.; McCann, J. RapID: A framework for fabricating low-latency interactive objects with RFID tags. In Proceedings of the 2016 CHI Conference on Human Factors in Computing Systems, San Jose, CA, USA, 7–12 May 2016; pp. 5897–5908. [Google Scholar]
- Hsieh, M.J.; Liang, R.H.; Huang, D.Y.; Ke, J.Y.; Chen, B.Y. RFIBricks: Interactive building blocks based on RFID. In Proceedings of the 2018 CHI Conference on Human Factors in Computing Systems, Montreal, QC, Canada, 21–26 April 2018; pp. 1–10. [Google Scholar]
- Hwang, S.; Ahn, M.; Wohn, K.y. MagGetz: Customizable passive tangible controllers on and around conventional mobile devices. In Proceedings of the 26th Annual ACM Symposium on User Interface Software and Technology, St. Andrews, UK, 8–11 October 2013; pp. 411–416. [Google Scholar]
- Liang, R.H.; Cheng, K.Y.; Chan, L.; Peng, C.X.; Chen, M.Y.; Liang, R.H.; Yang, D.N.; Chen, B.Y. GaussBits: Magnetic tangible bits for portable and occlusion-free near-surface interactions. In Proceedings of the SIGCHI Conference on Human Factors in Computing Systems, Paris, France, 27 April–2 May 2013; pp. 1391–1400. [Google Scholar]
- Lee, H.; Kim, S.; Ryu, S.W.; Lee, J.; Kwon, K.; Lim, S.; Lee, E.S. Development of Touch Interface Using LIDAR for Multi-user Interactions in Projection-based VR. In Proceedings of the 2022 13th International Conference on Information and Communication Technology Convergence (ICTC), Jeju Island, Republic of Korea, 19–21 October 2022; pp. 1783–1785. [Google Scholar]
- Chan, L.; Müller, S.; Roudaut, A.; Baudisch, P. CapStones and ZebraWidgets: Sensing stacks of building blocks, dials and sliders on capacitive touch screens. In Proceedings of the SIGCHI Conference on Human Factors in Computing Systems, Austin, TX, USA, 5–10 May 2012; pp. 2189–2192. [Google Scholar]
- Voelker, S.; Cherek, C.; Thar, J.; Karrer, T.; Thoresen, C.; Øvergård, K.I.; Borchers, J. PERCs: Persistently trackable tangibles on capacitive multi-touch displays. In Proceedings of the 28th Annual ACM Symposium on User Interface Software & Technology, Charlotte, NC, USA, 8–10 November 2015; pp. 351–356. [Google Scholar]
- Jafri, R.; Althbiti, S.M.M.; Alattas, N.A.A.; Albraiki, A.A.A.; Almuhawwis, S.H.A. Tac-Trace: A Tangible User Interface-Based Solution for Teaching Shape Concepts to Visually Impaired Children. IEEE Access 2022, 10, 131153–131165. [Google Scholar] [CrossRef]
- Avrahami, D.; Wobbrock, J.O.; Izadi, S. Portico: Tangible interaction on and around a tablet. In Proceedings of the 24th Annual ACM Symposium on User Interface Software and Technology, Santa Barbara, CA, USA, 16–19 October 2011; pp. 347–356. [Google Scholar]
- Villar, N.; Cletheroe, D.; Saul, G.; Holz, C.; Regan, T.; Salandin, O.; Sra, M.; Yeo, H.S.; Field, W.; Zhang, H. Project zanzibar: A portable and flexible tangible interaction platform. In Proceedings of the 2018 CHI Conference on Human Factors in Computing Systems, Montreal, QC, Canada, 21–26 April 2018; pp. 1–13. [Google Scholar]
- Liang, R.H.; Kuo, H.C.; Chen, B.Y. GaussRFID: Reinventing physical toys using magnetic RFID development kits. In Proceedings of the 2016 CHI Conference on Human Factors in Computing Systems, San Jose, CA, USA, 7–12 May 2016; pp. 4233–4237. [Google Scholar]
- Wang, S.; Song, J.; Lien, J.; Poupyrev, I.; Hilliges, O. Interacting with soli: Exploring fine-grained dynamic gesture recognition in the radio-frequency spectrum. In Proceedings of the 29th Annual Symposium on User Interface Software and Technology, Tokyo, Japan, 16–19 October 2016; pp. 851–860. [Google Scholar]
- Cruz-Neira, C.; Sandin, D.J.; DeFanti, T.A.; Kenyon, R.V.; Hart, J.C. The CAVE: Audio visual experience automatic virtual environment. Commun. ACM 1992, 35, 64–73. [Google Scholar] [CrossRef]
- Madary, M.; Metzinger, T.K. Real virtuality: A code of ethical conduct. Recommendations for good scientific practice and the consumers of VR-technology. Front. Robot. AI 2016, 3, 3. [Google Scholar] [CrossRef]
- Gokhale, P.; Bhat, O.; Bhat, S. Introduction to IOT. Int. Adv. Res. J. Sci. Eng. Technol. 2018, 5, 41–44. [Google Scholar]
- Verhaegh, J.; Fontijn, W.F.; Aarts, E.H.; Resing, W. In-game assessment and training of nonverbal cognitive skills using TagTiles. Pers. Ubiquitous Comput. 2013, 17, 1637–1646. [Google Scholar] [CrossRef]
- Bull, F.C.; Al-Ansari, S.S.; Biddle, S.; Borodulin, K.; Buman, M.P.; Cardon, G.; Carty, C.; Chaput, J.P.; Chastin, S.; Chou, R.; et al. World Health Organization 2020 guidelines on physical activity and sedentary behaviour. Br. J. Sport. Med. 2020, 54, 1451–1462. [Google Scholar] [CrossRef] [PubMed]
- Tilley, C.; Bruce, C.; Hallam, G. Adaptive technology for people with physical disabilities using information and communications technology. In Improving Library Services to People with Disabilities; Chandos Publishing: Hull, UK, 2007; pp. 65–86. [Google Scholar]
- Rodić, L.D.; Granić, A. Tangible interfaces in early years’ education: A systematic review. Pers. Ubiquitous Comput. 2021, 26, 39–77. [Google Scholar] [CrossRef]
- Bryant, L.; Brunner, M.; Hemsley, B. A review of virtual reality technologies in the field of communication disability: Implications for practice and research. Disabil. Rehabil. Assist. Technol. 2019, 15, 365–372. [Google Scholar] [CrossRef] [PubMed]
- Dede, C. Immersive interfaces for engagement and learning. Science 2009, 323, 66–69. [Google Scholar] [CrossRef] [PubMed]
- Beckem, J.M.; Watkins, M. Bringing life to learning: Immersive experiential learning simulations for online and blended courses. J. Asynchronous Learn. Netw. 2012, 16, 61–70. [Google Scholar]
- Vidal, J.J. Toward direct brain-computer communication. Annu. Rev. Biophys. Bioeng. 1973, 2, 157–180. [Google Scholar] [CrossRef]
- Maiseli, B.; Abdalla, A.T.; Massawe, L.V.; Mbise, M.; Mkocha, K.; Nassor, N.A.; Ismail, M.; Michael, J.; Kimambo, S. Brain–computer interface: Trend, challenges, and threats. Brain Inform. 2023, 10, 20. [Google Scholar] [CrossRef]
- Willett, F.R.; Kunz, E.M.; Fan, C.; Avansino, D.T.; Wilson, G.H.; Choi, E.Y.; Kamdar, F.; Glasser, M.F.; Hochberg, L.R.; Druckmann, S.; et al. A high-performance speech neuroprosthesis. Nature 2023, 620, 1031–1036. [Google Scholar] [CrossRef]
- Zhang, J.; Jadavji, Z.; Zewdie, E.; Kirton, A. Evaluating if children can use simple brain computer interfaces. Front. Hum. Neurosci. 2019, 13, 24. [Google Scholar] [CrossRef]
- Orlandi, S.; House, S.C.; Karlsson, P.; Saab, R.; Chau, T. Brain-computer interfaces for children with complex communication needs and limited mobility: A systematic review. Front. Hum. Neurosci. 2021, 15, 643294. [Google Scholar] [CrossRef]
- Chaudhary, U.; Xia, B.; Silvoni, S.; Cohen, L.G.; Birbaumer, N. Brain–computer interface–based communication in the completely locked-in state. PLoS Biol. 2017, 15, e1002593. [Google Scholar] [CrossRef]
- Chen, C.H.; Koong, C.S.; Liao, C. Influences of integrating dynamic assessment into a speech recognition learning design to support students’ English speaking skills, learning anxiety and cognitive load. Educ. Technol. Soc. 2022, 25, 1–14. [Google Scholar]
- Korzekwa, D.; Lorenzo-Trueba, J.; Drugman, T.; Kostek, B. Computer-assisted pronunciation training—Speech synthesis is almost all you need. Speech Commun. 2022, 142, 22–33. [Google Scholar] [CrossRef]
- Attali, Y.; Powers, D. Effect of immediate feedback and revision on psychometric properties of open-ended GRE subject test items. ETS Res. Rep. Ser. 2008, 2008, i-23. [Google Scholar] [CrossRef]
- Fabio, R.A.; Caprì, T.; Iannizzotto, G.; Nucita, A.; Mohammadhasani, N. Interactive avatar boosts the performances of children with attention deficit hyperactivity disorder in dynamic measures of intelligence. Cyberpsychol. Behav. Soc. Netw. 2019, 22, 588–596. [Google Scholar] [CrossRef] [PubMed]
- Bunderson, C.V.; Inouye, D.K.; Olsen, J.B. The four generations of computerized educational measurement. ETS Res. Rep. Ser. 1988, 1988, i-148. [Google Scholar] [CrossRef]
- Greiff, S.; Wüstenberg, S.; Avvisati, F. Computer-generated log-file analyses as a window into students’ minds? A showcase study based on the PISA 2012 assessment of problem solving. Comput. Educ. 2015, 91, 92–105. [Google Scholar] [CrossRef]
- Bai, X.; Wang, X.; Liu, X.; Liu, Q.; Song, J.; Sebe, N.; Kim, B. Explainable deep learning for efficient and robust pattern recognition: A survey of recent developments. Pattern Recognit. 2021, 120, 108102. [Google Scholar] [CrossRef]
- Deutsch, R.; Mohammed, M. Cognitive Abilities Profile. Administration and Scoring Manual: A Tool for Consultation and Observation of Learners Based on Dynamic Assessment, 2010.
- Haywood, C.H.; Lidz, C.S. International survey of dynamic assessment trainers. J. Cogn. Educ. Psychol. 2005, 5, 181–198. [Google Scholar] [CrossRef]
- Xu, M.; Morimoto, S.; Hoshino, E.; Suzuki, K.; Minagawa, Y. Two-in-one system and behavior-specific brain synchrony during goal-free cooperative creation: An analytical approach combining automated behavioral classification and the event-related generalized linear model. Neurophotonics 2023, 10, 013511. [Google Scholar] [CrossRef] [PubMed]
- Norrie, C.S. Valuing the Child: A Person-Centred Framework for Assistive Technologists Within a Special Education Setting. Ph.D. Thesis, University of Dundee, Dundee, UK, 2021. [Google Scholar]
- Wu, C.H.; Huang, Y.M.; Hwang, J.P. Review of affective computing in education/learning: Trends and challenges. Br. J. Educ. Technol. 2016, 47, 1304–1323. [Google Scholar] [CrossRef]







| Matching Activity (Targeted Domain–Cognition) |
|---|
| Goal: Learner can discern between similarities and differences. |
| Materials: Cards, photographs, artefacts/objects where two are identical. |
| Cognitive Functions: Perception; labelling; relationships; elimination/selection. |
| Key Terms: Together; more; other; also; same; different. |
| Approach: |
| 1. Place cards, pictures or objects face up on the table. Do this in such a way that you gain the learner’s attention. |
| Start with three pictures, two the same and one different. |
| 2. Prompting procedure: Following each step, pause and allow the child time to interact. |
| a.“There are three items here, two are the same. Can you put them together?”. Point to each item in turn. |
| b. Point to one item: “This is a… (name item). Which item is exactly the same? Which item belongs to this? |
| Which item looks just like this? Where do you see another?”. If the child chooses correctly, ask why these are together? |
| (The object is to identify and understand their problem solving strategy). |
| c. Move your finger slowly to the correct answer. And model: |
| i. These two are exactly the same. |
| ii. They are both… (provide name)/they both have… (name their common attributes). |
| iii. This one is different… (point to the other item and explain how or why it differs). |
| RFID/NFC: | Spielberg, A. et al. [107]; Hsieh, M. et al. [108]; Hengeveld, B. J. [98]. |
| Magnetic: | Hwang, S. et al. [109]; Liang, R. et al. [110]. |
| Radar: | Yeo, H. et al. [104]. |
| Lidar: | Lee, H. et al. [111]. |
| Capacitive: | Chan, L. et al. [112]; Voelker, S. et al. [113]. |
| Computer Vision: | Jafri, R. et al. [114]; Avrahami, D. et al. [115]. |
| Hybrid: | Villar, N. et al. [116]; Liang, R. et al. [117]. |
| Analogue Tangible/Graspable Objects |
|---|
| Grounded in theory: Tangible interactions are clearly congruous with dominant theses of child development regarding sensory engagement espoused by Vygotsky, Piaget, etc. [122] |
| Intuitive: High ecological validity exploits lived experience and real world human skills [103] |
| Reduced learning curve: Easier/faster to learn and understand for children, e.g., perceptual affordances of control linked to representation; immediacy of proprioceptive feedback; directness of interaction [8] |
| Predictability and control: Deliver continuity/persistence of information, e.g., continuous presentation of objects of interest; reversible actions (facilitates trial and error problem solving); resistance to errors such as power outages [103] |
| Facilitate collaboration: Shared interaction space means multiple access points; enables responsive mediation [91] |
| Security: Enables/encourages emotional attachments to be exploited, e.g., familiar (user-friendly) objects such as a learner’s own toys can be utilised [91] |
| Multimodal: Offers enhanced access to multiple modes of connection, e.g., tactile features reduce or eliminate dependence on visual attention and screen time [91,123] |
| Fun: A natural promoter of playful learning/gamification [122] |
| Added Value of Electronic Tangibles |
|---|
| Engagement: Amplifies stimulation through the addition of multimodal feedback mechanisms. This trait also multiplies the adaptive potential of any test battery system, essential for meeting the needs of a diverse demographic of users [95] |
| Scalability: Potential of automation to mitigate the barriers of time and labour that traditional DA administration requires [80] |
| Data curation: Diversity of sensors and wireless connectivity offers the opportunity to gather and analyse previously unavailable mass data (e.g., tracking of object movement, orientation, proximity, 3D space, response latencies, etc.), thereby gaining/synthesising insights for DA report [9] |
| MLE: Computer mediation/electronic scaffolding may offer efficiency/standardisation gains [84,106] |
| Personalisation: Adaptive control and feedback mechanisms, e.g., eye gaze, offer wider opportunities of access and usability [124] |
| Signalling: Perception through physical embodiment reduces necessity of screen time in any computer-assisted test battery system [116] |
| Flexible: In theory, almost any physical object—including familiar objects belonging to the testee—can become a part of a computerised TUI by temporarily attaching modestly priced sensor technologies such as RFID tags [116] |
| Richer interactions: Although touchscreens have been shown to be intuitive for young users, tangible manipulation has additional benefits such as haptic feedback [91] |
| TUI in Prior DA Research | ||||
|---|---|---|---|---|
| Researcher(s) | Mediation | Tool(s) | Test Focus | Outcome |
| Veerbeek et al., 2019 [8] | Synthetic | TagTiles | Series completion task | Positive |
| Resing et al., 2011 [84] | Synthetic | TagTiles | Graduated prompting | Positive |
| Resing and Elliot 2010 [16] | Synthetic | Tagtiles | Dynamic testing via TUI | Positive |
| Verhaegh et al., 2013 [122] | Gameplay | TagTiles | Cognitive testing via gamification | Positive |
| Xu 2005 [103] | N/A - User/self | Generic/IoT | General | Positive |
| Resing et al., 2017 [90] | Synthetic | TagTiles | Grouping Answer Pieces (GAP) | Positive |
| Verhaegh et al., 2013 [11] | Synthetic | TagTiles | TUI tasks v nonverbal IQ tests | Positive |
Disclaimer/Publisher’s Note: The statements, opinions and data contained in all publications are solely those of the individual author(s) and contributor(s) and not of MDPI and/or the editor(s). MDPI and/or the editor(s) disclaim responsibility for any injury to people or property resulting from any ideas, methods, instructions or products referred to in the content. |
© 2024 by the authors. Licensee MDPI, Basel, Switzerland. This article is an open access article distributed under the terms and conditions of the Creative Commons Attribution (CC BY) license (https://creativecommons.org/licenses/by/4.0/).
Share and Cite
Norrie, C.S.; Deckers, S.R.J.M.; Radstaake, M.; van Balkom, H. A Narrative Review of the Sociotechnical Landscape and Potential of Computer-Assisted Dynamic Assessment for Children with Communication Support Needs. Multimodal Technol. Interact. 2024, 8, 38. https://doi.org/10.3390/mti8050038
Norrie CS, Deckers SRJM, Radstaake M, van Balkom H. A Narrative Review of the Sociotechnical Landscape and Potential of Computer-Assisted Dynamic Assessment for Children with Communication Support Needs. Multimodal Technologies and Interaction. 2024; 8(5):38. https://doi.org/10.3390/mti8050038
Chicago/Turabian StyleNorrie, Christopher S., Stijn R. J. M. Deckers, Maartje Radstaake, and Hans van Balkom. 2024. "A Narrative Review of the Sociotechnical Landscape and Potential of Computer-Assisted Dynamic Assessment for Children with Communication Support Needs" Multimodal Technologies and Interaction 8, no. 5: 38. https://doi.org/10.3390/mti8050038
APA StyleNorrie, C. S., Deckers, S. R. J. M., Radstaake, M., & van Balkom, H. (2024). A Narrative Review of the Sociotechnical Landscape and Potential of Computer-Assisted Dynamic Assessment for Children with Communication Support Needs. Multimodal Technologies and Interaction, 8(5), 38. https://doi.org/10.3390/mti8050038

