Next Article in Journal
An Optimized Control System for the Independent Control of the Inputs of the Doherty Power Amplifier
Previous Article in Journal
Influence of Topological Defects on the Mechanical Response of Unit Cells of the Tetrachiral Mechanical Metamaterial
 
 
Font Type:
Arial Georgia Verdana
Font Size:
Aa Aa Aa
Line Spacing:
Column Width:
Background:
Article

The Role of Design and Digital Media in Monitoring and Improving the Performance of Taekwondo Athletes

1
School of Design, Polytechnic Institute of Cávado and Ave, 4750-810 Barcelos, Portugal
2
Research Institute for Design, Media and Culture, School of Design, Polytechnic Institute of Cávado and Ave, 4750-810 Barcelos, Portugal
3
Algoritmi R&D, School of Engineering, University of Minho, 4800-058 Guimarães, Portugal
4
2Ai, School of Technology, Polytechnic Institute of Cávado and Ave, 4750-810 Barcelos, Portugal
*
Authors to whom correspondence should be addressed.
Designs 2023, 7(6), 130; https://doi.org/10.3390/designs7060130
Submission received: 19 September 2023 / Revised: 8 November 2023 / Accepted: 10 November 2023 / Published: 14 November 2023

Abstract

This paper aims to demonstrate how design and digital media can have a relevant contribution to the improvement of Taekwondo athletes’ performance. This study focuses on answering the existing gap of a solution that allows quick and accurate access to data about the performance of martial arts athletes. This access to complex information, previously inaccessible or indecipherable to athletes and coaches, allowed, through digital design, the improvement of communication and a more personalized training feedback. The methodology developed was based on design thinking, in a work process that consisted of user identification, and the conception of a prototype in the user-centred design framework. The results obtained in the usability tests performed with Taekwondo athletes and coaches were demonstrative of the efficiency of the designed solution. These scores are also a stimulus for the potential replication and adaptation of the study in other martial arts.

1. Introduction

This study was developed with the purpose of improving and optimizing the feedback process between Taekwondo athletes and coaches. The objective is centred on demonstrating how design and digital media can contribute to an efficient monitoring of the performance of Taekwondo athletes and, consequently, an improvement in the sport practice. In contrast to what happens in sports like soccer, basketball, or tennis, in martial arts sports as Taekwondo, karate, kung fu, or muay thai, there is a gap in the use of technologies (for example, computer vision or artificial intelligence) and digital means (applications or digital platforms) to support the improvement of training and athlete’s performances.
In Portugal, the number of athletes practicing Taekwondo has been continuously increasing, presenting in 2020 an increase of more than a thousand federated athletes [1]. In Taekwondo, the development of technological solutions to support the training of athletes has been practically non-existent. That is, evaluations are performed manually, which results in a serious set of limitations, such as: imprecise and low-fidelity performance evaluation; difficulty in identifying and clarifying errors; and delay in the evolution and progress of the athlete.
Thus, through the study of digital design in combination with a technology based on a deep learning system, we intend to respond to this problem by developing an interactive digital platform, where the coach and the athlete can monitor and analyse, in real time, a set of relevant data for the evaluation of the athlete’s performance, including strength, speed, and acceleration.
This study was developed with the support of the Portuguese Olympic Committee and the National Taekwondo Team Selector and had athletes and coaches of the Taekwondo Academy of the University of Minho (Portugal) as the focus of analysis where they have trained athletes of Olympic level. Thus, this paper proposes a design methodology to guide the development of an effective and relevant digital solution for Taekwondo, and with potential for replication to other martial art sports. In this way, by having access to information such as the force values applied in the strikes and the calculation of acceleration and speed of the movements performed, it is believed to be able to promote and enhance the theoretical and practical learning of these modalities.
The methodology consisted of creating a prototype and validating it through usability tests with athletes and coaches. User experience is often influenced by the way information is displayed or organized [2]. Thus, design proves to be relevant when it concerns sports and the understanding of data and statistics, essentially in modalities where the level of precision of the specific positions of each technique is high, as it happens in Taekwondo.
The study was developed in the context of a research project, which focuses on the development of the technological and design components. The creation of a system in which the base is deep learning makes it possible to access information about the athlete’s behaviour. This technology analyses data in a similar way to what happens in the neuronal networks of the human brain. It is a method that drives autonomous learning on different devices by constantly processing data. Automating performance enables the ability to quickly respond to numerous adversities, such as improving characteristic combat positions and movements [3,4].
This paper is organized into seven sections. Section 2 presents the literature review of the main areas studied in this project; Section 3 includes a comparative analysis of the main competing platforms; Section 4 shows the methodologies applied in this study; Section 5 details the results obtained by executing usability tests; Section 6 presents the discussion with a broad perspective of the project; and Section 7 enunciates the main conclusions and suggestions for future research.

2. Literature Review

In this chapter, different contents and research sources are considered and detailed, with the aim of synthesizing relevant information on the study topic. This research covers different areas, such as the design and structuring of data in sport, Gestalt principles, gamification, and user usability.

2.1. The Influence of Digital in Sports

Nowadays, the use of technology in sports is constant, either through the use of smartphones or small mobile devices [5] (pp. 1691–1706), such as smartwatches, where the objective is to monitor data related to the athlete (example: heart rate) [6]. The purpose is the acquisition of information and statistics concerning the athlete, in order to make possible a correct evaluation of the user’s physical condition and performance, allowing the coach to provide more accurate and consistent feedback based on the collected data. This type of analysis covers a wide range of information: from strengths to weaknesses; assessment of unnecessary movements; speed; accuracy; and strength levels. Thus, by obtaining this type of knowledge, it becomes possible to design individual and personalized workouts for each athlete.
The Korean martial arts have shown a continuous development and evolution over the years. Taekwondo is an Olympic sport, where the goal is self-defence, without the use of weapons and through the total use of the body. However, although this sport has a vast number of practitioners, the performance evaluation methods are essentially manual. Thus, feedback, the process of evaluating or classifying a certain action, from the coach to the athlete ends up not having the necessary speed and efficiency that could be obtained with the support of technological means [7]. Feedback, according to Schmidt (1998) [8], when presented and structured in a precise manner and at the right time, plays a crucial role in the evolution of athletes [9]. Research led by authors such as Mike Hughes has proven that the more quantitative and pragmatic the feedback is, the greater the athlete’s development will be [10]. Thus, one of the main objectives of coaches is to obtain as much information as possible regarding the athletes, so that they can make an effective evaluation. But the large amount of information regarding the athletes’ times and movements requires technical support, so that it can be consulted and analysed carefully afterwards [11]. To meet this need, the concept of notational analysis was developed, for a better evaluation and more detailed analysis of the various athletes. This is where a system, through advanced technologies such as artificial intelligence or deep learning, evaluates the numerous characteristics of athletes to create specific and decisive data about the athletes [12].
Thus, the term coaching, an expression often used in sports, also appears. Coaching is then a process focused on learning, through the use of various resources and techniques, and its main objective is to help an athlete to improve and optimize their performance [13]. Thus, to explore and test new coaching strategies and tools, the need arises to introduce design in the sport context [14]. The design paradigm is reflected in the continuous need to create new methodologies and parameters that contribute to innovative change. Not only in sports, but also regarding organizational systems management, the relevance of the designer’s role regarding developing and understanding data and statistics is outlined [15]. Organizations need to be able to work with uncertainty and probabilities to design realistic structures and plans regarding resource utilization [16]. The same happens in the sports industry, where information differs from athlete to athlete which forces coaches to evaluate and analyse a large amount of data to provide athletes with the most accurate and concrete feedback possible.
A study performed by Sports Tech Tokyo in over 30 countries about promising technologies in sports found that the “Training/Performance” category contains the highest overall percentage: 16.4% [17]. In other words, the necessity of new strategies in sports, using technological means, has led to athlete analysis platforms obtaining a greater demand from coaches and athletes. The aim is that by adopting these methodologies and technologies, it is possible to achieve faster progression of the athlete which contributes to an increasingly better performance.

2.2. The Importance of Data Visualization and Gestalt Principles

Nowadays, for the athlete and coach to understand the information of the speed or force applied in a particular movement, this information must be presented in a clear and objective way. In the case of Taekwondo, the crucial information focuses on the athletes’ strength, speed, and acceleration [18]. However, to obtain these data, it is necessary to use rigorous analyses of the characteristic techniques of this sport, such as the execution of Miryio Tchagui—a foot movement whose objective is to push the opponent athlete away. Thus, data and statistics reveal a high importance when it concerns the definition of strategies and exercises in martial arts [19].
Data structuring is only considered efficient when it organizes information in such a way that the brain can perceive, and the eyes can identify the different components. In this context, Stephen Few (2013) [20] defined a set of effectiveness criteria to validate to which level the structure of information corresponds to the users’ perception. At first, it is relevant to understand whether the presented content is being represented in a concrete way. On the other hand, it is necessary that the user can quickly distinguish between different values and results. Furthermore, the information should not only be segmented in a logical order, but it should also be evident how the information is to be applied [20]. Thus, Few [20] argues that the competence and accuracy of data visualization should always be evaluated considering aspects such as efficiency, facility, and clarity of information, since a balance between perception and cognition is needed to achieve satisfactory results. Using visual components such as different typographic styles, the use of patterns, and colour combinations, it becomes possible to assimilate information more quickly, without using conscious thought [21].
In this context, and with the aim of understanding the dynamics and patterns created when humans observe something specific, Gestalt principles, in one of the first studies on science and human perception, realized by Weitheimer and later investigated by Wolfgang Köhler and Kurt Koffka in 1920, emerged [22]. Gestalt principles are a set of rules that describe how the human mind behaves with relation to information absorbed in the real world. This theory holds that when the brain receives a visual stimulus, the tendency is to group together all the components considered similar [23]. Thus, these principles, even if in a subjective way, are often present in our daily lives, as for example through the way different outfits are combined in a daily routine.
Thus, this study is correlated with user experience design (UX Design) and user interface design (UI Design), since it analyses the laws of human perception based on the information humans obtain in the real world, such as the assimilation that users have in the presence of an interface. However, not only in design, but also in data structuring and Taekwondo, this methodology is relevant since the incorrect understanding of a movement of a particular technique can lead to a decrease in strength or acceleration in the performance of a Taekwondo athlete [24]. Furthermore, gamification, a field focused on the development of games, regularly uses these principles, because games are activities that take advantage of mental capacity and quick thinking; thus, there is the imposition of understanding sets of visual or theoretical elements.

2.3. Gamification and Human–Computer Interaction/Human-Centered Design

The purpose of gamification is to understand the experience that is intended to be passed on to the user and to identify the format of contents, functionalities, and elements that will be crucial for the creation of a particular approach [25]. This area focuses on the use of mechanisms from games, where the purpose is to encourage different users to achieve different goals.
According to Chou (2015) [25], the gamification methodology is divided into eight core drives. The Octalysis (structure represented by the eight core drives) was created with the goal of understanding the psychology that supports human motivation and how it operates. Games activate specific motivations within each person, which activates the feeling of fun and leads to the user wanting to repeat the experience. However, the presence of all core drives in an activity is not necessary, but at least one of these cores should be evident [25].
Thus, the most relevant categories for the present study were analysed, namely: accomplishment, unpredictability, and avoidance. The first core drive is related to the use of rewards and rankings: accomplishment. That is, the player has access to his constant progress, which motivates the user to further develop and evolve his skills. The next core drive, unpredictability, is stimulated by the unknown factor. The user is curious to find out what the next challenges are, which results in constant thinking about it. The last is avoidance, the core drive that focuses on avoiding certain actions that could later lead to damage. An example of this core are games that impose daily activities forcing the user to visit the application frequently in order not to lose points or specific benefits.
Thus, gamification is increasingly used in design, since, with this methodology it becomes possible to solve many problems related to UX design, through the understanding and identification of the core drive in which users are located.
In relation to research between people/users and computers/systems, human–computer interaction (HCI) emerges [26]. Currently, associated with technology and design come methodologies such as HCI and human-centred design (HCD), which are consistently incorporated into many areas, such as gamification, cognitive science, computer science, and UX design. HCI is often associated with the science inherent in design and technology. This methodology aims to develop human-centred, that is, user-centred, designs and systems. For a good user experience and interaction with the product/service, both in design and technology, the contents and tools should be optimized as much as possible according to the users’ needs. A product/service is only considered intuitive if the information to be communicated is clear or easily understandable. This principle is sustained not only by HCI, but also by HCD [27].
Thus, empathy with users is ranked as a significant factor in the design process. A deep understanding of users, in different types of environments, can influence the perception of the functionalities present in platforms [28]. Therefore, empathy is relevant when it comes to user experience, since it arises to understand the experiences, problems, motivations, and needs of users.

2.4. Personas and Information Architecture

Developing personas serves the goal of examining and comprehending the anticipated behaviour of future users [29]. The characterization of personas, based on a real user, should be as complete as possible, including aspects such as basic information—name, gender, age, habits, and profession—and their needs and objectives. The aim is to create a user-centred solution that represents the various types of profiles that can benefit from the solution developed [30].
On the other hand, information architecture (IA) involves the systematic arrangement of content within a platform, a step that follows the identification and definition of various user-specific attributes [31]. This methodology is based on the clear and objective structuring of information in order to facilitate the user’s journey on the online platform. In this context and given that the definition of the user experience is based on all the elements and functionalities that the user encounters during their journey through the platform, it is crucial that the goal is achieved diligently and concisely. To achieve this, it is important that the content is distributed in a systematic and intuitive way. It is in this continuity that usability testing takes place: a methodology focused on testing the usability of the platform considering a specific focus group.

2.5. System Usability Scale

Usability testing is a procedure where the behaviour of a certain group of users who are representative of the platform’s users is observed. Usability tests are a research method in which a user is asked to carry out one or more tasks on a specific interface. During this event, the moderator (the person observing) analyses the behaviour of the participant (the user).
The main purpose of this method is to identify problems in a service or product, discovering new ways to improve the interface and learning about the target user’s knowledge [32]. In the space where usability tests are carried out, participants have a set of tasks to complete while the moderator observes the users’ movements and actions [33]. This strategy allows improvements or changes to be made before the prototype moves on to the final stage of development.
Jeff Bezos, the founder of Amazon, revealed that, in the year since the platform was launched, he invested a hundred times more in usability testing than in marketing. This methodology, according to Bezos, is what led to Amazon’s success [33]. In other words, this strategy focuses on the premise that the user experience is the fundamental point for the growth and success of a platform. In this way, if the user experience is efficient and memorable, the user will feel more confident about using it next time. One of the most widely used strategies in the field of usability is the SUS: system usability scale. This system, created by John Broke, consists of a post-test questionnaire given to each participant after the conclusion of the usability testing session. The SUS corresponds to a total of 10 questions on a Likert scale (Figure 1) with a score from 0 to 100 [34]. Thus, after completing the questionnaire, each user will have a total of points attributed to their answers. This score will then be characterised according to the scaling scheme created by Broke (Figure 2). Jeff Sauro concluded that at least eighty points are needed for the usability of a platform or website to be efficient [35]. This procedure has been tested over the last 30 years and has proven to be an effective and reliable method for evaluating the usability of interfaces [36].

2.6. UX/UI Design and Usability Heuristics

User experience (UX) and user interface (UI), despite being two different areas, are fields that complement each other. While UX design analyses and evaluates aspects such as usability, incorporating the whole user experience, on the other hand, UI design is how this experience is obtained.
UX design embraces the user’s entire journey through a digital solution. This process consists of identifying errors and user needs, with the goal of improving and enhancing the interface functioning, becoming a crucial method in guaranteeing a memorable experience [37]. The purpose is to respond to the user needs quickly and effectively. Through the existence of positive experiences or moments, with an intuitive and functional design, it becomes possible to develop an emotional connection with the user, influencing him to return to the interface in the future [38]. The first contact of the user with the platform is crucial, considering that, in that same instant, a first initial perception is created, which evolves successively with the greater proximity or use of it.
UI design enables the user to control a device, and this same management can be performed using buttons or any other type of mechanisms, which cause interaction between the user and the device. The UI design is then responsible for developing a product, preventing obstacles and, simultaneously, making sure that the interface has elements of easy access. However, this process requires continuous improvement in terms of design, according to the base of usability testing.
Thus, in the scope of evaluating the ease of interaction and understanding of a platform originated the usability: a hemisphere represented by the human being and the system. This concept appeared in the 1980s with the objective of replacing the term ease of use. This is an area that evaluates how an interface provides the user with an intuitive and pleasant experience, without creating negative moments for the user [39].
In this way, to promote an intuitive and appropriate experience to the user, the usability heuristics appeared in 1990: a set of rules created to optimize the several issues related to usability [40]. With these principles, it becomes possible to collect a vast amount of information inherent to the needs of users, allowing the development of a digital platform quickly and efficiently [41]. The application of these parameters does not replace the usability tests; however, it enables the development of an interface with a smaller number of inconsistencies.
The usability heuristics are shown to be a fundamental method in the creation of a digital platform, because with these principles it becomes possible to develop digital solutions which are more comprehensive and focused on usability and the user. Thus, the creation of personas, information architecture, wireframes, and usability testing are components integrated in usability. These processes analyse and validate the ease and simplicity with which it is possible to perform navigation on a platform, focusing primarily on user experience. The objective is to make the user’s path as fluid and immediate as possible while avoiding the user feeling lost.

3. Benchmarking: Digital Platforms in the Sports Category

This chapter carries out a comparative analysis of the main competing platforms. In this way, a benchmarking procedure was applied, where the main competitors are analysed in order to gather information that describes the user experience when using the platform in question. By carrying out this analysis, it is easier to establish reference points for future improvements.
The aim of this strategy is to compare the various platforms in order to outline which functionalities and features should be incorporated or developed to better meet the user’s needs. Currently, there are several platforms that complement athletes’ training, helping them to progress more quickly and efficiently.
However, as no similar platform has been developed for Taekwondo, we analysed platforms from other sports, such as Fitbit [42], HomeCourt [43], and Strava [44]. These are applications used by leading brands and athletes, such as the NBA—National Basketball Association—one of the most important basketball leagues in the world. Subsequently, and with the aim of gathering information on digital methods developed for Taekwondo practitioners, the Taekwondo Trainer [45], and Mastering Taekwondo [46] applications were also considered, which, although they do not evaluate the athlete in real time, are platforms aimed at learning and training this martial art.
Table 1 is a comparative table analysing the functionalities of platforms for athletes. Table 1 assesses issues such as the versatility of using the platforms on various devices, the way in which training and exercises are presented to users, and also an analysis based on usability heuristics.
As far as the platforms analysed are concerned, only three—Fitbit, HomeCourt, and Strava—offer athletes the versatility of being used on various types of devices, such as desktop, tablet, mobile phone, and smartwatches. Although these platforms display a completer and more organised interface in terms of content, Mastering Taekwondo (the most destitute and content-less of the interfaces present) ends up differentiating itself from the others by presenting a feature that the others do not have: the distinction between users. This interface has been designed so that users can train and perform exercises according to their level of experience. This type of function provides users with continuous progress according to their current ability, distinguishing beginners from senior users. Even without the profile feature, there is a wide range of pre-defined workouts according to the colour of the user’s belt. The development of goals and challenges can be seen on the first three platforms, which demonstrates an active strategy to build loyalty among users, thus motivating them to use the interface regularly.
One of the common points between all the platforms is the sending of notifications to remind you of training times or the occurrence of a momentary event. Clear backgrounds are a predominant factor in all the platforms, highlighting the use of bright contrasting colours, such as oranges and blues, while at the same time showing concern for the perception of information and clarity in reading. From identifying the nature of the information to making it easy to identify the order and classification of values, all the interfaces present good data structuring in a functional and straightforward manner. In this way, it becomes clear how fundamental it is for the athlete to be able to quickly understand the various pieces of information relating to training. A small detail that makes it difficult to understand a specific value can complicate the whole exercise for the user, since misinterpretation of the results will influence the athlete’s future performance in the long term [18].
The literature review studied relevant authors and content related to sport and the importance of data visualisation. In this way, objectives were established and then an analysis was made of the relevance of understanding information as a quick and intuitive process, using a low level of effort.

4. Methods and Techniques

The methodology used for the development of this study was based on the strategies and principles of design thinking, an approach focused on the user and his progress. Design thinking is a process that encompasses a group of rules and steps with the purpose of creating empathy with the user, through creation and innovation in design [47]. The increasing use of design methodologies, such as design thinking, is contributing to the resolution of internal problems of several companies and organizations. Several governmental organizations use design thinking as a foundation in the approach to social issues, reverting into positive results [47].
Therefore, the development of this digital platform aims to take advantage of new technologies, namely artificial intelligence in the context of learning applied to sports. The way digital platforms are designed and structured has a significant influence on the user’s overall experience when it comes to interacting with artificial intelligence (AI) applications. Considering this, a digital platform characterized by its intuitive and user-friendly design can profoundly improve the accessibility and usability of AI applications for those who interact with them. This contributes to a more positive and effective engagement between end users and AI-driven technologies [48]. Thus, through a sequence of stages, it is intended to create a solution that responds efficiently to the needs of users, contributing to the continuous evolution of athletes in Taekwondo. Therefore, for the development of the project, we considered the three main stages of design thinking [49]:
  • Inspiration: which consists in the awareness and understanding of the central issues of the study. In this stage, information was collected through a meeting with the whole team, where the main difficulties in Taekwondo were discussed in relation to the current training methods;
  • Ideation: which focuses on exploring multiple ideas and different perspectives related to the same issue. Thus, personas were created based on the potential users of the platform. This was followed by the development of information architecture, wireframes, and workflows to provide the user with a better understanding of the goals and paths;
  • Implementation: this stage focuses on prototyping, reviewing, and constantly checking all content through usability testing. The goal is to test the prototype with the user to understand if the platform corresponds to the criteria preliminarily stipulated.
In the second stage, ideation, it is important to highlight the role of creativity as an indispensable element when it comes to design and problem solving. The continuous exploration of multiple concepts enhances innovative and pragmatic solutions in the technological and design field [50]. When it comes to the technological field, nowadays, modern 3D cameras are equipped with advanced features, including depth sensors, which improve their ability to collect supplementary information along with the captured images. This results in a more effective and comprehensive data collection process. Thus, the developed system employs a 3D camera for data acquisition during athletes’ movements, with a focus on gathering data from the coordinates of the body’s joints within a three-dimensional training environment. While the 3D camera efficiently captures data, the unique nature of the movements being analysed, including body rotation and limb overlap, can sometimes lead to moments of occlusion, resulting in inaccurate data readings or data loss. To mitigate this issue, the decision was made to integrate motion sensors, specifically opting for inertial measurement units equipped with accelerometers and gyroscopes. These units enhance the accuracy of data acquisition and are strategically placed on athletes’ upper and lower limb extremities, as well as on their hands and feet. The choice of sensor placement is rooted in the practice of Taekwondo, where movements primarily involve the limbs. These specific sensor locations allow for the comprehensive collection of all movements executed by the athletes, encompassing both upper and lower body motions. Additionally, the use of four sensors across these specific body regions aligns with our goal of developing a cost-effective and user-friendly system (Figure 3) [51].
The creative process can be based on different types of components, from artificial intelligence to wireframes development. Thus, to demonstrate that creativity is not just cognitive thinking the 4P’s were created [52]. The first P—person—is characterized through different attributes, such as habits, attitudes, and personalities that distinguish different individuals. This is followed by the second P, of process, which is represented by a set of tasks whose objective is problem solving. This feature incorporates the constant learning process, due to lapses committed, giving rise to a feedback cycle whose objective is the improvement of the idea. The third P—press—describes the social environment in which the individual is framed. In other words, the ideas arise in the face of a set of needs that the human being faces. And finally, the P of product corresponds to the tangibility of an idea that emerges as a solution to a problem [52,53]. Briefly, the 4P’s highlight how creativity is a fundamental resource when it comes to the advancements of society and human beings [53], since the standard of a product tends to increase when the creative process is elaborated in an opportune environment that enhances its innovative skills and competencies.

4.1. Personas

The development of personas aims to analyse and understand the future behaviours of users. Thus, personas are fictional characters created based on a set of characteristics, goals, and motivations shared by a certain group of individuals. Despite their simulated and pragmatic nature, they perform a fundamental role in the creation of a digital platform, since they contribute to the identification of the focus group [29,54].
In this study, a survey of all information, such as the characteristics and objectives of users, was conducted to represent personas like real users. The personas created for the development of this project (Table 2) were based on the compilation of information collected in interviews with a coach and athletes of the sport. Thus, the four personas in Table 2 are inspired by the study and contact with people who are part of the Taekwondo target audience. As far as ages are concerned, these represent the arithmetic average of the ages of the different users. In this way, the need to create realistic goals and scenarios for each persona emerged.

4.2. Information Architecture

Information architecture is the process of organizing content for a platform after identifying and defining the different specificities of users. This method is based on the clear and objective structuring of information with the purpose of making the user’s journey in the online platform easier [55].
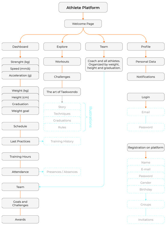
Based on Table 2, the interviews with the coach and athletes and the team meetings, the development of an effective communication corresponding to the individual needs of the users was relevant. Consequently, it became essential to develop two diagrams: for the coach (Figure 4) and for the athlete (Figure 5).
The distinction between the different users proved to be a crucial topic from the beginning since the coach and the athlete have different interests in accessing the digital platform. The coach user has as main objectives the analysis and monitoring of the athlete, as well as understanding the individual attendance of each student.
On the other hand, the athlete user needs to be able to consult his workouts after he finishes them, so that he can revaluate and understand how he can improve. In addition, and to contribute to the constant development of the athlete’s performance, the creation of challenges (daily/weekly) and contents relative to the learning of techniques according to the colour of the belt encourages the user to use the platform more often. In this continuity, to avoid the occurrence of adversities in a more advanced stage of the project, some regular activity flows were elaborated, corresponding to the daily needs imposed by this sport.
The athlete user (Figure 5) has a similar structure to the coach, but the “Practice” section, present in the organization chart of Figure 4, was eliminated in this new organization of content and information. That is, only the coach can film and analyse, in real time, the athlete. The athlete can only consult the data and results of the practice, according to its date and type.
The structure and organization presented aims to communicate the different elements and contents in a methodical and intuitive way. The platform’s flows and functionalities were developed considering the analysis and study of other competing platforms, also based on literature review, dialogues, and suggestions from the team members.

4.3. Wireframes and Usability Tests

The wireframing process is about defining the structure and flow of potential digital solutions. The purpose of this set of sketches is to organize the project using primary shapes, such as squares and circles. The objective is to understand how obvious the actions for performing a certain task are, or how intuitive a button in an interface is without the application of prominent colours or typography. This process not only reduces the appearance of future errors, but also increases the credibility of the solution [56]. From the identification of the character of the information to the ease in identifying the order and classification of values, the interface should present a good data structuring in a functional and direct way [57], since it is essential for the athlete to have a quick perception of the various information concerning the training. A small detail that makes it difficult to understand any specific value can complicate the whole exercise for the user and influence the athlete’s future performance in the long term.
Thus, the wireframes, designed for the desktop version, represent the pages and functionalities that the platform has, as well as the workflows and tasks that were designed for usability testing. The development of the first wireframes focused on the creation and idealization of the login and registration process in the platform. Although there are two types of users on the platform (Figure 6) the first page is the same for both, which implies the identification of the user through the choice between two buttons: “Coach” or “Athlete”. In this way, by recognizing the nature of the user it becomes possible to deploy different types of content and functionality for each one. And so, a methodology focused on testing the usability of the platform considering a characteristic target group was undertaken.
Usability testing is a methodology that aims to evaluate the simplicity and efficiency with which it is possible to move through the interface of a platform. The adoption of this methodology consists in the analysis and observation of the behaviours of the group of users that are representative of the interface, while performing one or more tasks. This strategy allows improvements or changes to be made before the prototype moves to the final stage of development. One of the most used strategies in the usability field is the system usability scale (SUS). This system consists of a post-test questionnaire given to each participant after the usability testing session is completed [35]. The SUS corresponds to a total of 10 questions on a Likert scale with a score from 0 to 100. Thus, upon completion of the questionnaire, each user will have a total of points given for their answers [58].
Jeff Sauro [58] has concluded that a minimum of eighty points are required for the usability of a platform or website to be effective. This method has been tested for the past 30 years and has proven to be an effective and reliable method when it comes to evaluating the usability of interfaces [36].
Thus, the usability testing model was applied to sixteen users, whose age range differs between 16 and 42 years old. The usability tests were realized to twelve users close to the profiles created in Table 2 (athletes and coaches) where three users were assigned to each persona. The remaining four tests were performed on ordinary users with the goal of understanding the success rate of the platform for novice users.
The study academy encompasses a set of athletes and coaches who are part of an elite group, where they have trained Olympic-level athletes, such as the first Portuguese athlete to win a Taekwondo fight in the Olympic Games [59]. It should also be noted that, in March 2022, the athletes from the academy of the University of Minho guaranteed a total of 11 medals at the National University Championships under the supervision of a coach—also a holder of numerous medals in this martial art [60]. Thus, the analysis and evaluation of athletes like Bragança and Maugi allowed the platform to reach a final stage with a low number of inconsistencies and a relevant optimization on the user experience and interface.
Thus, a high-fidelity prototype was developed to collect more data and information regarding the interface and its applicability. Therefore, testing a high-resolution interactive prototype with users allowed a more detailed and broader evaluation of the users’ expectations and needs concerning the final solution. After the usability tests were finished, the SUS methodology was applied, where the individual scores for each user were calculated (Table 3). The following ethics board document number, CEICSH 008/2019, reveals that the project complies with the requirements for good practice in research with humans, in accordance with national and international standards governing research in the Social Sciences and Humanities.

5. Results

The results obtained in the first session of usability tests (Table 3) had the minimum score of 77.5% and the maximum score of 87.5%. These scores show that although the feedback and user experience were mostly positive, some tasks presented a higher level of difficulty for the users. That is, suggestions for improvements and difficulties of users should be considered for improvement and refinement of the final prototype [39].
In this way, changes and improvements were made to the prototype according to user feedback, both in terms of design and functionality and content designations. Thus, a second round of usability testing was realized with new users, and the same number of participants, where each group tested their corresponding interface, namely athlete and coach. Through the new data collection through the users’ dialogues, observations, and questionnaires, it was possible to understand how the improvements and adjustments from the previous session contributed to a better flow and user experience when navigating the platform. However, in this second session of usability testing, some improvements not previously considered were still suggested, such as the fact that when a coach accesses the athlete’s “Dashboard”, he/she must send an individual request to consult the athlete’s weight data (Figure 7 and Figure 8). A susceptibility of athletes to sharing weight values was observed. Although weight data are a crucial topic in Taekwondo, since athletes are enrolled in competition categories according to their weight, this proved to be a sensitive issue for students. Therefore, and based on feedback from both users, a procedure was developed that sends a notification that the athlete’s weight values are private data. That is, it requires a new action: to send an access request to the athlete, so that he/she can decide whether to share that data.
Thus, by applying this strategy, it was possible to create an interface that transmits confidence and security to the athlete. In this way, the athlete user can practice and introduce the values without fear or insecurity regarding future punishments. Table 4 shows the scores obtained in the second session of usability tests, where it is possible to observe a higher level of user satisfaction with the platform. In this second test sample, the minimum score was 85% and the maximum score reached 95%. These values prove the need to simplify flows and make the clickable parts objective and intuitive, so as not to generate doubts or leave users lost in the interface.

6. Discussion

This project consisted in the development of a digital platform that allowed the monitoring and evaluation of Taekwondo athletes. We found that through the platform athletes and coaches can have access to information about performance in a more complete, fast, and effective way, also allowing feedback from the coach about the training method, also being faster, more accurate, and better adapted to each athlete.
Regarding the technological development of the platform, the studies performed focused on the inclusion of movement reading systems via inertial measurement units (IMUs). In this way, a 3D camera is used to obtain values related to the athlete’s movements, and accelerometers and gyroscopes are used at the extremities of the upper and lower limbs of each athlete. This implementation aims to complement the information collected through a 3D camera. This method allowed for good results in the study of the recognition, validation, and accuracy of the movements performed by the athletes. An accuracy of around 99% was obtained using convolutional neural network long short-term memory (CNN LSTM) and convolutional long short-term memory (ConvLSTM) models [61,62,63].
Thus, in line with the study by Hughes and Franks [10] regarding the structuring of data in sport and Few [20] about the application of specific criteria developed with the aim of improving data visualization, an interface was created that contributes to the optimization of the coach’s feedback time. The application of these methodologies resulted in support regarding the athlete’s evolution and performance in a shorter period. These results are in alignment with the research of Norman and Nielsen [37] and Jeff Sauro [36], where the importance of the user experience was understood to enhance and strengthen the navigation through the digital platform. Thus, through a functional and intuitive design, according to the study by Funk [38], the user experience proved to be positive, creating an emotional connection with the athletes and coaches.
The interface design was also developed considering Gestalt principles [22] and gamification [25]. With the structuring of patterns and the elaboration of a balanced chromatic palette, an intuitive and efficient interface design was developed concerning the presentation of components and contents. According to the study by Chou [25], and with the application of the gamification methodology, considering a set of core drives relevant to the study, the growing interest of users for the digital platform was found. That is, users showed curiosity and enthusiasm about the digital solution and its features and benefits.
In learning the system, a quick familiarization of the users, both athlete and coach, with the interface was observed [26]. Although there were moments of doubt on certain content or buttons, users were able to achieve their goals within the time allotted for execution of the action. This was only made possible due to the use of principles such as usability heuristics and constant usability testing [56]. These results agree with Nielsen’s [41] studies where it becomes possible to quickly understand and correct inconsistencies to make the users’ experience more intuitive and fluid without exposing them to confusing situations.
The quality of the interface was highlighted by users, regarding objectivity and clear presentation of the different contents [21]. Thus, the overall assessment was positive, and the objectives and goals established for the platform corresponded to the daily needs of athletes and coaches of Taekwondo. Relevant statements were also collected from the users during the usability tests, where the relevance of access to the data of all the academy’s students, including the individual attendance of each athlete, was highlighted. The organization of the information inherent to each athlete allowed a quick analysis and perception of the student’s physical condition which facilitates the coach when providing guidelines to the athlete [40].
The three-stage methodology of design thinking [49] applied in this study enabled the extensive and significant understanding of the individual particularities of the different types of users present in the Taekwondo sport. The elaboration of personas, the development of information architecture and wireframes, as well as the usability tests, allowed a precise understanding of the user profiles for the interface, which gave rise to a high level of legitimization regarding the various components of the digital platform [54,55,56]. Furthermore, this study aims to make this martial art more accessible to humanity, promoting it in a positive light to contribute to the physical and mental well-being of the community. In doing so, we align with the mission of Archives of Budo, which, based on scientific evidence, seeks to develop all dimensions of positive health (physical, mental, and social) and survival capabilities in a manner befitting humanity [64].

7. Conclusions and Further Research

This project aimed to develop a digital platform to evaluate and monitor Taekwondo athletes in real time. Developed on a tangible need, this study focused on filling the gap between coaches and athletes in the sports environment.
The application of a methodical design structure made possible to optimize the interface, so that the athlete and the coach can enjoy only content respective to each type of user. Thus, to develop and implement this project, it was crucial to analyse and reflect about the difficulties and needs of the users to study and develop a solution that promotes the physical evolution of the different athletes, as well as the reduction in the coach’s feedback time.
The results obtained have confirmed the importance of this platform in supporting athletes’ training, namely in the rapid identification and understanding of mistakes. Until now, this solution has provided the increase and development of the technical skills of the athlete analysis group of the University of Minho, where high competition athletes with remarkable national and international sports results stand out.
Using different methods, such as understanding UX and UI design and understanding the advantages of gamification, an interface proposal was developed for Taekwondo athletes. This platform seeks to provide Taekwondo athletes with a set of complementary components to their training, through high and effective communication between coach and athlete. The interface has the advantage of providing users with content to aid in training, as well as a theoretical component relating to the principles and rules of Taekwondo, seeking to respond efficiently to the varied needs of athletes.
In this way, the interface intends to function as a complement to Taekwondo, without ever disregarding the pertinence of the physical presence of a coach. It is expected that the implementation of the digital platform contributes to help in training, so that the understanding of errors can be quickly identified, providing an increase in performance and athlete development.
Due to the density of the practical project and considering the specificities of the technological part developed, only the desktop version (browser) was designed. However, the possibility of developing the mobile version (iOS and android) is being considered in the future to make the platform more versatile and accessible to a greater number of users.
In short, through the notions of usability, user experience, and the structuring of data together with the themes presented in this study, it became possible to develop and validate a digital solution suitable to the needs of Taekwondo, with potential for replication and adaptation to other martial arts sports.

Author Contributions

Conceptualization, T.S., N.M., P.C., F.S. and V.C.; methodology, T.S., N.M., P.C., F.S. and V.C.; software, T.S., N.M., P.C., F.S. and V.C.; validation, T.S., N.M., P.C., F.S. and V.C.; formal analysis, T.S., N.M., P.C., F.S. and V.C.; investigation, T.S. and P.C.; resources, N.M., F.S. and V.C.; writing—original draft preparation, T.S., N.M., P.C., F.S. and V.C.; writing—review and editing, N.M., F.S. and V.C.; supervision, N.M., F.S. and V.C.; project administration, N.M., F.S. and V.C.; funding acquisition, N.M., F.S. and V.C. All authors have read and agreed to the published version of the manuscript.

Funding

This work was funded through the FCT—Fundação para a Ciência e Tecnologia—and FCT/MCTES in the scope of the project SFRH/BD/121994/2016 and the FCT RD Units Projects Scope: UIDB/04077/2020, UIDB/00319/2020, UIDB/05549/2020, and UIDP/05549/2020.

Data Availability Statement

Data are contained within the article.

Acknowledgments

The authors would like to acknowledge the Portuguese Olympic Committee, Coaches Joaquim Peixoto, Pedro Campaniço, and Suraj Maugi, the Braga Sporting Club Taekwondo Team, the University of Minho Taekwondo Team, and the Olympic athlete Rui Bragança.

Conflicts of Interest

The authors declare no conflict of interest.

References

  1. FPT. 2020. Available online: http://portkd.com/inscricoes-na-nova-epoca-2020-21 (accessed on 10 December 2021).
  2. Silvennoinen, J.; Rousi, R.; Mononen, L. Creative interpretation in web design experience. Des. J. 2017, 20 (Suppl. S1), S134–S145. [Google Scholar] [CrossRef]
  3. Cust, E.E.; Sweeting, A.J.; Ball, K.; Robertson, S. Machine and deep learning for sport-specific movement recognition: A systematic review of model development and performance. J. Sports Sci. 2019, 37, 568–600. [Google Scholar] [CrossRef] [PubMed]
  4. Cunha, P.; Carvalho, V.; Soares, F. Development of a Real-Time Evaluation System For Top Taekwondo Athletes. In Proceedings of the SENSORDEVICES 2018: The Ninth International Conference on Sensor Device Technologies and Applications, Venice, Italy, 16–20 September 2018; pp. 140–145. [Google Scholar]
  5. Evers, C.W. The gendered emotional labor of male professional ‘freesurfers’ digital media work. Sport Soc. 2018, 22, 1691–1706. [Google Scholar] [CrossRef]
  6. Van der Woude, L.H.V.; Houdijk, H.J.P.; Janssen, T.W.J.; Seves, B.; Schelhaas, R.; Plaggenmarsch, C.; Mouton, N.L.J.; Dekker, R.; van Keeken, H.; de Groot, S.; et al. Rehabilitation: Mobility, exercise & sports; a critical position stand on current and future research perspectives. Disabil. Rehabil. 2021, 43, 3476–3491. [Google Scholar] [CrossRef]
  7. Zhong, J.; Xu, J. Taekwondo action design combining CAD and virtual reality technology. Comput.-Aided Des. Appl. 2021, 19, 132–142. [Google Scholar] [CrossRef]
  8. Schmidt, R.A. Motor Control and Learning: A Behavioral Emphasis, 2nd ed.; Human Kinetics: Champaign, IL, USA, 1988. [Google Scholar]
  9. Yao, W.X.; Fischman, M.G.; Wang, Y.T. Motor skill acquisition and retention as a function of average feedback, summary feedback, and performance variability. J. Motor Behav. 2010, 26, 273–282. [Google Scholar] [CrossRef]
  10. Hughes, M.; Franks, I. (Eds.) Essentials of Performance Analysis in Sport, 2nd ed.; Routledge: London, UK, 2015. [Google Scholar]
  11. Jia, Y. Design of sports training system and motion monitoring and recognition under wireless sensor network. Mob. Inf. Syst. 2021, 2021, 3104772. [Google Scholar] [CrossRef]
  12. Hughes, M.; Hughes, T.M.; Behan, H. The evolution of computerised notational analysis through the example of racket sports. Int. J. Sports Sci. Eng. 2008, 1, 3–28. [Google Scholar] [CrossRef]
  13. Leeder, T. Learning to mentor in sports coaching: A design thinking approach. Sport Educ. Soc. 2019, 24, 208–211. [Google Scholar] [CrossRef]
  14. Baars, J.-E.; Rüedi, S. A Competency Framework for Bachelor and Beyond. In Proceedings of the 20th DMI: Academic Design Management Conference, Boston, MA, USA, 20–30 July 2016. [Google Scholar]
  15. Valentine, L. Design Attitude by Kamil Michlewski. Des. J. 2016, 19, 373–377. [Google Scholar] [CrossRef][Green Version]
  16. Pekkala, J.; Ylirisku, S. The role of design concepts in the development of digitalized industrial services. Des. J. 2017, 20 (Suppl. S1), S2813–S2822. [Google Scholar] [CrossRef]
  17. Nakajima, F. Sports Tech Tokyo—Connecting the World to Sports Innovation; Sports Tech Tokyo: Tokyo, Japan, 2019; Available online: https://sportstech.tokyo/achievements/ (accessed on 24 January 2021).
  18. Silva, T.; Martins, N.; Cunha, P.; Carvalho, V.; Soares, F. Development and Design of an Evaluation Interface for Taekwondo Athletes: First Insights. In Proceedings of the EAI DLI 2021—6th EAI International Conference on Design, Learning & Innovation, Virtual Event, 10–11 December 2021. [Google Scholar]
  19. Menescardi, C.; Falco, C.; Hernández-Mendo, A.; Morales-Sánchez, V. Design, validation, and testing of an observational tool for technical and tactical analysis in the taekwondo competition at the 2016 Olympic games. Physiol. Behav. 2020, 224, 112980. [Google Scholar] [CrossRef] [PubMed]
  20. Few, S. Information Dashboard Design: Displaying Data for at-a-Glance Monitoring, 2nd ed.; Analytics Press: Piedmont, CA, USA, 2013. [Google Scholar]
  21. Martins, N.; Martins, S.; Brandão, D. Design principles in the development of dashboards for business management. In Perspectives on Design II: Research, Education and Practice; Springer: Cham, Switzerland, 2022; Volume 16, pp. 353–365. [Google Scholar] [CrossRef]
  22. Tascioglu, M. The Gestalt of Book Design. In Proceedings of the IAFOR, Dubai, United Arab Emirates, 27–29 February 2016; pp. 71–82. [Google Scholar]
  23. Bauer, P. Gestalt Psychology. In Encyclopedia Britannica. 2020. Available online: https://www.britannica.com/science/Gestalt-psychology (accessed on 27 January 2021).
  24. Estevan, I.; Jandacka, D.; Falco, C. Effect of stance position on kick performance in taekwondo. J. Sports Sci. 2013, 31, 1815–1822. [Google Scholar] [CrossRef] [PubMed]
  25. Chou, Y. Actionable Gamification: Beyond Points, Badges and Leaderboards; Createspace Independent Publishing Platform: North Charleston, SC, USA, 2015. [Google Scholar]
  26. Coulton, P.; Lindley, J. More-than human centred design: Considering other things. Des. J. 2019, 22, 463–481. [Google Scholar] [CrossRef]
  27. Giacomin, J. What is human centred design? Des. J. 2015, 17, 606–623. [Google Scholar] [CrossRef]
  28. Marsden, N.; Pröbster, M.; Haque, M.E.; Hermann, J. Cognitive styles and personas: Designing for users who are different from me. In Proceedings of the 29th Australian Conference on Computer-Human Interaction, Brisbane, Australia, 28 November–1 December 2017. [Google Scholar] [CrossRef]
  29. Dam, R.; Siang, T. Personas—A Simple Introduction; Interaction Design Foundation: Aarhus, Denmark, 2021; Available online: https://www.interaction-design.org/literature/article/personas-why-and-how-you-should-use-them (accessed on 31 May 2021).
  30. Laubheimer, P. 3 Persona Types: Lightweight, Qualitative, and Statistical; Nielsen Norman Group: Dover, DE, USA, 2020; Available online: https://www.nngroup.com/articles/persona-types/ (accessed on 11 March 2021).
  31. Rae, M. 5 Examples of Effective Information Architecture; Adobe: Austin, TX, USA, 2020; Available online: https://xd.adobe.com/ideas/process/information-architecture/information-architecture-examples/ (accessed on 11 March 2021).
  32. Moran, K. Usability Testing 101; Nielsen Norman Group: Dover, DE, USA, 2019; Available online: https://www.nngroup.com/articles/usability-testing-101/ (accessed on 10 June 2021).
  33. Harsha, S. Usability Testing in Design—Why Is It Important?—UX Collective; UX Collective: New York, NY, USA, 2019; Available online: https://uxdesign.cc/usability-testing-in-design-and-why-is-it-importantcfddfbbdaac9 (accessed on 15 June 2021).
  34. Laubheimer, P. Beyond the NPS: Measuring Perceived Usability with the SUS, NASA-TLX, and the Single Ease Question after Tasks and Usability Tests; Nielsen Norman Group: Dover, DE, USA, 2018; Available online: https://www.nngroup.com/articles/measuring-perceived-usability/ (accessed on 19 August 2021).
  35. Sauro, J.; Lewis, J.R. Correlations among prototypical usability metrics: Evidence for the construct of usability. In Proceedings of the CHI 2009, Boston, MA, USA, 4–9 April 2009; Association for Computing Machinery: New York, NY, USA, 2009; pp. 1609–1618. [Google Scholar]
  36. Sauro, J. 5 Ways to Interpret a SUS Score; Measuringu: Denver, CO, USA, 2018; Available online: https://measuringu.com/interpret-sus-score/ (accessed on 27 August 2021).
  37. Norman, D.; Nielsen, J. The Definition of User Experience (UX); Nielsen Norman Group: Dover, DE, USA, 2009; Available online: www.nngroup.com/articles/definition-user-experience/ (accessed on 15 April 2021).
  38. Funk, D.C. Introducing a Sport Experience Design (SX) framework for sport consumer behaviour research. Sport Manag. Rev. 2016, 20, 145–158. [Google Scholar] [CrossRef]
  39. Sauer, J.; Sonderegger, A.; Schmutz, S. Usability, user experience and accessibility: Towards an integrative model. Ergonomics 2020, 63, 1207–1220. [Google Scholar] [CrossRef]
  40. Kamper, R.J. Extending the usability of heuristics for design and evaluation: Lead, follow, and get out of the way. Int. J. Hum.-Comput. Interact. 2011, 14, 447–462. [Google Scholar] [CrossRef]
  41. Nielsen, J. 10 Usability Heuristics for User Interface Design; Nielsen Norman Group: Dover, DE, USA, 2020; Available online: www.nngroup.com/articles/ten-usability-heuristics/ (accessed on 15 April 2021).
  42. Fitbit App & Dashboard. 2020. Available online: https://www.fitbit.com/eu/app (accessed on 23 December 2020).
  43. HomeCourt. 2020. Available online: https://www.homecourt.ai (accessed on 23 December 2020).
  44. Strava. 2020. Available online: https://www.strava.com/features (accessed on 23 December 2020).
  45. Taekwondo Trainer. 2020. Available online: https://play.google.com/store/apps/details?id=com.wtf.wtfapp&hl=en_US&gl=US (accessed on 30 December 2020).
  46. Mastering Taekwondo Martial Arts & Self Defense. 2020. Available online: https://play.google.com/store/apps/details?id=com.taka.tkw&hl=en_US&gl=US (accessed on 30 December 2020).
  47. Selloni, D.; Corubolo, M. Design for social enterprises: How design thinking can support social innovation within social enterprises. Des. J. 2017, 20, 775–794. [Google Scholar] [CrossRef]
  48. Verhulsdonck, G.; Howard, T.; Tham, J. Investigating the Impact of Design Thinking, Content Strategy, and Artificial Intelligence: A “Streams” Approach for Technical Communication and User Experience. J. Tech. Writ. Commun. 2021, 51, 468–492. [Google Scholar] [CrossRef]
  49. Dam, R.; Siang, T. Design Thinking: A Quick Overview; Interaction Design Foundation: Aarhus, Denmark, 2020; Available online: https://www.interaction-design.org/literature/article/design-thinking-a-quick-overview (accessed on 28 May 2021).
  50. Abraham, A. What is creativity? In The Neuroscience of Creativity; Cambridge University Press: Cambridge, UK, 2018; pp. 1–23. [Google Scholar]
  51. Cunha, P.; Barbosa, P.; Ferreira, F.; Silva, T.; Martins, N.; Soares, F.; Carvalho, V. Cyber-physical system for evaluation of taekwondo athletes: An initial project description. Machines 2023, 11, 234. [Google Scholar] [CrossRef]
  52. Rhodes, M. An Analysis of Creativity. Phi Delta Kappan 1961, 42, 305–310. [Google Scholar]
  53. Gong, Z.; Lee, L.-H.; Soomro, S.A.; Nanjappan, V.; Georgiev, G.V. A systematic review of virtual brainstorming from the perspective of creativity: Affordances, framework, and outlook. Digit. Creat. 2022, 33, 96–127. [Google Scholar] [CrossRef]
  54. Lilley, M.; Pyper, A.; Attwood, S. Understanding the student experience through the use of personas. Innov. Teach. Learn. Inf. Comput. Sci. 2015, 11, 4–13. [Google Scholar] [CrossRef]
  55. Parandjuk, J.C. Using information architecture to evaluate digital libraries. Ref. Libr. 2010, 51, 124–134. [Google Scholar] [CrossRef]
  56. Roth, R.E.; Hart, D.; Mead, R.; Quinn, C. Wireframing for interactive & web-based geographic visualization: Designing the NOAA Lake Level Viewer. Cartogr. Geogr. Inf. Sci. 2016, 44, 338–357. [Google Scholar] [CrossRef]
  57. May, A.; Ross, T. The design of civic technology: Factors that influence public participation and impact. Ergonomics 2018, 61, 214–225. [Google Scholar] [CrossRef]
  58. Lewis, J.R. The system usability scale: Past, present, and future. Int. J. Hum.-Comput. Interact. 2018, 34, 577–590. [Google Scholar] [CrossRef]
  59. Bragança, R. Rui Bragança. 2019. Available online: https://www.ruibraganca.com/pt/ (accessed on 30 May 2022). (In Portuguese).
  60. AAUMINHO. Atletas de Taekwondo Somaram Medalhas no Campeonato Nacional Universitário (CNU); Aaum.pt: Braga, Portugal, 2022; Available online: https://www.aaum.pt/atletas-de-taekwondo-somaram-medalhas-no-campeonato-nacional-universitario-cnu/ (accessed on 14 January 2022). (In Portuguese)
  61. Barbosa, P.; Cunha, P.; Carvalho, V.; Soares, F. Classification of taekwondo techniques using deep learning methods: First insights. In Proceedings of the 14th International Joint Conference on Biomedical Engineering Systems and Technologies, Vienna, Austria, 11–13 February 2021. [Google Scholar]
  62. Barbosa, P.; Cunha, P.; Carvalho, V.; Soares, F. Deep learning in taekwondo techniques recognition system: A preliminary approach. In Innovations in Mechatronics Engineering II; Springer International Publishing: Berlin/Heidelberg, Germany, 2022; pp. 280–291. [Google Scholar]
  63. Cunha, P.; Barbosa, P.; Ferreira, F.; Fitas, C.; Carvalho, V.; Soares, F. Real-time evaluation system for top taekwondo athletes: Project overview. In Proceedings of the 14th International Joint Conference on Biomedical Engineering Systems and Technologies, Vienna, Austria, 11–13 February 2021. [Google Scholar]
  64. Kalina, R.M.; Barczynski, B. Archives of Budo Science of Martial Arts and Extreme Sports—A Reason of the New Branch Journal; Research Gate: Berlin, Germany, 2013. [Google Scholar]
Figure 1. SUS post-test questionnaire: system usability scale [34].
Figure 1. SUS post-test questionnaire: system usability scale [34].
Designs 07 00130 g001
Figure 2. SUS: system usability scale (A—best grade to F—worst grade) [36].
Figure 2. SUS: system usability scale (A—best grade to F—worst grade) [36].
Designs 07 00130 g002
Figure 3. Positioning of motion sensors in the Taekwondo athlete [51].
Figure 3. Positioning of motion sensors in the Taekwondo athlete [51].
Designs 07 00130 g003
Figure 4. Flowchart of the coach user’s information architecture.
Figure 4. Flowchart of the coach user’s information architecture.
Designs 07 00130 g004
Figure 5. Flowchart of the athlete user’s information architecture.
Figure 5. Flowchart of the athlete user’s information architecture.
Designs 07 00130 g005
Figure 6. Interfaces of the login and register process—athlete user.
Figure 6. Interfaces of the login and register process—athlete user.
Designs 07 00130 g006
Figure 7. Dashboard interfaces—coach user.
Figure 7. Dashboard interfaces—coach user.
Designs 07 00130 g007
Figure 8. Dashboard of the athlete’s homepage from the coach’s view.
Figure 8. Dashboard of the athlete’s homepage from the coach’s view.
Designs 07 00130 g008
Table 1. Comparative analysis of functionality of platforms for athletes.
Table 1. Comparative analysis of functionality of platforms for athletes.
PlatformsFitbitHomecourtStravaTaekwondo
Trainer
Mastering
Taekwondo
DesktopXXX
MobileXXXXX
Login/logoutXXX
Different types
of users
X
TrainingXXXXX
Training videos/animationsXX X
Monitoring (data and statistics)XXXX
Challenges/eventsXXX
Extra servicesX
News feed (from other users)XXX
NotificationsXXXXX
Camera’s function utilizationXXX
Match between system and the real worldXXXXX
User control and freedomXXXXX
Error preventionXXX X
Aesthetic and minimalist designXXX
Table 2. Personas’ analysis.
Table 2. Personas’ analysis.
Taekwondo Athlete;
18 Years Old.
Taekwondo Coach;
35 Years Old.
Taekwondo Athlete;
27 Years Old.
Taekwondo Coach;
45 Years Old.
Has difficulty understanding the suggestions of his coach regarding his performance during training.Taekwondo coach for 8 years; He is a disorganized person who has difficulty organizing classes.Athlete for one year but with a huge interest in the sport and its history and origin; She is a beginner student and would like to do individual training according to her level of experience.Taekwondo coach for 15 years and teaches at more than one academy; Has difficulty remembering the weights and graduations of each athlete; Although some athletes give up over time, he would like to be able to keep their information in case they return to the sport.
Quickly understand the coach’s recommendations and which movements should improve to develop your overall performance.Identify the daily or weekly plans; Assist in the creation of training programmes; Monitor the attendance of athletes.Learn about the history of Taekwondo through a credible source; Understand the rules of the sport; Practice techniques that fit your level.Monitor athletes from two different academies; File data regarding athletes who quit or are taking a break from the sport.
Table 3. SUS Results (first usability test stage).
Table 3. SUS Results (first usability test stage).
UserScoreGradeAdjectiveAcceptableNPS
180AExcellentAcceptablePromoter
277.5BGoodAcceptablePassive
380AExcellentAcceptablePromoter
485ABest ImaginableAcceptablePromoter
587.5ABest ImaginableAcceptablePromoter
685ABest ImaginableAcceptablePromoter
782.5AExcellentAcceptablePromoter
887.5ABest ImaginableAcceptablePromoter
Table 4. SUS Results (second usability test stage).
Table 4. SUS Results (second usability test stage).
UserScoreGradeAdjectiveAcceptableNPS
195ABest ImaginableAcceptablePromoter
285ABest ImaginableAcceptablePromoter
390ABest ImaginableAcceptablePromoter
492.5ABest ImaginableAcceptablePromoter
595ABest ImaginableAcceptablePromoter
687.5ABest ImaginableAcceptablePromoter
795ABest ImaginableAcceptablePromoter
892.5ABest ImaginableAcceptablePromoter
Disclaimer/Publisher’s Note: The statements, opinions and data contained in all publications are solely those of the individual author(s) and contributor(s) and not of MDPI and/or the editor(s). MDPI and/or the editor(s) disclaim responsibility for any injury to people or property resulting from any ideas, methods, instructions or products referred to in the content.

Share and Cite

MDPI and ACS Style

Silva, T.; Martins, N.; Cunha, P.; Soares, F.; Carvalho, V. The Role of Design and Digital Media in Monitoring and Improving the Performance of Taekwondo Athletes. Designs 2023, 7, 130. https://doi.org/10.3390/designs7060130

AMA Style

Silva T, Martins N, Cunha P, Soares F, Carvalho V. The Role of Design and Digital Media in Monitoring and Improving the Performance of Taekwondo Athletes. Designs. 2023; 7(6):130. https://doi.org/10.3390/designs7060130

Chicago/Turabian Style

Silva, Tânia, Nuno Martins, Pedro Cunha, Filomena Soares, and Vítor Carvalho. 2023. "The Role of Design and Digital Media in Monitoring and Improving the Performance of Taekwondo Athletes" Designs 7, no. 6: 130. https://doi.org/10.3390/designs7060130

APA Style

Silva, T., Martins, N., Cunha, P., Soares, F., & Carvalho, V. (2023). The Role of Design and Digital Media in Monitoring and Improving the Performance of Taekwondo Athletes. Designs, 7(6), 130. https://doi.org/10.3390/designs7060130

Article Metrics

Back to TopTop