Borderline Personality Features and Mate Retention Behaviors: The Mediating Roles of Suspicious and Reactive Jealousy
Abstract
1. Introduction
1.1. Borderline Personality Features
1.2. Borderline Personality Features and Romantic Relationships
1.3. The Importance of Trust
1.4. Borderline Personality Features and Jealousy
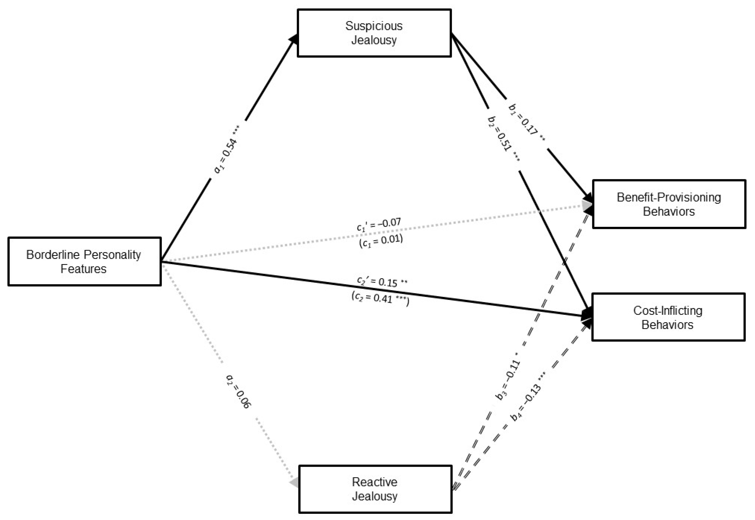
2. Study 1: Monadic Sample
2.1. Materials and Methods
2.2. Data Analysis
2.3. Results
2.3.1. Parallel Multiple Mediation
2.3.2. Moderated Parallel Multiple Mediation
2.4. Discussion
3. Study 2: Dyadic Sample
3.1. Materials and Methods
3.2. Data Analysis
3.3. Results
3.3.1. Actor Effects for Women
3.3.2. Actor Effects for Men
3.3.3. Partner Effects for Women
3.3.4. Partner Effects for Men
3.4. Discussion
4. General Discussion
5. Conclusion
Author Contributions
Funding
Institutional Review Board Statement
Informed Consent Statement
Data Availability Statement
Conflicts of Interest
References
- American Psychiatric Association. Diagnostic and Statistical Manual of Mental Disorders, 5th ed.; American Psychiatric Association: Washington, DC, USA, 2013. [Google Scholar]
- Bagge, C.; Nickell, A.; Stepp, S.; Durrett, C.; Jackson, K.; Trull, T.J. Borderline personality disorder features predict negative outcomes 2 years later. J. Abnorm. Psychol. 2004, 113, 279–288. [Google Scholar] [CrossRef] [PubMed]
- Jeung, H.; Herpertz, S.C. Impairments of interpersonal functioning: Empathy and intimacy in borderline personality disorder. Psychopathology 2014, 47, 220–234. [Google Scholar] [CrossRef] [PubMed]
- Lazarus, S.A.; Cheavens, J.S.; Festa, F.; Rosenthal, M.Z. Interpersonal functioning in borderline personality disorder: A systematic review of behavioral and laboratory-based assessments. Clin. Psychol. Rev. 2014, 34, 193–205. [Google Scholar] [CrossRef]
- Lazarus, S.A.; Scott, L.N.; Beeney, J.E.; Wright, A.G.C.; Stepp, S.D.; Pilkonis, P.A. Borderline personality disorder symptoms and affective responding to perceptions of rejection and acceptance from romantic versus nonromantic partners. Pers. Disord. Theory Res. 2018, 9, 197–206. [Google Scholar] [CrossRef] [PubMed]
- Nurnberg, H.G.; Hurt, S.W.; Feldman, A.; Suh, R. Evaluation of diagnostic criteria for borderline personality disorder. Am. J. Psychiatry 1988, 145, 1280–1284. [Google Scholar] [PubMed]
- Trull, T.J.; Durrett, C.A. Categorical and dimensional models of personality disorder. Annu. Rev. Clin. Psychol. 2005, 1, 355–380. [Google Scholar] [CrossRef]
- Clark, L.A. Assessment and diagnosis of personality disorder: Perennial issues and an emerging reconceptualization. Annu. Rev. Psychol. 2007, 58, 227–257. [Google Scholar] [CrossRef]
- Widiger, T.A.; Frances, A.J. Toward a dimensional model for the personality disorders. In Personality Disorders and the Five-Factor Model of Personality; Costa, P.T., Jr., Widiger, T.A., Eds.; American Psychological Association: Washington, DC, USA, 1994; pp. 19–39. [Google Scholar]
- Edens, J.F.; Marcus, D.K.; Ruiz, M.A. Taxometric analyses of borderline personality features in a large-scale male and female offender sample. J. Abnorm. Psychol. 2008, 117, 705–711. [Google Scholar] [CrossRef]
- Arntz, A.; Bernstein, D.; Gielen, D.; Van Nieuwenhuyzen, M.; Penders, K.; Haslam, N.; Ruscio, J. Taxometric evidence for the dimensional structure of cluster-C, paranoid, and borderline personality disorders. J. Pers. Disord. 2009, 23, 606–628. [Google Scholar] [CrossRef][Green Version]
- Mullins-Sweatt, S.N.; Edmundson, M.; Sauer-Zavala, S.; Lynam, D.R.; Miller, J.D.; Widiger, T.A. Five-factor measure of borderline personality traits. J. Pers. Assess. 2012, 94, 475–487. [Google Scholar] [CrossRef]
- Morey, L.C.; Zanarini, M.C. Borderline personality: Traits and disorder. J. Abnorm. Psychol. 2000, 109, 733–737. [Google Scholar] [CrossRef] [PubMed]
- Lynam, D.R.; Widiger, T.A. Using the five-factor model to represent the DSM-IV personality disorders: An expert consensus approach. J. Abnorm. Psychol. 2001, 110, 401–412. [Google Scholar] [CrossRef] [PubMed]
- Samuel, D.B.; Widiger, T.A. A meta-analytic review of the relationships between the five-factor model and DSM-IV-TR personality disorders: A facet level analysis. Clin. Psychol. Rev. 2008, 28, 1326–1342. [Google Scholar] [CrossRef] [PubMed]
- Trull, T.J.; Widiger, T.A.; Lynam, D.R.; Costa, P.T., Jr. Borderline personality disorder from the perspective of general personality functioning. J. Abnorm. Psychol. 2003, 112, 193–202. [Google Scholar] [CrossRef] [PubMed]
- DeShong, H.L.; Mullins-Sweatt, S.N.; Miller, J.D.; Widiger, T.A.; Lynam, D.R. Development of a short form of the Five-Factor Borderline Inventory. Assessment 2016, 23, 342–352. [Google Scholar] [CrossRef]
- Brown, M.Z.; Comtois, K.A.; Linehan, M.M. Reasons for suicide attempts and nonsuicidal self-injury in women with borderline personality disorder. J. Abnorm. Psychol. 2002, 111, 198–202. [Google Scholar] [CrossRef]
- Bornovalova, M.A.; Lejuez, C.W.; Daughters, S.B.; Rosenthal, M.Z.; Lynch, T.R. Impulsivity as a common process across borderline personality and substance use disorders. Clin. Psychol. Rev. 2005, 25, 790–812. [Google Scholar] [CrossRef]
- Mangassarian, S.; Sumner, L.; O’Callaghan, E. Sexual impulsivity in women diagnosed with borderline personality disorder: A review of the literature. Sex. Addict. Compulsivity 2015, 22, 195–206. [Google Scholar] [CrossRef]
- Dutton, D.G. Behavioral and affective correlates of Borderline Personality Organization in wife assaulters. Int. J. Law Psychiatry 1994, 17, 265–277. [Google Scholar] [CrossRef]
- Trull, T.J.; Sher, K.J.; Minks-Brown, C.; Durbin, J.; Burr, R. Borderline personality disorder and substance use disorders: A review and integration. Clin. Psychol. Rev. 2000, 20, 235–253. [Google Scholar] [CrossRef]
- Hoffman, P.D.; Fruzzetti, A.E.; Buteau, E.; Neiditch, E.R.; Penney, D.; Bruce, M.L.; Hellman, F.; Struening, E. Family connections: A program for relatives of persons with borderline personality disorder. Fam. Process 2005, 44, 217–225. [Google Scholar] [CrossRef]
- Bouchard, S.; Sabourin, S.; Lussier, Y.; Villeneuve, E. Relationship quality and stability in couples when one partner suffers from borderline personality disorder. J. Marital Fam. Ther. 2009, 35, 446–455. [Google Scholar] [CrossRef] [PubMed]
- Beeney, J.E.; Hallquist, M.N.; Scott, L.N.; Ringwald, W.R.; Stepp, S.D.; Lazarus, S.A.; Mattia, A.A.; Pilkonis, P.A. The emotional bank account and the four horsemen of the apocalypse in romantic relationships of people with borderline personality disorder: A dyadic observational study. Clin. Psychol. Sci. 2019, 7, 1063–1077. [Google Scholar] [CrossRef] [PubMed]
- Berenson, K.R.; Downey, G.; Rafaeli, E.; Coifman, K.G.; Paquin, N.L. The rejection–rage contingency in borderline personality disorder. J. Abnorm. Psychol. 2011, 120, 681–690. [Google Scholar] [CrossRef] [PubMed]
- Scott, L.N.; Wright, A.G.C.; Beeney, J.E.; Lazarus, S.A.; Pilkonis, P.A.; Stepp, S.D. Borderline personality disorder symptoms and aggression: A within-person process model. J. Abnorm. Psychol. 2017, 126, 429–440. [Google Scholar] [CrossRef] [PubMed]
- King-Casas, B.; Sharp, C.; Lomax-Bream, L.; Lohrenz, T.; Fonagy, P.; Montague, P.R. The rupture and repair of cooperation in borderline personality disorder. Science 2008, 321, 806–810. [Google Scholar] [CrossRef]
- Fruzzetti, A.E.; Fruzzetti, A.R. Borderline personality disorder. In Treating Difficult Couples: Helping Clients with Coexisting Mental and Relationship Disorder; Snyder, D.K., Whisman, A., Eds.; Guilford Press: New York, NY, USA, 2003; pp. 235–260. [Google Scholar]
- Buss, D.M. From vigilance to violence: Tactics of mate retention in American undergraduates. Ethol. Sociobio. 1988, 9, 291–317. [Google Scholar] [CrossRef]
- Buss, D.M.; Shackelford, T.K. From vigilance to violence: Mate retention tactics in married couples. J. Pers. Soc. Psychol. 1997, 72, 346–361. [Google Scholar] [CrossRef]
- Miner, E.J.; Starratt, V.G.; Shackelford, T.K. It’s not all about her: Men’s mate value and mate retention. Pers. Individ. Differ. 2009, 47, 214–218. [Google Scholar] [CrossRef]
- Kaighobadi, F.; Shackelford, T.K.; Goetz, A.T. From mate retention to murder: Evolutionary psychological perspectives on men’s partner-directed violence. Rev. Gen. Psychol. 2009, 13, 327–334. [Google Scholar] [CrossRef]
- Tragesser, S.L.; Benfield, J. Borderline personality disorder features and mate retention tactics. J. Pers. Disord. 2012, 26, 334–344. [Google Scholar] [CrossRef] [PubMed]
- Muñoz Centifanti, L.C.; Thomson, N.D.; Kwok, A.H. Identifying the manipulative mating methods associated with psychopathic traits and BPD features. J. Pers. Disord. 2016, 30, 721–741. [Google Scholar] [CrossRef] [PubMed]
- Cheavens, J.S.; Lazarus, S.A.; Herr, N.R. Interpersonal partner choices by individuals with elevated features of borderline personality disorder. J. Pers. Disord. 2014, 28, 594–606. [Google Scholar] [CrossRef]
- Preißler, S.; Dziobek, I.; Ritter, K.; Heekeren, H.R.; Roepke, S. Social cognition in borderline personality disorder: Evidence for disturbed recognition of the emotions, thoughts, and intentions of others. Front. Behav. Neurosci. 2010, 4, 182. [Google Scholar] [CrossRef]
- Roepke, S.; Vater, A.; Preißler, S.; Heekeren, H.R.; Dziobek, I. Social cognition in borderline personality disorder. Front. Neurosci. 2013, 6, 195. [Google Scholar] [CrossRef] [PubMed]
- Miano, A.; Fertuck, E.A.; Arntz, A.; Stanley, B. Rejection sensitivity is a mediator between borderline personality disorder features and facial trust appraisal. J. Pers. Disord. 2013, 27, 442–456. [Google Scholar] [CrossRef]
- Nicol, K.; Pope, M.; Sprengelmeyer, R.; Young, A.W.; Hall, J. Social judgement in borderline personality disorder. PLoS ONE 2013, 8, e73440. [Google Scholar] [CrossRef] [PubMed]
- Fonagy, P.; Luyten, P.; Allison, E.; Campbell, C. What we have changed our minds about: Part 2. Borderline personality disorder, epistemic trust and the developmental significance of social communication. Borderline Personal. Disord. Emot. Dysregul. 2017, 4, 9. [Google Scholar] [CrossRef]
- Miano, A.; Fertuck, E.A.; Roepke, S.; Dziobek, I. Romantic relationship dysfunction in borderline personality disorder—A naturalistic approach to trustworthiness perception. Pers. Disord. Theory Res. 2017, 8, 281–286. [Google Scholar] [CrossRef]
- Fineberg, S.K.; Leavitt, J.; Stahl, D.S.; Kronemer, S.; Landry, C.D.; Alexander-Bloch, A.; Hunt, L.T.; Corlett, P.R. Differential valuation and learning from social and nonsocial cues in borderline personality disorder. Biol. Psychiatry 2018, 84, 838–845. [Google Scholar] [CrossRef]
- Richetin, J.; Poggi, A.; Ricciardelli, P.; Fertuck, E.A.; Preti, E. The emotional components of rejection sensitivity as a mediator between borderline personality disorder and biased appraisal of trust in faces. Clin. Neuropsychiatry 2018, 15, 200–205. [Google Scholar]
- Zanarini, M.C.; Gunderson, J.G.; Frankenburg, F.R.; Chauncey, D.L. Discriminating borderline personality disorder from other axis II disorders. Am. J. Psychiatry 1990, 147, 161–167. [Google Scholar] [PubMed]
- Zanarini, M.C.; Frankenburg, F.R.; Wedig, M.M.; Fitzmaurice, G.M. Cognitive experiences reported by patients with borderline personality disorder and axis II comparison subjects: A 16-year prospective follow-up study. Am. J. Psychiatry 2013, 170, 671–679. [Google Scholar] [CrossRef] [PubMed]
- Unoka, Z.; Seres, I.; Aspán, N.; Bódi, N.; Kéri, S. Trust game reveals restricted interpersonal transactions in patients with borderline personality disorder. J. Pers. Disord. 2009, 23, 399–409. [Google Scholar] [CrossRef]
- Langley, G.C.; Klopper, H. Trust as a foundation for the therapeutic intervention for patients with borderline personality disorder. J. Psychiatr. Ment. Health Nurs. 2005, 12, 23–32. [Google Scholar] [CrossRef]
- Bo, S.; Sharp, C.; Fonagy, P.; Kongerslev, M. Hypermentalizing, attachment, and epistemic trust in adolescent BPD: Clinical illustrations. Pers. Disord. Theory Res. 2017, 8, 172–182. [Google Scholar] [CrossRef]
- Botsford, J.; Schulze, L.; Bohländer, J.; Renneberg, B. Interpersonal trust: Development and validation of a self-report inventory and clinical application in patients with borderline personality disorder. J. Pers. Disord. 2021, 35, 447–468. [Google Scholar] [CrossRef]
- Masland, S.R.; Schnell, S.E.; Shah, T.V. Trust beliefs, biases, and behaviors in borderline personality disorder: Empirical findings and relevance to epistemic trust. Curr. Behav. Neurosci. Rep. 2020, 7, 239–249. [Google Scholar] [CrossRef]
- Simpson, J.A. Psychological foundations of trust. Curr. Dir. Psychol. Sci. 2007, 16, 264–268. [Google Scholar] [CrossRef]
- Stone, M.H. Disturbances in sex and love in borderline patients. In Sexuality: New Perspectives; de Fries, Z., Friedman, R.C., Corn, R., Eds.; Greenwood Press: Westport, CT, USA, 1985; pp. 159–186. [Google Scholar]
- de Montigny-Malenfant, B.; Santerre, M.È.; Bouchard, S.; Sabourin, S.; Lazaridès, A.; Bélanger, C. Couples’ negative interaction behaviors and borderline personality disorder. Am. J. Fam. Ther. 2013, 41, 259–271. [Google Scholar] [CrossRef]
- Smith, M.; South, S. Romantic attachment style and borderline personality pathology: A meta-analysis. Clin. Psychol. Rev. 2020, 75, 101781. [Google Scholar] [CrossRef] [PubMed]
- Rydell, R.J.; Bringle, R.G. Differentiating reactive and suspicious jealousy. Soc. Behav. Pers. 2007, 35, 1099–1114. [Google Scholar] [CrossRef]
- Weinstein, Y.; Gleason, M.E.J.; Oltmanns, T.F. Borderline but not antisocial personality disorder symptoms are related to self-reported partner aggression in late middle-age. J. Abnorm. Psychol. 2012, 121, 692–698. [Google Scholar] [CrossRef] [PubMed]
- Pfeiffer, S.M.; Wong, P.T. Multidimensional jealousy. J. Soc. Pers. Rel. 1989, 6, 181–196. [Google Scholar] [CrossRef]
- Buss, D.M.; Shackelford, T.K.; McKibbin, W.F. The mate retention inventory-short form (MRI-SF). Pers. Individ. Differ. 2008, 44, 322–334. [Google Scholar] [CrossRef]
- Hayes, A.F. Introduction to Mediation, Moderation, and Conditional Process Analysis: A Regression-Based Approach, 2nd ed.; Guilford Press: New York, NY, USA, 2018. [Google Scholar]
- Ledermann, T.; Macho, S.; Kenny, D.A. Assessing mediation in dyadic data using the actor-partner interdependence model. Struct. Equ. Model. 2011, 18, 595–612. [Google Scholar] [CrossRef]
- Coutts, J.J.; Hayes, A.F.; Jiang, T. Easy statistical mediation analysis with distinguishable dyadic data. J. Commun. 2019, 69, 612–649. [Google Scholar] [CrossRef]
- Zeigler-Hill, V.; Abraham, J. Borderline personality features: Instability of self–esteem and affect. J. Soc. Clin. Psychol. 2006, 25, 668–687. [Google Scholar] [CrossRef]
- Critchfield, K.L.; Levy, K.N.; Clarkin, J.F.; Kernberg, O.F. The relational context of aggression in borderline personality disorder: Using adult attachment style to predict forms of hostility. J. Clin. Psychol. 2008, 64, 67–82. [Google Scholar] [CrossRef]
- Lavner, J.A.; Lamkin, J.; Miller, J.D. Borderline personality disorder symptoms and newlyweds’ observed communication, partner characteristics, and longitudinal marital outcomes. J. Abnorm. Psychol. 2015, 124, 975–981. [Google Scholar] [CrossRef]
- Masterson, J. Treatment of the Borderline Adolescent: A Developmental Approach; Wiley: Hoboken, NJ, USA, 1972. [Google Scholar]
- Sharp, C.; Pane, H.; Ha, C.; Venta, A.; Patel, A.B.; Sturek, J.; Fonagy, P. Theory of mind and emotion regulation difficulties in adolescents with borderline traits. J. Am. Acad. Child Adolesc. Psychiatry 2011, 50, 563–573. [Google Scholar] [CrossRef] [PubMed]
- Flasbeck, V.; Enzi, B.; Brüne, M. Altered empathy for psychological and physical pain in borderline personality disorder. J. Pers. Disord. 2017, 31, 689–708. [Google Scholar] [CrossRef] [PubMed]
- Lazarus, S.A.; Beeney, J.E.; Howard, K.P.; Strunk, D.R.; Pilkonis, P.A.; Cheavens, J.S. Characterization of relationship instability in women with borderline personality disorder: A social network analysis. Pers. Disord. Theory Res. 2020, 11, 312–320. [Google Scholar] [CrossRef] [PubMed]



| 1 | 2 | 3 | 4 | 5 | |
|---|---|---|---|---|---|
| 1. Borderline Personality | — | ||||
| 2. Suspicious Jealousy | 0.54 ** | — | |||
| 3. Reactive Jealousy | 0.06 | 0.13 * | — | ||
| 4. Benefit-Provisioning | 0.01 | 0.11 * | −0.09 | — | |
| 5. Cost-Inflicting | 0.41 ** | 0.58 ** | −0.06 | 0.43 ** | — |
| Mean | 1.78 | 1.60 | 4.62 | 1.44 | 0.40 |
| Standard Deviation | 0.64 | 0.75 | 1.45 | 0.54 | 0.36 |
| 1 | 2 | 3 | 4 | 5 | 6 | 7 | 8 | 9 | 10 | |
|---|---|---|---|---|---|---|---|---|---|---|
| 1. Female Borderline Personality | — | |||||||||
| 2. Female Suspicious Jealousy | 0.36 *** | — | ||||||||
| 3. Female Reactive Jealousy | 0.16 * | 0.13 | — | |||||||
| 4. Female Benefit-Provisioning | −0.17 * | 0.27 *** | 0.20 * | — | ||||||
| 5. Female Cost-Inflicting | 0.35 *** | 0.66 *** | 0.07 | 0.37 *** | — | |||||
| 6. Male Borderline Personality | 0.40 *** | 0.21 ** | −0.04 | −0.05 | 0.20 ** | — | ||||
| 7. Male Suspicious Jealousy | 0.24 ** | 0.42 *** | −0.08 | 0.00 | 0.29 *** | 0.42 *** | — | |||
| 8. Male Reactive Jealousy | 0.09 | 0.01 | 0.35 *** | 0.11 | 0.06 | 0.10 | 0.08 | — | ||
| 9. Male Benefit-Provisioning | −0.19 * | 0.00 | 0.09 | 0.43 *** | 0.09 | −0.03 | 0.12 | 0.06 | — | |
| 10. Male Cost-Inflicting | 0.19 * | 0.31 *** | −0.03 | −0.04 | 0.35 *** | 0.46 *** | 0.60 *** | 0.01 | 0.29 *** | — |
| Mean | 1.94 | 1.69 | 4.77 | 1.40 | 0.47 | 1.82 | 1.57 | 4.69 | 1.41 | 0.40 |
| Standard Deviation | 0.67 | 0.73 | 1.63 | 0.54 | 0.36 | 0.63 | 0.68 | 1.54 | 0.53 | 0.30 |
Disclaimer/Publisher’s Note: The statements, opinions and data contained in all publications are solely those of the individual author(s) and contributor(s) and not of MDPI and/or the editor(s). MDPI and/or the editor(s) disclaim responsibility for any injury to people or property resulting from any ideas, methods, instructions or products referred to in the content. |
© 2023 by the authors. Licensee MDPI, Basel, Switzerland. This article is an open access article distributed under the terms and conditions of the Creative Commons Attribution (CC BY) license (https://creativecommons.org/licenses/by/4.0/).
Share and Cite
Zeigler-Hill, V.; Vonk, J. Borderline Personality Features and Mate Retention Behaviors: The Mediating Roles of Suspicious and Reactive Jealousy. Sexes 2023, 4, 507-521. https://doi.org/10.3390/sexes4040033
Zeigler-Hill V, Vonk J. Borderline Personality Features and Mate Retention Behaviors: The Mediating Roles of Suspicious and Reactive Jealousy. Sexes. 2023; 4(4):507-521. https://doi.org/10.3390/sexes4040033
Chicago/Turabian StyleZeigler-Hill, Virgil, and Jennifer Vonk. 2023. "Borderline Personality Features and Mate Retention Behaviors: The Mediating Roles of Suspicious and Reactive Jealousy" Sexes 4, no. 4: 507-521. https://doi.org/10.3390/sexes4040033
APA StyleZeigler-Hill, V., & Vonk, J. (2023). Borderline Personality Features and Mate Retention Behaviors: The Mediating Roles of Suspicious and Reactive Jealousy. Sexes, 4(4), 507-521. https://doi.org/10.3390/sexes4040033

