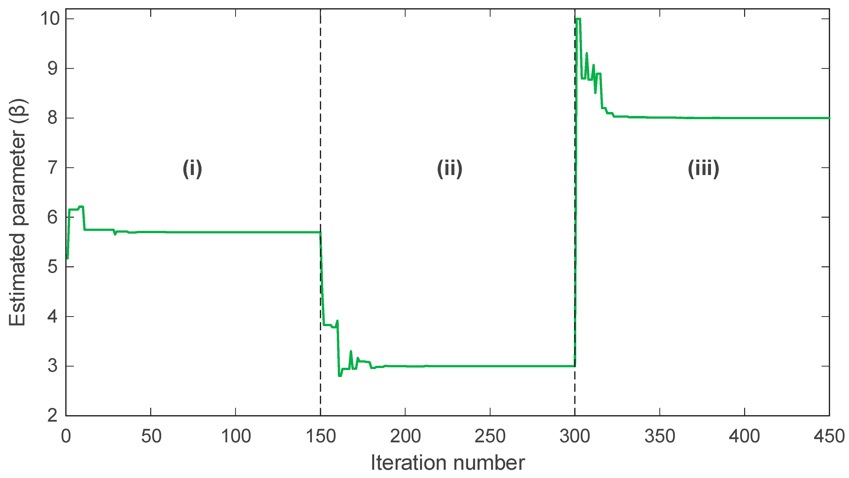
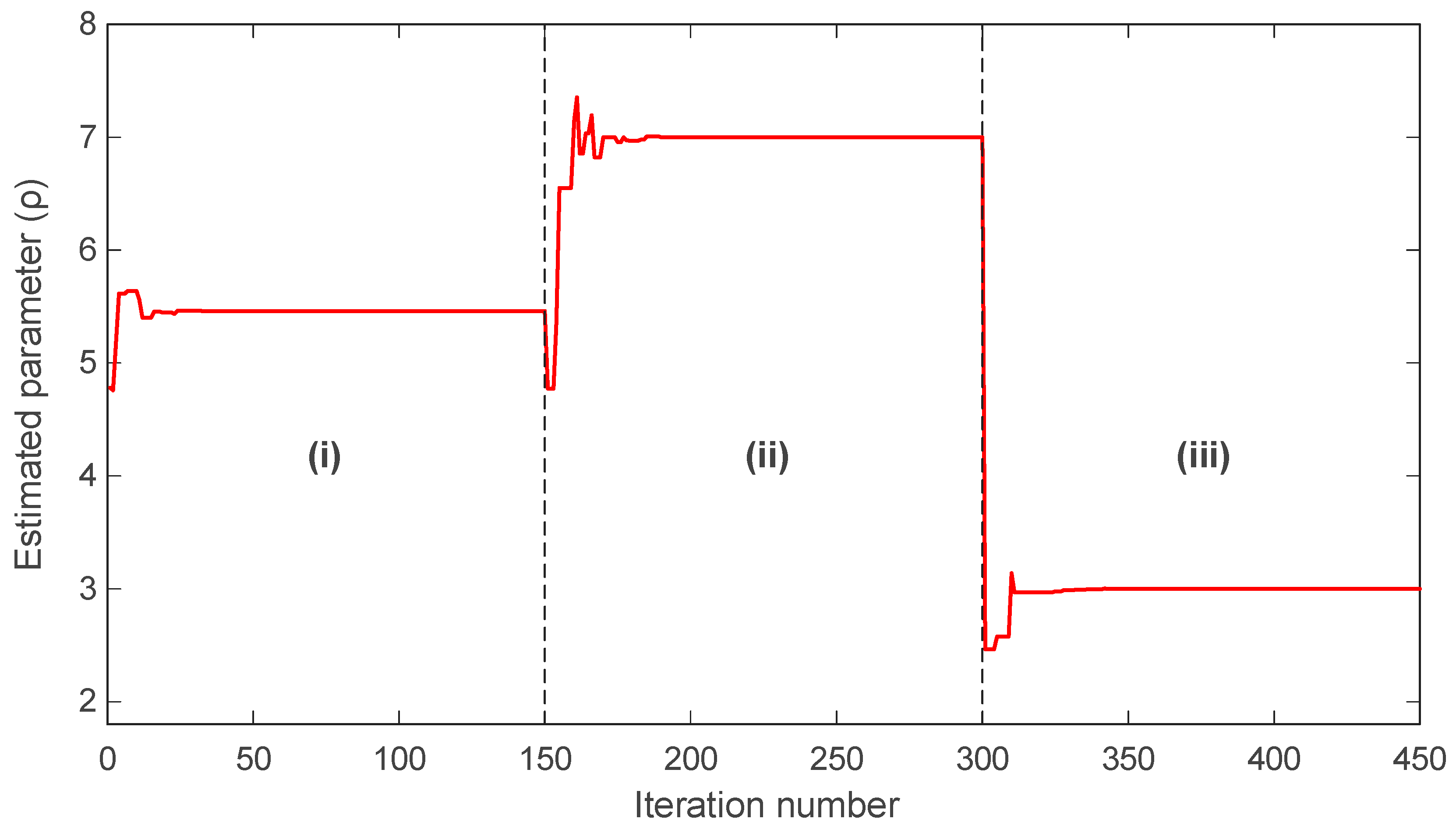
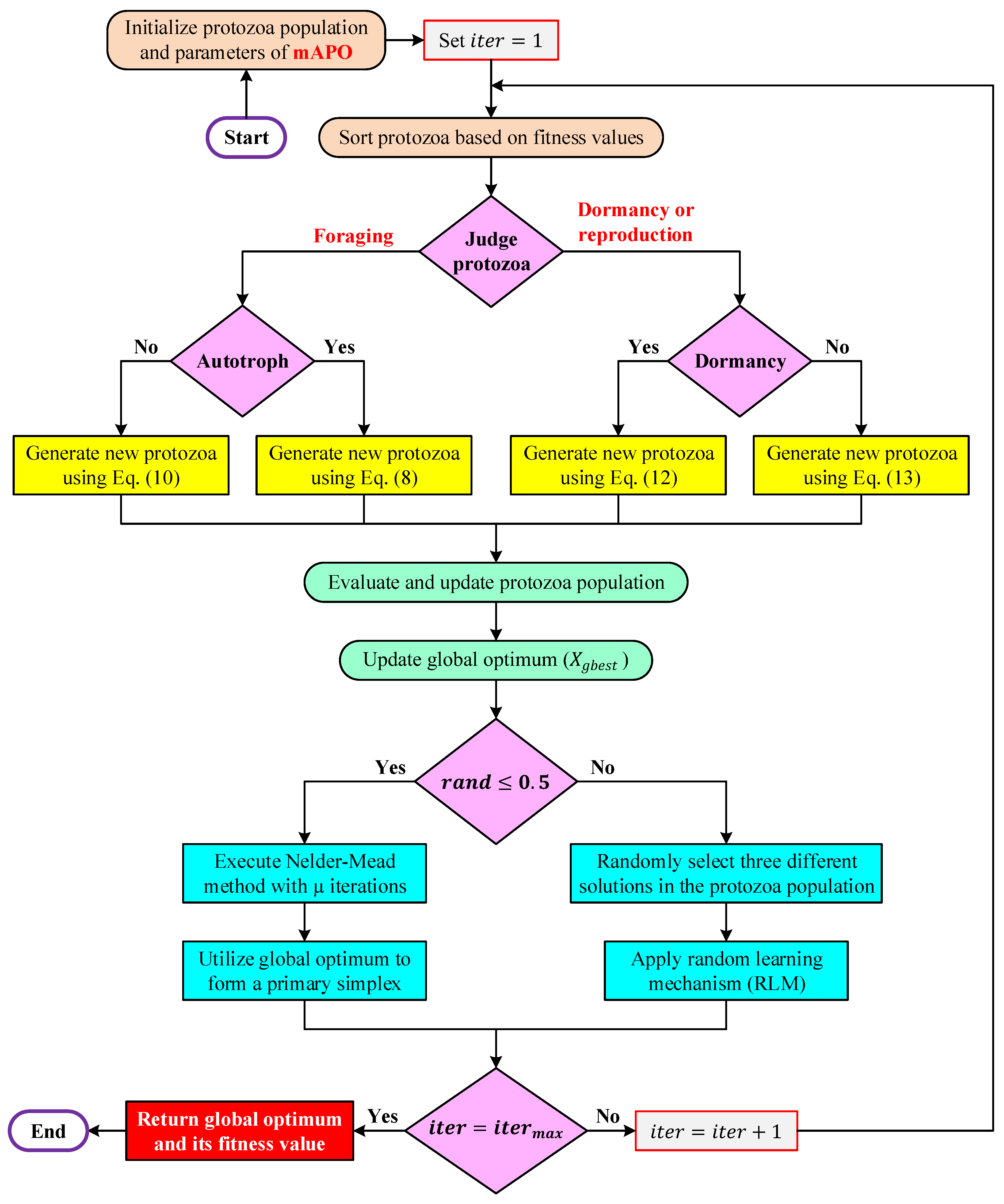
A Modified Artificial Protozoa Optimizer for Robust Parameter Identification in Nonlinear Dynamic Systems
Abstract
Share and Cite
Izci, D.; Ekinci, S.; Yüksek, G.; Rashdan, M.; Güneş, B.B.; Güngör, M.İ.; Salman, M. A Modified Artificial Protozoa Optimizer for Robust Parameter Identification in Nonlinear Dynamic Systems. Biomimetics 2026, 11, 65. https://doi.org/10.3390/biomimetics11010065
Izci D, Ekinci S, Yüksek G, Rashdan M, Güneş BB, Güngör Mİ, Salman M. A Modified Artificial Protozoa Optimizer for Robust Parameter Identification in Nonlinear Dynamic Systems. Biomimetics. 2026; 11(1):65. https://doi.org/10.3390/biomimetics11010065
Chicago/Turabian StyleIzci, Davut, Serdar Ekinci, Gökhan Yüksek, Mostafa Rashdan, Burcu Bektaş Güneş, Muhammet İsmail Güngör, and Mohammad Salman. 2026. "A Modified Artificial Protozoa Optimizer for Robust Parameter Identification in Nonlinear Dynamic Systems" Biomimetics 11, no. 1: 65. https://doi.org/10.3390/biomimetics11010065
APA StyleIzci, D., Ekinci, S., Yüksek, G., Rashdan, M., Güneş, B. B., Güngör, M. İ., & Salman, M. (2026). A Modified Artificial Protozoa Optimizer for Robust Parameter Identification in Nonlinear Dynamic Systems. Biomimetics, 11(1), 65. https://doi.org/10.3390/biomimetics11010065

