Combining Transcriptome- and Metabolome-Analyzed Differentially Expressed Genes and Differential Metabolites in Development Period of Caoyuanheimo-1 (Agaricus sp.) from Inner Mongolia, China
Abstract
1. Introduction
2. Materials and Methods
2.1. Sample Preparation
2.2. LC-MS/MS and PCA Analysis
2.3. Transcriptome Sequencing and Analysis
2.4. Correlation Analysis of Differentially Expressed Genes and Differently Accumulated Metabolites
3. Results
3.1. Metabolome Analysis of Caoyuanheimo-1 (Agaricus sp.) during growth and Development
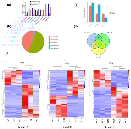
3.2. Transcriptome Analysis of Caoyuanheimo-1 (Agaricus sp.) during Growth and Development
3.3. Correlation Analysis between DEGs and Differently Accumulated Metabolites
3.4. Terpenoid Biosynthesis Pathway Analysis
4. Discussion
Supplementary Materials
Author Contributions
Funding
Data Availability Statement
Acknowledgments
Conflicts of Interest
References
- Chen, L.H.; Yan, W. The Effects of Fairy Ring of Agaricus arvensis of Grassland on the Growth of Herbage. Chin. Bull. Bot. 2003, 20, 94–97. [Google Scholar]
- Zhao, J.Y.; Ding, J.H.; Li, Z.H.; Dong, Z.J.; Feng, T.; Zhang, H.B.; Liu, J.K. Two new sesquiterpenes from cultures of the basidiomycete Agaricus arvensis. J. Asian Nat. Prod. Res. 2013, 15, 305–309. [Google Scholar] [CrossRef]
- Chun, X. Study on Mutagenic Strains of Agaricus bernardii (quel) Protoplast Regenration by Ultraviolet; Inner Mongolia University: Inner Mongolia, China, 2021. [Google Scholar]
- Tan, Y.W.; Bao, Y.; Cao, J.J.; Zhang, H.I.; Li, K.Z. Transcriptome analysis on symbiotic molecular mechanism of Armillaria Transcriptome analysis on symbiotic molecular mechanism of Armillaria. Chin. Tradit. Herb. Drugs 2018, 49, 4125–4130. [Google Scholar]
- Liu, J.Y.; Wang, R.J.; Zhang, D. Transcriptome Analysis Revealed Effect of Blue Light on Primordium Formation of Flammulina filiformis. Acta Edulis Fungi 2021, 28, 29–36. [Google Scholar]
- Bian, X.Y. Exploring the Developmental Mechanism of the Medicinal Fungus Polyporus Umbellatus Sclerotia Based on Transcriptomic; Northwest A&F University: Xianyang, China, 2019. [Google Scholar]
- Yang, C.; Ma, L.; Xiao, D.L. Identification of potential pathways in primordium formation of mushroom-forming fungi: Based on the analysis of RNA-Seq data. Microbiol. China 2022, 49, 556–568. [Google Scholar]
- Yan, D.; Gao, Q.; Rong, C.; Liu, Y.; Liao, Y. Comparative transcriptome analysis of abnormal cap and healthy fruiting bodies of the edible mushroom Lentinula edodes. Fungal Genet. Biol. 2021, 156, 103614. [Google Scholar] [CrossRef]
- De Groot, P.W.J.; Schaap, P.J.; Van Griensven, L.J.L.D.; Visser, J. Isolation of developmentally regulated genes from the edible mushroom Agaricus bisporus. Microbiology 1997, 143, 1993–2001. [Google Scholar] [CrossRef] [PubMed]
- Shi, X.K.; Cai, Z.X.; Guo, Z.J.; Yuan, P.L.U.; Chen, M.Y.; Liao, J.H.; Wang, Z.S. Transcriptome Sequencing on Fruiting Body of Agaricus bisporus in Developing Stages. Fujian J. Agric. Sci. 2018, 33, 282–287. [Google Scholar]
- Stoop, J.M.; Mooibroek, H. Cloning and characterization of NADP-mannitol dehydrogenase cDNA from the button mushroom, Agaricus bisporus, and its expression in response to NaCl stress. Appl. Environ. Microbiol. 1998, 64, 4689–4696. [Google Scholar] [CrossRef]
- Tholl, D. Biosynthesis and biological functions of terpenoids in plants. Adv. Biochem. Eng. Biotechnol. 2015, 148, 63–106. [Google Scholar]
- Bergman, M.E.; Davis, B.; Phillips, M.A. Medically Useful Plant Terpenoids: Biosynthesis, Occurrence, and Mechanism of Action. Molecules 2019, 24, 3961. [Google Scholar] [CrossRef] [PubMed]
- Wang, Q.; Zhao, X.; Jiang, Y.; Jin, B.; Wang, L. Functions of Representative Terpenoids and Their Biosynthesis Mechanisms in Medicinal Plants. Biomolecules 2023, 13, 1725. [Google Scholar] [CrossRef] [PubMed]
- de Souza, J.J.; Vieira, I.J.; Rodrigues-Filho, E.; Braz-Filho, R. Terpenoids from endophytic fungi. Molecules 2011, 16, 10604–10618. [Google Scholar] [CrossRef] [PubMed]
- Zhang, P.; Qi, J.; Duan, Y.; Gao, J.M.; Liu, C. Research Progress on Fungal Sesterterpenoids Biosynthesis. J. Fungi 2022, 8, 1080. [Google Scholar] [CrossRef] [PubMed]
- Zhao, W.Y.; Yi, J.; Chang, Y.B.; Sun, C.P.; Ma, X.C. Recent studies on terpenoids in Aspergillus fungi: Chemical diversity, biosynthesis, and bioactivity. Phytochemistry 2022, 193, 113011. [Google Scholar] [CrossRef] [PubMed]
- El-Baba, C.; Baassiri, A.; Kiriako, G.; Dia, B.; Fadlallah, S.; Moodad, S.; Darwiche, N. Terpenoids’ anti-cancer effects: Focus on autophagy. Apoptosis 2021, 26, 491–511. [Google Scholar] [CrossRef] [PubMed]
- Sharma, E.; Anand, G.; Kapoor, R. Terpenoids in plant and arbuscular mycorrhiza-reinforced defence against herbivorous insects. Ann. Bot. 2017, 119, 791–801. [Google Scholar] [CrossRef]
- Boncan, D.A.T.; Tsang, S.S.K.; Li, C.; Lee, I.H.T.; Lam, H.M.; Chan, T.F.; Hui, J.H.L. Terpenes and Terpenoids in Plants: Interactions with Environment and Insects. Int. J. Mol. Sci. 2020, 21, 7382. [Google Scholar] [CrossRef] [PubMed]
- Yoo, K.Y.; Park, S.Y. Terpenoids as potential anti-Alzheimer’s disease therapeutics. Molecules 2012, 17, 3524–3538. [Google Scholar] [CrossRef]
- Amirzakariya, B.Z.; Shakeri, A. Bioactive terpenoids derived from plant endophytic fungi: An updated review (2011–2020). Phytochemistry 2022, 197, 113130. [Google Scholar] [CrossRef]
- Bills, G.F.; Gloer, J.B. Biologically Active Secondary Metabolites from the Fungi. Microbiol. Spectr. 2016, 4, 10-1128. [Google Scholar] [CrossRef]
- Gozari, M.; Alborz, M.; El-Seedi, H.R.; Jassbi, A.R. Chemistry, biosynthesis and biological activity of terpenoids and meroterpenoids in bacteria and fungi isolated from different marine habitats. Eur. J. Med. Chem. 2021, 210, 112957. [Google Scholar] [CrossRef] [PubMed]
- DU, W.; Yang, Q.; Xu, H.; Dong, L. Drimane-type sesquiterpenoids from fungi. Chin. J. Nat. Med. 2022, 20, 737–748. [Google Scholar] [CrossRef] [PubMed]
- Chen, H.P.; Liu, J.K. Secondary Metabolites from Higher Fungi. Prog. Chem. Org. Nat. Prod. 2017, 106, 1–201. [Google Scholar]
- Delius, J.; Emmerich, M.; Özyurt, V.; Hamscher, G. Biotransformation of Tetracyclines by Fungi: Challenges and Future Research Perspectives. J. Agric. Food Chem. 2022, 70, 1454–1460. [Google Scholar] [CrossRef] [PubMed]
- Chen, H.Y.; Lei, J.Y.; Li, S.L.; Guo, L.Q.; Lin, J.F.; Wu, G.H.; Lu, J.; Ye, Z.W. Progress in biological activities and biosynthesis of edible fungi terpenoids. Crit. Rev. Food Sci. Nutr. 2023, 63, 7288–7310. [Google Scholar] [CrossRef] [PubMed]
- Jiang, M.; Wu, Z.; Guo, H.; Liu, L.; Chen, S. A Review of Terpenes from Marine-Derived Fungi: 2015–2019. Mar. Drugs 2020, 18, 321. [Google Scholar] [CrossRef] [PubMed]
- Elissawy, A.M.; El-Shazly, M.; Ebada, S.S.; Singab, A.B.; Proksch, P. Bioactive terpenes from marine-derived fungi. Mar. Drugs 2015, 13, 1966–1992. [Google Scholar] [CrossRef] [PubMed]
- Li, Z.J.; Wang, Y.Z.; Wang, L.R.; Shi, T.Q.; Sun, X.M.; Huang, H. Advanced Strategies for the Synthesis of Terpenoids in Yarrowia lipolytica. J. Agric. Food Chem. 2021, 69, 2367–2381. [Google Scholar] [CrossRef]
- Kuang, Y.; Li, B.; Wang, Z.; Qiao, X.; Ye, M. Terpenoids from the medicinal mushroom Antrodia camphorata: Chemistry and medicinal potential. Nat. Prod. Rep. 2021, 38, 83–102. [Google Scholar] [CrossRef]
- Chappell, J.; Wolf, F.; Proulx, J.; Cuellar, R.; Saunders, C. Is the Reaction Catalyzed by 3-Hydroxy-3-Methylglutaryl Coenzyme A Reductase a Rate-Limiting Step for Isoprenoid Biosynthesis in Plants? Plant Physiol. 1995, 109, 1337–1343. [Google Scholar] [CrossRef] [PubMed]
- Venkateshwaran, M.; Jayaraman, D.; Chabaud, M.; Genre, A.; Balloon, A.J.; Maeda, J.; Forshey, K.; den Os, D.; Kwiecien, N.W.; Coon, J.J.; et al. A role for the mevalonate pathway in early plant symbiotic signaling. Proc. Natl. Acad. Sci. USA. 2015, 112, 9781–9786. [Google Scholar] [CrossRef] [PubMed]
- Rohmer, M.; Knani, M.; Simonin, P.; Sutter, B.; Sahm, H. Isoprenoid biosynthesis in bacteria: A novel pathway for the early steps leading to isopentenyl diphosphate. Biochem. J. 1993, 295, 517–524. [Google Scholar] [CrossRef] [PubMed]
- Zeng, L.; Dehesh, K. The eukaryotic MEP-pathway genes are evolutionarily conserved and originated from Chlaymidia and cyanobacteria. BMC Genom. 2021, 22, 137. [Google Scholar] [CrossRef] [PubMed]
- Banerjee, A.; Sharkey, T.D. Methylerythritol 4-phosphate (MEP) pathway metabolic regulation. Nat. Prod. Rep. 2014, 31, 1043–1055. [Google Scholar] [CrossRef] [PubMed]
- Rudolf, J.D.; Alsup, T.A.; Xu, B.; Li, Z. Bacterial terpenome. Nat. Prod. Rep. 2021, 38, 905–980. [Google Scholar] [CrossRef] [PubMed]
- Hill, R.A.; Connolly, J.D. Triterpenoids. Nat. Prod. Rep. 2020, 37, 962–998. [Google Scholar] [CrossRef]
- Kemkuignou, B.M.; Moussa, A.Y.; Decock, C.; Stadler, M. Terpenoids and Meroterpenoids from Cultures of Two Grass-Associated Species of Amylosporus (Basidiomycota). J. Nat. Prod. 2022, 85, 846–856. [Google Scholar] [CrossRef] [PubMed]
- Dunn, W.B.; Broadhurst, D.; Begley, P.; Zelena, E.; Francis-McIntyre, S.; Anderson, N.; Brown, M.; Knowles, J.D.; Halsall, A.; Haselden, J.N.; et al. Human Serum Metabolome (HUSERMET) Consortium. Procedures for large-scale metabolic profiling of serum and plasma using gas chromatography and liquid chromatography coupled to mass spectrometry. Nat. Protoc. 2011, 6, 1060–1083. [Google Scholar] [CrossRef]
- Robotti, E.; Marengo, E. Chemometric Multivariate Tools for Candidate Biomarker Identification: LDA, PLS-DA, SIMCA, Ranking-PCA. Methods Mol. Biol. 2016, 384, 237–267. [Google Scholar]
- Wishart, D.S.; Feunang, Y.D.; Marcu, A.; Guo, A.C.; Liang, K.; Vázquez-Fresno, R.; Sajed, T.; Johnson, D.; Li, C.; Karu, N.; et al. HMDB 4.0: The human metabolome database for 2018. Nucleic Acids Res. 2018, 46, D608–D617. [Google Scholar] [CrossRef] [PubMed]
- Anders, S.; Huber, W. Differential expression analysis for sequence count data. Genome Biol. 2010, 11, R106. [Google Scholar] [CrossRef] [PubMed]
- Saccenti, E.; Hoefsloot, H.C.J.; Smilde, A.K.; Westerhuis, J.A.; Hendriks, M.M.W.B. Reflections on univariate and multivariate analysis of metabolomics data. Metabolomics 2014, 10, 361–374. [Google Scholar] [CrossRef]
- Hattori, M.; Tanaka, N.; Kanehisa, M.; Goto, S. SIMCOMP/SUBCOMP: Chemical structure search servers for network analyses. Nucleic Acids Res. 2010, 38, W652–W656. [Google Scholar] [CrossRef] [PubMed]
- Wang, L.; Feng, Z.; Wang, X.; Wang, X.; Zhang, X. DEGseq: An R package for identifying differentially expressed genes from RNA-seq data. Bioinformatics 2010, 26, 136–138. [Google Scholar] [CrossRef] [PubMed]
- Kanehisa, M.; Araki, M.; Goto, S.; Hattori, M.; Hirakawa, M.; Itoh, M.; Katayama, T.; Kawashima, S.; Okuda, S.; Tokimatsu, T.; et al. KEGG for linking genomes to life and the environment. Nucleic Acids Res. 2008, 36, D480–D484. [Google Scholar] [CrossRef] [PubMed]
- Mao, X.; Cai, T.; Olyarchuk, J.G.; Wei, L. Automated genome annotation and pathway identification using the KEGG Orthology (KO) as a controlled vocabulary. Bioinformatics 2005, 21, 3787–3793. [Google Scholar] [CrossRef]
- Ren, C.M.; Zhou, M.L.; Gao, Y. Influence of Vitamin B, on Several Kinds of Basidiomycete Mycelia Growth. J. Anhui Agric. Sci. 2007, 35, 8075–8076. [Google Scholar]
- Wu, G.; Fang, Y.Z.; Yang, S.; Lupton, J.R.; Turner, N.D. Glutathione metabolism and its implications for health. J. Nutr. 2004, 134, 489–492. [Google Scholar] [CrossRef]
- Rees, D.C.; Johnson, E.; Lewinson, O. ABC transporters: The power to change. Nat. Rev. Mol. Cell Biol. 2009, 10, 218–227. [Google Scholar] [CrossRef]
- Wu, X.M.; Zhang, X.; Li, N.Y. Transcriptome analysis of Agaricus bisporus fruiting at different stages. Mycosystema 2017, 36, 193–203. [Google Scholar]
- Hao, H.B.; Zhang, J.J.; Wang, H.; Wang, Q.; Chen, M.J.; Juan, J.X.; Feng, Z.; Chen, H. Comparative transcriptome analysis reveals potential fruiting body formation mechanisms in Morchella importuna. AMB Express 2019, 9, 103. [Google Scholar] [CrossRef] [PubMed]
- Sun, L.B.; Xin, G.; Hou, Z.S.; Zhao, X.M.; Xu, H.N.; Bao, X.J.; Xia, R.G.; Li, Y.T.; Li, L. Biosynthetic Mechanism of Key Volatile Biomarkers of Harvested Lentinula edodes Triggered by Spore Release. J. Agric. Food Chem. 2021, 69, 9350–9361. [Google Scholar] [CrossRef] [PubMed]
- Cai, W.M. Lecture on cultivation technology of Agaricus bisporus (II)—Environmental conditions required for growth and development of Agaricus bisporus. Zhejiang Shiyongjun 2010, 18, 14–16. [Google Scholar]
- Leakey, A.D.; Xu, F.; Gillespie, K.M.; McGrath, J.M.; Ainsworth, E.A.; Ort, D.R. Genomic basis for stimulated respiration by plants growing under elevated carbon dioxide. Proc. Natl. Acad. Sci. USA 2009, 106, 3597–3602. [Google Scholar] [CrossRef] [PubMed]
- Mierziak, J.; Burgberger, M.; Wojtasik, W. 3-Hydroxybutyrate as a Metabolite and a Signal Molecule Regulating Pro-cesses of Living Organisms. Biomolecules 2021, 11, 402. [Google Scholar] [CrossRef] [PubMed]
- Lee, K.M.; Gimore, D.F.; Huss, M.J. Fungal degradation of the bioplastic phb (poly-3-hydroxy-butyric acid). J. Polym. Environ. 2006, 14, 213–219. [Google Scholar] [CrossRef][Green Version]
- Lin, Q.Q. Studies on Submerged Fermentation and Triterpenoids of Ganoderma applanatum; Jilin Agricultural University: Jilin, China, 2024. [Google Scholar]
- Zhang, C.B.; Sun, H.X.; Gong, Z.J.; Zhu, Z. Plant terpenoid natural metabolism pathways and their synthases. Plant Physiol. Commun. 2007, 43, 779–786. [Google Scholar]
- Ma, J.; Ding, P.; Yang, G.X.; He, G.Y. Advances on the plant terpenoid isoprenoid biosynthetic pathway and its key enzymes. Biotechnol. Bull. 2006, 1, 22–30. [Google Scholar]
- Zhou, S. The Mechanism of Substrate Degradation, Carbohydrate and Triterpene Metabolism of Ganoderma lucidum. Ph.D. Thesis, Huazhong University of Science & Technology, Wuhan, China, 2019. [Google Scholar]





Disclaimer/Publisher’s Note: The statements, opinions and data contained in all publications are solely those of the individual author(s) and contributor(s) and not of MDPI and/or the editor(s). MDPI and/or the editor(s) disclaim responsibility for any injury to people or property resulting from any ideas, methods, instructions or products referred to in the content. |
© 2024 by the authors. Licensee MDPI, Basel, Switzerland. This article is an open access article distributed under the terms and conditions of the Creative Commons Attribution (CC BY) license (https://creativecommons.org/licenses/by/4.0/).
Share and Cite
Wang, H.-y.; Lu, Y.-n.; Li, Y.-j.; Sun, G.-q.; Wu, Y.; Ji, R.-q.; Yan, W. Combining Transcriptome- and Metabolome-Analyzed Differentially Expressed Genes and Differential Metabolites in Development Period of Caoyuanheimo-1 (Agaricus sp.) from Inner Mongolia, China. Horticulturae 2024, 10, 469. https://doi.org/10.3390/horticulturae10050469
Wang H-y, Lu Y-n, Li Y-j, Sun G-q, Wu Y, Ji R-q, Yan W. Combining Transcriptome- and Metabolome-Analyzed Differentially Expressed Genes and Differential Metabolites in Development Period of Caoyuanheimo-1 (Agaricus sp.) from Inner Mongolia, China. Horticulturae. 2024; 10(5):469. https://doi.org/10.3390/horticulturae10050469
Chicago/Turabian StyleWang, Hai-yan, Ya-nan Lu, Ya-jiao Li, Guo-qin Sun, Yuan Wu, Rui-qing Ji, and Wei Yan. 2024. "Combining Transcriptome- and Metabolome-Analyzed Differentially Expressed Genes and Differential Metabolites in Development Period of Caoyuanheimo-1 (Agaricus sp.) from Inner Mongolia, China" Horticulturae 10, no. 5: 469. https://doi.org/10.3390/horticulturae10050469
APA StyleWang, H.-y., Lu, Y.-n., Li, Y.-j., Sun, G.-q., Wu, Y., Ji, R.-q., & Yan, W. (2024). Combining Transcriptome- and Metabolome-Analyzed Differentially Expressed Genes and Differential Metabolites in Development Period of Caoyuanheimo-1 (Agaricus sp.) from Inner Mongolia, China. Horticulturae, 10(5), 469. https://doi.org/10.3390/horticulturae10050469
