Transcriptome and miRNA Reveal the Key Factor Regulating the Somatic Embryogenesis of Camellia oleifera
Abstract
1. Introduction
2. Materials and Methods
2.1. Plant Materials
2.2. Total RNA Extraction and Transcriptome Sequencing
2.3. Relative Expression Analyses of Selected Genes
2.4. Statistical Analysis
3. Results
3.1. Transcriptome Sequencing of Somatic Embryo Regeneration in C. oleifera

3.2. Transcriptome Dynamics of Somatic Embryo Regeneration in C. oleifera
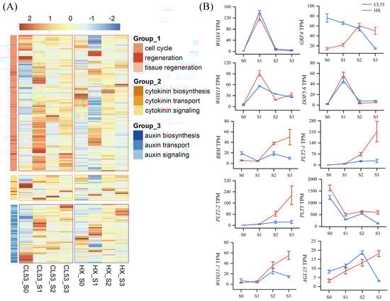
3.3. Plant Regeneration Genes Crosstalk with Auxin and Cytokinin Involved in Somatic Embryo Regeneration

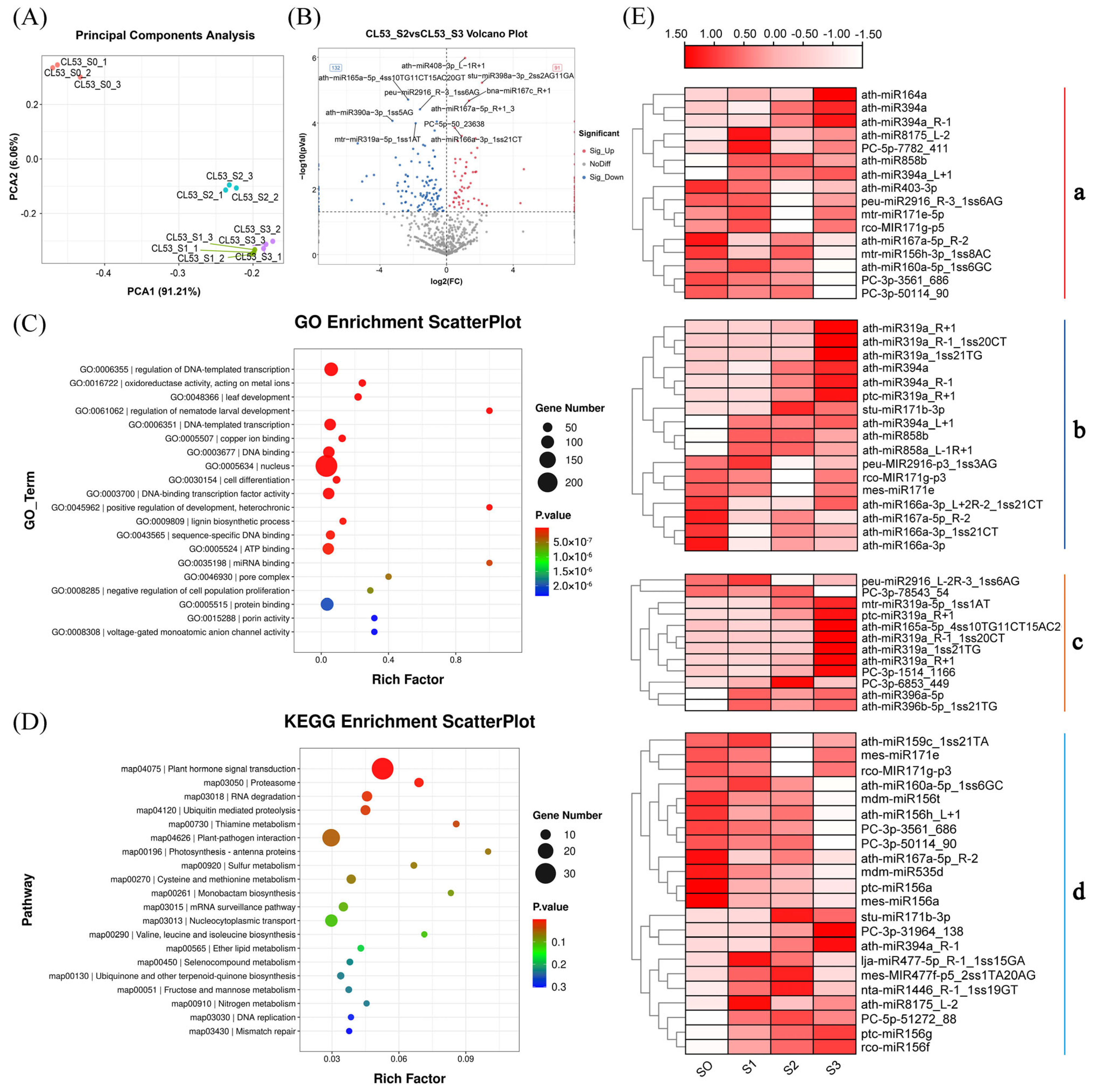
3.4. MiRNA Also Crosstalk with Auxin and Cytokinin Involved in Somatic Embryo Regeneration


3.5. Verify the Regenerated Candidate Genes by Qrt-PCR
4. Discussion
4.1. Changes During Somatic Embryogenesis
4.2. Genes Related to Somatic Embryo Regeneration Participate in the Regulation of Somatic Embryo Regeneration
4.3. miRNA Participates in the Regulation of Somatic Embryo Regeneration
Supplementary Materials
Author Contributions
Funding
Data Availability Statement
Conflicts of Interest
References
- Long, Y.; Yang, Y.; Pan, G.; Shen, Y. New insights into tissue culture plant-regeneration mechanisms. Front. Plant Sci. 2022, 13, 926752. [Google Scholar] [CrossRef] [PubMed]
- Chen, C.; Hu, Y.; Ikeuchi, M.; Jiao, Y.; Prasad, K.; Su, Y.H.; Xiao, J.; Xu, L.; Yang, W.; Zhao, Z.; et al. Plant regeneration in the new era: From molecular mechanisms to biotechnology applications. Sci. China Life Sci. 2024, 67, 1338–1367. [Google Scholar] [CrossRef] [PubMed]
- Qin, Y.; Zhang, B.; Wang, S.; Guo, W.; Zhang, Z.; Qin, Y.; Zhao, J.; Hu, G. Establishment of somatic embryogenesis regeneration system and transcriptome analysis of early somatic embryogenesis in Litchi chinensis. Hortic. Plant J. 2024, in press. [Google Scholar] [CrossRef]
- Zheng, Q.; Zheng, Y.; Perry, S.E. AGAMOUS-Like15 promotes somatic embryogenesis in Arabidopsis and soybean in part by the control of ethylene biosynthesis and response. Plant Physiol. 2013, 161, 2113–2127. [Google Scholar] [CrossRef] [PubMed]
- Fambrini, M.; Usai, G.; Pugliesi, C. Induction of somatic embryogenesis in plants: Different players and focus on WUSCHEL and WUS-RELATED HOMEOBOX (WOX) transcription factors. Int. J. Mol. Sci. 2022, 23, 15950. [Google Scholar] [CrossRef]
- McFarland, F.L.; Collier, R.; Walter, N.; Martinell, B.; Kaeppler, S.M.; Kaeppler, H.F. A key to totipotency: Wuschel-like homeobox 2a unlocks embryogenic culture response in maize (Zea mays L.). Plant Biotechnol. J. 2023, 21, 1860–1872. [Google Scholar] [CrossRef]
- Wang, K.; Shi, L.; Liang, X.; Zhao, P.; Wang, W.; Liu, J.; Chang, Y.; Hiei, Y.; Yanagihara, C.; Du, L.; et al. The gene TaWOX5 overcomes genotype dependency in wheat genetic transformation. Nat. Plants. 2022, 8, 110–117. [Google Scholar] [CrossRef]
- Yu, Y.; Yu, H.; Peng, J.; Yao, W.J.; Wang, Y.P.; Zhang, F.L.; Wang, S.R.; Zhao, Y.; Zhao, X.Y.; Zhang, X.S.; et al. Enhancing wheat regeneration and genetic transformation through overexpression of TaLAX1. Plant Commun. 2024, 5, 100738. [Google Scholar] [CrossRef]
- Guo, F.; Wang, H.; Lian, G.; Cai, G.; Liu, W.; Zhang, H.; Li, D.; Zhou, C.; Han, N.; Zhu, M.; et al. Initiation of scutellum-derived callus is regulated by an embryo-like developmental pathway in rice. Commun. Biol. 2023, 6, 457. [Google Scholar] [CrossRef]
- Maulidiya, A.U.K.; Sugiharto, B.; Dewanti, P.; Handoyo, T.J.J. Expression of somatic embryogenesis-related genes in sugarcane (Saccharum officinarum L.). J. Crop. Sci. Biotechnol. 2020, 23, 207–221. [Google Scholar] [CrossRef]
- Zhang, M.; Wang, A.; Qin, M.; Qin, X.; Yang, S.; Su, S.; Sun, Y.; Zhang, L. Direct and indirect somatic embryogenesis induction in Camellia oleifera Abel. Front. plant sci. 2021, 12, 644389. [Google Scholar] [CrossRef] [PubMed]
- Tang, L.P.; Li, X.G.; Zhang, X.S.; Su, Y.H. Somatic embryogenesis: Remodeling the fate of plant somatic cells. Plant Physiol. J. 2020, 56, 1664–1680. [Google Scholar]
- Pang, F.Q.; Cheng, X.Q.; Tang, X.X.; Wu, L.; Hu, X.M.; Zhu, H.G. Regeneration via organogenesis and somatic embryogenesis in Camellia oleifera. Mol. Plant Breeding 2023, 1–11. [Google Scholar]
- Wan, Q.; Zhai, N.; Xie, D.; Liu, W.; Xu, L. WOX11: The founder of plant organ regeneration. Cell Regen. 2023, 12, 1. [Google Scholar] [CrossRef]
- Shin, S.Y.; Choi, Y.; Kim, S.G.; Park, S.J.; Park, J.S.; Moon, K.B.; Kim, H.S.; Jeon, J.H.; Cho, H.S.; Lee, H.J. Submergence promotes auxin-induced callus formation through ethylene-mediated post-transcriptional control of auxin receptors. Mol. Plant 2022, 15, 1947–1961. [Google Scholar] [CrossRef]
- Cheng, Z.J.; Wang, L.; Sun, W.; Zhang, Y.; Zhou, C.; Su, Y.H.; Li, W.; Sun, T.T.; Zhao, X.Y.; Li, X.G.; et al. Pattern of auxin and cytokinin responses for shoot meristem induction results from the regulation of cytokinin biosynthesis by auxin response factor3. Plant Physiol. 2012, 161, 240–251. [Google Scholar] [CrossRef]
- Rosatti, S.; Rojas, A.M.L.; Moro, B.; Suarez, I.P.; Bologna, N.G.; Chorostecki, U.; Palatnik, J.F. Principles of miRNA/miRNA* function in plant MIRNA processing. Nucleic. Res. 2024, 52, 8356–8369. [Google Scholar] [CrossRef]
- Akram, M.; Aftab, F. Establishment of embryogenic cultures and efficient plant regeneration system from explants of forced softwood shoots of Teak (Tectona grandis L.). Hortic. Plant J. 2016, 2, 293–300. [Google Scholar] [CrossRef]
- Craig, W.; Wiegand, A.; O’Neill, C.M.; Mathias, R.J.; Power, J.B.; Davey, M.R. Somatic embryogenesis and plant regeneration from stem explants of Moricandia arvensis. Plant Cell Rep. 1997, 17, 27–31. [Google Scholar] [CrossRef]
- Wang, Q.J.; Zheng, L.P.; Yuan, H.Y.; Wang, J. Propagation of Salvia miltiorrhiza from hairy root explants via somatic embryogenesis and tanshinone content in obtained plants. Ind. Crop. Prod. 2013, 50, 648–653. [Google Scholar] [CrossRef]
- Li, H.-Z.; Wu, H.; Song, K.-K.; Zhao, H.-H.; Tang, X.-Y.; Zhang, X.-H.; Wang, D.; Dong, S.-L.; Liu, F.; Wang, J.; et al. Transcriptome analysis revealed enrichment pathways and regulation of gene expression associated with somatic embryogenesis in Camellia sinensis. Sci. Rep. 2023, 13, 15946. [Google Scholar] [CrossRef] [PubMed]
- Kang, H.-I.; Lee, C.-B.; Kwon, S.-H.; Park, J.-M.; Kang, K.-S.; Shim, D. Comparative transcriptome analysis during developmental stages of direct somatic embryogenesis in Tilia amurensis Rupr. Sci. Rep. 2021, 11, 6359. [Google Scholar] [CrossRef] [PubMed]
- Scheres, B.; Krizek, B.A. Coordination of growth in root and shoot apices by AIL/PLT transcription factors. Curr. Opin. Plant Biol. 2018, 41, 95–101. [Google Scholar] [CrossRef]
- Aida, M.; Beis, D.; Heidstra, R.; Willemsen, V.; Blilou, I.; Galinha, C.; Nussaume, L.; Noh, Y.S.; Amasino, R.; Scheres, B. The PLETHORA genes mediate patterning of the Arabidopsis root stem cell niche. Cell 2004, 119, 109–120. [Google Scholar] [CrossRef]
- Tu, M.; Li, Z.; Zhu, Y.; Wang, P.; Jia, H.; Wang, G.; Zhou, Q.; Hua, Y.; Yang, L.; Xiao, J.; et al. Potential roles of the GRF transcription factors in Sorghum internodes during post-reproductive stages. Plants 2024, 13, 2352. [Google Scholar] [CrossRef]
- Zheng, Q.; Zheng, Y.; Ji, H.; Burnie, W.; Perry, S.E. Gene regulation by the AGL15 transcription factor reveals hormone interactions in somatic embryogenesis. Plant Physiol. 2016, 172, 2374–2387. [Google Scholar] [CrossRef]
- Grzybkowska, D.; Nowak, K.; Gaj, M.D. Hypermethylation of auxin-responsive motifs in the promoters of the transcription factor genes accompanies the somatic embryogenesis induction in Arabidopsis. Int. J. Mol. Sci. 2020, 21, 6849. [Google Scholar] [CrossRef]
- Hu, X.; Xu, L. Transcription factors WOX11/12 directly activate WOX5/7 to promote root primordia initiation and organogenesis. Plant Physiol. 2016, 172, 2363–2373. [Google Scholar] [CrossRef]
- Yakovleva, D.V.; Efremova, E.P.; Smirnov, K.V.; Simonova, V.Y.; Konstantinov, Z.S.; Tvorogova, V.E.; Lutova, L.A. The WOX genes from the intermediate clade: Influence on the somatic embryogenesis in Medicago truncatula. Plants 2024, 13, 223. [Google Scholar] [CrossRef]
- Nowak, K.; Wójcik, A.M.; Konopka, K.; Jarosz, A.; Dombert, K.; Gaj, M.D. miR156-SPL and miR169-NF-YA modules regulate the induction of somatic embryogenesis in Arabidopsis via LEC- and auxin-related pathways. Int. J. Mol. Sci. 2024, 25, 9217. [Google Scholar] [CrossRef]
- Long, J.-M.; Liu, C.-Y.; Feng, M.-Q.; Liu, Y.; Wu, X.-M.; Guo, W.-W. miR156-SPL modules regulate induction of somatic embryogenesis in citrus callus. J. Exp. Bot. 2018, 69, 2979–2993. [Google Scholar] [CrossRef] [PubMed]
- Zhang, Q.L.; Su, L.Y.; Zhang, S.T.; Xu, X.P.; Chen, X.H.; Li, X.; Jiang, M.Q.; Huang, S.Q.; Chen, Y.K.; Zhang, Z.H.; et al. Analyses of microRNA166 gene structure, expression, and function during the early stage of somatic embryogenesis in Dimocarpus longan Lour. Plant Physiol. Bioch. 2020, 147, 205–214. [Google Scholar] [CrossRef] [PubMed]
- Wójcik, A.M.; Nodine, M.D.; Gaj, M.D. miR160 and miR166/165 contribute to the LEC2-mediated auxin response involved in the somatic embryogenesis induction in Arabidopsis. Front. Plant Sci. 2017, 8, 2024. [Google Scholar] [CrossRef] [PubMed]
- Lu, L.; Holt, A.; Chen, X.; Liu, Y.; Knauer, S.; Tucker, E.J.; Sarkar, A.K.; Hao, Z.; Roodbarkelari, F.; Shi, J.; et al. miR394 enhances WUSCHEL-induced somatic embryogenesis in Arabidopsis thaliana. New Phytol. 2023, 238, 1059–1072. [Google Scholar] [CrossRef]
- Koyama, T.; Sato, F.; Ohme-Takagi, M. Roles of miR319 and TCP transcription factors in leaf development. Plant Physiol. 2017, 175, 874–885. [Google Scholar] [CrossRef]

Disclaimer/Publisher’s Note: The statements, opinions and data contained in all publications are solely those of the individual author(s) and contributor(s) and not of MDPI and/or the editor(s). MDPI and/or the editor(s) disclaim responsibility for any injury to people or property resulting from any ideas, methods, instructions or products referred to in the content. |
© 2024 by the authors. Licensee MDPI, Basel, Switzerland. This article is an open access article distributed under the terms and conditions of the Creative Commons Attribution (CC BY) license (https://creativecommons.org/licenses/by/4.0/).
Share and Cite
Xing, Q.; Wang, K.; Yin, H.; Yang, C.; Wang, M. Transcriptome and miRNA Reveal the Key Factor Regulating the Somatic Embryogenesis of Camellia oleifera. Horticulturae 2024, 10, 1291. https://doi.org/10.3390/horticulturae10121291
Xing Q, Wang K, Yin H, Yang C, Wang M. Transcriptome and miRNA Reveal the Key Factor Regulating the Somatic Embryogenesis of Camellia oleifera. Horticulturae. 2024; 10(12):1291. https://doi.org/10.3390/horticulturae10121291
Chicago/Turabian StyleXing, Qinqin, Kailiang Wang, Henfu Yin, Chaochen Yang, and Minyan Wang. 2024. "Transcriptome and miRNA Reveal the Key Factor Regulating the Somatic Embryogenesis of Camellia oleifera" Horticulturae 10, no. 12: 1291. https://doi.org/10.3390/horticulturae10121291
APA StyleXing, Q., Wang, K., Yin, H., Yang, C., & Wang, M. (2024). Transcriptome and miRNA Reveal the Key Factor Regulating the Somatic Embryogenesis of Camellia oleifera. Horticulturae, 10(12), 1291. https://doi.org/10.3390/horticulturae10121291

