LIPUS Enhances Gallbladder Motility via ANO1 in Acute Cholecystitis Guinea Pigs
Abstract
1. Introduction
2. Materials and Methods
2.1. Animal and Experimental Trials
2.2. Tissue Preparation
2.3. Preparation of Cells and Ccell Culture
2.4. Low-Intensity Pulsed Ultrasound Stimulation
2.5. Transmission Electron Microscopy (TEM)
2.6. Histopathologic Analysis
2.7. Immunofluorescence-Based Identification of ICCs
2.8. Calcium Imaging
2.9. Evaluation of the Contractility of Gallbladder Muscle Strips
- R = ∣Fresponse − Fcontrol∣/Fcontrol
- ΔF = Fresponse − Fcontrol g
2.10. Protein Isolation and Western Blotting
2.11. Solutions and Chemicals
2.12. Imaging and Data Analysis
3. Results
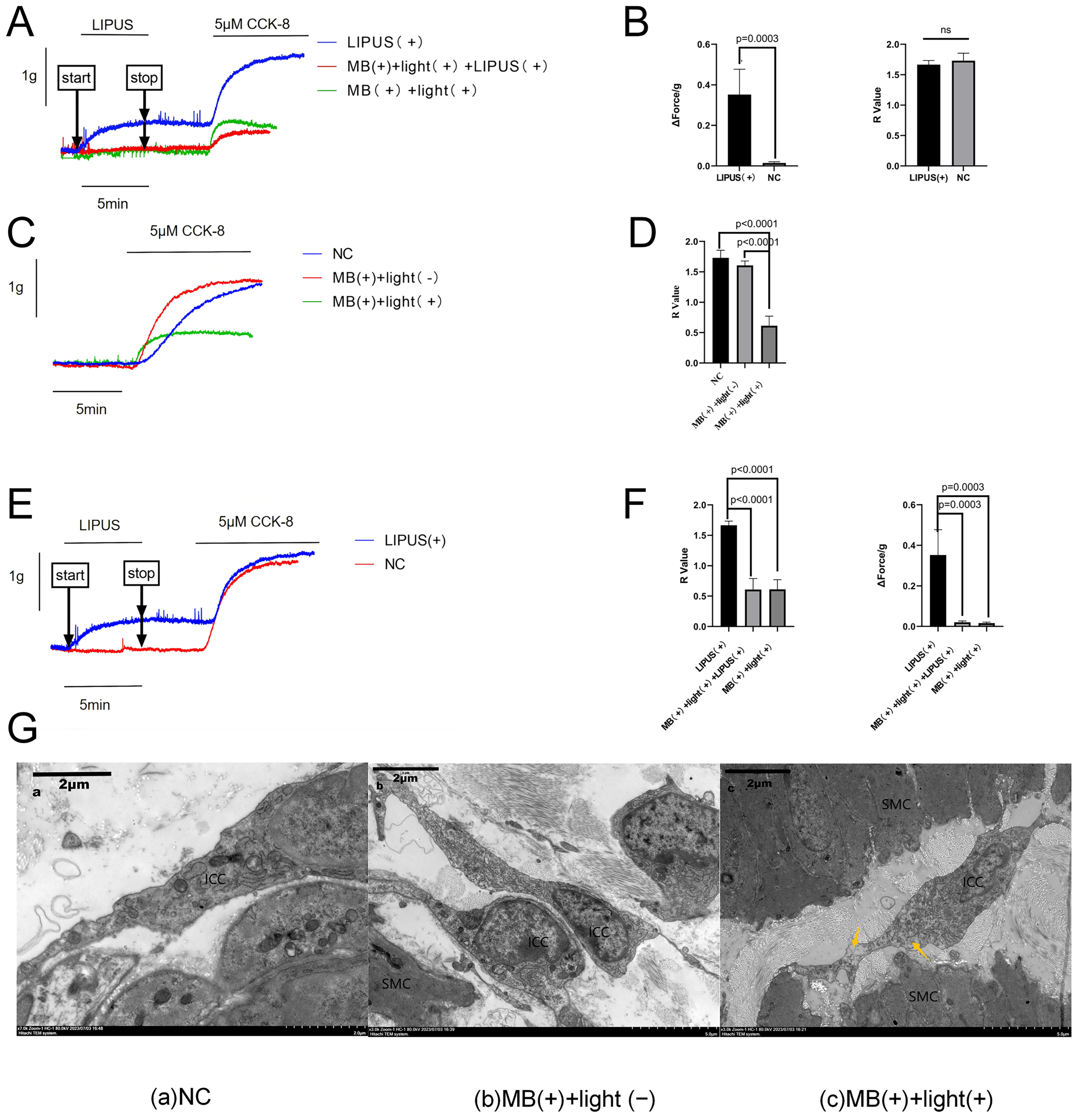
3.1. LIPUS Promotes Gallbladder Muscle Strip Contraction by Activating ICCs
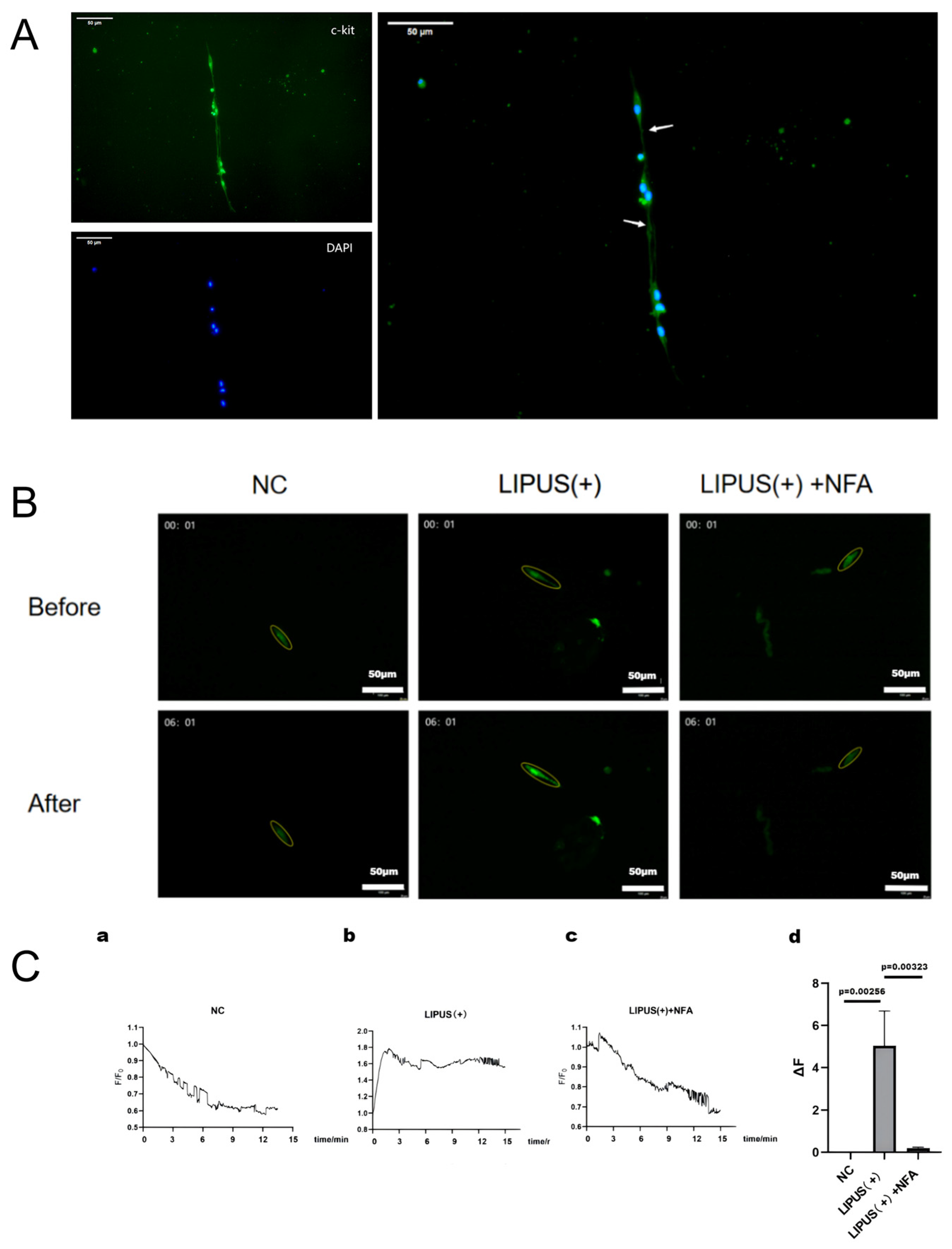
3.2. LIPUS Increases Intracellular Ca2+ Level in ICCs via Ano1 Channel
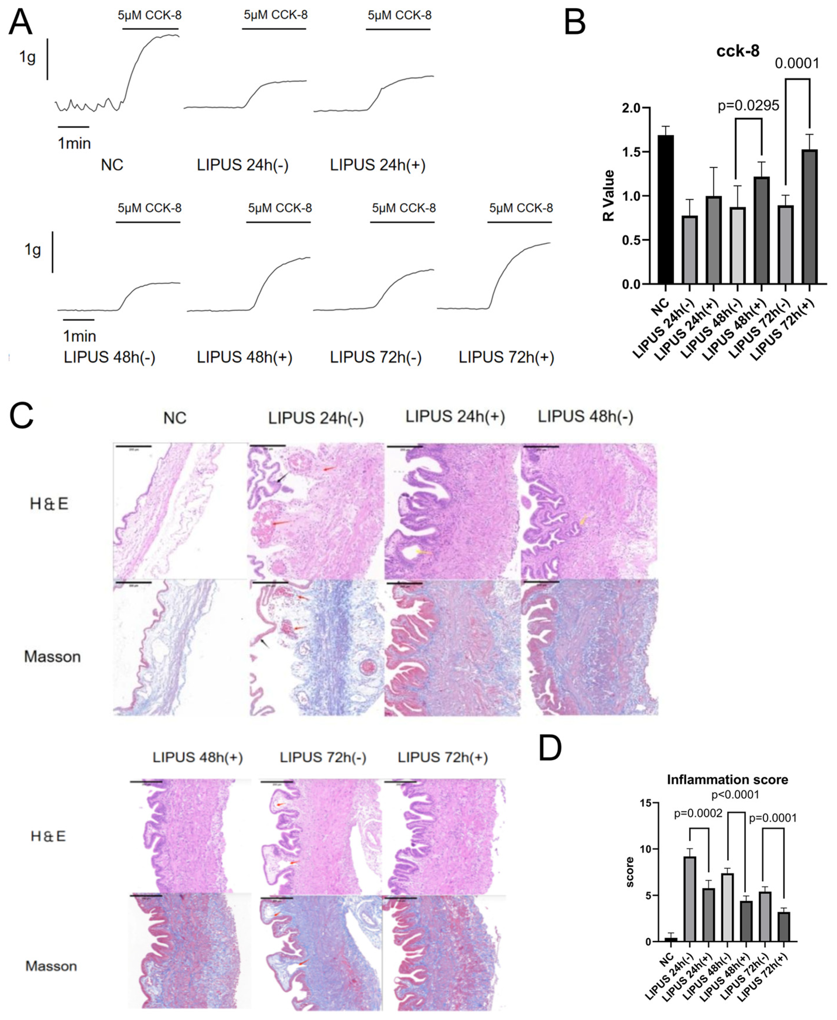
3.3. LIPUS Enhances Gallbladder Contractility in an Acute Cholecystitis Model
3.4. LIPUS Reduces the Inflammatory Score in an Acute Cholecystitis Model
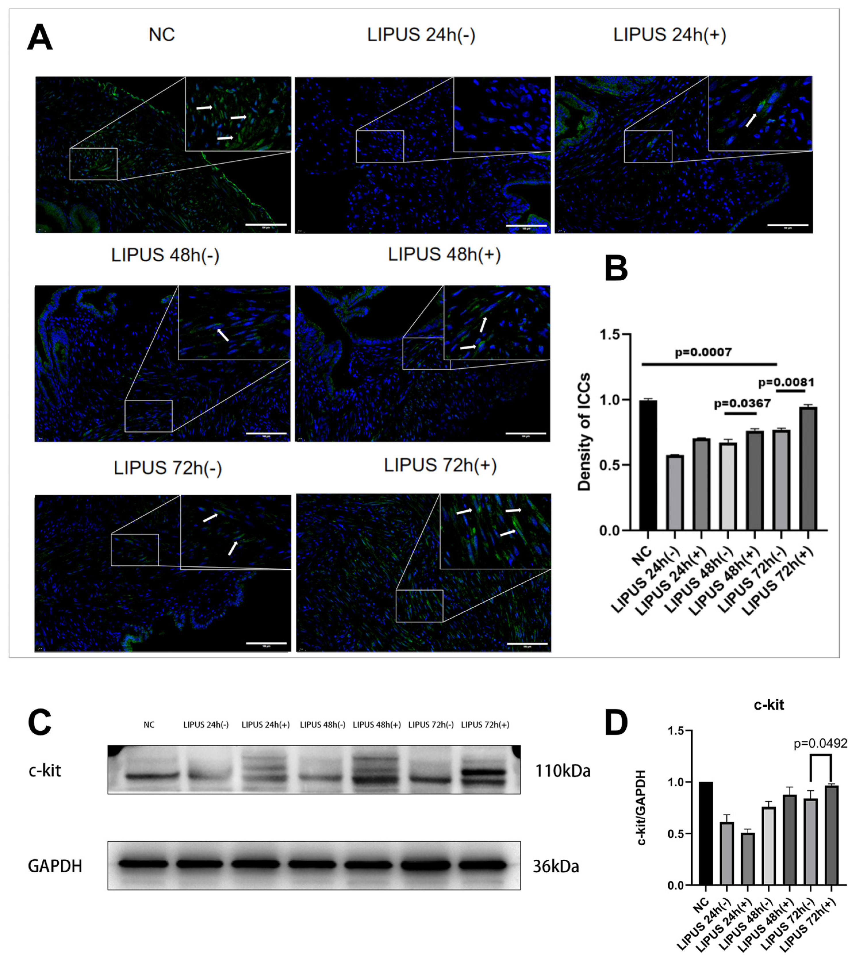
3.5. LIPUS Protects Gallbladder ICCs in an Acute Cholecystitis Model
4. Discussion
5. Study’s Limitations and Future Perspective
6. Conclusions
Author Contributions
Funding
Institutional Review Board Statement
Data Availability Statement
Acknowledgments
Conflicts of Interest
Abbreviations
| ICCs | Interstitial cells of Cajal |
| LIPUS | Low-intensity pulsed ultrasound |
| NC | Natural control |
| AC | Acute cholecystitis |
| SMC | Smooth muscle cell |
| IF | Immunofluorescence |
| WB | Western blot |
| K-H | Krebs–Henseleit |
| FBS | Fetal bovine serum |
| NFA | Niflumic acid |
| MB | Methylene blue |
| DMSO | Dimethylsulfoxide |
| PBS | Phosphate-buffered saline |
| CCK-8 | Cholecystokinin octopeptide |
| MHz | Mega Hertz |
| L | litre |
| CBDL | Common bile duct ligation |
| H&E | Hematoxylin–eosin |
| TEM | Transmission electron microscopy |
References
- Walter, K. Acute Cholecystitis. JAMA 2022, 327, 1514. [Google Scholar] [CrossRef] [PubMed]
- Abdulrahman, R.; Hashem, J.; Walsh, T.N. A Review of Acute Cholecystitis. JAMA 2022, 328, 76–77. [Google Scholar] [CrossRef] [PubMed]
- Balemba, O.B.; Bartoo, A.C.; Nelson, M.T.; Mawe, G.M. Role of mitochondria in spontaneous rhythmic activity and intracellular calcium waves in the guinea pig gallbladder smooth muscle. Am. J. Physiol. Gastrointest. Liver Physiol. 2008, 294, G467–G476. [Google Scholar] [CrossRef] [PubMed]
- Lin, M.J.; Chen, L.; Huang, Z.P.; Qiu, H.; Yu, B.P. Neutrophils injure gallbladder interstitial Cajal-like cells in a guinea pig model of acute cholecystitis. J. Cell. Physiol. 2018, 234, 4291–4301. [Google Scholar] [CrossRef] [PubMed]
- Zhang, L.; Yang, B.; Xiao, Y.; Zhang, B.Q.; Yu, B.P.; Kuang, Y.L. Neutrophil depletion reduces interstitial cajal-like cell injury and alleviates inflammation-induced motor dysfunction in guinea-pig gallbladder during acute cholecystitis. Iran. J. Basic Med. Sci. 2022, 25, 435–441. [Google Scholar] [CrossRef] [PubMed]
- Singh, R.D.; Gibbons, S.J.; Saravanaperumal, S.A.; Du, P.; Hennig, G.W.; Eisenman, S.T.; Mazzone, A.; Hayashi, Y.; Cao, C.; Stoltz, G.J.; et al. Ano1, a Ca2+-activated Cl− channel, coordinates contractility in mouse intestine by Ca2+ transient coordination between interstitial cells of Cajal. J. Physiol. 2014, 592, 4051–4068. [Google Scholar] [CrossRef] [PubMed]
- Sanders, K.M.; Zhu, M.H.; Britton, F.; Koh, S.D.; Ward, S.M. Anoctamins and gastrointestinal smooth muscle excitability. Exp. Physiol. 2012, 97, 200–206. [Google Scholar] [CrossRef] [PubMed]
- Hwang, S.J.; Blair, P.J.A.; Britton, F.C.; O’Driscoll, K.E.; Hennig, G.; Bayguinov, Y.R.; Rock, J.R.; Harfe, B.D.; Sanders, K.M.; Ward, S.M. Expression of anoctamin 1/TMEM16A by interstitial cells of Cajal is fundamental for slow wave activity in gastrointestinal muscles. J. Physiol. 2009, 587, 4887–4904. [Google Scholar] [CrossRef] [PubMed]
- Malysz, J.; Gibbons, S.J.; Saravanaperumal, S.A.; Du, P.; Eisenman, S.T.; Cao, C.; Oh, U.; Saur, D.; Klein, S.; Ordog, T.; et al. Conditional genetic deletion of Ano1 in interstitial cells of Cajal impairs Ca2+ transients and slow waves in adult mouse small intestine. Am. J. Physiol. Gastrointest. Liver Physiol. 2017, 312, G228–G245. [Google Scholar] [CrossRef] [PubMed]
- Okamoto, K.; Suzuki, K.; Takada, T.; Strasberg, S.M.; Asbun, H.J.; Endo, I.; Iwashita, Y.; Hibi, T.; Pitt, H.A.; Umezawa, A.; et al. Tokyo guidelines 2018: Flowchart for the management of acute cholecystitis. J. Hepato-Biliary-Pancreat. Sci. 2017, 25, 55–72. [Google Scholar] [CrossRef] [PubMed]
- Ambe, P.C.; Jansen, S.; Macher-Heidrich, S.; Zirngibl, H. Surgical management of empyematous cholecystitis: A register study of over 12,000 cases from a regional quality control database in Germany. Surg. Endosc. 2016, 30, 5319–5324. [Google Scholar] [CrossRef] [PubMed]
- Chen, H.Q.; Wang, Z.; Zhang, X.N.; Sun, M.L. Effects of low-intensity pulsed ultrasound on knee osteoarthritis: A systematic review and meta-analysis of randomized controlled trials. Clin. Rehabil. 2022, 36, 1153–1169. [Google Scholar] [CrossRef] [PubMed]
- Guan, M.; Han, X.; Liao, B.; Han, W.; Chen, L.; Zhang, B.; Peng, X.; Tian, Y.; Xiao, G.; Li, X.; et al. LIPUS promotes calcium oscillation and enhances calcium dependent autophagy of chondrocytes to alleviate osteoarthritis. Adv. Sci. 2025, 12, e2413930. [Google Scholar] [CrossRef] [PubMed]
- Xie, S.; Jiang, X.; Wang, R.; Xie, S.; Hua, Y.; Zhou, S.; Yang, Y.; Zhang, J. Low-intensity pulsed ultrasound promotes the proliferation of human bone mesenchymal stem cells by activating PI3K/AKt signaling pathways. J. Cell. Biochem. 2019, 120, 15823–15833. [Google Scholar] [CrossRef] [PubMed]
- Padilla, F.; Puts, R.; Vico, L.; Guignandon, A.; Raum, K. Stimulation of bone repair with ultrasound. In Therapeutic Ultrasound. Advances in Experimental Medicine and Biology; Escoffre, J.M., Bouakaz, A., Eds.; Advances in Experimental Medicine and Biology; Springer: Cham, Switzerland, 2016; Volume 880, pp. 385–427. [Google Scholar]
- Zhu, W.Q.; Ming, P.P.; Zhang, S.M.; Qiu, J. Role of MAPK/JNK signaling pathway on the regulation of biological behaviors of MC3T3-E1 osteoblasts under titanium ion exposure. Mol. Med. Rep. 2020, 22, 4792–4800. [Google Scholar] [CrossRef] [PubMed]
- Sato, M.; Nagata, K.; Kuroda, S.; Horiuchi, S.; Nakamura, T.; Karima, M.; Inubushi, T.; Tanaka, E. Low-intensity pulsed ultrasound activates integrin-mediated mechanotransduction pathway in synovial cells. Ann. Biomed. Eng. 2014, 42, 2156–2163. [Google Scholar] [CrossRef] [PubMed]
- Haffey, P.R.; Bansal, N.; Kaye, E.; Ottestad, E.; Aiyer, R.; Noori, S.; Gulati, A. The regenerative potential of therapeutic ultrasound on neural tissue: A pragmatic review. Pain Med. 2020, 21, 1494–1506. [Google Scholar] [CrossRef] [PubMed]
- Xia, P.; Shi, Y.; Wang, X.J.; Li, X.P. Advances in the application of low-intensity pulsed ultrasound to mesenchymal stem cells. Stem Cell Res. Ther. 2022, 13, 214. [Google Scholar] [CrossRef] [PubMed]
- Xia, P.; Wang, Q.; Song, J.L.; Wang, X.J.; Wang, X.W.; Lin, Q.; Cheng, K.; Chen, A.L.; Li, X.P. Low-intensity pulsed ultrasound enhances the efficacy of bone marrow–derived MSCS in osteoarthritis cartilage repair by regulating autophagy-mediated exosome release. Cartilage 2022, 13, 19476035221093060. [Google Scholar] [CrossRef] [PubMed]
- Ren, Y.; Zhu, Y.; Liu, L.; Yu, T.; Dong, X. Ultrasound induces contraction of the bladder smooth muscle. Int. Urol. Nephrol. 2016, 48, 1229–1236. [Google Scholar] [CrossRef] [PubMed]
- Truong, T.T.; Chiu, W.T.; Lai, Y.S.; Huang, H.; Jiang, X.; Huang, C.C. Ca2+ signaling-mediated low-intensity pulsed ultrasound-induced proliferation and activation of motor neuron cells. Ultrasonics 2022, 124, 106739. [Google Scholar] [CrossRef] [PubMed]
- Qin, H.C.; Du, L.; Luo, Z.W.; He, Z.; Wang, Q.; Chen, S.Y.; Zhu, Y.L. The therapeutic effects of low-intensity pulsed ultrasound in musculoskeletal soft tissue injuries: Focusing on the molecular mechanism. Front. Bioeng. Biotechnol. 2022, 10, 1080430. [Google Scholar] [CrossRef] [PubMed]
- Xu, M.S.; Wang, L.; Wu, S.M.; Dong, Y.Y.; Chen, X.; Wang, S.J.; Li, X.Y.; Zou, C.P. Review on experimental study and clinical application of low- intensity pulsed ultrasound in inflammation. Quant. Imaging Med. Surg. 2021, 11, 443–462. [Google Scholar] [CrossRef] [PubMed]
- Liu, L.W.; Thuneberg, L.; Huizinga, J.D. Selective lesioning of interstitial cells of Cajal by methylene blue and light leads to loss of slow waves. Am. J. Physiol. 1994, 266, G485–G496. [Google Scholar] [CrossRef] [PubMed]
- Adachi, T.; Eguchi, S.; Muto, Y. Pathophysiology and pathology of acute cholecystitis: A secondary publication of the Japanese version from 1992. J. Hepato-Biliary-Pancreat. Sci. 2021, 29, 212–216. [Google Scholar] [CrossRef] [PubMed]
- Huang, Z.P.; Qiu, H.; Yu, B.P. Acute cholecystitis reduces interstitial cells of cajal in porcine gallbladder through decreased mRNA synthesis. Cell Physiol. Biochem. 2018, 47, 535–544. [Google Scholar] [CrossRef] [PubMed]
- da Silva Junior, E.M.; Mesquita-Ferrari, R.A.; Franca, C.M.; Andreo, L.; Bussadori, S.K.; Santos Fernandes, K.P. Modulating effect of low intensity pulsed ultrasound on the phenotype of inflammatory cells. Biomed. Pharmacother. 2017, 96, 1147–1153. [Google Scholar] [CrossRef] [PubMed]
- Nakao, J.; Fujii, Y.; Kusuyama, J.; Bandow, K.; Kakimoto, K.; Ohnishi, T.; Matsuguchi, T. Low-intensity pulsed ultrasound (LIPUS) inhibits LPS-induced inflammatory responses of osteoblasts through TLR4-MyD88 dissociation. Bone 2014, 58, 17–25. [Google Scholar] [CrossRef] [PubMed]
- Chang, J.W.; Wu, M.T.; Song, W.S.; Yang, F.Y. Ultrasound stimulation suppresses LPS-Induced proinflammatory responses by regulating NF-κB and CREB activation in microglial cells. Cereb. Cortex 2020, 30, 4597–4606. [Google Scholar] [CrossRef] [PubMed]
- Ren, Y.; Liu, L.; Yu, T.H.; Dong, X.J.; Chen, W.Z. Effects of low-intensity pulsed ultrasound on contraction of rats bladder smooth muscle in vitro. Chin. J. Med. Imaging Technol. 2016, 32, 179–182. [Google Scholar]
- Wolnicki, M.; Aleksandrovych, V.; Gil, K. Interstitial cells of Cajal and telocytes in the urinary system: Facts and distribution. Folia Med. Cracov 2016, 56, 81–89. [Google Scholar] [PubMed]
- Komuro, T. Structure and organization of interstitial cells of Cajal in the gastrointestinal tract. J. Physiol. 2006, 576 Pt 3, 653–658. [Google Scholar] [CrossRef] [PubMed]
- Wu, S.; Zhou, H.Q.; Ling, H.X.; Sun, Y.Y.; Luo, Z.Y.; Ngo, T.; Fu, Y.Y.; Wang, W.; Kong, Y. LIPUS regulates the progression of knee osteoarthritis in mice through primary cilia-mediated TRPV4 channels. Apoptosis 2024, 29, 785–798. [Google Scholar] [CrossRef] [PubMed]
- Huangfu, Q.; Zhang, J.; Xu, J.; Xu, J.; Yang, Z.; Wei, J.; Yang, L.; Shu, Y.; Sun, C.; Wang, B.; et al. Mechanosensitive Ca2+ channel TRPV1 activated by low-intensity pulsed ultrasound ameliorates acute kidney injury through Notch1-Akt-eNOS signaling. FASEB J. 2025, 39, e70304. [Google Scholar] [CrossRef] [PubMed]
- Fan, W.Y.; Chen, Y.M.; Wang, Y.F.; Wang, Y.Q.; Hu, J.Q.; Tang, W.X.; Feng, Y.; Cheng, Q.; Xue, L. L-Type calcium channel modulates low-intensity pulsed ultrasound-induced excitation in cultured hippocampal neurons. Neurosci. Bull. 2024, 40, 921–936. [Google Scholar] [CrossRef] [PubMed]
- Dalecki, D. Mechanical bioeffects of ultrasound. Annu. Rev. Biomed. Eng. 2004, 6, 229–248. [Google Scholar] [CrossRef] [PubMed]





Disclaimer/Publisher’s Note: The statements, opinions and data contained in all publications are solely those of the individual author(s) and contributor(s) and not of MDPI and/or the editor(s). MDPI and/or the editor(s) disclaim responsibility for any injury to people or property resulting from any ideas, methods, instructions or products referred to in the content. |
© 2025 by the authors. Licensee MDPI, Basel, Switzerland. This article is an open access article distributed under the terms and conditions of the Creative Commons Attribution (CC BY) license (https://creativecommons.org/licenses/by/4.0/).
Share and Cite
Liu, L.; Mo, X.; Guo, R.; Chen, F.; Ding, F.; Zhao, G.; Zhang, B. LIPUS Enhances Gallbladder Motility via ANO1 in Acute Cholecystitis Guinea Pigs. Bioengineering 2025, 12, 1164. https://doi.org/10.3390/bioengineering12111164
Liu L, Mo X, Guo R, Chen F, Ding F, Zhao G, Zhang B. LIPUS Enhances Gallbladder Motility via ANO1 in Acute Cholecystitis Guinea Pigs. Bioengineering. 2025; 12(11):1164. https://doi.org/10.3390/bioengineering12111164
Chicago/Turabian StyleLiu, Liping, Xinhai Mo, Run Guo, Fang Chen, Fan Ding, Gang Zhao, and Bo Zhang. 2025. "LIPUS Enhances Gallbladder Motility via ANO1 in Acute Cholecystitis Guinea Pigs" Bioengineering 12, no. 11: 1164. https://doi.org/10.3390/bioengineering12111164
APA StyleLiu, L., Mo, X., Guo, R., Chen, F., Ding, F., Zhao, G., & Zhang, B. (2025). LIPUS Enhances Gallbladder Motility via ANO1 in Acute Cholecystitis Guinea Pigs. Bioengineering, 12(11), 1164. https://doi.org/10.3390/bioengineering12111164

