Detection of Suspicious Cardiotocographic Recordings by Means of a Machine Learning Classifier
Abstract
1. Introduction
2. Materials and Methods
2.1. Data and Signals
2.2. Software for the Analysis of CTG Traces
2.3. Feature Extraction
- Morphological characteristics: bradycardia, tachycardia, accelerations and decelerations.
- Characteristics in the Time Domain: Short-Term Variability (STV) index.
- Characteristics in the Frequency Domain: estimated value of the sympatho-vagal balance (SVB), expressed as the ratio between low-frequency and high-frequency power of the FHR variability (FHRV) signal, which respectively reflect mainly the activity of the sympathetic and vagal nervous systems.
2.3.1. Morphological Features
2.3.2. Time Domain Feature Extraction
2.3.3. Frequency Domain Feature Extraction
- window type: Hanning;
- length of the window: 32 s;
- sampling step for interpolation: 0.25 s;
- number of points on which to calculate the spectrum: 1024;
- VLF band: 0–0.05 Hz;
- LF band: 0.05–0.2 Hz;
- HF band: 0.2–1 Hz.
- the estimated values of the powers in the different bands (VLF, LF and HF);
- the total power (given by the sum of the three values of VLF, LF and HF);
- the estimated value of the SVB (LF/HF); the higher the SVB, the more predominant the sympathetic activation compared to the vagal one.
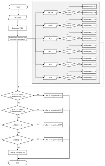
2.4. Machine-Based CTG Annotation
- absence of accelerations
- presence of prolonged decelerations
- presence of severe tachycardia and/or bradycardia
- absence of variability (STV value < 0.02)
- STV threshold value: 1.70;
- BSV threshold value: 8.20.
- 1.
- Absence of accelerations and at least a value equal to 1 in the feature mask;
- 2.
- Presence of accelerations and at least two values equal to 1 in the feature mask;
- 3.
- Presence of severe tachycardia (>180 bpm);
- 4.
- Presence of bradycardia (<110 bpm).
2.5. Support Vector Machine Classifier
- Linear kernel
- Polynomial kernel (second order)
- Radial-based function (RBF) kernel
3. Results
4. Discussion
- first of all, the classifier was not trained to recognize particular patterns, which included, for example, traces characterized by increased variability (>25 bpm) or sinusoidal patterns, which are typical characteristics of pathological traces;
- in the present study, only the presence or absence of decelerations was evaluated; however, as future directions, different morphologies and durations of the decelerations also can be considered to accurately classify the different types of tracings;
- the value of the Apgar index at birth could be considered as an additional aspect in the future;
- the behavioral state of the fetus should be considered, since often the absence of accelerations is linked to a state of rest of the fetus;
- on the basis of the normal conditions imposed by an evaluation of the STV and SVB indices, reference should also be made to the gestation week in further studies;
- finally, the dataset considered in this work included only two groups of signals, but in future research works, the classification will be extended by including CTGs with different characteristics and taking advantage of open access databanks with both annotated and nonannotated signals from healthy, suspect or pathologic subjects.
5. Conclusions
Author Contributions
Funding
Institutional Review Board Statement
Informed Consent Statement
Data Availability Statement
Conflicts of Interest
References
- Ayres-de-Campos, D.; Spong, C.Y.; Chandraharan, E. FIGO Consensus Guidelines on Intrapartum Fetal Monitoring: Cardiotocography. Int. J. Gynecol. Obstet. 2015, 131, 13–24. [Google Scholar] [CrossRef] [PubMed]
- National Institute for Clinical Excellence. The Use of Electronic Fetal Monitoring: The Use and Interpretation of Cardiotocography in Intrapartum Fetal Surveillance; Clinical guideline C; National Institute for Clinical Excellence: London, UK, 2001; ISBN 978-1-84257-094-4. [Google Scholar]
- Rei, M.; Tavares, S.; Pinto, P.; Machado, A.P.; Monteiro, S.; Costa, A.; Costa-Santos, C.; Bernardes, J.; Ayres-De-Campos, D. Interobserver Agreement in CTG Interpretation Using the 2015 FIGO Guidelines for Intrapartum Fetal Monitoring. Eur. J. Obstet. Gynecol. Reprod. Biol. 2016, 205, 27–31. [Google Scholar] [CrossRef]
- Cao, H.; Lake, D.; Chrisholm, C.; Ferguson, J.; Griffin, M.P.; Moorman, J.R. Toward Quantitative Monitoring of Human Cardiotocography during Labor. In Proceedings of the 25th Annual International Conference of the IEEE Engineering in Medicine and Biology Society (IEEE Cat. No.03CH37439), Cancun, Mexico, 17–21 September 2003. [Google Scholar] [CrossRef]
- Foster, K.R.; Koprowski, R.; Skufca, J.D. Machine Learning, Medical Diagnosis, and Biomedical Engineering Research—Commentary. Biomed. Eng. OnLine 2014, 13, 94. [Google Scholar] [CrossRef] [PubMed]
- Corsaro, C.; Vasi, S.; Neri, F.; Mezzasalma, A.M.; Neri, G.; Fazio, E. NMR in Metabolomics: From Conventional Statistics to Machine Learning and Neural Network Approaches. Appl. Sci. 2022, 12, 2824. [Google Scholar] [CrossRef]
- Donisi, L.; Cesarelli, G.; Coccia, A.; Panigazzi, M.; Capodaglio, E.M.; D’Addio, G. Work-Related Risk Assessment According to the Revised NIOSH Lifting Equation: A Preliminary Study Using a Wearable Inertial Sensor and Machine Learning. Sensors 2021, 21, 2593. [Google Scholar] [CrossRef] [PubMed]
- Park, C.; Took, C.C.; Seong, J.-K. Machine Learning in Biomedical Engineering. Biomed. Eng. Lett. 2018, 8, 1–3. [Google Scholar] [CrossRef] [PubMed]
- Donisi, L.; Cesarelli, G.; Balbi, P.; Provitera, V.; Lanzillo, B.; Coccia, A.; D’Addio, G. Positive Impact of Short-Term Gait Rehabilitation in Parkinson Patients: A Combined Approach Based on Statistics and Machine Learning. Math. Biosci. Eng. MBE 2021, 18, 6995–7009. [Google Scholar] [CrossRef]
- Amin, B.; Gamal, M.; Salama, A.A.; El-Henawy, I.M.; Mahfouz, K. Classifying Cardiotocography Data Based on Rough Neural Network. Int. J. Adv. Comput. Sci. Appl. IJACSA 2019, 10, 352–356. [Google Scholar] [CrossRef]
- Cömert, Z.; Kocamaz, A.F. A Study of Artificial Neural Network Training Algorithms for Classification of Cardiotocography Signals. J. Sci. Technol. 2017, 7, 93–103. [Google Scholar] [CrossRef]
- Hoodbhoy, Z.; Noman, M.; Shafique, A.; Nasim, A.; Chowdhury, D.; Hasan, B. Use of Machine Learning Algorithms for Prediction of Fetal Risk Using Cardiotocographic Data. Int. J. Appl. Basic Med. Res. 2019, 9, 226–230. [Google Scholar] [CrossRef]
- Trunfio, T.A.; Maria Ponsiglione, A.; Ferrara, A.; Borrelli, A.; Gargiulo, P. A Comparison of Different Regression and Classification Methods for Predicting the Length of Hospital Stay after Cesarean Sections. In Proceedings of the 2021 5th International Conference on Medical and Health Informatics, Kyoto, Japan, 14–16 May 2021; Association for Computing Machinery: New York, NY, USA, 2021; pp. 63–67. [Google Scholar]
- Marques, J.A.L.; Cortez, P.C.; Madeiro, J.P.D.V.; Fong, S.J.; Schlindwein, F.S.; De Albuquerque, V.H.C. Automatic cardiotocography diagnostic system based on Hilbert transform and adaptive threshold technique. IEEE Access 2019, 7, 73085–73094. [Google Scholar] [CrossRef]
- Improta, G.; Romano, M.; Ponsiglione, A.M.; Bifulco, P.; Faiella, G.; Cesarelli, M. Computerized Cardiotocography: A Software to Generate Synthetic Signals. J. Health Med. Inform. 2014, 5, 4. [Google Scholar] [CrossRef]
- Marques, J.A.L.; Cortez, P.C.; Madeiro, J.P.V.; de Albuquerque, V.H.C.; Fong, S.J.; Schlindwein, F.S. Nonlinear Characterization and Complexity Analysis of Cardiotocographic Examinations Using Entropy Measures. J. Supercomput. 2020, 76, 1305–1320. [Google Scholar] [CrossRef]
- Monteiro-Santos, J.; Henriques, T.; Nunes, I.; Amorim-Costa, C.; Bernardes, J.; Costa-Santos, C. Complexity of Cardiotocographic Signals as A Predictor of Labor. Entropy 2020, 22, 104. [Google Scholar] [CrossRef]
- Magenes, G.; Signorini, M.G. Cardiotocography for Fetal Monitoring: Technical and Methodological Aspects. In Innovative Technologies and Signal Processing in Perinatal Medicine: Volume 1; Pani, D., Rabotti, C., Signorini, M.G., Burattini, L., Eds.; Springer International Publishing: Cham, Switzerland, 2021; pp. 73–97. ISBN 978-3-030-54403-4. [Google Scholar]
- Ogasawara, J.; Ikenoue, S.; Yamamoto, H.; Sato, M.; Kasuga, Y.; Mitsukura, Y.; Ikegaya, Y.; Yasui, M.; Tanaka, M.; Ochiai, D. Deep Neural Network-Based Classification of Cardiotocograms Outperformed Conventional Algorithms. Sci. Rep. 2021, 11, 13367. [Google Scholar] [CrossRef]
- Bond, D.M.; Gordon, A.; Hyett, J.; de Vries, B.; Carberry, A.E.; Morris, J. Planned Early Delivery versus Expectant Management of the Term Suspected Compromised Baby for Improving Outcomes. Cochrane Database Syst. Rev. 2015, 2015, CD009433. [Google Scholar] [CrossRef]
- Das, S.; Mukherjee, H.; Roy, K.; Saha, C.K. Fetal Health Classification from Cardiotocograph for Both Stages of Labor—A Soft Computing Based Approach. Expert Syst. 2022, 39, 1–13. [Google Scholar]
- Cesarelli, M.; Romano, M.; Bifulco, P.; Fedele, F.; Bracale, M. An Algorithm for the Recovery of Fetal Heart Rate Series from CTG Data. Comput. Biol. Med. 2007, 37, 663–669. [Google Scholar] [CrossRef]
- Romano, M.; Faiella, G.; Bifulco, P.; D’Addio, G.; Clemente, F.; Cesarelli, M. Outliers Detection and Processing in CTG Monitoring. In Proceedings of the XIII Mediterranean Conference on Medical and Biological Engineering and Computing 2013, Seville, Spain, 25–28 September 2013; Roa Romero, L.M., Ed.; Springer International Publishing: Cham, Switzerland, 2014; pp. 651–654. [Google Scholar]
- Romano, M.; Bifulco, P.; Ruffo, M.; Improta, G.; Clemente, F.; Cesarelli, M. Software for Computerised Analysis of Cardiotocographic Traces. Comput. Methods Programs Biomed. 2016, 124, 121–137. [Google Scholar] [CrossRef]
- Ramiro-Cortijo, D.; de la Calle, M.; Rodríguez-Rodríguez, P.; López de Pablo, Á.L.; López-Giménez, M.R.; Aguilera, Y.; Martín-Cabrejas, M.A.; González, M.d.C.; Arribas, S.M. Maternal Antioxidant Status in Early Pregnancy and Development of Fetal Complications in Twin Pregnancies: A Pilot Study. Antioxidants 2020, 9, 269. [Google Scholar] [CrossRef]
- Romano, M.; Bifulco, P.; Ponsiglione, A.M.; Gargiulo, G.D.; Amato, F.; Cesarelli, M. Evaluation of Floatingline and Foetal Heart Rate Variability. Biomed. Signal Process. Control 2018, 39, 185–196. [Google Scholar] [CrossRef]
- Rooth, G.; Huch, A.; Huch, R. Guidelines for the Use of Fetal Monitoring. FIGO News. Int. J. Gynecol. Obstet. 1987, 25, 159–167. [Google Scholar]
- Ponsiglione, A.M.; Cosentino, C.; Cesarelli, G.; Amato, F.; Romano, M. A Comprehensive Review of Techniques for Processing and Analyzing Fetal Heart Rate Signals. Sensors 2021, 21, 6136. [Google Scholar] [CrossRef] [PubMed]
- Cesarelli, M.; Romano, M.; Bifulco, P. Comparison of Short Term Variability Indexes in Cardiotocographic Foetal Monitoring. Comput. Biol. Med. 2009, 39, 106–118. [Google Scholar] [CrossRef] [PubMed]
- Kapaya, H.; Jacques, R.; Almond, T.; Rosser, M.H.; Anumba, D. Is Short-Term-Variation of Fetal-Heart-Rate a Better Predictor of Fetal Acidaemia in Labour? A Feasibility Study. PLoS ONE 2020, 15, e0236982. [Google Scholar] [CrossRef]
- Pels, A.; Mensing van Charante, N.A.; Vollgraff Heidweiller-Schreurs, C.A.; Limpens, J.; Wolf, H.; de Boer, M.A.; Ganzevoort, W. The Prognostic Accuracy of Short Term Variation of Fetal Heart Rate in Early-Onset Fetal Growth Restriction: A Systematic Review. Eur. J. Obstet. Gynecol. Reprod. Biol. 2019, 234, 179–184. [Google Scholar] [CrossRef]
- Fahdi, B.A.; Chandraharan, E. True vs Spurious Intrapartum Fetal Heart Rate Accelerations on the Cardiotocograph (CTG): An Urgent Need for Caution. Glob. J. Reprod. Med. 2020, 7, 92–1002. [Google Scholar]
- Cesarelli, M.; Romano, M.; D’Addio, G.; Ruffo, M.; Bifulco, P.; Pasquariello, G.; Fratini, A. Floatingline Estimation in FHR Signal Analysis. In Proceedings of the 5th European Conference of the International Federation for Medical and Biological Engineering, Budapest, Hungary, 14–18 September 2011; Jobbágy, Á., Ed.; Springer: Berlin, Heidelberg, 2012; pp. 179–182. [Google Scholar]
- Oppenheimer, L.W.; Lewinsky, R.M. 7 Power Spectral Analysis of Fetal Heart Rate. Baillières Clin. Obstet. Gynaecol. 1994, 8, 643–661. [Google Scholar] [CrossRef]
- Proakis, J.G.; Manolakis, D.G. Digital Signal Processing: Principles, Algorithms, and Applications, 3rd ed.; Prentice-Hall, Inc.: Hoboken, NJ, USA, 1996; ISBN 978-0-13-373762-2. [Google Scholar]
- Hertzog, P.E.; Jordaan, G.D. Wavelets and Short Time Fourier Transforms on Ultrasonic Doppler Signals for Pregnancy Determination in Sheep. Interim Interdiscip. J. 2006, 5, 25–37. [Google Scholar]
- Romano, M.; Bracale, M.; Cesarelli, M.; Campanile, M.; Bifulco, P.; De Falco, M.; Sansone, M.; Di Lieto, A. Antepartum Cardiotocography: A Study of Fetal Reactivity in Frequency Domain. Comput. Biol. Med. 2006, 36, 619–633. [Google Scholar] [CrossRef]
- Zeng, Z.-Q.; Yu, H.-B.; Xu, H.-R.; Xie, Y.-Q.; Gao, J. Fast Training Support Vector Machines Using Parallel Sequential Minimal Optimization. In Proceedings of the 2008 3rd International Conference on Intelligent System and Knowledge Engineering, Xiamen, China, 17–19 November 2008; Volume 1, pp. 997–1001. [Google Scholar]
- Georgoulas, G.; Stylios, D.; Groumpos, P. Predicting the Risk of Metabolic Acidosis for Newborns Based on Fetal Heart Rate Signal Classification Using Support Vector Machines. IEEE Trans. Biomed. Eng. 2006, 53, 875–884. [Google Scholar] [CrossRef] [PubMed]
- Georgoulas, G.; Stylios, C.; Groumpos, P.P. Integrated Approach for Classification of Cardiotocograms Based on Independent Component Analysis and Neural Networks. In Proceeding of the 11th IEEE Mediterranean Conference on Control and Automation, Rodos, Greece, 18–20 June 2003. [Google Scholar]
- Improta, G.; Ricciardi, C.; Amato, F.; D’Addio, G.; Cesarelli, M.; Romano, M. Efficacy of Machine Learning in Predicting the Kind of Delivery by Cardiotocography; Springer: Berlin/Heidelberg, Germany, 2020; Volume 76, ISBN 978-3-030-31635-8. [Google Scholar]
- Ricciardi, C.; Improta, G.; Amato, F.; Cesarelli, G.; Romano, M. Classifying the Type of Delivery from Cardiotocographic Signals: A Machine Learning Approach. Comput. Methods Programs Biomed. 2020, 196, 105712. [Google Scholar] [CrossRef] [PubMed]
- Ponsiglione, A.M.; Cesarelli, G.; Amato, F.; Romano, M. Optimization of an Artificial Neural Network to Study Accelerations of Foetal Heart Rhythm. In Proceedings of the 2021 IEEE 6th International Forum on Research and Technology for Society and Industry (RTSI), Naples, Italy, 6–9 September 2021; pp. 159–164. [Google Scholar]
- Ponsiglione, A.M.; Amato, F.; Romano, M. Multiparametric Investigation of Dynamics in Fetal Heart Rate Signals. Bioengineering 2022, 9, 8. [Google Scholar] [CrossRef] [PubMed]
- Liszka-Hackzell, J.J. Categorization of Fetal Heart Rate Patterns Using Neural Networks. J. Med. Syst. 2001, 25, 269–276. [Google Scholar] [CrossRef] [PubMed]
- Cazares, S.; Tarassenko, L.; Impey, L.; Moulden, M.; Redman, C.W.G. Automated Identification of Abnormal Cardiotocograms Using Neural Network Visualization Techniques. In Proceedings of the 2001 Conference Proceedings of the 23rd Annual International Conference of the IEEE Engineering in Medicine and Biology Society, Istanbul, Turkey, 25–28 October 2001; Volume 2, pp. 1629–1632. [Google Scholar]
- Krupa, N.; MA, M.A.; Zahedi, E.; Ahmed, S.; Hassan, F.M. Antepartum Fetal Heart Rate Feature Extraction and Classification Using Empirical Mode Decomposition and Support Vector Machine. Biomed. Eng. OnLine 2011, 10, 6. [Google Scholar] [CrossRef]
- Magenes, G.; Pedrinazzi, L.; Signorini, M.G. Identification of Fetal Sufferance Antepartum through a Multiparametric Analysis and a Support Vector Machine. In Proceedings of the The 26th Annual International Conference of the IEEE Engineering in Medicine and Biology Society, San Francisco, CA, USA, 1–5 September 2004; Volume 1, pp. 462–465. [Google Scholar]
- Novakovic, J.; Veljovic, A. C-Support Vector Classification: Selection of Kernel and Parameters in Medical Diagnosis. In Proceedings of the 2011 IEEE 9th International Symposium on Intelligent Systems and Informatics, Subotica, Serbia, 8–10 September 2011; pp. 465–470. [Google Scholar]
- Moosavi, S.R.; Vaferi, B.; Wood, D.A. Auto-Characterization of Naturally Fractured Reservoirs Drilled by Horizontal Well Using Multi-Output Least Squares Support Vector Regression. Arab. J. Geosci. 2021, 14, 545. [Google Scholar] [CrossRef]
- Galli, A.; Peri, E.; Rabotti, C.; Ouzounov, S.; Mischi, M. Automatic Optimization of Multichannel Electrode Configurations for Robust Fetal Heart Rate Detection by Blind Source Separation. IEEE Trans. Biomed. Eng. 2022, 1–12. [Google Scholar] [CrossRef]











| BL | BRAD | TACH | ACC | DEC | UC | STV | VLF | LF | HF | SVB |
|---|---|---|---|---|---|---|---|---|---|---|
| 136.63 | 0 | 0 | 8 | 0 | 2 | 1.46 | 4.36 | 2.61 | 0.22 | 11.6 |
| Type of CTG | BRAD | TACH | ACC | DEC | STV | SVB | |
|---|---|---|---|---|---|---|---|
| Example of a normal CTG trace | Parameter values | 0 | 0 | 9 | 0 | 2.77 | 8.88 |
| Corresponding feature mask | 0 | 0 | 0 | 0 | 0 | 0 | |
| Example of a suspicious CTG trace | Parameter values | 0 | 0 | 0 | 0 | 1.72 | 1.71 |
| Corresponding feature mask | 0 | 0 | 1 | 0 | 0 | 1 |
| Predicted Normal | Predicted Suspicious | |
|---|---|---|
| Actual normal | 29 | 1 |
| Actual suspicious | 3 | 17 |
| Accuracy (%) | Misclassification Error (%) | Sensitivity (%) | Specificity (%) | Precision (%) | F1 Score | |
|---|---|---|---|---|---|---|
| Normal class | - | - | 96.7 | 85.0 | 90.6 | 0.935 |
| Suspicious class | - | - | 85.0 | 96.7 | 94.4 | 0.894 |
| Overall (arithmetic mean) | 92.0 | 8.0 | 90.8 | 90.8 | 92.5 | 0.914 |
| Overall (weighted mean) | 92.0 | 8.0 | 92.0 | 89.7 | 92.1 | 0.919 |
| Accuracy | Sensitivity | Specificity | |
|---|---|---|---|
| Dataset 1 | 92.0% | 92.0% | 89.7% |
| Dataset 2 | 90.0% | 90.4% | 73.9% |
Disclaimer/Publisher’s Note: The statements, opinions and data contained in all publications are solely those of the individual author(s) and contributor(s) and not of MDPI and/or the editor(s). MDPI and/or the editor(s) disclaim responsibility for any injury to people or property resulting from any ideas, methods, instructions or products referred to in the content. |
© 2023 by the authors. Licensee MDPI, Basel, Switzerland. This article is an open access article distributed under the terms and conditions of the Creative Commons Attribution (CC BY) license (https://creativecommons.org/licenses/by/4.0/).
Share and Cite
Ricciardi, C.; Amato, F.; Tedesco, A.; Dragone, D.; Cosentino, C.; Ponsiglione, A.M.; Romano, M. Detection of Suspicious Cardiotocographic Recordings by Means of a Machine Learning Classifier. Bioengineering 2023, 10, 252. https://doi.org/10.3390/bioengineering10020252
Ricciardi C, Amato F, Tedesco A, Dragone D, Cosentino C, Ponsiglione AM, Romano M. Detection of Suspicious Cardiotocographic Recordings by Means of a Machine Learning Classifier. Bioengineering. 2023; 10(2):252. https://doi.org/10.3390/bioengineering10020252
Chicago/Turabian StyleRicciardi, Carlo, Francesco Amato, Annarita Tedesco, Donatella Dragone, Carlo Cosentino, Alfonso Maria Ponsiglione, and Maria Romano. 2023. "Detection of Suspicious Cardiotocographic Recordings by Means of a Machine Learning Classifier" Bioengineering 10, no. 2: 252. https://doi.org/10.3390/bioengineering10020252
APA StyleRicciardi, C., Amato, F., Tedesco, A., Dragone, D., Cosentino, C., Ponsiglione, A. M., & Romano, M. (2023). Detection of Suspicious Cardiotocographic Recordings by Means of a Machine Learning Classifier. Bioengineering, 10(2), 252. https://doi.org/10.3390/bioengineering10020252

