Abstract
Background: Technological advancements, particularly in Artificial Intelligence (AI), are revolutionizing operations management, especially in the domain of supply chain management. This paper delves into the application of AI in demand planning processes within the supply chain context. Drawing upon a comprehensive review of the existing literature, the main objective of this study is to analyze how AI is being applied and adopted in the demand planning process, identifying the resources needed to build the capacity of AI in the demand process, as well as the mechanisms and practices contributing to AI capability’s advancement and formation. Methodology: The approach was qualitative, and case studies of three different companies were conducted. Results: This study identified crucial resources necessary for fostering AI capabilities in demand planning. Our study extends the literature on AI capability in several ways. First, we identify the resources that are important in the formation of the capacity to implement AI in the context of demand planning. Conclusions: This study’s practical contributions underscore the multifaceted nature of AI implementation for demand planning, emphasizing the importance of resource allocation, human capital development, collaborative relationships, organizational alignment, and relational capital and AI.
1. Introduction
Technologies such as blockchain, the Internet of Things, cloud computing, and Artificial Intelligence (AI) are considered facilitators of digital transformation. According to Dirican [1] and Hare et al. [2], AI is one of the most promising technologies, and companies are making consistent investments in its use. In addition, AI has shown an increasing presence in recent research, as academics contribute to the advancement of knowledge in this area. Due to its broad definition and complexity, which include long physical flows and a dependency on multiple and global suppliers [3], supply chain management (SCM) is recognized as one of the fields that most can benefit from AI applications [4].
Riahi et al. [5] highlighted the importance of research related to the application of AI in an operations context in different industrial sectors. They emphasized that AI applied in SCM has focused on transforming the chain and improving its performance in different areas. Toorajipour et al. [4] stated that using technology to assist the decision-making process reduces risks, as it reduces the human errors involved. Thus, sales promotion, advertising, inventory, sales force, public relations, and marketing can experience significant performance improvements using AI, particularly related to supply chain management. Belhadi [6] showed a direct relationship between the use of AI and the performance of the supply chain. Mikalef and Gupta [7] mentioned studies involving leading companies in AI adoption, highlighting that organizations require a unique combination of physical, human, and organizational resources to create AI capability, which can add value through differentiating them from their competitors. Management of AI transcends mere technical complexity. Instead, it necessitates a harmonious fusion of human capabilities, knowledge, and AI technologies, fostering a collaborative environment for effective cooperation [8].
According to Petropoulos et al. [9], Sohrabpour et al. [10], and Nikolopoulos, Babai, and Bozos [11], demand planning is the largest problem and one of the most important tasks in supply chain management. It influences different organizational levels, and its information is used as the basis for many of the decisions related not only to demand planning but also to all steps of the operations—order fulfillment, production control, and inventory control [12,13,14]. Kantasa-ard et al. [15] highlighted that, due to the more accurate forecast of future demand achieved with AI applications, organizations are making better plans for supply chain activities and operations with impacts on shipping times, inventories, and overall expenses. Many applications based on AI have been developed in recent years, such as those combining traditional forecasting methods with machine learning [16,17]. However, choosing the appropriate AI application for demand planning can be challenging, as each method has certain strengths and weaknesses, mainly due to demand volatility and complexity [18].
There has been an increase in publications regarding AI applications; however, its use within the supply chain is a topic that still requires further studies [4,5,19]. Among the published research on adopting AI in SCM, some have identified obstacles, including successfully implementing projects in the area [20]. According to Klumpp [21], investments in AI in SCM will continue to increase, although some studies have shown that there are issues, such as in the interactions in human–artificial collaboration. Therefore, research in these areas is fundamental for a better understanding of the implementation process and the results obtained. The application of AI in SCM is in an early stage of development [22,23], and it is necessary to examine how organizations build AI capability [24] and deal with the challenges. According to Zhang et al. [25], AI technologies and digital transformations demand the development of new theories and alternative conceptualizations. Rožman et al. [26] suggested new studies enhancing the conceptual model through incorporating novel elements related to Artificial Intelligence to guide practices and achieve successful AI adoption in SCM. Thus, building AI capability for demand planning is crucial to enhance operational efficiency, reduce costs, meet customer demands effectively, and gain a competitive edge in today’s dynamic and data-driven business environment. It enables organizations to make data-informed decisions, optimize their supply chain, and adapt to changing market conditions.
Based on the literature, research gaps related to the implementation of AI were identified, and the following research questions were formulated:
RQ1: What mechanisms and practices at the micro level synergistically contribute to a firm’s ability to adapt and innovate effectively through digital transformation contributing to AI capability’s advancement and formation? RQ2: What resources are important in the formation of the capacity for the implementation of AI in the context of demand planning for supply chain management? RQ3: How can one best implement Artificial Intelligence in demand planning?
In this context, the main objective of this study is to analyze how AI is being applied and adopted in the demand planning process, identifying the resources needed to build the capacity of AI in the demand process, as well as the mechanisms and practices contributing to AI capability’s advancement.
2. Literature
The interplay between digital transformation, AI, and demand planning is synergistic. Digital transformation provides the foundation for data-driven decision making, while AI enhances the analytical capabilities needed for accurate demand planning. These elements enable organizations to stay competitive in today’s dynamic business environment. Considering the interaction of technology in demand planning, this study addresses topics related to the following:
- Digital transformation;
- The interplay between the supply chain, demand planning, and logistics;
- AI and demand planning.
2.1. Digital Transformation
The adoption of digital technologies has been highlighted in operations management, as discussed by Roscoe et al. [27] and Tavana et al. [28], who stated that collaboration between internal and external organizations and systems. Vial [29] defined digital transformation as a process that aims to improve a company through changes in its characteristics through the combination of information, communication, computing, and connectivity technologies. The pace of transformation and value creation may vary depending on corporate planning and decisions, as Margiono [30] suggested. In this context, Verhoef et al. [31] highlighted the need to increase the understanding of how organizations can achieve a sustainable competitive advantage, which practices should be adopted, and how the internal structure of organizations should change to support a digital strategy. Regarding business practices associated with DT, there is a need for process and service redesign, changes in organizational structure, responsibility (area) for DT, collaboration, and inter-organizational communication.
Furjan, Tomičić-Pupek, and Pihir [32] described that initiatives in digital transformation vary, ranging from the application of technology to improve a process, product, or service within the organization to the implementation of changes in the way the company creates value for customers. Thus, it is possible to observe that this process seeks to generate gains within organizations at all levels of planning, from strategic to operational.
According to Borges et al. [33], Russell and Norvig [34], and Von Krogh [35], the widespread adoption of AI in organizations can be attributed to several factors. One significant factor is information technology’s (IT) enhanced efficiency in capturing and storing task-related data across various organizational processes. Additionally, the accessibility of technological tools has become remarkably convenient, and the availability of cloud services has significantly expanded. These factors collectively contribute to the increased integration of AI technologies within organizations.
A study by Sharma et al. [3] indicated the need to explore AI to add value to the supply chain process. The authors highlighted, among other topics, the interaction between demand planning and Artificial Intelligence. Accurately forecasting demand, therefore, plays a central role in business, and applying AI to model customer demand and combining forecasting with uncertainty measures becomes critical to the decision-making process to plan for the demand. In their study, Dowie and Grothmann [36] identified and described the keys to successfully implementing an AI-powered solution: bringing together data with business knowledge, AI methods, user experience, and applying agile software development practices.
2.2. Interplay between Supply Chain, Demand Planning, and Logistics
A supply chain incorporates demand planning, strategic network planning, production planning and scheduling, purchase and material planning, distribution planning, logistics planning, and demand fulfillment [37].
Demand planning involves forecasting future demand based on historical data, market trends, and other relevant factors. It provides insights into how much of a product is likely to be required in various locations and timeframes. The interplay between logistics and demand planning is crucial for the effective functioning of supply chains. Timely and accurate information from demand planning is crucial for logistics to make informed decisions.
According to Abirami and Muthuswamy [38], the efficiency of supply chains hinges on the precision of planning and forecasting, with “demand” serving as the foundational element. The initiation of every supply chain lies in “demand”, and the effectiveness of the entire chain hinges on the precision of planning and forecasting [37].
According to Hasan R. et al. [39], the pattern of markets is characterized by volatility and varied demands, bringing a significant challenge to companies and, in particular, to operations management, due to its role in supporting operational processes, including decision making about inventory and production planning. Demand forecasting poses significant challenges due to various factors, including the continuous evolution of new products, the short lifecycle of products, and the complexities arising from product returns [9].
Wang et al. [40] reported that demand planning is a critical function in supply chain management, as it helps to predict future demand and sales using real-time sales data, marketing, and inventory information, collaboratively collected by supply chain partners. The main barrier in demand planning is the existence of lags in the flow of information [41], which include the lack of the following: the visibility of the stock level, the availability of sales data, and the visibility of customer needs, as well as the segmentation of the marketplace. The transition from demand forecasting to demand planning is accomplished by enriching the formal demand forecasts with anticipated exceptional influences and potential impacts on sales.
Calculating the demand forecast is one of the steps involved in demand planning. Demand can be defined as the total amount of the product or service that consumers want to buy. Demand forecasting predicts future demand levels [42], and it is the basis for many of the operational decisions needed in the supply chain, such as order fulfillment, production planning, and inventory control [13].
2.3. Artificial Intelligence and Demand Planning
Companies seek to achieve the best performance by adopting different digital technologies in the supply chain, such as AI, blockchain, and robotic process automation (RPA) [43]. AI applications in the supply chain include demand planning and forecasting, warehouse operations, transportation management, and routing processes [4].
Demand planning in the context of Artificial Intelligence (AI) involves using advanced algorithms and techniques to forecast future demand for products or services. Some tools and technologies commonly used in AI-based demand planning include the following:
- Machine learning algorithms;
- Predictive analytics platforms;
- AI-powered BI tools;
- Demand forecasting software.
According to McCarthy [44], AI is a science that creates intelligent machines, especially computer programs that use patterns to simulate human intelligence. Companies that use AI have different levels of maturity in these applications. Sicular et al. [45] stated that these may vary according to their application and purpose, and they proposed a model with five hierarchical levels: planning, experimentation, stabilization, expansion, and transformation.
Sohrabpour et al. [10] compared some traditional sales forecasting techniques with an AI-based model (Generic Programming) within an export company in an unstable market. From the error that each model generated, a better result was observed when the AI technique was applied. In addition, the author suggested that further research should use hybrid models, thus mitigating the limitations present in existing models.
Fu and Chien [46] developed a UNISON framework to integrate machine technique learning and temporal aggregation for the demand forecasting of intermittent electronic components. This structure, based on data, was composed of six steps: (i) understand and define the problem; (ii) identify the niche; (iii) structure the influence relationship; (iv) determine and describe the results; (v) make a general judgment and conduct measurements; and (vi) through a trade-off, implement the optimal decision. After the proposition, the model they created was compared, through a case study, with other time-series techniques, Croston variant, machine learning, and hybrid models. After analysis, the proposed model was the one that presented the best result. The authors also evaluated the usability of the model in developing countries that are not ready for the expected changes in Industry 4.0; hybrid approaches allowed gains with new digital technologies in these countries.
Swaminathan, K. and Venkitasubramony, R. [18] argued that emerging techniques, such as Artificial Intelligence (AI) and machine learning (ML) models, have surfaced as viable solutions to overcome the constraints of traditional forecasting methods. Through employing these approaches, intricate and non-linear correlations between sales and the attributes of previously sold products can be established, enabling the prediction of future item sales. Lakra et al. [47] argued that predicting the production timing of specific goods and anticipating market demand can be readily achieved by employing machine learning. This technology enables accurate forecasts in logistics and demand, ensuring the creation of high-quality products to satisfy customer preferences.
The application of AI techniques to obtain better results in demand planning is used in several industry sectors, such as export, water distribution, construction, tourism, fashion [48], healthcare [49], and air transport [50]. Jagtap, Sandeep et al. [51] argued that AI adoption will require the secure sharing of data among all supply chain partners to prepare for future scenarios.
Several studies have focused on testing different methods to evaluate the application of Artificial Intelligence in operations management. However, there is a need to broaden the discussion and identification of AI capabilities and training, which is discussed in the next subsection.
AI Capability
The discussion of implementing and using different technological resources, such as AI, is based on theories supporting organizational themes. Resource-Based View Theory (RBV) aims to develop competencies that guarantee a sustainable competitive advantage for companies. Based on the development and exploitation of an organization’s unique operational resources, Mikalef and Gupta [24] and Weber M. et al. [52] argued that organizational capabilities are a promising theory to determine how organizations can implement and create value with AI. The resource-based and dynamic capability perspectives are among the most discussed paradigms in the contemporary strategic management literature. These two perspectives are called income-earning economic mechanisms through which the company achieves competitiveness. The resource-based view of the firm [53] suggests that organizations can achieve competitive advantage and differentiate themselves based on their rare, valuable, and non-imitable resources. On the other hand, the dynamic capability view [54] suggests that a firm’s ability to integrate, build, and reconfigure internal and external competence produces the firm’s competitiveness. A company’s capabilities are the processes that activate and take advantage of the potential of the company’s resources, combining them, renewing them, and developing them [55].
According to Roscoe et al. [27], the “concept of microfoundations” supports an understanding of how capabilities are formed, how individuals act within organizations, and what the specific roles of individuals are in creating organizational capability. A micro-foundational level of analysis is not only concerned with skills, ability, capability, and knowledge but also how aggregated capability is created, with a particular focus on organizational design, structure, and process [56,57,58]. Rožman, M. et al. [26] argued that organizations should prioritize cultivating leaders capable of harnessing AI tools to cultivate a proficient and motivated workforce. Businesses can formulate robust strategies for seamlessly integrating AI by embracing data-driven decision-making methodologies and utilizing insights derived from structural equation modeling.
Teece [59] argues that dynamic capabilities emerge and develop over time based on articulating resources, competencies, and capabilities. The activities of monitoring the environment, apprehending opportunities, and reconfiguring resources that make up the dynamic capabilities reside, at least in part, in the administration’s managerial, entrepreneurial, and leadership skills.
Mikalef and Gupta [7], through the theoretical lens of the resource-based view, defined AI capability as the ability of a company to select, orchestrate, and leverage its specific resources in this area. According to these authors, eight resources were proposed to form a set that constitutes AI capacity, as shown in Table 1.
Table 1.
AI capability.
Technical skills are needed to handle the implementation and realization of AI algorithms, manage the infrastructure to support such initiatives, introduce the AI applications, and ensure that they fulfill their objectives.
Business skills refer to managers’ ability to know how and where to apply technologies, to be familiar with the types of existing technologies, their potential, and different roles, as well as to manage the organizational change associated with AI deployments that are likely to be a resource.
Interdepartmental coordination is the ability to coordinate tasks and share a mutual vision between different departments in an organization. It works as a key enabler of innovation and creativity in organizations. Implementing AI is related to promoting a culture of teamwork, as well as a high degree of shared values, mutual commitments, and collaborative behaviors.
Organizational change capability refers to the ability of organizations to initiate and follow through on the execution of plans by focusing on potential problems that may arise due to failure in the transition from an old process to a new one.
Another study developed by Davenport and Ronanki [60] observed that integrating AI projects with existing processes and systems was the main problem related to initiatives in this area. Mikalef et al. [61] mentioned that the problem emerged from a lack of capacity to promote systems and data integration and ensure that quality data are used to train the AI. New technological solutions are needed to face the new challenges caused by the data characteristics needed for this resource. However, there have been great strides in the progress of AI-related technologies in recent years.
In their study, Sjodin et al. [62] identified three capabilities needed to achieve AI capability. The first, the ability to work with data, consists of ensuring the quality of integration and security in data sharing and the management of data warehouses. The second, the ability to develop algorithms, comprises contextualization in AI development and operational validation and reconfiguration. Finally, the third, the ability to democratize, consists of the ability to identify value, present collaborative development, and democratize the possibilities of AI.
3. Materials and Methods
This study followed a qualitative approach and used case studies. According to Claver [63] and Benbasat et al. [64], most of the works in the area of technology use a qualitative approach as a research methodology. According to the authors, case studies are suitable for research on implementing Artificial Intelligence in organizations. The essence of a case study, or the central tendency of all types of case studies, is that they try to clarify “a decision or a set of decisions: Why were they taken? How were they implemented? And what results were achieved?” [65].
3.1. Selection of Cases
The selection of companies that comprised these case studies was subdivided into two stages. First, we mapped companies that had challenges in forecasting demand, which typically have—or operate in industries that have—characteristics that introduce significant complexity into the demand forecasting process [66], and were using Artificial Intelligence to support their planning. In the second phase, three cases were selected for this study after analysis. This number was chosen due to the similarity of the other identified cases, a factor that did not significantly contribute to the analysis conducted in this study. We selected two companies from the cosmetics sector and one from the food sector, as Artificial Intelligence and machine learning are increasingly being employed to analyze vast amounts of data, including social media trends, in order to improve demand forecasting accuracy in these dynamic industries.
Multiple case studies are considered more robust, as they allow for analysis between cases, in addition to individual analyses. While the individual analysis consolidates information from each case, the analysis between the cases identifies standards, providing elements for constructing hypotheses and the development of theories [67].
3.1.1. Description of the Cases
Case A
The first case study was of a large Brazilian food company that features several commercial brands. Its network comprises a production facility and several points of sale, both owned and franchised. The company has a complex demand planning process due to the complexity of the supply network. It has highly perishable seasonal products, which greatly impact the forecast because of external factors. This corporation carried out a project to implement a platform that uses machine learning algorithms for the sales forecasting process, and it obtained previous positive results throughout the supply chain.
Case B
The second case study was of a large cosmetics company that serves both the Brazilian and international markets, with a production plant located in Brazil; it manages several commercial brands and sales channels. The organization owns a vast portfolio of products and has an innovative profile. In addition to the factories, it has a Research and Innovation department for Latin America.
Case C
The third case study was of a large cosmetics company that operates mainly in the domestic market with some presence in other countries as well. It features different commercial brands operating in different service channels. The physical store model is divided between owner-operated and franchised. The company also has a vast portfolio of products and an innovative profile that allows it to launch commercial strategies to leverage the brands.
3.2. Data Collection
For the development of this research, we conducted semi-structured interviews with professionals from each company who worked directly on the AI technology implementation project. In addition to the interviews, we collected internal reports, meeting minutes, and documents about the implementation of Artificial Intelligence projects in the demand process. We developed a set of open-ended questions and prompts to explore the specific research questions. Before finalizing our questionnaire, we conducted a pilot test to make improvements. The questions were typically flexible, allowing follow-up questions and probes during the interview (Appendix A). Interviews were conducted in person and through video conferencing. The respondents in cases A, B, and C, with their respective positions and areas within the company, are detailed in Table 2.
Table 2.
Respondents.
3.3. Data Analysis
The materials were organized and transcribed to perform the data analysis. This process was of paramount importance, as it provided the researcher with the initial contact with the data in their descriptive form and the perception of what they inform. After completing this stage, the codification of the materials began. This phase aimed to identify excerpts from speeches, words, repeated ideas, and behaviors; that is, to interpret the meanings contained in the various documents in the sample. Coding is one of the first steps recommended to reduce data, thereby facilitating a proper analysis of the collected data. As discussed by Corbin and Strauss [68], coding is the fundamental analytical process and is classified into three basic types of coding: open, axial, and selective. Open coding aims to give meaning to the collected and transcribed data. The data were broken into smaller fragments that have meaning, and these fragments were then interpreted. Axial coding seeks reduction through an inductive process of grouping codes into categories. Selective coding seeks to integrate categories. In selective coding, the last moment of the analytical process, the refinement of the categories and subcategories previously found occurs, which are continuously compared and analyzed, integrating the data and allowing the researcher to identify a central category or phenomenon (Figure 1).
Figure 1.
Data analysis structure.
4. Results
<Dimension of Digital Transformation>
The three companies highlighted the digital transformation process and its specificities when explaining the adoption of Artificial Intelligence in the demand process; that is, it was not an isolated project in the organization.
Company A began investing in the digital transformation process in 2014. In addition to a physical store, they started to operate online channels such as e-commerce, Marketplace, and m-commerce (cell phone and tablet), with payment via Link and with delivery or take away. In addition, they implemented the ERP SAP All-in-One by SAP to optimize business processes. A contract was made with a company specializing in software and infrastructure outsourcing in the Software as a Service (SaaS) model.
In 2020, the CEO created the digital area to structure the company to operate an omnichannel to integrate and orchestrate all the sales channels, such that the experience of the customer who chooses to engage in more than one brand channel would be as (if not more) efficient and/or enjoyable than using a single channel in isolation. The company created the position of Chief Digital Officer (CDO) and hired a senior professional in the market.
Company B developed and expanded the innovation area, working on building collaborations with startups and universities. After being inspired by agile models, they developed a technology incubator in the USA, aiming to establish partnerships with entrepreneurs, academic institutions, and specialists from different areas to find revolutionary research and innovative technologies in the market. Company B has carefully studied its consumers using various digital initiatives. In 2015, it increased digital media spending by more than 25%, while e-commerce sales grew by 37.8%, making up 5% of sales worldwide and reaching the top 20% in markets such as China.
Case C is investing in one digital transformation strategy. It made an important investment in innovation and technology through acquiring a startup AI consultancy specializing in Artificial Intelligence.
“When we buy the startup, our company expanded the expertise in digitalization, integrating data, intelligence, and digital products into our ecosystem of brands and channels.”(Manager, Company C).
Advances in AI also reflect the company’s digital transformation process and its technology department.
“I call it a change in the working model. There was more of a support and technology support area, and the change we made was to bring expertise to the team to build solutions. We made a significant investment in career change.”(CIO, Company C).
<AI Capability Resources and Training>
The cases indicated that the AI projects being carried out are still in their initial stages, facing barriers to the successful development of the technology and experimenting within this scenario. It is noteworthy that, in case B, the organization is concerned more with the definitions of minimum infrastructure that enable the generation of new applications in AI by group.
The data structure is responsible for identifying the level of availability and quality of data the AI needs. In this dimension, there was a divergence between the cases.
Case A carries out, within the technology front, the integration between the existing systems and the AI platform, guaranteeing data availability. In addition, these were sanitized through data-cleaning algorithms to obtain the minimum quality necessary to feed the model. In order to implement the IA project, the company needed to redesign its commercial policies and realign the Sales and Operations Planning (S&OP) process. Traditionally, the links in a supply chain responsible for sales to the end customer are customers who are remunerated by targets. The company’s management has drawn up a new set of commercial policies in which the franchises are paid for adhering to suggested orders if franchisees accept order suggestions within a margin of variation of approximately 20%.
Company B performs better, in terms of data. This company developed an architecture to ensure the normalization of data across the organization, ensuring quality data with timeliness globally for the different business areas. In addition, it developed real-time data integration through the Google Cloud platform.
Company C works on four fronts: data engineering (where most of the team is located); BI analytics (which provides the tooling for the entire group to explore the information); data science (where most of the AI is located and that has a team that builds predictive models, personalization of channels, and operational improvement); and governance and culture (to understand what the data are, the semantics of the data, and a focus on training).
According to a Tech Specialist from Company C, the combination of factors that will trigger the best way to validate and calibrate the AI model comprises processes, people, and systems.
“What has been proving is that understanding the business rules and continuously adapting them for good feature engineering is what has truly made the difference.”(Portfolio Tech Specialist)
4.1. Discussion of Results
The three companies analyzed in this study corroborate the vision raised by authors, such as Alexopoulos and Alexopoulos [69], Ross et al. [70], and Berman [71], regarding the importance of investments in digital transformation. These corporations present several projects to use digital technologies to leverage their business models, processes, operations, and customer experiences.
During data collection, it became apparent that there was a pressing need for a distinct digital business strategy tailored specifically for digital transformation, as suggested by Bharadwaj et al. [72]. This strategy serves as a guide for the organization as a whole, delineating a path separate from traditional IT strategies.
Other relevant analyses are the resources identified as important by companies to generate AI capability. In this way, cases A, B, and C indicated an alignment with Mikalef and Gupta [24] regarding the need for resources and understanding the results obtained with the implementation of the AI model.
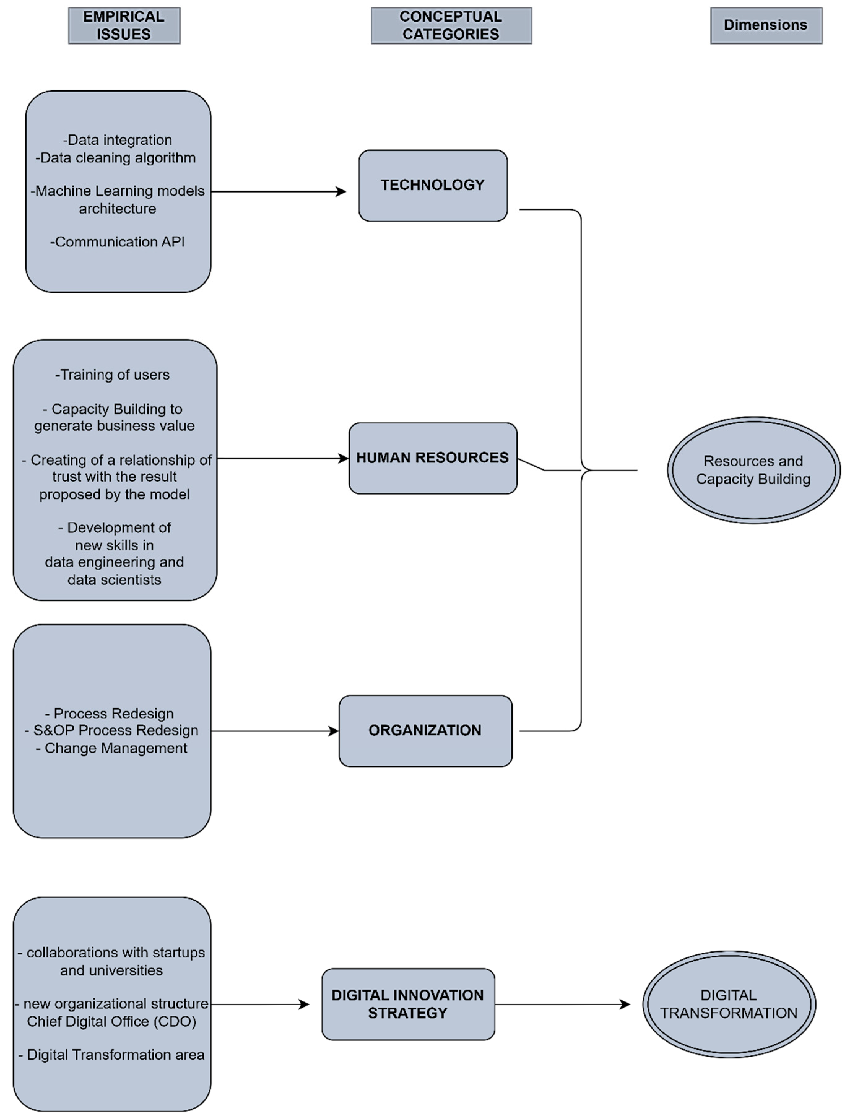
It is observed that several resources were recurrently identified; for example, data collection and preparation. The technology dimension mainly consists of the data resources and model architecture. Hence, for data collection, two characteristics are needed: data quality and timeliness. Data cleaning algorithms and the need for integration among systems legacy and AI platforms were highlighted during data collection. For the architecture of the AI model, technical knowledge is necessary to develop an application that uses the correct algorithms in order to obtain the expected results.
In the human resources category, the main point raised was technical skills; that is, the need for training users to operate the model to ensure their understanding. Thus, planners should be able to interpret and criticize the results and create a trusting relationship with the platform. As stated by Klumpp [21], some actions are needed to encourage the adoption of the AI capability within an organization, including the provision of training and support to employees who will be using the AI system to make the most of its capabilities and the overcoming of resistance to human–artificial interactions. Another point that these cases addressed was relational capital and AI. Relational capital plays a significant role in AI adoption and utilization. The strength of relationships and the ability to collaborate with different stakeholders impact the success of AI initiatives, especially concerning data sharing, trust, ethical considerations, and customer relationships.
Finally, in the organizational dimension, the points raised were related to the redesign of the current process, mainly integrated planning requirements (S&OP and S&OE). As identified in case A, there was also a need to redesign some commercial policies. Leadership support was also identified in case B as a necessary resource, and its lack was cited as a barrier in case C.
These results are also in line with the model proposed by Sjodin et al. [62], which identified three capabilities needed to achieve AI capability: (i) integration and security in data sharing, (ii) the ability to develop algorithms, and (iii) the capacity for democratization. This author specified the need to guarantee security during data sharing, a point that was also observed in case B.
Through comprehensive research and analysis, the study identified several key areas where AI can significantly enhance demand planning processes. These contributions are delineated in the following Section 4.1.1 and Section 4.1.2.
4.1.1. Theoretical Contribution
This study aims to unpack factors in managing AI for demand management. AI capabilities have been advancing rapidly, leveraging machine learning techniques and big data analytics to improve accuracy and efficiency.
Our study extends, in several ways, the literature on AI capability. First, we identify the resources that are important in the formation of the capacity to implement AI in the context of demand planning (Table 3). The identification of resources is a relevant factor for managers and professionals, who can develop specific benchmark criteria and quantify their readiness concerning technological, human, and organizational dimensions.
Table 3.
Resources: AI capability for demand planning.
Second, this research investigates the mechanisms and practices at the micro level that synergistically contribute to a firm’s ability to adapt and innovate effectively through digital transformation. Thus, understanding companies’ digital transformation processes allowed us to identify the mechanisms and practices contributing to AI capability’s advancement and formation (Figure 2).
Figure 2.
Formation of AI capability.
The mechanisms and practices that we highlight are the collaboration and acquisition of startups operating in the field of Artificial Intelligence, adoption or development of an AI platform, application of data science in demand planning from sell-out to sell-in, the organizational structure of companies changing and creating roles to support the TD journey (such as a CDO), and development of a digital culture that is business-centered and close to the customer, as well as projects based on an agile methodology. With this study, it was possible to propose a construct which can be applied empirically to assess AI capabilities for the demand planning process.
4.1.2. Practical Contributions
This study identified crucial resources necessary for fostering AI capabilities in demand planning. Notably, it emphasized the significance of robust data collection and preparation processes, stressing factors such as data quality, timeliness, and the integration of diverse data sources. Additionally, technical expertise in developing AI model architectures was highlighted as essential for generating accurate and meaningful insights. The study’s practical contributions underscore the multifaceted nature of AI implementation for demand planning, emphasizing the importance of resource allocation, human capital development, collaborative relationships, organizational alignment, and leadership support. Through addressing these factors, organizations can enhance their capabilities in leveraging AI for more accurate and effective demand forecasting and planning.
5. Conclusions
This research achieved its main objective of analyzing how Artificial Intelligence (AI) is being applied by companies in demand planning, focusing on identifying the necessary resources for this implementation and, consequently, on the development of AI capacity. The present study empirically identified an alignment with the resources needed to develop AI capability. In the tangible dimension, the resources cited were data quality and promptness and the model’s architecture. We also observed that the lack of technical skill in AI of these organizations resulted in outsourcing this resource through the provision of specialized consultancy services in the area. This phenomenon generated a knowledge gap, as the developer had little or no specific knowledge of the company’s business in which the system was being implemented, and the business area also had little or no technical knowledge of AI. AI has emerged as one of the main technological advances for organizations, largely driven by the availability of big data and the emergence of sophisticated techniques and infrastructure. AI capability is an iterative process, and it may take time to refine and optimize the models and infrastructure. Collaboration, learning from successes and failures, and staying persistent are essential to building successful AI capabilities.
There are limitations of this study that should be considered. First, the study results cannot be generalized, as they are specific to the implementation of AI in the three studied cases. Future research may also focus on a quantitative study to validate the resources discussed in the present study. A longitudinal study could be carried out in the future in order to understand the AI adoption journey in operations management. Additionally, researchers are in the process of analyzing whether companies that cultivate strong relational capital are better positioned to leverage AI capabilities.
Author Contributions
Conceptualization, C.A.d.M., F.C.C. and K.O.K.; methodology, C.A.d.M., F.C.C. and K.O.K.; writing—original draft, C.A.d.M. and K.O.K. All authors have read and agreed to the published version of the manuscript.
Funding
This research received no external funding.
Data Availability Statement
Data are contained within the article.
Conflicts of Interest
The authors declare no conflicts of interest.
Appendix A
- Organization description
- What is the segment and size of the company?
- How is the organization’s supply chain structured?
- How does collaboration with suppliers and customers work?
- What are the main characteristics of the products sold?
- Demand process—description
- How was the current demand planning process structured?
- Is planning integrated with production (S&OP)?
- What are the demand forecasting techniques applied?
- Digital Transformation
- Does the company have an area focused on digital transformation?
- Describe the company’s digital transformation initiatives.
- What digital technologies has the company been adopting?
- Artificial Intelligence in the demand planning process
- What was the main driver for using AI in demand planning?
- What type of AI has been implemented?
- How was the project for implementing AI structured? (duration, people involved, and methodology)
- What changes, if any, has the implementation of AI made to the planning process? Describe the changes to processes.
- How has AI impacted the error involved in demand forecasting?
- Is there a different process and/or incentive for these applications?
- What was the process of obtaining and processing the data like?
- Is there a central area in the organization responsible for data management and quality?
- Was there knowledge of the AI implementation within the organization?
- Was there training for employees? What was the training process like?
- Was there assistance from a third party? If yes, what were the requirements highlighted during the selection process?
- What was the role of leadership during this project?
- Was there resistance to change from the company?
- Discuss where there was trust in the results indicated by the AI models.
- Does the company consider that there was value creation with AI?
References
- Dirican, C. The impacts of robotics, artificial intelligence on business and economics. Procedia-Soc. Behav. Sci. 2015, 195, 564–573. [Google Scholar] [CrossRef]
- Hare, J.; Heizenberg, J.; Ronthal, A.; Schlegel, K.; Judah, S.; Davis, M. How to Create Data and Analytics Everywhere for Everyone: Top Insights for Digital Business; Gartner: Stamford, CT, USA, 2019. [Google Scholar]
- Sharma, R.; Shishodia, A.; Gunasekaran, A.; Min, H.; Munim, Z.H. The role of artificial intelligence in supply chain management: Mapping the territory. Int. J. Prod. Res. 2022, 60, 7527–7550. [Google Scholar] [CrossRef]
- Toorajipour, R.; Sohrabpour, V.; Nazarpour, A.; Oghazi, P.; Fischl, M. Artificial intelligence in supply chain management: A systematic literature review. J. Bus. Res. 2021, 122, 502–517. [Google Scholar] [CrossRef]
- Riahi, Y.; Saikouk, T.; Gunasekaran, A.; Badraoui, I. Artificial intelligence applications in supply chain: A descriptive bibliometric analysis and future research directions. Expert. Syst. Appl. 2021, 173, 114702. [Google Scholar] [CrossRef]
- Belhadi, A.; Kamble, S.; Jabbour, C.J.C.; Gunasekaran, A.; Ndubisi, N.O.; Venkatesh, M. Manufacturing and service supply chain resilience to the COVID-19 outbreak: Lessons learned from the automobile and airline industries. Technol. Forecast. Soc. 2021, 163, 120447. [Google Scholar] [CrossRef] [PubMed]
- Mikalef, P.; Conboy, K.; Krogstie, J. Artificial intelligence as an enabler of B2B marketing: A dynamic capabilities micro-foundations approach. Ind. Mark. Manag. 2021, 98, 80–92. [Google Scholar] [CrossRef]
- Dwivedi, Y.K.; Wang, Y. Guest Editorial: Artificial Intelligence for B2B Marketing: Challenges and Opportunities; Elsevier: Amsterdam, The Netherlands, 2022; Volume 105, pp. 109–113. [Google Scholar]
- Petropoulos, F.; Apiletti, D.; Assimakopoulos, V.; Babai, M.Z.; Barrow, D.K.; Taieb, S.B.; Bergmeir, C.; Bessa, R.J.; Bijak, J.; Boylan, J.E. Forecasting: Theory and practice. Int. J. Forecast. 2022, 38, 705–871. [Google Scholar]
- Sohrabpour, V.; Oghazi, P.; Toorajipour, R.; Nazarpour, A. Export sales forecasting using artificial intelligence. Technol. Forecast. Soc. 2021, 163, 120480. [Google Scholar] [CrossRef]
- Nikolopoulos, K.I.; Babai, M.Z.; Bozos, K. Forecasting supply chain sporadic demand with nearest neighbor approaches. Int. J. Prod. Econ. 2016, 177, 139–148. [Google Scholar] [CrossRef]
- Abolghasemi, M.; Beh, E.; Tarr, G.; Gerlach, R. Demand forecasting in supply chain: The impact of demand volatility in the presence of promotion. Comput. Ind. Eng. 2020, 142, 106380. [Google Scholar] [CrossRef]
- Narayanan, A.; Sahin, F.; Robinson, E.P. Demand and order-fulfillment planning: The impact of point-of-sale data, retailer orders and distribution center orders on forecast accuracy. J. Oper. Manag. 2019, 65, 468–486. [Google Scholar] [CrossRef]
- Donohue, K.L. Efficient supply contracts for fashion goods with forecast updating and two production modes. Manag. Sci. 2000, 46, 1397–1411. [Google Scholar] [CrossRef]
- Kantasa-Ard, A.; Nouiri, M.; Bekrar, A.; Ait el Cadi, A.; Sallez, Y. Machine learning for demand forecasting in the physical internet: A case study of agricultural products in Thailand. Int. J. Prod. Res. 2021, 59, 7491–7515. [Google Scholar] [CrossRef]
- Kilimci, Z.H.; Akyuz, A.O.; Uysal, M.; Akyokus, S.; Uysal, M.O.; Atak Bulbul, B.; Ekmis, M.A. An improved demand forecasting model using deep learning approach and proposed decision integration strategy for supply chain. Complexity 2019, 2019, 9067367. [Google Scholar] [CrossRef]
- Mediavilla, M.A.; Dietrich, F.; Palm, D. Review and analysis of artificial intelligence methods for demand forecasting in supply chain management. Procedia CIRP 2022, 107, 1126–1131. [Google Scholar] [CrossRef]
- Swaminathan, K.; Venkitasubramony, R. Demand forecasting for fashion products: A systematic review. Int. J. Forecast. 2024, 40, 247–267. [Google Scholar] [CrossRef]
- Nguyen, T. Applications of Artificial Intelligence for Demand Forecasting. Oper. Supply Chain Manag. Int. J. 2023, 16, 424–434. [Google Scholar] [CrossRef]
- Ransbotham, S.; Kiron, D.; Gerbert, P.; Reeves, M. Reshaping business with artificial intelligence: Closing the gap between ambition and action. Mit. Sloan Manag. Rev. 2017, 59. [Google Scholar]
- Klumpp, M. Automation and artificial intelligence in business logistics systems: Human reactions and collaboration requirements. Int. J. Logist. Res. Appl. 2018, 21, 224–242. [Google Scholar] [CrossRef]
- Woschank, M.; Rauch, E.; Zsifkovits, H. A review of further directions for artificial intelligence, machine learning, and deep learning in smart logistics. Sustainability 2020, 12, 3760. [Google Scholar] [CrossRef]
- Dubey, R.; Gunasekaran, A.; Childe, S.J.; Bryde, D.J.; Giannakis, M.; Foropon, C.; Roubaud, D.; Hazen, B.T. Big data analytics and artificial intelligence pathway to operational performance under the effects of entrepreneurial orientation and environmental dynamism: A study of manufacturing organisations. Int. J. Prod. Econ. 2020, 226, 107599. [Google Scholar] [CrossRef]
- Mikalef, P.; Gupta, M. Artificial intelligence capability: Conceptualization, measurement calibration, and empirical study on its impact on organizational creativity and firm performance. Inform. Manag. 2021, 58, 103434. [Google Scholar] [CrossRef]
- Zhang, H.; Song, M.; Wang, Y. Does AI-infused operations capability enhance or impede the relationship between information technology capability and firm performance? Technol. Forecast. Soc. 2023, 191, 122517. [Google Scholar] [CrossRef]
- Rožman, M.; Tominc, P.; Milfelner, B. Maximizing employee engagement through artificial intelligent organizational culture in the context of leadership and training of employees: Testing linear and non-linear relationships. Cogent Bus. Manag. 2023, 10, 2248732. [Google Scholar] [CrossRef]
- Roscoe, S.; Cousins, P.D.; Handfield, R. The microfoundations of an operational capability in digital manufacturing. J. Oper. Manag. 2019, 65, 774–793. [Google Scholar] [CrossRef]
- Tavana, M.; Shaabani, A.; Raeesi Vanani, I.; Kumar Gangadhari, R. A review of digital transformation on supply chain process management using text mining. Processes 2022, 10, 842. [Google Scholar] [CrossRef]
- Vial, G. Understanding digital transformation: A review and a research agenda. J. Strateg. Inf. Syst. 2019, 28, 118–144. [Google Scholar] [CrossRef]
- Margiono, A. Digital transformation: Setting the pace. J. Bus. Strategy 2021, 42, 315–322. [Google Scholar] [CrossRef]
- Verhoef, P.C.; Broekhuizen, T.; Bart, Y.; Bhattacharya, A.; Dong, J.Q.; Fabian, N.; Haenlein, M. Digital transformation: A multidisciplinary reflection and research agenda. J. Bus. Res. 2021, 122, 889–901. [Google Scholar] [CrossRef]
- Tomičić Furjan, M.; Tomičić-Pupek, K.; Pihir, I. Understanding digital transformation initiatives: Case studies analysis. Bus. Syst. Res. Int. J. Soc. Adv. Innov. Res. Econ. 2020, 11, 125–141. [Google Scholar]
- Borges, A.F.; Laurindo, F.J.; Spínola, M.M.; Gonçalves, R.F.; Mattos, C.A. The strategic use of artificial intelligence in the digital era: Systematic literature review and future research directions. Int. J. Inform. Manag. 2020, 57, 102225. [Google Scholar] [CrossRef]
- Russell, S.; Norvig, P. Artificial Intelligence: A Modern Approach; Pearson: London, UK, 2016. [Google Scholar]
- Von Krogh, G. Artificial intelligence in organizations: New opportunities for phenomenon-based theorizing. Acad. Manag. Discov. 2018, 4, 404–409. [Google Scholar] [CrossRef]
- Dowie, U.; Grothmann, R. Using AI to Advance Factory Planning: A Case Study to Identify Success Factors of Implementing an AI-Based Demand Planning Solution. In Proceedings of the Decision Support Systems XI: Decision Support Systems, Analytics and Technologies in Response to Global Crisis Management: 7th International Conference on Decision Support System Technology, ICDSST 2021, Loughborough, UK, 26–28 May 2021. [Google Scholar]
- Stadtler, H. Multilevel capacitated lot-sizing and resource-constrained project scheduling: An integrating perspective. Int. J. Prod. Res. 2005, 43, 5253–5270. [Google Scholar] [CrossRef]
- Abirami, R.; Padmakumar, M. Pandemic, War, Natural Calamities, and Sustainability: Industry 4.0 Technologies to Overcome Traditional and Contemporary Supply Chain Challenges. Logistics 2022, 6, 81. [Google Scholar] [CrossRef]
- Hasan, R.; Kamal, M.M.; Daowd, A.; Eldabi, T.; Koliousis, I.; Papadopoulos, T. Critical analysis of the impact of big data analytics on supply chain operations. Prod. Plan. Control 2024, 35, 46–70. [Google Scholar] [CrossRef]
- Wang, G.; Gunasekaran, A.; Ngai, E.W.; Papadopoulos, T. Big data analytics in logistics and supply chain management: Certain investigations for research and applications. Int. J. Prod. Econ. 2016, 176, 98–110. [Google Scholar] [CrossRef]
- Hosoda, T.; Disney, S.M. On the replenishment policy when the market demand information is lagged. Int. J. Prod. Econ. 2012, 135, 458–467. [Google Scholar] [CrossRef]
- Kuo, R.; Tseng, Y.; Chen, Z.-Y. Integration of fuzzy neural network and artificial immune system-based back-propagation neural network for sales forecasting using qualitative and quantitative data. J. Intell. Manuf. 2016, 27, 1191–1207. [Google Scholar] [CrossRef]
- Hartley, J.L.; Sawaya, W.J. Tortoise, not the hare: Digital transformation of supply chain business processes. Bus. Horiz. 2019, 62, 707–715. [Google Scholar] [CrossRef]
- McCarthy, J. What Is Artificial Intelligence; Stanford University: Stanford, UK, 2004. [Google Scholar]
- Sicular, S.; Elliot, B.; Andrews, W.; den Haner, P. Artificial Intelligence Maturity Model. Available online: https://www.gartner.com/en/documents/3982174/artificial-intelligence-maturity-model (accessed on 3 February 2024).
- Fu, W.; Chien, C.-F. UNISON data-driven intermittent demand forecast framework to empower supply chain resilience and an empirical study in electronics distribution. Comput. Ind. Eng. 2019, 135, 940–949. [Google Scholar] [CrossRef]
- Lakra, A.; Gupta, S.; Ranjan, R.; Tripathy, S.; Singhal, D. The Significance of Machine Learning in the Manufacturing Sector: An ISM Approach. Logistics 2022, 6, 76. [Google Scholar] [CrossRef]
- Sun, Z.-L.; Choi, T.-M.; Au, K.-F.; Yu, Y. Sales forecasting using extreme learning machine with applications in fashion retailing. Decis. Support. Syst. 2008, 46, 411–419. [Google Scholar] [CrossRef]
- Jebbor, S.; Raddouane, C.; El Afia, A. A preliminary study for selecting the appropriate AI-based forecasting model for hospital assets demand under disasters. J. Humanit. Logist. Supply Chain. Manag. 2022, 12, 1–29. [Google Scholar] [CrossRef]
- Xiao, Y.; Liu, J.J.; Hu, Y.; Wang, Y.; Lai, K.K.; Wang, S. A neuro-fuzzy combination model based on singular spectrum analysis for air transport demand forecasting. J. Air Transp. Manag. 2014, 39, 1–11. [Google Scholar] [CrossRef]
- Jagtap, S.; Bader, F.; Garcia-Garcia, G.; Trollman, H.; Fadiji, T.; Salonitis, K. Food logistics 4.0: Opportunities and challenges. Logistics 2020, 5, 2. [Google Scholar] [CrossRef]
- Weber, M.; Engert, M.; Schaffer, N.; Weking, J.; Krcmar, H. Organizational capabilities for ai implementation—Coping with inscrutability and data dependency in ai. Inform. Syst. Front. 2023, 25, 1549–1569. [Google Scholar] [CrossRef]
- Barney, J. Firm resources and sustained competitive advantage. J. Manag. 1991, 17, 99–120. [Google Scholar] [CrossRef]
- Teece, D.J.; Pisano, G.; Shuen, A. Dynamic capabilities and strategic management. Strateg. Manag. J. 1997, 18, 509–533. [Google Scholar] [CrossRef]
- Helfat, C.E.; Peteraf, M.A. The dynamic resource-based view: Capability lifecycles. Strateg. Manag. J. 2003, 24, 997–1010. [Google Scholar] [CrossRef]
- Barney, J.; Felin, T. What are microfoundations? Acad. Manag. Perspect. 2013, 27, 138–155. [Google Scholar] [CrossRef]
- Felin, T.; Foss, N.J.; Heimeriks, K.H.; Madsen, T.L. Microfoundations of routines and capabilities: Individuals, processes, and structure. J. Manag. Stud. 2012, 49, 1351–1374. [Google Scholar] [CrossRef]
- Felin, T.; Hesterly, W.S. The knowledge-based view, nested heterogeneity, and new value creation: Philosophical considerations on the locus of knowledge. Acad. Manag. Rev. 2007, 32, 195–218. [Google Scholar] [CrossRef]
- Teece, D.J. The foundations of enterprise performance: Dynamic and ordinary capabilities in an (economic) theory of firms. Acad. Manag. Perspect. 2014, 28, 328–352. [Google Scholar] [CrossRef]
- Davenport, T.H.; Ronanki, R. Artificial intelligence for the real world. Harv. Bus. Rev. 2018, 96, 108–116. [Google Scholar]
- Mikalef, P.; Fjørtoft, S.O.; Torvatn, H.Y. Artificial Intelligence in the public sector: A study of challenges and opportunities for Norwegian municipalities. In Proceedings of the Digital Transformation for a Sustainable Society in the 21st Century: 18th IFIP WG 6.11 Conference on e-Business, e-Services, and e-Society, I3E 2019, Trondheim, Norway, 18–20 September 2019; Springer: Berlin/Heidelberg, Germany, 2019. [Google Scholar]
- Sjödin, D.; Parida, V.; Palmié, M.; Wincent, J. How AI capabilities enable business model innovation: Scaling AI through co-evolutionary processes and feedback loops. J. Bus. Res. 2021, 134, 574–587. [Google Scholar] [CrossRef]
- Claver, E.; González, R.; Llopis, J. An analysis of research in information systems (1981–1997). Inform. Manag. 2000, 37, 181–195. [Google Scholar] [CrossRef]
- Benbasat, I.; Goldstein, D.K.; Mead, M. The case research strategy in studies of information systems. Mis Quart. 1987, 11, 369–386. [Google Scholar] [CrossRef]
- Yin, R.K. Estudo de Caso: Planejamento e Métodos; Bookman: Chilliwack, BC, USA, 2005. [Google Scholar]
- Mahdavi, M.; Mahmoudzadeh, M.; Olsen, T.L. Efficient vs. Responsive supplier selection for functional and innovative products: A quantitative study. Int. J. Prod. Econ. 2023, 255, 108656. [Google Scholar] [CrossRef]
- Eisenhardt, K.M. Building theories from case study research. Acad. Manag. Rev. 1989, 14, 532–550. [Google Scholar] [CrossRef]
- Corbin, J.M.; Strauss, A. Grounded theory research: Procedures, canons, and evaluative criteria. Qual. Sociol. 1990, 13, 3–21. [Google Scholar] [CrossRef]
- Alexopoulos, E.; Theodoulidis, B. The generic information business model. Int. J. Inform. Manag. 2003, 23, 323–336. [Google Scholar] [CrossRef]
- Ross, J.W.; Sebastian, I.M.; Beath, C.M.; Jha, L. Designing Digital Organizations—Summary of Survey Findings. MIT CISR. WP 415. 2017, pp. 1–23. Available online: https://media-publications.bcg.com/MIT-CISR-Designing-Digital-Survey.PDF (accessed on 3 February 2024).
- Berman, S.J. Digital transformation: Opportunities to create new business models. Strategy Leadersh. 2012, 40, 16–24. [Google Scholar] [CrossRef]
- Bharadwaj, A.S.; El Sawy, O.A.; Pavlou, P.A.; Venkatraman, N. Digital Business Strategy: Toward a Next Generation of Insights. Mis Quart. 2013, 37, 471–482. [Google Scholar] [CrossRef]
Disclaimer/Publisher’s Note: The statements, opinions and data contained in all publications are solely those of the individual author(s) and contributor(s) and not of MDPI and/or the editor(s). MDPI and/or the editor(s) disclaim responsibility for any injury to people or property resulting from any ideas, methods, instructions or products referred to in the content. |
© 2024 by the authors. Licensee MDPI, Basel, Switzerland. This article is an open access article distributed under the terms and conditions of the Creative Commons Attribution (CC BY) license (https://creativecommons.org/licenses/by/4.0/).

