Abstract
Background: Mismanagement in disaster relief operations (DROs) has created a requirement for fast, fair, and safe humanitarian logistics (HL). The deployment of digital solutions in DROs is supported by humanitarian organizations (HOs) as well as recent research; therefore, the key purpose of this article is to investigate the impact of digitalization for fast, fair, and safe HL in DROs. Methods: Primary empirical data were acquired from 449 disaster relief workers (DRWs) via questionnaires and by employing the snowball sampling methodology and partial least squares structural equation modeling (PLS-SEM) in SmartPLS 3. Results: The result of this study indicates that fast, fair, and safe HL is crucial because it can save people’s lives and reduce suffering, and it achieves long-term sustainable development. The findings of the study could be beneficial to all catastrophe risk-management stakeholders as they look for ways to help victims. In addition, the ultimate beneficiaries of digitalized and effective HL will be all of society, notably disaster victims. Conclusions: By implementing proper technologies in DROs, the afflicted may receive needed resources on time, which can save many lives. The utility of the proposed variables is promoting awareness about HL in a fast, fair, and safe manner, and we discuss implications, limitations, and future research. The research adds to the literature by presenting the first quantitative evidence assessing the independent role of digitalization in generating fast, fair, and safe HL from one of the world’s most disaster-prone countries.
1. Introduction
The extent and frequency of a disaster’s effects vary by victim, depending on their financial situation, the assistance they receive, and the level of experience of the individuals in the affected region. Natural and man-made disasters place tremendous demands on governmental and non-governmental organizations to provide relief. Countries must manage disaster losses more efficiently and proactively as the number of disasters increases [1]. As a result, humanitarian logistics (HL) is the most imperative process after a disaster, and it is critical for fast, fair, and safe disaster relief operations (DROs). The logistical contributions account for over 80% of the costs for all DROs [2]. Humanitarian organizations (HOs), on the other hand, have yet to identify or describe this fact. HL has the lowest ranking among HO priorities, even though it is a process that can determine whether DROs succeed or fail [3].
Mismanagement of resources has created a demand for effective HL to ensure it is fast, fair, and safe. Hence, both for-profit and nonprofit organizations engaged in DROs across the world face extensive pressure from donors and other stakeholders to provide fast, fair, and safe DROs in all aspects, especially HL [4]. In DROs, donors are considered significant stakeholders who hold substantial power over HL. Upon finding discrepancies in logistics, donors can stop funding organizations [3]. Digital solutions in the HL process hold great significance in ensuring fast, fair, and safe DROs, and in attracting government support and other independent donations [5].
Recent research (such as [6,7,8]), suggests that digitalization of HL can help improve fast, fair, and safe HL. Digitalization of HL refers to the use of technology-based solutions to track transitions of resources from warehouses to beneficiaries, and ensures a fast, fair, and safe process in resource distribution [9]. Digitalization offers the potential to assist in the efficient management of resources and in effectively tracing them. It helps to ensure accountability, security, trust, transparency, and promptness in the HL process [4].
Research on digitalization of the supply chain (SC) has a strong presence in contemporary literature; nevertheless, digitalization in the HL field has recently gained the attention of scholars [4,5,6,10,11]. However, it is still an under-researched area, inviting further investigations in different contexts of HL. Digitalization as a general domain has been well explored in various disciplines from numerous perspectives. It has also been included as a moderating variable in several studies across various disciplines [5]. The impact of digitalization on logistics effectiveness, on the other hand, has not been largely investigated. As a result, the primary goal of this study is to offer a comprehensive picture of the need for HL digitalization, and to discuss how it might be accomplished. This study’s specific goal is to answer the following question: how might digitalization increase the fast, fair, and safe process of HL? Furthermore, the digitalization literature to date does not clearly define how the hypothesis would be conceptualized. Consequently, this research has two goals. To begin, the literature on digitalization is integrated across academic fields to gain a comprehensive grasp of digitalization’s effects on fast, fair, and safe HL characteristics. Second, the role of those determinants as they impact fast, fair, and safe HL processes is investigated. This study uses a PLS-SEM approach via SmartPLS 3 to achieve these objectives.
This article develops research hypotheses, and statistically evaluates the conceptual framework on the data collected by using surveys of employees working for various HOs operating across Pakistan. Based on the outcomes, the article aims to highlight practical implications and gaps in studies for further investigation. The remainder of this article is laid out as follows. Section 2 details a literature review of this study’s variables. Section 3 presents the research model and hypothesis development. In Section 4, the research design and methodology used in this research are discussed. In Section 5, data analysis and empirical results are presented. Section 6 focuses on discussion of the study, and its practical implications and limitations, and Section 7 offers the overall conclusions.
2. Literature Review
2.1. Humanitarian Logistics
Thomas and Kopczak [12] stated that HL is the process of planning, implementing, and controlling—in a cost efficient and effective way—the flow of goods, materials (right product) and relevant information from the origin point to the survivors location for consumption, thus meeting the beneficiaries’ requirements (at the right place), (supply to right people and at right time) saving lives and helping vulnerable people, and improving infrastructure, assets, and protection [3]. Victims of a disaster immediately require life-saving aid, in which case HOs try to assist and save them [13]. The HL process is not a general one; it is extremely specific and related to life and death situations. All devastating effects of a disaster that need to be mitigated are of intense interest to disaster relief workers (DRWs) [14]. Contrary to other operations, in DROs, risk-taking is a common phenomenon and is fully appreciated by the victims as the main HL operations are brought quickly into the affected localities to minimize human suffering [15]. The key to effective HL is promptness, which is dependent on useful information. With the passage of time, and based on information from the disaster area, changes occur in relief distributions [16]; therefore, HL must be flexible and adaptable.
Zaw and Lim [17] reported that the most viable way to analyze fast, fair, and safe HL, with each actor participating in DROs, is centrality and perceived efficiency in the network in terms of contributions. HL performance can be compared in terms of fewer lives lost and people’s lives devastated [18]. Information sharing, security, trust, and promptness in logistics further increase organizational effectiveness, which, in turn, increases capital (in terms of commercial organizations) and survivors (in terms of HOs). More specifically, when HOs better perform HL operations, the image of the organization is enhanced, which, in turn, leads to obtaining more funds from donors. Better management of donors also improves the organization’s reputation [19]. The growing quantity and levels of catastrophes, material scarcity, the race for funding, and the obligation for accountability, together emphasize the significance of fast, fair, and safe HL [20]. Fair distribution of available resources, transparency and security [21], priority identification, and advanced technology, lead to fast, fair, and safe HL, which, in turn, leads to a positive influence on image building and donor funding of the HOs [3,22].
In response to major catastrophes, the volume of humanitarian aid has increased dramatically over the previous decade. Conflict and violence displaced over 82 million people globally by 2020 [23]. COVID-19 is set to become the most dangerous human infectious disease since the 1918 global influenza pandemic. It is also the worst public health crisis since World War II. It is unprecedented in terms of its complexity and difficulty, as well as its impact on the global economy and social development [24]. Disasters affect not only underdeveloped countries but also developed countries; however, several recently observed disasters revealed that developing countries are often more helpless in a disaster situation than developed countries due to poor or non-existent infrastructure, urbanization, and population growth. They suffer from shortages of land, poor transportation infrastructure, limited numbers of HO vehicles, high fuel prices and consumption, aged and poor condition of vehicles, narrow road widths, and a low percentage of paved roads. Geographic characteristics, such as flooded or blocked roads, collapsed bridges, and a lack of trained pilots for air cargo via helicopter, are further impediments in already difficult situations [25].
In the HL process, of utmost consideration is the uncertainty and shortage of financing for DROs. Resource shortages during DROs are very common, which further increases nepotism, favoritism, and corruption, and decreases transparency [26]. The key factor that affects fast, fair, and safe HL processes, and that increases the vulnerability of the victims, is the substantial number of demands in an extremely short period. Similarly, already existing materials for help might have been demolished by the catastrophe, whereas outside supplies can be delayed due to destroyed or congested roads; therefore, in the response phase, effective HL is a big challenge for HOs trying to fulfill the uncertain demand in the first few days of a disaster. Likewise, in the response stage of a disaster (along with other issues), the health of the survivors is a big problem that requires immediate attention [3]. The risks and impacts of a disaster can be decreased depending on the digitalization of the organizations’ HL.
2.2. Digitalization
Firms can use digitized data to improve present operations, but it also opens up new options for creating customer value [27]. Extant research and global organizations recommend adoption of digital solutions to track the flow of donations and resources from source to destination and to detect the flows in the system [28]. Thomas and Kopczak [12] stated that HL is the process of efficiently and effectively planning, organizing, executing, and controlling the flow of goods and materials (the right products). Appropriate information from the point of origin to the survivors’ locations is needed to meet needs at the right time, and to supply goods and materials to the right people [3] to save lives and help the vulnerable [29]. The HL system of any state should be fair, secure, transparent, and fast to obtain practical results [30]. The issues of fairness, security, and transparency in relief aid are worldwide, because corruption and unfair practices have been recorded in numerous countries [31]. In recent years, HOs and government agencies have adopted blockchain technology (BCT) that makes logistics tamper-proof and highly transparent [32]. The blockchain technique holds electronic records in a tamper-resistant way, and users are only allowed to access, add, or observe relevant data [4]. The original information remains unmodified, which helps obtain an authentic chain of transactions. Organizations can utilize the software to connect all regional and local actors in HL through a single platform. In addition, digitalization can significantly improve the decision-making processes in DROs [5]. For instance, use of a spatial decision support system can effectively facilitate decision making in disaster management. In the context of Pakistan, digitalizing humanitarian aid is a challenging task for numerous reasons. The volunteers and government officials engaged in HL and DROs are not technically proficient in supporting and adopting digitalization in humanitarian work. Overall, HL faces a significant shortage of experts [33]. Moreover, an overall weak transparency structure and the culture of bribery and corruption require stringent controls and robust solutions [34]. In addition, the adoption and implementation of digital solutions to ensure transparency in HL require substantial financial resources to hire experts and to develop the information systems that can track the movement of resources in the HL SC [5]. Limited financial resources are the main barrier to the adoption of digitalized HL for DROs in Pakistan.
3. Research Model and Hypothesis Development
On the basis of the above literature review, we developed the research model’s framework (Figure 1). In the research model, digitalization is a predictive variable, and HL effectiveness is a response variable constituting five facets: Accountability, Security, Trust, Transparency, and Promptness. Hypothesis development is presented in the following subsections.
Figure 1.
The Research Model’s Framework.
3.1. Digitalization and Accountability
Accountability is a problematic concept [13], whereas the technique of accountability is responsibility, which involves calling individuals in positions of authority to account for their actions [35]. There are three main functions of accountability in HL: guarantee, control, and constant development [36]. Absence of accountability, on the other hand, can quickly morph into blame. It is important to remember that accountability is not the same as blame or responsibility. Accountability is not something that can be delegated to HOs, but is something that must be owned by the organization. Management must be held accountable for their expressions, acts, and decisions in a transparent manner. They are expected to openly justify their actions in the court of public opinion [37]. In this vein, Bracci [38] reported that digitalization of an organization is the key to accountability. Lack of application of technology decreases accountability, but Khan et al. [3] stated that the use of advanced technology in the HL process results in HL that is quick, fair, and safe. The humanitarian sector’s lack of well-developed digitalization and accountability mechanisms further increases the risk of fraud, which could jeopardize the public’s trust in organizations, upon which all charities eventually depend [39]. Despite the huge increase in the volume and scope of accountability, the effectiveness of HOs has not increased appreciably. Thus, it may be claimed that digitalization has the potential to improve accountability, which is crucial for fast, fair, and safe HL. Hence, we posit the following hypothesis.
H1:
Digitalization of the HL process will increase accountability.
3.2. Digitalization and Security
Security has a positive impact on effectiveness. Security lapses impede HL effectiveness. Security refers to trust in business stability and the prevention of unfavorable events, as well as prevention and detection of crime, and recovery from it. Theft, fraud, smuggling, counterfeiting, blackmail, and corruption are examples of HL crime [21]. Corruption in the aftermath of DROs may cause the HL mission to fail, as well as posing a security threat [26]. Transparency is discouraged by a lack of security, which causes a plethora of issues for DROs. Three important motivations for the creation of, and spending on, HL security are increased efficiency, reactivity, and resilience [40]. Vulnerabilities result from a lack of HL security. The proposed organizational and technical solutions must be applied to make HL more secure [21]. HOs can be digitalized to address a variety of issues while lowering risks and limiting nonconformities [4]. Similarly, the internet of things (IoT) allows online data visibility; hence, all HL processes are examined and operate under guidelines [22]. At present, the existence of big data allows data tracing and communication, and modifications that lead to secure HL [22]. Moreover, Casey and Wong [41] stated that BCT may help control problems that hamper data sharing by providing data that users can access to confirm data security. It decreases the costs and secures the HL process [42]. As a result, it can be claimed that digitalizing the HL process creates a permanent, searchable, and ultimately irreversible public record repository, as well as security. Accordingly, the following hypothesis is proposed.
H2:
Digitalization has a positive influence on security.
3.3. Digitalization and Trust
The trust literature is wide and well-established, with a focus on long-term relationships. Organizational and marketing studies are generating more interest in the concept of trust. Transparency begins with trust and greatly influences the efficiency, performance, and effectiveness of an organization, along with its competitiveness. Trust in HL can be negatively affected through real or perceived corruption [43]. In several ways, trust has been operationalized and theorized. Several studies have examined interpersonal trust and organizational trust. Many others have focused on the dimensions of trust [44] and trust in organizations with key stakeholders. The main goals in this study, however, are to justify trust based on the current literature and in the context of the proposed model. Trust can occur when the public knows more about the organization, whereas burdensome, unclear, incorrect, and unsorted information can confuse audiences, and they will not trust in the organization [3]. In both humanitarian and commercial situations, high levels of trust among SC partners leads to increased efficacy and performance [45].
For HOs, trust is crucial, because it allows managers to lead and negotiate with various stakeholders more effectively and efficiently; however, trust is often violated in ways that range from misdeeds that establish fraud, or the incorporation of deception in negotiations [46]. De Fine Licht [47] highlighted how trust becomes further complicated in the case of many stakeholders if several parties engage in a control relationship; therefore, digitalization of the HL process is a way forward in terms of building trust in HOs. Digitalization is a means of accomplishing the goals of reputability, public confidence, and greater trust. Digitalization allows donors to see the amount of donations or the results at any time; therefore, this allows stakeholders to trust the system. Kabra and Ramesh [16] stated that technology will increase mutual trust among DRWs and improve the efficiency of future relief efforts. Some logistics software is also applied for performance checks, tracking, and reporting [48]. In terms of the role of trust, the framework exhibits how digitalization influences trust in the HL field, so we put forward the following hypothesis.
H3:
Digitalization is associated positively with trust.
3.4. Digitalization and Transparency
Despite an increase in transparency research, the concept has yet to be thoroughly described. Park and Blenkinsopp [43] defined transparency as the external sharing of internal, genuine organizational information with stakeholders. Likewise, Parris et al. [49] indicated that transparency is not just about sharing the positive features of a business, but also about gaining improvements. This implies that transparency necessitates the creation, maintenance, and enhancement of distributed communications and conversations with stakeholders. Altay and Labonte [50] stated that the primary impediment for coordination among parties involved in HL is a lack of clear and reliable information among the players. In the current era of big data, exchange of information plays a critical role in HL performance [42]. Advanced technology has improved the process [51], whereas the internet demonstrates the levels of transparency of any organization [52]. As the IoT allows availability of information online, all HL operations can be readily monitored and regulated [22]. When catastrophe strikes, the present supply and transportation structures are mostly unprepared or damaged [53]. IT enhances performance through information sharing during DROs [21]. In recent years, HOs and government agencies have adopted BCT, making the logistics system tamper-proof and highly transparent [32]. As a result, it can be claimed that digitization has the potential to improve transparency [4], and thus, we put forward the following hypothesis.
H4:
If there is digitalization, there will be transparency in the HL process.
3.5. Digitalization and Promptness
The basic attributes of HL are associated with changeability in resources and suppliers, large-scale processes, irregularity in needs, and few restrictions in large-scale disasters. Beneficiaries are anxious for quality and promptness in the aid provided, whereas funders are anxious about the number of beneficiaries who receive assistance. HOs are concerned with effective HL and the survival of the organization. The primary factor for effective HL is promptness, which is dependent upon the timely delivery of funds. Subsequently, the design of commercial logistics is intended to optimize efficiency, whereas HL focuses on effectiveness and promptness in the HL operation. In certain countries, a low clearance process speeds up the timing, but subsequently, demands for bribes slow down the fieldwork [54]. In any case, in the life-saving stages of the operation, priority must be given to logistical promptness instead of stopping corruption. A quick response can save lives and alleviate human misery. There is uncertainty in the affected area regarding the need and requirements of the victims, and the SC needs to be shaped quickly [55].
When it comes to the sorts of goods, their quantities, and their delivery after a disaster, a balance must be struck between promptness, precision, and cost. In DROs, efficient use of limited resources, promptness, and reliability are critical. Similarly, Van Wassenhove [56] reported that effective HL reduces the number of fatalities, recognizes the survivors’ urgent needs, provides assistance for long-term sustainability, and for those afflicted, it reduces their susceptibility to receiving the least amount of money, time, and resources. Due to technology and its potential to provide efficient solutions, rescue teams and agencies have become more reliant on digital technologies to ensure prompt service delivery. Digital solutions are the most essential factor in determining whether DROs succeed or fail [5]. When information about the 2004 Indian Ocean tsunami was compared with data from Jakarta in 2006, it was discovered that digitalization improved HL effectiveness. The fixed time for delivering aid decreased from eighteen days to just three days, and the cost for the same amount of assistance per family was reduced from USD 800 to USD 142 [57]. Using technology shortens the time needed to help [58]. In a nutshell, technology is used to determine a specific piece of data, reduce information and cognitive overload, consider newly obtained data, turn data into useable information, and manage data from many sources, which automatically leads to saving time and increasing the promptness of the relief materials’ distribution. As a result, we provide the following hypothesis.
H5:
Digitalization relates positively to promptness.
4. Research Design and Methodology
The goal of this research is to see how digitalization affects HL. Based on earlier research, Google Drive was utilized to create an online questionnaire to assess the research framework’s reliability and validity, as well as psychometry. The hypothetical model included an explanatory note and five response variables (Figure 1). Previous research [59] used a deductive method to generate scale development indicators, as suggested by Hinkin [60]. This study began with a thorough review of the literature, which yielded 64 items. The first pool of arguments using the tertiary classes was evaluated by a panel of 14 subject matter experts (professors and researchers) [61]. To find the appropriate items or indicator variables, professors and researchers with a research interest and experience in the area of SCM (based on their availability) were selected to participate and review the items. In the first meeting, the panel suggested that, due to overlap, 13 items should be eliminated. The questionnaire was revised and given to the panel once more. The specialists went over it again, and nine more statements were removed. The final pool of 42 indicators was re-evaluated by our specialists to determine the influence of digitalization in the humanitarian context, and they advocated using common terminology (rather than phrases), but did not suggest eliminating items this time. Out of 42 indicators/items, 14 elements adapted from the literature [4,61,62] were used to assess the digitalization construct. Six indicators were used to evaluate accountability [3,4]. Six items were used for security, as adapted from previous research [3,4,61]. Eleven items used for trust and transparency were also adapted from earlier work [3,4]. Five items to evaluate promptness were adapted from [61]. For the detailed questionnaire, see the Appendix A. The questionnaire was slightly revised after a pilot test to get it ready for data collection.
Sample and Data Collection
Primary data from DRWs in Pakistan about various job functions in HOs were obtained to evaluate the study’s assumptions. Employees from HOs that were adopting emerging technologies in DROs at that time, or that expected to do so in the near future, were among those who responded to the survey. Responses were omitted when the demographic portion of the questionnaire verified that the respondents did not use, or did not plan to embrace, these technologies. The data were collected from May to November 2021. The sample size was determined by following guidelines presented in [63], which suggested a respondent-to-item ratio of 10:1. As indicated in Figure 2, there were six latent variables and 42 indicators in this research. Consequently, the study’s minimum sample size should be 420 (10 × 42).
Figure 2.
The Values of Composite Reliability. Note: DIG = Digitalization, ACC = Accountability, SEC = Security, TRU = Trust, TRN = Transparency, PRMP = Promptness.
Due to the absence of a sampling frame where the exact total population was not known, a non-probability technique (snowball sampling) was employed. We contacted DRWs by email and through Facebook, WhatsApp, and LinkedIn with a cover letter explaining the survey’s aim and assuring each respondent that they would remain anonymous, that their information would be kept confidential, and that they were permitted to share the link with friends across the country. After sending three email reminders, 449 usable responses were received. Although the response rate is low, it was probably because many potential respondents were DRWs who did not know how to employ emerging technology in a humanitarian setting.
Chief executives, managers, supervisors, and field officers were among those who took part in the survey. Healthcare, logistics, food and nutrition security, drinking, sanitation and hygiene, and camp coordination were the primary service activities of the respondents’ HOs. Following the study presented in [64], biased responses were compared with previous responses (the first and last 30%), and late respondents were deemed to be non-respondents. The investigation discovered that all measurement items had a non-statistical dissimilarity (p > 0.25). As a result, in this research, non-response bias was not a big concern.
5. Results and Analysis
No technique would be thought of as good or poor in a statistical presentation, but it is vital to grasp the techniques that can be used. In basic social sciences, the optimum technique is covariance-based SEM (CB-SEM) in place of PLS-SEM [65], but since 2010, the bulk of researchers have used PLS-SEM [66]. Instead of an explanation, PLS-SEM emphasizes a prediction [63]. The objective of this study is the prediction and development of theory, instead of confirmation, and therefore, the PLS approach is more appropriate [63]. In PLS, latent variable values are used if the structural model is complex. This study contains a complex structural model because it has reflective constructs, observed variables, and latent variables, and all variables possess common themes. As seen in Table 1, before using SmartPLS 3, skewness and kurtosis of the data were calculated in SPSS to determine the study’s normalcy. The data were reliable, and the results were within the acceptable range (±2) [67]. Multicollinearity was then tested based on the VIF test. The VIF values showed that multicollinearity was not a matter for further consideration (< 3) [68], because the recommended VIF values should be less than 10 [69].
Table 1.
Descriptive and Collinearity (VIF) Statistics.
5.1. Evaluation of the Measurement Model
5.1.1. Endogenous Variables
To determine variance values of endogenous latent variables, Pearson’s coefficient of determination, R square (R2), and the adjusted R square (AR2) were calculated. Table 2 shows that the R2 values of accountability (0.221), security (0.110), trust (0.501), transparency (0.386), and promptness (0.382) were extremely close to the AR2 values. Consequently, the results revealed large and medium-sized effects, as well as a well-fit model [70].
Table 2.
The Model’s Reliability and Validity.
5.1.2. The Measurement Model’s Reliability
The reliability of the constructs was assessed with Cronbach’s alpha, whereas CR evaluated the variables’ more leniently. Cronbach’s alpha for latent variables of less than 0.60 indicates a bad fit. Cronbach’s alpha values higher than the acceptable value (Table 2) suggest a good fit [71]. Likewise, CR values exceeded the 0.70 cut-off threshold. As a result, the model fit well, and had high reliability [71], as shown in Table 2 and Figure 2.
5.1.3. The Model’s Validity
Without validity, a model may be unreliable [72]; therefore, this study employed both convergence and discriminant validity (DV) tests. The measurement model’s convergent and discriminant validities were then determined. According to Hair Jr. et al. [63], the measurement model should fulfill three criteria to claim convergent validity: AVE > 0.5; CR > 0.70, and CR > AVE. Table 2 demonstrates that all construct values were greater than 0.5, and after deleting very low indicators from the model, they demonstrated convergent validity (see Table 2 and Figure 3).
Figure 3.
Average Variance Extracted. Note: DIG = Digitalization, ACC = Accountability, SEC = Security, TRU = Trust, TRN = Transparency, PRMP = Promptness.
The DV of the measurement model was then assessed to see if any item accounted for more variation in its related manifest construct than it showed in the related mode [73]. Table 3 shows no problems with DV by using the Fornell–Larcker criterion [63]. On the other hand, Voorhees et al. [74] described how, for DV, the heterotrait–monotrait (HTMT) ratio is the best approach in SEM.
Table 3.
Fornell-Larcker Criterion and Correlation.
For all constructs, except trust in digitalization and transparency, the HTMT scores were lower than the 0.85 criterion [75], thus confirming DV (Figure 4).
Figure 4.
HTMT’s Discriminant Validity Analysis.
Similarly, in SPSS, a Pearson–Correlation analysis was run since it gives early support for the study’s hypotheses. All of the factors had a substantial positive connection, according to the results in Table 3 and Table 4.
Table 4.
Path analysis using bootstrapping.
5.2. Hypothesis Testing
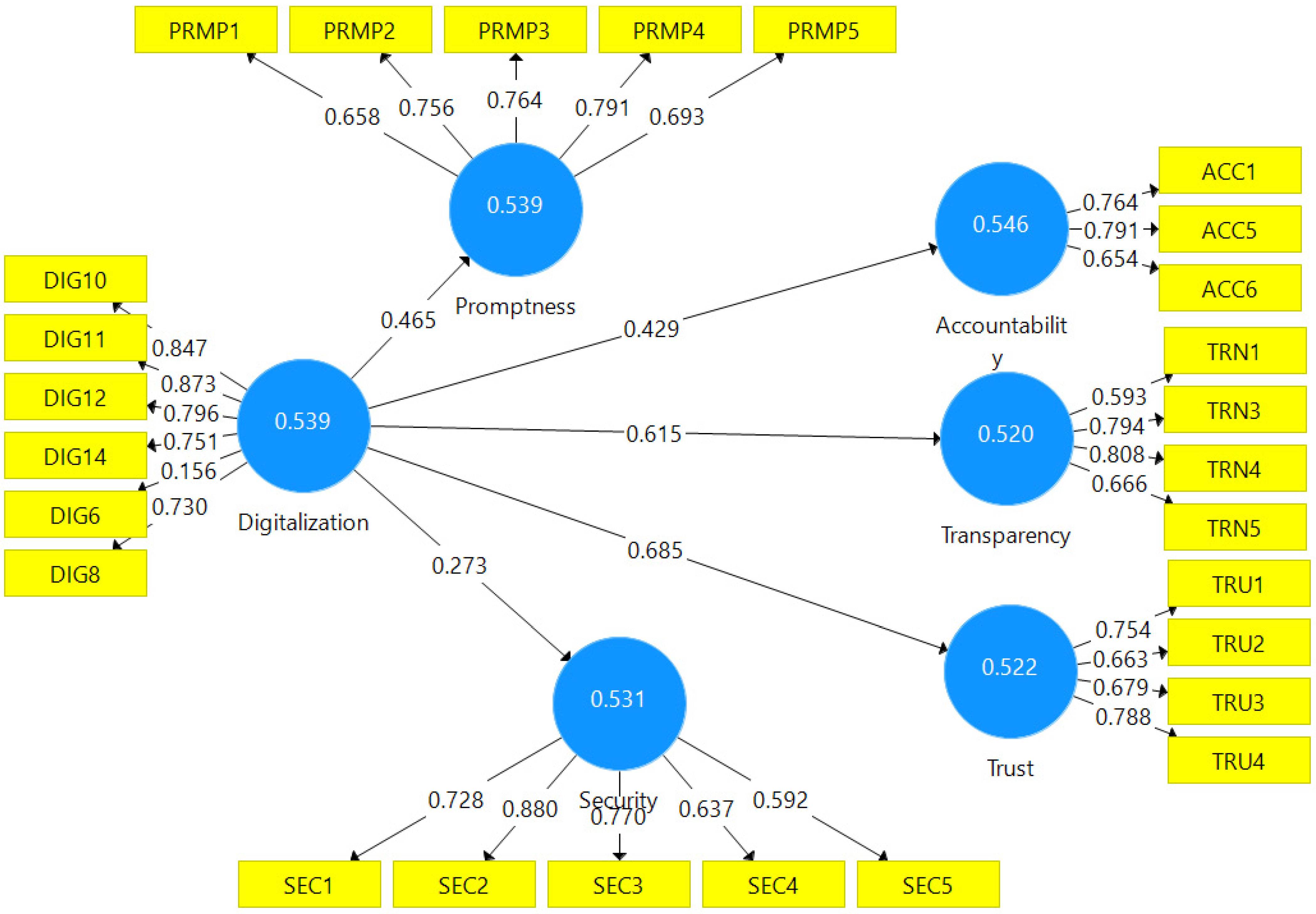
The findings (Figure 5) from hypothesis testing revealed that digitization had a substantially positive influence on accountability (T 6.962, P 0.00), which confirmed H1. H2 confirmed that digitalization had a significant favorable impact on security (T 3.653, P 0.00). H3 was backed by the fact that digitalization had a substantially positive influence on trust (T 13.576, P 0.00). Transparency was significantly influenced by digitalization (T 7.882, P 0.00), which corroborated H4. Promptness was considerably influenced by digitalization (T 11.633, P 0.00), confirming H5.
Figure 5.
T-Statistic Values. Note: DIG = Digitalization, ACC = Accountability, SEC = Security, TRU = Trust, TRN = Transparency, PRMP = Promptness.
6. Discussion, Practical Implications, and Limitations
Emerging technologies are defined in the SC literature as technology-enabled abilities that lets anyone move assets without fear of being hacked or of creating silos that restrict interactions between trading partners. Aside from security, the developed technologies improve SC accountability, transparency, and trust, as well as logistical promptness, allowing businesses to gain a competitive advantage [42]. We will continue to broaden the scope of such developing technologies in order to ensure fast, fair, and secure transactions throughout the SC, which is both a problem and an opportunity. Accountability, security, trust, transparency, and promptness have always been a serious concern in the humanitarian environment [3,5,22,76]. To create, a fast, fair, and safe HL process, HOs need infrastructure and processes in the DROs, and therefore, emerging technologies have been recognized. Consequently, in this article, we investigated the relationship between digitalization and accountability, security, trust, transparency, and promptness in terms of an effective HL process. The hypothetical model’s reliability, validity, and psychometry soundness were all supported by the study’s empirical findings.
Furthermore, to the best of our knowledge, there has been no research on the impact of digitization on effective HL. As a consequence of our data-driven findings, we can establish digitalization as a significant predictor of fast, fair, and secure HL, but the lack of well-developed information-sharing systems in the HL sector increases the risk of fraud, which could harm the public’s trust in charity.
The findings of this research have a wide range of consequences for a variety of stakeholders, including the government, donors, HOs, and society. The government is the most important stakeholder in DROs. Accordingly, the government’s motivation, dedication, and willingness to embrace digitalization in the process of effective disaster management is critical. This study is relevant to logistics digitalization because it identifies several obstacles and issues, and practitioners can benefit from it because the method’s effectiveness is dependent on DRW experience, capabilities, and expertise. Furthermore, the digitalization of HL is good for accountability, security, trust, transparency, and promptness in DROs, but it also has some limitations, including the fact that HL technology in Pakistan initially might not be effective due to a lack of expert DRWs; however, this issue will be transitory and can be overcome by providing relevant training. Similarly, HOs must overcome various obstacles to integrate digitalization in HL. HOs, on the other hand, might gladly tackle these obstacles to save lives and alleviate suffering among those living in disaster-prone areas.
Aside from its contributions, our research has limitations that should be recognized. First, the sample size is small and restricted to DRWs in Pakistan. Second, this work provides an initial foundation for undertaking more research on the subject of HL in Pakistan, whether it is theory construction or theory testing. Third, expanding the study to developed countries would improve the findings’ generalizability, which might be considered for future research. Finally, this study offers intriguing conclusions, but more mixed-method research will add to the findings.
7. Conclusions
HL research is comparatively new, but fast, fair, and safe HL is critical because it can save people’s lives and decrease suffering, while also achieving sustainability; therefore, this paper presented a framework for effective HL in affected areas of Pakistan, and highlighted the importance of digitalization for fast, fair, and safe HL. The findings revealed that there is a substantial positive association between predictive variables (digitalization) and response variables (accountability, security, trust, transparency, and promptness) as seen in Figure 1. The results of this research revealed that digital solutions play a considerable role in enhancing fast, fair, and safe HL. It may be concluded that incorporating digital solutions into disaster relief efforts can save lives, alleviate human suffering, and promote development. Similarly, the outcomes of the study show that digitalization improves fast, fair, and safe HL, thus adding to the existing body of knowledge and paving the way for future development of DROs.
Author Contributions
Conceptualization, M.K. (Muhammad Khan) and I.U.; methodology, A.A. and M.I.K.; software, M.K. (Marwan Khan); validation, M.I., A.A. and M.K. (Muhammad Khan); formal analysis, M.K. (Muhammad Khan); investigation, A.A. and M.I.; resources, I.U.; data curation, M.K. (Marwan Khan); writing—original draft preparation, M.K. (Muhammad Khan); writing—review and editing, M.I.K.; visualization, M.I.; supervision, M.K. (Muhammad Khan); project administration, M.K. (Marwan Khan); funding acquisition, A.A., M.I.K., M.K. (Marwan Khan), I.U. and M.I. All authors have read and agreed to the published version of the manuscript.
Funding
This research received no external funding.
Institutional Review Board Statement
Not applicable.
Informed Consent Statement
Not applicable.
Data Availability Statement
Not applicable.
Conflicts of Interest
The authors declare no conflict of interest.
Appendix A
| S/No | Constructs and Items | References |
| Accountability | ||
| 1 | Digitalization brings accountability for my target’s achievements. (ACC1) | [3,4] |
| 2 | Through digitalization, I must get a positive or negative reward for the success or failure of my target achievement. (ACC2) | |
| 3 | Due to digitalization, I must develop myself professionally in order to accomplish my work in the best possible way. (ACC3) | |
| 4 | During humanitarian logistics, I am responsible for proper relief distribution using digitalization in the best possible way. (ACC4) | |
| 5 | We routinely use digitalization as a data platform that traces the origins, use, and destination of humanitarian supplies. (ACC5) | |
| 6 | Due to digitalization, the aid materials are always properly managed. (ACC6) | |
| Security | ||
| 1 | My personal information is treated confidentially. (SEC1) | [3,4,61] |
| 2 | I feel secure supplying relevant information when using the technology of my organization. (SEC2) | |
| 3 | I feel safe in my transactions with the organization’s technology. (SEC3) | |
| 4 | A clear privacy policy is stated when I use the organization’s technology. (SEC4) | |
| 5 | We use digitalization as it helps to maintain confidentiality and integrity of the data. (SEC5) | |
| 6 | Digitalization is to avoid sharing unreliable information and confusion among partners engaged in disaster relief operations. (SEC6) | |
| Trust | ||
| 1 | The firm providing the digitalization is well known. (TRU1) | [3,4] |
| 2 | The firm providing the digitalization has a good reputation. (TRU2) | |
| 3 | The organization’s digitalization understands the victims’ specific needs. (TRU3) | |
| 4 | I trust in my organization’s humanitarian logistic activities through digitalization in the relief operation. (TRU4) | |
| 5 | Digitalization enables my organization to provide sincere aid to our stakeholders. (TRU5) | |
| 6 | We have no reason to doubt employees’ competence and preparations for tasks due to digitalization. (TRU6) | |
| Transparency | ||
| 1 | Digitalization enables my organization to routinely share our operational plans (i.e. distribution and storage plans). (TRN1) | [3,4] |
| 2 | Digitalization empowers us to share strategic information related to relief materials. (TRN2) | |
| 3 | Digitalization is the way to release information regarding humanitarian logistics that is current for stakeholders. (TRN3) | |
| 4 | Digitalization discloses the entire humanitarian logistics process accurately & transparently. (TRN4) | |
| 5 | I agree that digitalization developed clarity and accuracy of information to the stakeholders. (TRN5) | |
| Promptness | ||
| 1 | I can get the service done with the organization in a short time. (PRMP 1) | [61] |
| 2 | My organization responds to disaster quickly due to the digitalization. (PRMP 2) | |
| 3 | The organization’s digitalization provides real-time comprehensive information needed to distribute aid quickly. (PRMP 3) | |
| 4 | Digitalization of the organization is simple and easy to understand and requires little effort. (PRMP 4) | |
| 5 | Each service item/function of the digitalization is error-free. (PRMP 5) | |
| Digitalization | ||
| 1 | Digitalization is good for assurance, control, and continuous improvement during disaster relief operations. (DIG1) | [4,61,62] |
| 2 | My organization utilizes digitalization to create and store information for accountability. (DIG2) | |
| 3 | My organization utilizes digitalization for management of relief materials. (DIG3) | |
| 4 | I feel safe in my information sharing with the organization’s digitalization. (DIG4) | |
| 5 | In my opinion, humans make more errors than computers. (DIG5) | |
| 6 | Digitalization is to prevent errors; it helps to maintain confidentiality. (DIG6) | |
| 7 | We use digitalization as it helps to maintain integrity and availability of the data. (DIG7) | |
| 8 | We routinely use digitalization to avoid unreliable information and to avoid confusion among partners engaged in disaster relief operations. (DIG8) | |
| 9 | Digitalization can deal with personal data more carefully than human to improve transparency in disaster relief operations. (DIG9) | |
| 10 | My organization uses the digitalization for the disclosure of meeting humanitarian logistics effectiveness. (DIG10) | |
| 11 | We use digitalization to improve transparency in disaster relief supply chains. (DIG11) | |
| 12 | We routinely use digitalization as a data platform that traces the origins, use, and destination of humanitarian supplies. (DIG12) | |
| 13 | I agree with the development of my organization’s speed to save lives and decrease human suffering through digitalization. (DIG13) | |
| 14 | Digitalization of my organization is a platform for fast, fair, and safe humanitarian logistics. (DIG14) | |
References
- Raschky, P.; Chantarat, S. Natural Disaster Risk Financing and Transfer in ASEAN Countries. In Oxford Research Encyclopedia of Natural Hazard Science; Oxford University Press: New York, NY, USA, 2020. [Google Scholar]
- Khan, M.; Yong, L.H.; Han, B.J. A Systematic Review of Performance Enhancement of Humanitarian Logistics through Transparency: Current Status and Perspectives. Int. J. Sup. Chain. Mgt. Vol. 2019, 8, 549. [Google Scholar]
- Khan, M.; Lee, H.Y.; Bae, J.H. The Role of Transparency in Humanitarian Logistics. Sustainability 2019, 11, 2078. [Google Scholar] [CrossRef] [Green Version]
- Khan, M.; Imtiaz, S.; Parvaiz, G.S.; Hussain, A.; Bae, J. Integration of Internet-of-Things With Blockchain Technology to Enhance Humanitarian Logistics Performance. IEEE Access 2021, 9, 25422–25436. [Google Scholar] [CrossRef]
- Iqbal, T.; Ahmad, S. Transparency in humanitarian logistics and supply chain: The moderating role of digitalisation. J. Humanit. Logist. Supply Chain. Manag. 2022. [Google Scholar] [CrossRef]
- Cohen, L.; Salaun, V. E-Cash & E-Vouchers: The digitalization of the humanitarian aid and logistics. In Digitalization in Supply Chain Management and Logistics: Smart and Digital Solutions for an Industry 4.0 Environment, Proceedings of the Hamburg International Conference of Logistics (HICL), Hamburg, Germany, 23–24 September 2021; Epubli GmbH: Berlin, Germany, 2017; Volume 23, pp. 157–174. [Google Scholar]
- Kersten, W.; Blecker, T.; Ringle, C.M. Digitalization in Supply Chain Management and Logistics: Smart and Digital Solutions for an Industry 4.0 Environment; Epubli GmbH: Berlin, Germany, 2017. [Google Scholar]
- Rodríguez-Espíndola, O.; Chowdhury, S.; Beltagui, A.; Albores, P. The potential of emergent disruptive technologies for humanitarian supply chains: The integration of blockchain, Artificial Intelligence and 3D printing. Int. J. Prod. Res. 2020, 58, 4610–4630. [Google Scholar] [CrossRef]
- Quarshie, A.M.; Salmi, A.; Leuschner, R. Sustainability and corporate social responsibility in supply chains: The state of research in supply chain management and business ethics journals. J. Purch. Supply Manag. 2016, 22, 82–97. [Google Scholar] [CrossRef]
- Caon, M.; Khaled, O.A.; Vaucher, P.; Mezher, D.; Mc Guire, G. Digitalization of the last mile of a humanitarian supply chain. In International Conference on Human Interaction and Emerging Technologies; Springer: Cham, Switzerland, 2020. [Google Scholar]
- Fallucchi, F.; Tarquini, M.; De Luca, E.W. Supporting humanitarian logistics with intelligent applications for disaster management. Intelli 2016, 64, 2016. [Google Scholar]
- Thomas, A.S.; Kopczak, L.R. From logistics to supply chain management: The path forward in the humanitarian sector. Fritz Inst. 2005, 15, 1–15. [Google Scholar]
- Everett, J.; Friesen, C. Humanitarian accountability and performance in the Théâtre de l’Absurde. Crit. Perspect. Account. 2010, 21, 468–485. [Google Scholar] [CrossRef]
- Pérez-Galarce, F.; Canales, L.J.; Vergara, C.; Candia-Véjar, A. An optimization model for the location of disaster refuges. Socio-Econ. Plan. Sci. 2017, 59, 56–66. [Google Scholar] [CrossRef]
- Maon, F.; Lindgreen, A.; Vanhamme, J. Developing supply chains in disaster relief operations through cross-sector socially oriented collaborations: A theoretical model. Supply Chain. Manag. Int. J. 2009, 14, 149–164. [Google Scholar] [CrossRef]
- Kabra, G.; Ramesh, A. Information technology, mutual trust, flexibility, agility, adaptability: Understanding their linkages and impact on humanitarian supply chain management performance. Risk Hazards Crisis Public Policy 2016, 7, 79–103. [Google Scholar] [CrossRef]
- Zaw, T.N.; Lim, S. The military’s role in disaster management and response during the 2015 Myanmar floods: A social network approach. Int. J. Disaster Risk Reduct. 2017, 25, 1–21. [Google Scholar] [CrossRef]
- Apte, A.; Gonçalves, P.; Yoho, K. Capabilities and competencies in humanitarian operations. J. Humanit. Logist. Supply Chain. Manag. 2016, 6, 240–258. [Google Scholar] [CrossRef]
- Anjomshoae, A.; Hassan, A.; Kunz, N.; Wong, K.Y.; de Leeuw, S. Toward a dynamic balanced scorecard model for humanitarian relief organizations’ performance management. J. Humanit. Logist. Supply Chain. Manag. 2017, 7, 194–218. [Google Scholar] [CrossRef]
- Larrea, O. Key performance indicators in humanitarian logistics in Colombia. IFAC Proc. Vol. 2013, 46, 211–216. [Google Scholar] [CrossRef]
- Khan, M.; Yong, L.H.; Han, B.J. Emerging Techniques for Enhancing the Performance of Humanitarian Logistics. Int. J. Sup. Chain. Mgt. Vol. 2019, 8, 450. [Google Scholar]
- Aranda, D.A.; Fernández, L.M.M.; Stantchev, V. Integration of Internet of Things (IoT) and Blockchain to increase humanitarian aid supply chains performance. In Proceedings of the 2019 5th International Conference on Transportation Information and Safety (ICTIS), Liverpool, UK, 14–17 July 2019; pp. 140–145. [Google Scholar]
- Anjomshoae, A.; Banomyong, R.; Mohammed, F.; Kunz, N. A systematic review of humanitarian supply chains performance measurement literature from 2007 to 2021. Int. J. Disaster Risk Reduct. 2022, 72, 102852. [Google Scholar] [CrossRef]
- Yin, C.; Liu, P. Optimization of Emergency Logistics Service Capacity in the Context of COVID-19. For. Chem. Rev. 2022, 1427–1439. [Google Scholar]
- Rabta, B.; Wankmüller, C.; Reiner, G. A drone fleet model for last-mile distribution in disaster relief operations. Int. J. Disaster Risk Reduct. 2018, 28, 107–112. [Google Scholar] [CrossRef]
- Maxwell, D.; Walker, P.; Church, C.; Harvey, P.; Savage, K.; Bailey, S.; Hees, R.; Ahlendorf, M.-L. Preventing Corruption in Humanitarian Assistance; Transparency International/Feinstein International Center Research Report; Feinstein International Center: Berlin, Germany, 2008. [Google Scholar]
- Eslami, M.H.; Jafari, H.; Achtenhagen, L.; Carlbäck, J.; Wong, A. Financial performance and supply chain dynamic capabilities: The Moderating Role of Industry 4.0 technologies. Int. J. Prod. Res. 2021, 1–18. [Google Scholar] [CrossRef]
- Roy, P.; Albores, P.; Brewster, C. Logistical framework for last mile relief distribution in humanitarian supply chains: Considerations from the field. In Proceedings of the International Conference on Manufacturing Research, Lisbon, Portugal, 17–19 October 2012; pp. 11–13. [Google Scholar]
- Cheema, A.R.; Mehmood, A.; Imran, M. Learning from the past: Analysis of disaster management structures, policies and institutions in Pakistan. Disaster Prev. Manag. 2016, 25, 449–463. [Google Scholar] [CrossRef]
- Kunz, N.; Gold, S. Sustainable humanitarian supply chain management–Exploring new theory. Int. J. Logist. Res. Appl. 2017, 20, 85–104. [Google Scholar] [CrossRef]
- Holguín-Veras, J.; Jaller, M.; Van Wassenhove, L.N.; Pérez, N.; Wachtendorf, T. On the unique features of post-disaster humanitarian logistics. J. Oper. Manag. 2012, 30, 494–506. [Google Scholar] [CrossRef]
- Westlund, S. The use of geospatial technology in disaster management. In Geospatial Technologies and Advancing Geographic Decision Making: Issues and Trends; IGI Global: Hershey, PA, USA, 2012; pp. 21–34. [Google Scholar]
- Khan, M.; Sarmad, M.; Shah, S.F.A.; Han, B.J. Extent of Employee Turnover in Humanitarian Logistics: An Interpretive Structural Modelling Approach. Int. J. Sup. Chain. Mgt. Vol. 2020, 9, 107. [Google Scholar]
- Prusty, A.R.; Mohanty, A. Prospect of Low Power Sensor Network Technology in Disaster Management for Sustainable Future. In Emergency and Disaster Management: Concepts, Methodologies, Tools, and Applications; IGI Global: Hershey, PA, USA, 2019; pp. 834–856. [Google Scholar]
- Alom, M.M. Proactive transparency and outward accountability of frontline public bureaucracies: An integrated model. Int. J. Product. Perform. Manag. 2018, 67, 611–628. [Google Scholar] [CrossRef]
- Jarvis, M.D. The black box of bureaucracy: Interrogating accountability in the public service. Aust. J. Public Adm. 2014, 73, 450–466. [Google Scholar] [CrossRef]
- Rawlins, B.R. Measuring the Relationship between Organizational Transparency and Employee Trust. Public Relat. J. 2008, 2, 1–21. [Google Scholar]
- Bracci, E. Accountability and governance in social care: The impact of personalisation. Qual. Res. Account. Manag. 2014, 11, 111–128. [Google Scholar] [CrossRef]
- Dellaportas, S.; Langton, J.; West, B. Governance and accountability in Australian charitable organisations: Perceptions from CFOs. Int. J. Account. Inf. Manag. 2012, 20, 238–254. [Google Scholar] [CrossRef]
- Gould, J.E.; Macharis, C.; Haasis, H.-D. Emergence of security in supply chain management literature. J. Transp. Secur. 2010, 3, 287–302. [Google Scholar] [CrossRef]
- Casey, M.J.; Wong, P. Global supply chains are about to get better, thanks to blockchain. Harv. Bus. Rev. 2017, 13, 1–6. [Google Scholar]
- Dubey, R.; Gunasekaran, A.; Bryde, D.J.; Dwivedi, Y.K.; Papadopoulos, T. Blockchain technology for enhancing swift-trust, collaboration and resilience within a humanitarian supply chain setting. Int. J. Prod. Res. 2020, 11, 1–18. [Google Scholar] [CrossRef]
- Park, H.; Blenkinsopp, J. The roles of transparency and trust in the relationship between corruption and citizen satisfaction. Int. Rev. Adm. Sci. 2011, 77, 254–274. [Google Scholar] [CrossRef] [Green Version]
- Ganesan, S.; Hess, R. Dimensions and levels of trust: Implications for commitment to a relationship. Mark. Lett. 1997, 8, 439–448. [Google Scholar] [CrossRef]
- Lu, Q.; Goh, M.; de Souza, R. An Empirical Investigation of Swift Trust in Humanitarian Logistics Operations. In The Palgrave Handbook of Humanitarian Logistics and Supply Chain Management; Springer: Cham, Switzerland, 2018; pp. 279–296. [Google Scholar]
- Schweitzer, M.E.; Hershey, J.C.; Bradlow, E.T. Promises and lies: Restoring violated trust. Organ. Behav. Hum. Decis. Processes 2006, 101, 1–19. [Google Scholar] [CrossRef] [Green Version]
- De Fine Licht, J. Do we really want to know? The potentially negative effect of transparency in decision making on perceived legitimacy. Scand. Political Stud. 2011, 34, 183–201. [Google Scholar] [CrossRef] [Green Version]
- Huang, M.; Smilowitz, K.; Balcik, B. Models for relief routing: Equity, efficiency and efficacy. Transp. Res. Part E Logist. Transp. Rev. 2012, 48, 2–18. [Google Scholar] [CrossRef]
- Parris, D.L.; Dapko, J.L.; Arnold, R.W.; Arnold, D. Exploring transparency: A new framework for responsible business management. Manag. Decis. 2016, 54, 222–247. [Google Scholar] [CrossRef]
- Altay, N.; Labonte, M. Challenges in humanitarian information management and exchange: Evidence from Haiti. Disasters 2014, 38, S50–S72. [Google Scholar] [CrossRef]
- Men, L.R. Internal reputation management: The impact of authentic leadership and transparent communication. Corp. Reput. Rev. 2014, 17, 254–272. [Google Scholar] [CrossRef]
- Najib Razali, M.; Mohd Adnan, Y. Transparency in Malaysian property companies. Prop. Manag. 2012, 30, 398–415. [Google Scholar] [CrossRef]
- Nurmala, N.; Nurmala, N.; de Leeuw, S.; de Leeuw, S.; Dullaert, W.; Dullaert, W. Humanitarian–business partnerships in managing humanitarian logistics. Supply Chain Manag. Int. J. 2017, 22, 82–94. [Google Scholar] [CrossRef]
- Dube, N.; Van der Vaart, T.; Teunter, R.; Van Wassenhove, L. Host government impact on the logistics performance of international humanitarian organisations. J. Oper. Manag. 2016, 47, 44–57. [Google Scholar] [CrossRef] [Green Version]
- Kovács, G.; Spens, K.M. Humanitarian logistics in disaster relief operations. Int. J. Phys. Distrib. Logist. Manag. 2007, 37, 99–114. [Google Scholar] [CrossRef]
- Van Wassenhove, L.N. Humanitarian aid logistics: Supply chain management in high gear. J. Oper. Res. Soc. 2006, 57, 475–489. [Google Scholar] [CrossRef]
- Whiting, M.C.; Ayala-Öström, B.E. Advocacy to promote logistics in humanitarian aid. Manag. Res. News 2009, 32, 1081–1089. [Google Scholar] [CrossRef]
- Radianti, J.; Dokas, I.; Boersma, K.; Noori, N.S.; Belbachir, N.; Stieglitz, S. Enhancing disaster response for hazardous materials using emerging technologies: The role of AI and a research agenda. In Proceedings of the International Conference on Engineering Applications of Neural Networks, 20th International Conference, EANN 2019, Xersonisos, Crete, Greece, 24–26 May 2019; pp. 368–376. [Google Scholar]
- Bhat, S.A.; Bashir, M. Measuring ICT orientation: Scale development & validation. Educ. Inf. Technol. 2018, 23, 1123–1143. [Google Scholar]
- Hinkin, T.R. A brief tutorial on the development of measures for use in survey questionnaires. Organ. Res. Methods 1998, 1, 104–121. [Google Scholar] [CrossRef]
- Lin, J.-S.C.; Hsieh, P.-L. Assessing the self-service technology encounters: Development and validation of SSTQUAL scale. J. Retail. 2011, 87, 194–206. [Google Scholar] [CrossRef]
- Ongena, Y.P.; Haan, M.; Yakar, D.; Kwee, T.C. Patients’ views on the implementation of artificial intelligence in radiology: Development and validation of a standardized questionnaire. Eur. Radiol. 2020, 30, 1033–1040. [Google Scholar] [CrossRef] [PubMed] [Green Version]
- Hair, J.F., Jr.; Matthews, L.M.; Matthews, R.L.; Sarstedt, M. PLS-SEM or CB-SEM: Updated guidelines on which method to use. Int. J. Multivar. Data Anal. 2017, 1, 107–123. [Google Scholar] [CrossRef]
- Armstrong, J.S.; Overton, T.S. Estimating nonresponse bias in mail surveys. J. Mark. Res. 1977, 14, 396–402. [Google Scholar] [CrossRef] [Green Version]
- Garson, G.D. Partial Least Squares: Regression and Structural Equation Models; Statistical Associates Publishers: Asheboro, NC, USA, 2016. [Google Scholar]
- Hair, J.F.; Risher, J.J.; Sarstedt, M.; Ringle, C.M. When to use and how to report the results of PLS-SEM. Eur. Bus. Rev. 2019, 31. [Google Scholar] [CrossRef]
- George, D. SPSS for Windows Step by Step: A Simple Study Guide and Reference, 17.0 Update, 10/e; Pearson Education India: Delhi, India, 2011. [Google Scholar]
- Neter, J.; Wasserman, W.; Kutner, M.H. Applied Regression Models; Rich-ard D. Irwin, Inc.: Homewood, IL, USA, 1983. [Google Scholar]
- Cfroteod, C. CRED Crunch 58—Disaster. In Year in Review; CRED: Brussels, Belgium, 2020; p. 58. [Google Scholar]
- Cohen, J. Statistical Power Analysis for the Behavioral Sciences, 2nd ed.; Erlbaum Associates: Hillsdale, NJ, USA, 1988. [Google Scholar]
- Hair, J.F.; Black, W.C.; Babin, B.J.; Anderson, R.E.; Tatham, R.L. Análise multivariada de dados; Bookman Editora: Porto Alegre, Brazil, 2009. [Google Scholar]
- Neuman, S.P. Generalized scaling of permeabilities: Validation and effect of support scale. Geophys. Res. Lett. 1994, 21, 349–352. [Google Scholar] [CrossRef] [Green Version]
- Fornell, C.; Larcker, D.F. Evaluating structural equation models with unobservable variables and measurement error. J. Mark. Res. 1981, 18, 39–50. [Google Scholar] [CrossRef]
- Voorhees, C.M.; Brady, M.K.; Calantone, R.; Ramirez, E. Discriminant validity testing in marketing: An analysis, causes for concern, and proposed remedies. J. Acad. Mark. Sci. 2016, 44, 119–134. [Google Scholar] [CrossRef]
- Henseler, J.; Ringle, C.M.; Sarstedt, M. A new criterion for assessing discriminant validity in variance-based structural equation modeling. J. Acad. Mark. Sci. 2015, 43, 115–135. [Google Scholar] [CrossRef] [Green Version]
- Khan, M.; Hussain, A.; Farooq, N.; Sahibzada, S.; Khattak, A.; Malik, S. Applying Interpretive Structural Modeling and MICMAC Analysis to Evaluate Inhibitors to Transparency in Humanitarian Logistics. UtopÍA Y Prax. Latinoam. 2020, 25, 325–337. [Google Scholar]
Publisher’s Note: MDPI stays neutral with regard to jurisdictional claims in published maps and institutional affiliations. |
© 2022 by the authors. Licensee MDPI, Basel, Switzerland. This article is an open access article distributed under the terms and conditions of the Creative Commons Attribution (CC BY) license (https://creativecommons.org/licenses/by/4.0/).




