An Investigation of Heat Transfer Performance in an Agitated Vessel
Abstract
1. Introduction
- Extensive experimentations were conducted to investigate the heat transfer performance in agitated vessels for various configurations. Results are reported to assess the effects of heat transfer geometry, heating power, and stirring speed, on the heating performance for both water and a mixture of water and food waste.
- Performance evaluation and analysis was conducted based on temperature, heating time, heat transfer rate, heat transfer coefficient, and thermal resistance. Results were reported and compared against those obtained from experiments.
2. Materials and Methods
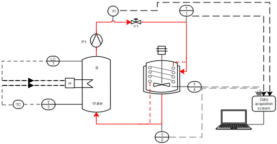
2.1. Experimental Unit Description
2.2. Mixture Composition
2.3. Experimental Conditions
2.4. Heat Transfer Parameters
3. Results and Discussions
3.1. Temperature Measurement
3.2. Determining the Value of U
3.3. Determining the Internal and External Convection Coefficients
4. Conclusions and Perspectives
Author Contributions
Funding
Informed Consent Statement
Data Availability Statement
Acknowledgments
Conflicts of Interest
Nomenclature
| AD | Anaerobic digestion |
| HX | Heat exchanger |
| JHX | Jacket heat exchanger |
| CHX | Coil heat exchanger |
| W | Water |
| FW | Food waste |
| L | Distance between the impeller and the bottom of the vessel (mm) |
| T | Temperature (°C) |
| Outer jacket, inner diameter (mm) | |
| Inner jacket, inner diameter (mm) | |
| Inner jacket, wall thickness (mm) | |
| Heat transfer area (m2) | |
| Helical coil, inner diameter (mm) | |
| Helical coil, outer diameter (mm) | |
| impeller diameter (mm) | |
| N | Stirring speed (min−1) |
| p | Tube pitch (mm) |
| Tank height (mm) | |
| Mass flow rate (kg/s) | |
| Heat transfer rate (W) | |
| D | Vessel diameter (mm) |
| E | Energy accumulated (KJ) |
| Thermal conductivity of the fluid (W/m K) | |
| Density of the fluid (kg/m3) | |
| Dynamic viscosity of the fluid (Pa s) | |
| U | Overall heat transfer coefficient (W/m2 K) |
| R | Thermal resistance (m2 K/W) |
| h | Heat transfer coefficient (W/m2 K) |
| H | Heat transfer coefficient including the fouling resistance (W/m2 K) |
| Dimensionless numbers | |
| Nu | Nusselt number |
| Re | Reynolds number |
| Pr | Prandtl number |
| Subscripts | |
| t | Total |
| LMD | Logarithmic mean temperature difference |
| cv | Control volume |
| cond | Conduction |
| conv | Convection |
| rad | Radiation |
| i | Agitated fluid side |
| o | Heating fluid side |
| w | Wall |
| R | Reactor |
References
- Lindmark, J.; Thorin, E.; Bel Fdhila, R.; Dahlquist, E. Effects of mixing on the result of anaerobic digestion: Review. Renew. Sustain. Energy Rev. 2014, 40, 1030–1047. [Google Scholar] [CrossRef]
- El Ibrahimi, M.; Khay, I.; El Maakoul, A.; Bakhouya, M. Thermal Modeling of a Pilot-scale Liquid Recirculation Anaerobic Digester. In Proceedings of the 7th International Renewable and Sustainable Energy Conference (IRSEC), Agadir, Morocco, 27–30 November 2019; pp. 1–6. [Google Scholar] [CrossRef]
- Kaparaju, P.; Buendia, I.; Ellegaard, L.; Angelidakia, I. Effects of mixing on methane production during thermophilic anaerobic digestion of manure: Lab-scale and pilot-scale studies. Bioresour. Technol. 2008, 99, 4919–4928. [Google Scholar] [CrossRef]
- Rojas, C.; Fang, S.; Uhlenhut, F.; Borchert, A.; Stein, I.; Schlaak, M. Stirring and biomass starter influences the anaerobic digestion of different substrates for biogas production. Eng. Life Sci. 2010, 10, 339–347. [Google Scholar] [CrossRef]
- Handous, N.; Gannoun, H.; Hamdi, M.; Bouallagui, H. Two-stage anaerobic digestion of meat processing solid wastes: Methane potential improvement with wastewater addition and solid substrate fermentation. Waste Biomass Valorization 2019, 10, 131–142. [Google Scholar] [CrossRef]
- Kinnunen, V.; Craggs, R.; Rintala, J. Influence of temperature and pretreatments on the anaerobic digestion of wastewater grown microalgae in a laboratory-scale accumulating-volume reactor. Water Res. 2014, 57, 247–257. [Google Scholar] [CrossRef]
- Latha, K.; Velraj, R.; Shanmugam, P.; Sivanesan, S. Mixing strategies of high solids anaerobic co-digestion using food waste with sewage sludge for enhanced biogas production. J. Clean. Prod. 2019, 210, 388–400. [Google Scholar] [CrossRef]
- da Silva Rosa, V.; Taqueda, M.E.S.; de Paiva, J.L.; de Moraes, M.S.; de Moraes Júnior, D. Nusselt’s correlations in agitated tanks using the spiral coil with Rushton turbine and PBT 45 impeller. Comparison with tanks containing vertical tube baffles. Appl. Therm. Eng. 2017, 110, 1331–1342. [Google Scholar] [CrossRef]
- Major-Godlewska, M.; Karcz, J. An effect of the tubular baffles configuration in an agitated vessel with a high-speed impeller on the power consumption. Chem. Pap. 2018, 72, 2933–2943. [Google Scholar] [CrossRef] [PubMed]
- Karcz, J.; Strȩk, F. Heat transfer in jacketed agitated vessels equipped with non-standard baffles. Chem. Eng. J. Biochem. Eng. J. 1995, 58, 135–143. [Google Scholar] [CrossRef]
- Kai, W.; Shengyao, Y. Heat transfer and power consumption of non-Newtonian fluids in agitated vessels. Chem. Eng. Sci. 1989, 44, 33–40. [Google Scholar] [CrossRef]
- Strek, F.; Karcz, J. Experimental determination of the optimal geometry of baffles for heat transfer in an agitated vessel. Chem. Eng. Process. 1991, 29, 165–172. [Google Scholar] [CrossRef]
- Daza, S.A.; Prada, R.J.; Nunhez, J.R.; Castilho, G.J. Nusselt number correlation for a jacketed stirred tank using computational fluid dynamics. Can. J. Chem. Eng. 2019, 97, 586–593. [Google Scholar] [CrossRef]
- Dostál, M.; Věříšová, M.; Petera, K.; Jirout, T.; Fořt, I. Analysis of heat transfer in a vessel with helical pipe coil and multistage impeller. Can. J. Chem. Eng. 2014, 92, 2115–2121. [Google Scholar] [CrossRef]
- Wang, L.; Zhou, Y.; Chen, Z. Investigation of Heat Transfer Efficiency of Improved Intermig Impellers in a Stirred Tank Equipped with Vertical Tubes. Int. J. Chem. React. Eng. 2020, 18. [Google Scholar] [CrossRef]
- Chen, Y.; Liu, Y.; Wang, D.; Li, T.; Zhou, Y.; Wang, D. SIMULATION AND OPTIMIZATION STUDY ON A SOLAR HEATING HOUSEHOLD BIOGAS DIGESTER SYSTEM. In Proceedings of the SWC2017/SHC2017, Abu Dhabi, United Arab Emirates, 29 October–2 November 2017; pp. 1–11. [Google Scholar] [CrossRef]
- Perarasu, T.; Arivazhagan, M.; Sivashanmugam, P. Experimental and CFD heat transfer studies of Al2O3-water nanofluid in a coiled agitated vessel equipped with propeller. Chin. J. Chem. Eng. 2013, 21, 1232–1243. [Google Scholar] [CrossRef]
- Perarasu, V.T.; Arivazhagan, M.; Sivashanmugam, P. Heat transfer studies in coiled agitated vessel with varying heat input. Int. J. Food Eng. 2011, 7. [Google Scholar] [CrossRef]
- Hafezisefat, P.; Esfahany, M.N.; Jafari, M. An experimental and numerical study of heat transfer in jacketed vessels by SiO2 nanofluid. Heat Mass Transf. 2017, 53, 2395–2405. [Google Scholar] [CrossRef]
- Pimenta, T.A.; Campos, J.B.L.M. Heat transfer coefficients from Newtonian and non-Newtonian fluids flowing in laminar regime in a helical coil. Int. J. Heat Mass Transf. 2013, 58, 676–690. [Google Scholar] [CrossRef]
- Müller, M.; Husemann, U.; Greller, G.; Meusel, W.; Kraume, M. Heat transfer characteristics of a stirred single-use bioreactor. Biochem. Eng. J. 2018, 140, 168–177. [Google Scholar] [CrossRef]
- Petera, K.; Dostál, M.; Rieger, F. Transient Measurement of Heat Transfer Coefficient in Agitated Vessel; Czech Technical University in Prague: Prague, Czech Republic, 2008; Volume 9. [Google Scholar]
- Dostál, M.; Petera, K.; Rieger, F. Measurement of heat transfer coefficients in an agitated vessel with tube baffles. Acta Polytech. 2010, 50, 12. [Google Scholar]
- Chen, Y.; Liu, Y.; Wang, D.; Li, T.; Wang, Y.; Li, Y. Numerical study of heat transfer performance of helical coiled tubes for heating high-solids slurry in household biogas digester. Appl. Therm. Eng. 2020, 166, 114666. [Google Scholar] [CrossRef]
- Roy Penney, W.; Victor, A.A. Heat Transfer in Handbook of Industrial Mixing: Science and Practicef; John Wiley & Sons: Hoboken, NJ, USA, 2004. [Google Scholar]
- Dohi, N.; Takahashi, T.; Minekawa, K.; Kawase, Y. Power consumption and solid suspension performance of large-scale impellers in gas–liquid–solid three-phase stirred tank reactors. Chem. Eng. J. 2004, 97, 103–114. [Google Scholar] [CrossRef]
- Flamant, G.; Gauthier, D.; Benoit, H.; Sans, J.L.; Garcia, R.; Boissière, B.; Hemati, M. Dense suspension of solid particles as a new heat transfer fluid for concentrated solar thermal plants: On-sun proof of concept. Chem. Eng. Sci. 2013, 102, 567–576. [Google Scholar] [CrossRef]
- Merrow, E.W. Linking R&D to Problems Experienced in Solids Processing; RAND Corporation: Santa Monica, CA, USA, 1984; Available online: https://apps.dtic.mil/sti/citations/ADA154238 (accessed on 20 September 2020).
- Chen, J.; Xiao, W. Solids suspension study in a side-entering stirred tank through CFD modeling. Int. J. Chem. React. Eng. 2013, 11, 331–346. [Google Scholar] [CrossRef]
- Roy Penney, W.; Victor, A.A. Heat Transfer in Advances in Industrial Mixing: A Companion to the Handbook of Industrial Mixing; John Wiley & Sons: Hoboken, NJ, USA, 2015; p. 1034. [Google Scholar]
- Trambouze, P.; Euzen, J.P. Réacteurs chimiques (Les); Editions OPHRYS: Paris, France, 2002. [Google Scholar]
- Dirker, J.; Meyer, J.P. Convection heat transfer in concentric annuli. Exp. Heat Transf. 2004, 17, 19–29. [Google Scholar] [CrossRef]
- Bergman, T.L.; Incropera, F.P.; DeWitt, D.P.; Lavine, A.S. Fundamentals of Heat and Mass Transfer, 7th ed.; John Wiley & Sons: Hoboken, NJ, USA, 2011. [Google Scholar]
- Chao, S.; Yiqiang, J.; Yang, Y.; Shiming, D.; Xinlei, W. A field study of a wastewater source heat pump for domestic hot water heating. Build. Serv. Eng. Res. Technol. 2013, 34, 433–448. [Google Scholar] [CrossRef]
- Cengel, Y.; Ghajar, A. Heat and Mass Transfer: Fundamentals & Applications, 5th ed.; McGraw-Hill Professional: New York, NY, USA, 2014. [Google Scholar]










| Heat Exchanger Material | Stainless Steel |
|---|---|
| Heat transfer area | |
| Outer jacket, inner diameter | |
| Inner jacket, inner diameter | |
| Inner diameter of spiral | 65 mm |
| Inner jacket, wall thickness | |
| Helical coil, outer diameter of the tube | |
| Helical coil, inner diameter of the tube | |
| Helical coil, stretched length of tube | |
| Impeller diameter Agitation speed N | |
| Tube pitch p | 20 mm |
| Tank height | 200 mm |
| Distance between the impeller and the bottom of the vessel | 19.5 mm |
| Agitated Liquid | Water (W) | Mixture of W + FW |
|---|---|---|
| Density (kg/m3) | ||
| Specific heat capacity(J/kg K) | ||
| Thermal conductivity (W/m K) | ||
| Dynamic Viscosity | 0.7966 × 10−3 | |
| Agitated liquid mass (g) | 1200 |
| Run | Exchanger | Fluid | N | Run | Exchanger | Fluid | N | ||
|---|---|---|---|---|---|---|---|---|---|
| 1 | Jacket | Water | 19 | Jacket | W + FW | ||||
| 2 | 20 | ||||||||
| 3 | 21 | ||||||||
| 4 | Jacket | Water | 22 | Jacket | W + FW | ||||
| 5 | 23 | ||||||||
| 6 | 24 | ||||||||
| 7 | Jacket | Water | 25 | Jacket | W + FW | ||||
| 8 | 26 | ||||||||
| 9 | 27 | ||||||||
| 10 | Coil | Water | 28 | Coil | W + FW | ||||
| 11 | 29 | ||||||||
| 12 | 30 | ||||||||
| 13 | Coil | Water | 31 | Coil | W + FW | ||||
| 14 | 32 | ||||||||
| 15 | 33 | ||||||||
| 16 | Coil | Water | 34 | Coil | W + FW | ||||
| 17 | 35 | ||||||||
| 18 | 36 |
| Jacketed Heating Surface | Coiled Heating Surface | ||||||||||
|---|---|---|---|---|---|---|---|---|---|---|---|
| Water | W + FW | Water | W + FW | ||||||||
| Run | W/m2 K | W/m2 K | Run | W/m2 K | W/m2 K | Run | W/m2 K | W/m2 K | Run | W/m2 K | W/m2 K |
| 1 | 8836 | 336.4 | 19 | 1309.5 | 287.1 | 10 | 7972.3 | 346 | 28 | 8055.6 | 116.7 |
| 2 | 8836 | 399.6 | 20 | 1309.5 | 313 | 11 | 7972.3 | 940.4 | 29 | 8055.6 | 286.5 |
| 3 | 8836 | 473.3 | 21 | 1309.5 | 383.6 | 12 | 7972.3 | 1783.6 | 30 | 8055.6 | 607.2 |
| 4 | 4798 | 295.8 | 22 | 1431 | 241.1 | 13 | 4777.8 | 281 | 31 | 4873.1 | 102.8 |
| 5 | 4798 | 341.4 | 23 | 1415.1 | 270.1 | 14 | 4777.8 | 470.4 | 32 | 4873.1 | 180.1 |
| 6 | 4798 | 457 | 24 | 1467.4 | 297.3 | 15 | 4777.8 | 887.3 | 33 | 4873.1 | 475.3 |
| 7 | 845 | 200.1 | 25 | 799.6 | 173.8 | 16 | 1646 | 122.3 | 34 | 1640.9 | 98.1 |
| 8 | 800 | 228.3 | 26 | 804.7 | 176.2 | 17 | 1646 | 204.6 | 35 | 1640.9 | 132 |
| 9 | 811.3 | 284.6 | 27 | 794.7 | 222 | 18 | 1646 | 709.4 | 36 | 1640.9 | 376.2 |
| N (min−1) | HX | Pr | ||||
|---|---|---|---|---|---|---|
| Jacket HX | 336.9 | 56.7 | 5.4 | Natural convection | ||
| 383.9 | 64 | 5.4 | 4228.9 | |||
| 462.6 | 77 | 5.4 | 8457.8 | |||
| 280 | 46.7 | 5.4 | Natural convection | |||
| 320.7 | 53.5 | 5.4 | 4228.9 | |||
| 420.6 | 70.1 | 5.4 | 8457.8 | |||
| 201.1 | 33.5 | 5.4 | Natural convection | |||
| 227.6 | 37.9 | 5.4 | 4228.9 | |||
| 283.8 | 47.3 | 5.4 | 8457.8 | |||
| Coil HX | 346 | 57.7 | 5.4 | Natural convection | ||
| 940.4 | 156.7 | 5.4 | 4228.9 | |||
| 1783.6 | 297.3 | 5.4 | 8457.8 | |||
| 281 | 46.8 | 5.4 | Natural convection | |||
| 470.4 | 78.4 | 5.4 | 4228.9 | |||
| 887.3 | 147.9 | 5.4 | 8457.8 | |||
| 122.3 | 20.4 | 5.4 | Natural convection | |||
| 204.6 | 34.1 | 5.4 | 4228.9 | |||
| 709.5 | 118.2 | 5.4 | 8457.8 |
Publisher’s Note: MDPI stays neutral with regard to jurisdictional claims in published maps and institutional affiliations. |
© 2021 by the authors. Licensee MDPI, Basel, Switzerland. This article is an open access article distributed under the terms and conditions of the Creative Commons Attribution (CC BY) license (http://creativecommons.org/licenses/by/4.0/).
Share and Cite
Mahir, M.; El Maakoul, A.; Khay, I.; Saadeddine, S.; Bakhouya, M. An Investigation of Heat Transfer Performance in an Agitated Vessel. Processes 2021, 9, 468. https://doi.org/10.3390/pr9030468
Mahir M, El Maakoul A, Khay I, Saadeddine S, Bakhouya M. An Investigation of Heat Transfer Performance in an Agitated Vessel. Processes. 2021; 9(3):468. https://doi.org/10.3390/pr9030468
Chicago/Turabian StyleMahir, Maha, Anas El Maakoul, Ismail Khay, Said Saadeddine, and Mohamed Bakhouya. 2021. "An Investigation of Heat Transfer Performance in an Agitated Vessel" Processes 9, no. 3: 468. https://doi.org/10.3390/pr9030468
APA StyleMahir, M., El Maakoul, A., Khay, I., Saadeddine, S., & Bakhouya, M. (2021). An Investigation of Heat Transfer Performance in an Agitated Vessel. Processes, 9(3), 468. https://doi.org/10.3390/pr9030468

