Economic and Technical Assessing the Hybridization of Solar Combined Cycle System with Fossil Fuel and Rock Bed Thermal Energy Storage in Neom City
Abstract
1. Introduction
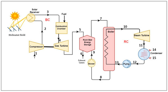
2. System Description
- The reference state pressure (Po) is 1 bar, and the reference state temperature (To) is 25 °C.
- There is no change to either the kinetic or potential energy.
- The system is in a steady-state condition.
- The fuel is pure methane (CH4).
- The sun’s surface temperature is 6000 K.
- The turbines, pump, and compressor operate adiabatically.
3. Thermodynamic Analysis
4. Exergy Economic Analysis
5. Environmental Assessment
6. Results and Discussion
7. Conclusions
- In the CCPP powered by SE, the system’s power output reaches a peak of 13,276 kW in January and decreases to its lowest output of 12,206 kW in August.
- The CCPP’s power cost is greater during the winter than in the summer. Specifically, it was 30.35 USD/MWh in June, while it escalated to 46.76 USD/MWh in December.
- The exergoeconomic factor (fk) performs a crucial role in the analysis of exergy economics. The designed CCPP system boasts an impressive exergoeconomic factor, peaking at 63.07%. This significant figure will likely motivate the Saudi Arabian government to construct this CCPP.
- The designed system has a lower carbon impact due to clean energy and efficient fuel use. CO2 emission rates vary from 0.1 kg CO2/kWh in January to 0.11 kg CO2/kWh in August.
- The system’s performance and cost are notably influenced by the ambient temperature, a factor that warrants careful consideration during the system’s design phase.
- An increase in the GTIT notably enhances the system’s performance and efficiencies while concurrently reducing the system’s electricity cost rate.
Author Contributions
Funding
Data Availability Statement
Acknowledgments
Conflicts of Interest
Nomenclature
| exergy rate (kJ/s) | |
| convective heat transfer coefficient of air (W/m2K) | |
| power (kW) | |
| capital cost (USD/h) | |
| area of the solar field (m2) | |
| cost rate (USD/h) | |
| heat transfer rate (kW) | |
| entropy rate (W/K) | |
| sun temperature | |
| mass flow rate (kg/s) | |
| c | specific heat (kJ kg−1 K−1) |
| DNI | direct normal irradiance of the sun |
| e | specific exergy (kJ/kg) |
| h | specific enthalpy (kJ. kg−1) |
| k | specific heat ratio |
| fuel’s lower heating value (kJ/kg) | |
| m | mass (kg) |
| N | number of operating hours |
| P | pressure (kPa) |
| Q | heat transfer (kJ) |
| specific entropy (kJ kg−1 K−1) | |
| t | time (s) |
| T | temperature |
| U | overall heat transfer coefficient (W/m2K) |
| V | wind velocity (m/s) |
| Greek Symbols | |
| i | interest rate |
| energy efficiency | |
| exergy efficiency | |
| exergy-economic factor | |
| emissivity | |
| Stefan–Boltzmann constant | |
| maintenance factor | |
| Subscripts | |
| c | convection |
| D | destruction |
| f | fuel |
| h | heliostat |
| in | inlet |
| k | component |
| O | reference state |
| out | exit |
| p | product |
| q | related to heat |
| r | radiation |
| tot | total |
| w | related to work |
| Abbreviations | |
| AC | air compressor |
| CC | combustion chamber |
| CRF | capital recovery factor |
| CSP | concentration solar power |
| GT | gas turbine |
| GTC | gas turbine cycle |
| GTIT | gas turbine inlet temperature |
| HE | heat exchanger |
| Pr | pressure ration |
| RBES | rock bed energy storage |
| SR | solar receiver |
| ST | steam turbine |
| TES | thermal energy storage |
References
- Ma, Z.; Glatzmaier, G.C.; Kutscher, C.F. Thermal energy storage and its potential applications in solar thermal power plants and electricity storage. In Proceedings of the ASME 2011 5th International Conference on Energy Sustainability, ES, Washington, DC, USA, 7–10 August 2011; Volume 2011, pp. 447–456. [Google Scholar] [CrossRef]
- Talal, W.; Akroot, A. An Exergoeconomic Evaluation of an Innovative Polygeneration System Using a Solar-Driven Rankine Cycle Integrated with the Al-Qayyara Gas Turbine Power Plant and the Absorption Refrigeration Cycle. Machines 2024, 12, 133. [Google Scholar] [CrossRef]
- Strielkowski, W.; Tarkhanova, E.; Tvaronavi, M.; Petrenko, Y. Renewable Energy in the Sustainable Development of Electrical. Energies 2021, 14, 8240. [Google Scholar] [CrossRef]
- Delibaş, H.M.; Kayabaşı, E. Energy, Environment And Economy Assessment Of Waste Heat Recovery Technologies In Marine Industry. Int. J. Mater. Eng. Technol. 2019, 4, 39–45. [Google Scholar]
- Kuravi, S.; Trahan, J.; Goswami, D.Y.; Rahman, M.M.; Stefanakos, E.K. Thermal energy storage technologies and systems for concentrating solar power plants. Prog Energy Combust Sci 2013, 39, 285–319. [Google Scholar] [CrossRef]
- Soprani, S.; Marongiu, F.; Christensen, L.; Alm, O.; Dinesen, K.; Ulrich, T.; Engelbrecht, K. Design and testing of a horizontal rock bed for high temperature thermal energy storage. Appl. Energy 2019, 251, 113345. [Google Scholar] [CrossRef]
- Desai, N.B.; Mondejar, M.E.; Haglind, F. Techno-economic analysis of two-tank and packed-bed rock thermal energy storages for foil-based concentrating solar collector driven cogeneration plants. Renew. Energy 2022, 186, 814–830. [Google Scholar] [CrossRef]
- Marongiu, F.; Soprani, S.; Engelbrecht, K. Modeling of high temperature thermal energy storage in rock beds—Experimental comparison and parametric study. Appl. Therm. Eng. 2019, 163, 114355. [Google Scholar] [CrossRef]
- Zanganeh, G.; Pedretti, A.; Zavattoni, S.; Barbato, M.; Steinfeld, A. Packed-bed thermal storage for concentrated solar power—Pilot-scale demonstration and industrial-scale design. Sol. Energy 2012, 86, 3084–3098. [Google Scholar] [CrossRef]
- Nahhas, T.; Py, X.; Sadiki, N. Experimental investigation of basalt rocks as storage material for high- temperature concentrated solar power plants. Renew. Sustain. Energy Rev. 2019, 110, 226–235. [Google Scholar] [CrossRef]
- Kocak, B.; Paksoy, H. Performance of laboratory scale packed-bed thermal energy storage using new demolition waste based sensible heat materials for industrial solar applications. Sol. Energy 2020, 211, 1335–1346. [Google Scholar] [CrossRef]
- Sharma, A.; Pandey, P.K.; Didwania, M. Techno-economic optimization of packed-bed thermal energy storage system combined with CSP plant using DOE: Design of experiment technique and Taguchi method. Int. J. Energy Environ. Eng. 2022, 14, 287–308. [Google Scholar] [CrossRef]
- Allen, K.; Heller, L.; von Backström, T. Cost Optimum Parameters for Rock Bed Thermal Storage at 550–600 C: A Parametric Study. J. Sol. Energy Eng. 2016, 138, 061004. [Google Scholar] [CrossRef]
- Abdulla, A.; Reddy, K.S. Effect of operating parameters on thermal performance of molten salt packed-bed thermocline thermal energy storage system for concentrating solar power plants. Int. J. Therm. Sci. 2017, 121, 30–44. [Google Scholar] [CrossRef]
- Ozturk, M.; Dincer, I. Thermodynamic analysis of a solar-based multi-generation system with hydrogen production. Appl. Therm. Eng. 2013, 51, 1235–1244. [Google Scholar] [CrossRef]
- Cabrera, F.J.; Fernández-García, A.; Silva, R.M.P.; Pérez-García, M. Use of parabolic trough solar collectors for solar refrigeration and air-conditioning applications. Renew. Sustain. Energy Rev. 2013, 20, 103–118. [Google Scholar] [CrossRef]
- Pelay, U.; Luo, L.; Fan, Y.; Stitou, D.; Rood, M. Thermal energy storage systems for concentrated solar power plants. Renew. Sustain. Energy Rev. 2017, 79, 82–100. [Google Scholar] [CrossRef]
- Freeman, J.; Guarracino, I.; Kalogirou, S.A.; Markides, C.N. A small-scale solar organic Rankine cycle combined heat and power system with integrated thermal energy storage. Appl. Therm. Eng. 2017, 127, 1543–1554. [Google Scholar] [CrossRef]
- Çam, N.Y.; Alptekin, E.; Bilir, L.; Ezan, M.A. Thermal behavior of a solar-assisted latent heat thermal energy storage unit on the heating season under variable weather conditions. J. Energy Storage 2022, 52, 104934. [Google Scholar] [CrossRef]
- Khamlich, I.; Zeng, K.; Flamant, G.; Baeyens, J.; Zou, C.; Li, J.; Yang, X.; He, X.; Liu, Q.; Yang, H.; et al. Technical and economic assessment of thermal energy storage in concentrated solar power plants within a spot electricity market. Renew. Sustain. Energy Rev. 2021, 139, 110583. [Google Scholar] [CrossRef]
- Al-Nimr, M.A.; Bukhari, M.; Mansour, M. A combined CPV/T and ORC solar power generation system integrated with geothermal cooling and electrolyser/fuel cell storage unit. Energy 2017, 133, 513–524. [Google Scholar] [CrossRef]
- Shakouri, A.; Gorjian, S.; Ghobadian, B. Energy, exergy, and exergoeconomic (3E) evaluation of a hybrid multigeneration system based on a solar tower. Appl. Therm. Eng. 2024, 252, 123660. [Google Scholar] [CrossRef]
- Kuterbekov, K.; Kabyshev, A.; Bekmyrza, K.; Kubenova, M. Energy, exergy and thermo-economics analyses of hybrid solar, steam turbine and biomass gasification system for hydrogen production by polymer membrane electrolyzer. Int. J. Thermofluids 2024, 21, 100556. [Google Scholar] [CrossRef]
- Zhang, S.; Liu, M.; Zhao, Y.; Liu, J.; Yan, J. Energy and exergy analyses of a parabolic trough concentrated solar power plant using molten salt during the start-up process. Energy 2022, 254, 124480. [Google Scholar] [CrossRef]
- Wang, G.; He, D.; Lin, J.; Jiang, T.; Chen, Z. Exergy estimate of a novel hybrid solar-gas power and organic Rankine cycle-based hydrogen-production system. Case Stud. Therm. Eng. 2022, 33, 124480. [Google Scholar] [CrossRef]
- Moran, M.J.; Shapiro, H.N.; Boettner, D.D.; Bailey, M.B. Fundamentals of Engineering Thermodynamics; John Wiley & Sons: Hoboken, NJ, USA, 2020. [Google Scholar] [CrossRef]
- Aghaziarati, Z.; Aghdam, A.H. Thermoeconomic analysis of a novel combined cooling, heating and power system based on solar organic Rankine cycle and cascade refrigeration cycle. Renew. Energy 2021, 164, 1267–1283. [Google Scholar] [CrossRef]
- Tozlu, A.; Kayabasi, E.; Ozcan, H. Thermoeconomic analysis of a low-temperature waste-energy assisted power and hydrogen plant at off-NG grid region. Sustain. Energy Technol. Assess. 2022, 52, 102104. [Google Scholar] [CrossRef]
- Yan, M.; Yao, Z.; Nutakki, T.U.K.; Agrawal, M.K.; Muhammad, T.; Albani, A.; Zhao, Z. Design and evaluation of a novel heliostat-based combined cooling, heating, and power (CCHP) system: 3E analysis and multi-criteria optimization by response surface methodology (RSM). Energy 2023, 285, 129389. [Google Scholar] [CrossRef]
- Barakat, S.; Ramzy, A.; Hamed, A.M.; El Emam, S.H. Enhancement of gas turbine power output using earth to air heat exchanger (EAHE) cooling system. Energy Convers Manag. 2016, 111, 137–146. [Google Scholar] [CrossRef]
- Abudu, K.; Igie, U.; Roumeliotis, I.; Hamilton, R. Impact of gas turbine flexibility improvements on combined cycle gas turbine performance. Appl. Therm. Eng. 2021, 189, 116703. [Google Scholar] [CrossRef]
- Akroot, A.; Namli, L. Performance assessment of an electrolyte-supported and anode-supported planar solid oxide fuel cells hybrid system. J. Ther. Eng. 2021, 7, 1921–1935. [Google Scholar]
- ABejan GTsatsaronis, M.M. Thermal Design and Optimization; John Wiley Sons Inc.: New York, NY, USA, 1996; Volume 21. [Google Scholar] [CrossRef]
- Elmorsy, L.; Morosuk, T.; Tsatsaronis, G. Exergy-based analysis and optimization of an integrated solar combined-cycle power plant. Entropy 2020, 22, 655. [Google Scholar] [CrossRef] [PubMed]
- Ahmadi, G.; Jahangiri, A.; Toghraie, D. Design of heat recovery steam generator (HRSG) and selection of gas turbine based on energy, exergy, exergoeconomic, and exergo-environmental prospects. Process Saf. Environ. Prot. 2023, 172, 353–368. [Google Scholar] [CrossRef]
- Talal, W.; Akroot, A. Exergoeconomic Analysis of an Integrated Solar Combined Cycle in the Al-Qayara Power Plant in Iraq. Processes 2023, 11, 656. [Google Scholar] [CrossRef]
- Nourpour, M.; Khoshgoftar Manesh, M.H. Evaluation of novel integrated combined cycle based on gas turbine-SOFC-geothermal-steam and organic Rankine cycles for gas turbo compressor station. Energy Convers. Manag. 2022, 252, 115050. [Google Scholar] [CrossRef]
- Ozcan, H.; Kayabasi, E. Thermodynamic and economic analysis of a synthetic fuel production plant via CO2 hydrogenation using waste heat from an iron-steel facility. Energy Convers. Manag. 2021, 236, 114074. [Google Scholar] [CrossRef]
- Mohammadkhani, F.; Shokati, N.; Mahmoudi, S.M.S.; Yari, M.; Rosen, M.A. Exergoeconomic assessment and parametric study of a Gas Turbine-Modular Helium Reactor combined with two Organic Rankine Cycles. Energy 2014, 65, 533–543. [Google Scholar] [CrossRef]
- Kareem, A.F.; Akroot, A.; Abdul Wahhab, H.A.; Talal, W.; Ghazal, R.M.; Alfaris, A. Exergo–Economic and Parametric Analysis of Waste Heat Recovery from Taji Gas Turbines Power Plant Using Rankine Cycle and Organic Rankine Cycle. Sustainability 2023, 15, 9376. [Google Scholar] [CrossRef]
- Elsafi, A.M. Exergy and exergoeconomic analysis of sustainable direct steam generation solar power plants. Energy Convers. Manag. 2015, 103, 338–347. [Google Scholar] [CrossRef]
- Miao, X.; Zhang, H.; Zhao, S.; Zhang, Q.; Xia, Y. An innovative S–CO2 recompression Brayton system and its thermodynamic, exergoeconomic and multi-objective analyses for a nuclear spacecraft. Case Stud. Therm. Eng. 2024, 53, 103805. [Google Scholar] [CrossRef]
- Besevli, B.; Kayabasi, E.; Akroot, A.; Talal, W.; Alfaris, A.; Assaf, Y.H.; Nawaf, M.Y.; Bdaiwi, M.; Khudhur, J. Technoeconomic Analysis of Oxygen-Supported Combined Systems for Recovering Waste Heat in an Iron-Steel Facility. Appl. Sci. 2024, 14, 2563. [Google Scholar] [CrossRef]
- Alsunousi, M.; Kayabasi, E. Techno-economic assessment of a floating photovoltaic power plant assisted methanol production by hydrogenation of CO2 captured from Zawiya oil refinery. Int. J. Hydrog. Energy 2024, 57, 589–600. [Google Scholar] [CrossRef]
- Akroot, A.; Al Shammre, A.S. Techno-Economic and Environmental Impact Analysis of a 50 MW Solar-Powered Rankine Cycle System. Processes 2024, 12, 1059. [Google Scholar] [CrossRef]
- Abdelhay, A.O.; Fath, H.E.S.; Nada, S.A. Case Studies in Thermal Engineering Enviro-exergo-economic analysis and optimization of a nanofiltration-multi effect desalination, power generation and cooling in an innovative trigeneration plant. Case Stud. Therm. Eng. 2022, 31, 101857. [Google Scholar] [CrossRef]
- Tian, H.; Li, R.; Salah, B.; Thinh, P.H. Bi-objective optimization and environmental assessment of SOFC-based cogeneration system: Performance evaluation with various organic fluids. Process Saf. Environ. Prot. 2023, 178, 311–330. [Google Scholar] [CrossRef]
- Akroot, A.; Almaktar, M.; Alasali, F. The Integration of Renewable Energy into a Fossil Fuel Power Generation System in Oil-Producing Countries: A Case Study of an Integrated Solar Combined Cycle at the Sarir Power Plant. Sustainability 2024, 16, 4820. [Google Scholar] [CrossRef]
- Nondy, J.; Gogoi, T.K. 4E analyses of an intercooled-recuperative gas turbine-based CCHP system: Parametric analysis and tri-objective optimization. Therm. Sci. Eng. Prog. 2023, 39, 101719. [Google Scholar] [CrossRef]











| Author(s) | Focus | Key Findings |
|---|---|---|
| Soprani et al. [6] | High-temperature TES prototype using diabase rocks and air for heat transfer | Analyzed temperature and flow patterns during charging and discharging for a system with 450 kWh capacity and operated at 600 °C |
| Desai et al. [7] | Cost-effective concentrated solar power system with micro-structured polymer foil | Compared three thermal energy storage options, optimal design for cogeneration systems |
| Marongiu et al. [8] | 2-D numerical model of a rock bed considering temperature-dependency of air and rocks | Evaluated design factors like rock size and type on system efficiency |
| Sharma et al. [12] | Packed-bed TES systems with different materials, identifying hybrid particles as the most effective | Identified hybrid particles as the most effective storage medium |
| Heller et al. [13] | Rock bed heat transfer model for energy storage and transmission to steam cycles | Simulations examined the influence on power plant economics |
| Abdulla et al. [14] | Heat transfer in molten salt-packed-bed system for CSP plants | Identified key parameters for efficient energy discharge |
| Öztürk et al. [15] | Combined gas and steam turbine system with rock bed TES for diversified heating and power applications | Conducted extensive analyses on performance and efficiency under variable conditions |
| Fernández et al. [16] | Operation strategies for packed bed TES systems to enhance efficiency and thermal storage behavior | Enhanced efficiency and thermal storage behavior |
| Pelay et al. [17] | TES systems in CSP plants, discussing high-temperature TES technologies and integration strategies | Discussed global status of CSP, various high-temperature TES technologies, and new integration strategies |
| Freeman et al. [18] | TES solutions for domestic solar combined heat and power systems using ORC engines and solar–thermal collectors | TES enhances system efficiency, aligns with user demands, and reduces costs |
| Çam et al. [19] | Solar-assisted heat pump-integrated latent heat TES system for variable-temperature heating using PCMs | Investigated PCMs to improve solar energy intermittency and energy efficiency |
| Khamlich et al. [20] | Techno-economic analysis of a 100 MWe CSP plant with various TES configurations | Assessed TES integration into spot market for economic performance |
| Shakouri et al. [22] | Multigeneration system integrating conventional and renewable energy sources | Enhanced efficiency and sustainability with significant reductions in fuel use and CO2 emissions |
| Zhang et al. [24] | Energy and exergy losses during the startup of PTC solar power plants using molten salt | Molten salt anti-freezing solution reduces startup energy consumption |
| Wang et al. [25] | Hybrid hydrogen production and gas-solar power system integrating solar tower, gas-steam turbine, and ORC | Achieved 103.9 MW power and 41.3% efficiency with stable operations |
| Component | Parameter | Value |
|---|---|---|
| AC | Compression ratio | 14.5 |
| Ambient temperature | 33.65 °C | |
| Ambient pressure | 101.3 kPa | |
| Air flow rate | 52 kg/s | |
| Isentropic efficiency | 84% | |
| Heliostats field | Area | 53,935 m2 |
| DNI | 8.02 (kW-h/m2/day) | |
| Location | Neom, Saudi Arabia | |
| Latitude | 28.0064° | |
| Longitude | 35.2025° | |
| GT | Inlet temperature | 1000 °C |
| Isentropic efficiency | 85% | |
| RBES | Time of charge | 10 h |
| Time of discharge | 14 h | |
| ST | Inlet pressure | 5000 kPa |
| Isentropic efficiency | 80% | |
| Pump | Isentropic efficiency | 90% |
| Condenser | Condenser temperature | 60 °C |
| Component | Energy Balance Equation | Exergy Balance Equation |
|---|---|---|
| AC | ||
| SR | ||
| CC | ||
| GT | ||
| RBES Charging | ||
| RBES Discharging | ||
| Blower | ||
| Boiler | ||
| ST | ||
| Condenser | ||
| Pump |
| Component | Fuel Exergy Equation | Product Exergy Equation |
|---|---|---|
| AC | ||
| SR | ||
| CC | ||
| GT | ||
| RBES charging | ||
| RBES discharging | ||
| Blower | ||
| Boiler | ||
| ST | ||
| Condenser | ||
| Pump |
| Component | Cost Flow Equations | Auxiliary Equations |
|---|---|---|
| AC | ||
| SR | ||
| CC | ||
| GT | ||
| RBES | ||
| Blower | ||
| Boiler | ||
| ST | ||
| Condenser | ||
| Pump |
| State | (kg/s) | T (K) | P (kPa) | h (kJ/kg) | S (KJ/kg. K) | (MW) | ($/h) | c ($/GJ) |
|---|---|---|---|---|---|---|---|---|
| 1 | 52 | 306.7 | 101.3 | 307.1 | 5.724 | 0.0633 | 0 | 0 |
| 2 | 52 | 711.7 | 1469 | 726.2 | 5.823 | 20.33 | 117.4 | 1.604 |
| 3 | 52 | 1172 | 1469 | 1245 | 6.383 | 38.64 | 223.1 | 1.604 |
| 4 | 52 | 1273 | 1469 | 1364 | 6.48 | 43.31 | 427.5 | 2.742 |
| 5 | 52 | 752.1 | 108.8 | 770 | 6.63 | 10.1 | 99.68 | 2.742 |
| 6 | 52 | 382.3 | 101.3 | 383.4 | 5.946 | 0.5848 | 5.773 | 2.742 |
| 7 | 37.51 | 742.1 | 107 | 759.1 | 6.62 | 6.986 | 113.2 | 4.503 |
| 8 | 37.51 | 343.2 | 107 | 343.9 | 5.822 | 0.3334 | 5.404 | 4.503 |
| 9 | 37.51 | 375.3 | 140 | 376.3 | 5.835 | 1.403 | 19.04 | 3.769 |
| 10 | 5.092 | 722.1 | 5000 | 3315 | 6.818 | 6.557 | 155.6 | 6.592 |
| 11 | 5.092 | 333 | 19.81 | 2459 | 7.46 | 1.222 | 29.01 | 6.592 |
| 12 | 5.092 | 333 | 19.81 | 250.6 | 0.8294 | 0.0407 | 0.966 | 6.592 |
| 13 | 5.092 | 333.2 | 5000 | 256.2 | 0.8311 | 0.0667 | 2.61 | 10.86 |
| 14 | 269 | 306.7 | 101.3 | 140.4 | 0.4847 | 0.139 | 0 | 0 |
| 15 | 269 | 316.7 | 101.3 | 182.2 | 0.6189 | 0.6315 | 28.19 | 12.4 |
| Component | (MW) | (MW) | (MW) | (%) | Exergy Efficiency (%) |
|---|---|---|---|---|---|
| AC | 21.97 | 20.26 | 1.528 | 9.237 | 92.99 |
| Blower | 1.215 | 1.07 | 0.1455 | 0.88 | 88.03 |
| Boiler | 6.653 | 6.49 | 0.1625 | 0.98 | 97.56 |
| CC | 6.392 | 4.668 | 1.724 | 10.411 | 73.04 |
| Condenser | 1.182 | 0.4925 | 0.6893 | 4.165 | 41.67 |
| GT | 33.21 | 30.9 | 2.314 | 13.98 | 93.03 |
| Pump | 0.02863 | 0.0261 | 0.00256 | 0.015 | 91.06 |
| RBES | 15.15 | 13.47 | 1.677 | 10.132 | 88.9 |
| RBES charging | 9.514 | 7.89 | 1.624 | 9.812 | 82.93 |
| RBES discharging | 5.635 | 5.583 | 0.053 | 0.32 | 99.07 |
| SR | 25.66 | 18.32 | 7.346 | 44.4 | 43.94 |
| ST | 5.334 | 4.359 | 0.9572 | 5.8 | 81.72 |
| Total | 16.55 |
| Component | ($/GJ) | ($/GJ) | ($/h) | ($/h) | ($/h) | (%) |
|---|---|---|---|---|---|---|
| AC | 1.022 | 1.609 | 5.625 | 37.185 | 42.81 | 86.86 |
| Blower | 3.061 | 3.54 | 1.603 | 0.244 | 1.847 | 13.18 |
| Boiler | 4.503 | 6.549 | 2.634 | 45.336 | 47.97 | 94.94 |
| CC | 8.875 | 12.16 | 55.07 | 0.16 | 55.23 | 0.302 |
| Condenser | 6.592 | 15.9 | 16.36 | 0.14 | 16.5 | 0.8516 |
| GT | 2.724 | 3.061 | 22.84 | 12.62 | 35.46 | 35.59 |
| Pump | 10.17 | 17.52 | 0.0937 | 0.5962 | 0.6899 | 86.42 |
| RBES | 1.722 | 1.942 | 10.39 | 0.3 | 10.69 | 2.816 |
| SR | - | 1.604 | - | 105.8 | 105.8 | 100 |
| ST | 6.592 | 10.17 | 23.15 | 32.94 | 56.09 | 58.74 |
| Total system | 137.76 | 235.32 | 373.08 | 63.07 |
Disclaimer/Publisher’s Note: The statements, opinions and data contained in all publications are solely those of the individual author(s) and contributor(s) and not of MDPI and/or the editor(s). MDPI and/or the editor(s) disclaim responsibility for any injury to people or property resulting from any ideas, methods, instructions or products referred to in the content. |
© 2024 by the authors. Licensee MDPI, Basel, Switzerland. This article is an open access article distributed under the terms and conditions of the Creative Commons Attribution (CC BY) license (https://creativecommons.org/licenses/by/4.0/).
Share and Cite
Akroot, A.; Al Shammre, A.S. Economic and Technical Assessing the Hybridization of Solar Combined Cycle System with Fossil Fuel and Rock Bed Thermal Energy Storage in Neom City. Processes 2024, 12, 1433. https://doi.org/10.3390/pr12071433
Akroot A, Al Shammre AS. Economic and Technical Assessing the Hybridization of Solar Combined Cycle System with Fossil Fuel and Rock Bed Thermal Energy Storage in Neom City. Processes. 2024; 12(7):1433. https://doi.org/10.3390/pr12071433
Chicago/Turabian StyleAkroot, Abdulrazzak, and Abdullah Sultan Al Shammre. 2024. "Economic and Technical Assessing the Hybridization of Solar Combined Cycle System with Fossil Fuel and Rock Bed Thermal Energy Storage in Neom City" Processes 12, no. 7: 1433. https://doi.org/10.3390/pr12071433
APA StyleAkroot, A., & Al Shammre, A. S. (2024). Economic and Technical Assessing the Hybridization of Solar Combined Cycle System with Fossil Fuel and Rock Bed Thermal Energy Storage in Neom City. Processes, 12(7), 1433. https://doi.org/10.3390/pr12071433

