Next Article in Journal
Financial Stress and COVID-19: A Comprehensive Analysis of the Factors Associated with the Pandemic
Next Article in Special Issue
Bidual Representation of Expectiles
Previous Article in Journal
Consumer Preferences for Health Services Offered by Health Insurance Companies in Germany
error_outline You can access the new MDPI.com website here. Explore and share your feedback with us.
 
 
Font Type:
Arial Georgia Verdana
Font Size:
Aa Aa Aa
Line Spacing:
Column Width:
Background:
Article

Option Pricing and Portfolio Optimization under a Multi-Asset Jump-Diffusion Model with Systemic Risk

Department of Mathematics, Wilfrid Laurier University, 75 University Avenue West, Waterloo, ON N2L 3C5, Canada
Risks 2023, 11(12), 217; https://doi.org/10.3390/risks11120217
Submission received: 9 November 2023 / Revised: 28 November 2023 / Accepted: 8 December 2023 / Published: 13 December 2023
(This article belongs to the Special Issue Optimal Investment and Risk Management)

Abstract

:
We explore a multi-asset jump-diffusion pricing model, combining a systemic risk asset with several conditionally independent ordinary assets. Our approach allows for analyzing and modeling a portfolio that integrates high-activity security, such as an exchange trading fund (ETF) tracking a major market index (e.g., S&P500), along with several low-activity securities infrequently traded on financial markets. The model retains tractability even as the number of securities increases. The proposed framework allows for constructing models with common and asset-specific jumps with normally or exponentially distributed sizes. One of the main features of the model is the possibility of estimating parameters for each asset price process individually. We present the conditional maximum likelihood estimation (MLE) method for fitting asset price processes to empirical data. For the case with common jumps only, we derive a closed-form solution to the conditional MLE method for ordinary assets that works even if the data are incomplete and asynchronous. Alternatively, to find risk-neutral parameters, the least-square method calibrates the model to option values. The number of parameters grows linearly in the number of assets compared to the quadratic growth through the correlation matrix, which is typical for many other multi-asset models. We delve into the properties of the proposed model, its parameter estimation using the MLE method and least-squares technique, the evaluation of VaR and CVaR metrics, the identification of optimal portfolios, and the pricing of European-style basket options. We propose a Laplace-transform-based approach to computing Value at Risk (VaR) and conditional VaR (also known as the expected shortfall) of portfolio returns. Additionally, European-style basket options written on the extreme and average stock prices or returns can be evaluated semi-analytically. For numerical demonstration, we examine a combination of the SPDR S&P 500 ETF (as a systemic risk asset) with eight ordinary assets representing diverse industries. Using historical assets and options prices, we estimate the real-world and risk-neutral parameters of the model with common jumps, construct several optimal portfolios, and evaluate various basket options with the eight assets. The results affirm the robustness and efficiency of the estimation and evaluation methodologies. Computational results are compared with Monte Carlo estimates.
MSC:
91G30; 91G20; 91G10; 91G60; 60G51; 60H10; 60H30; 62P05
JEL Classification:
G11; G12; G13; C15; C63

1. Introduction

A multi-asset price model with systemic risk was recently proposed by Chen and Makarov (2017); Xu and Makarov (2021). We combined a common “systemic-risk” asset with several conditionally independent “ordinary” assets. This approach allows for analyzing and modeling a portfolio that integrates high-activity security, such as an Exchange Trading Fund (ETF) tracking a major market index (e.g., S&P500), and several low-activity securities. The latter may have missing or asynchronous pricing data due to infrequent trading on financial markets. Thus, one of the significant features of the proposed model is the possibility of estimating parameters for each asset price process individually, even if historical pricing data are incomplete. It can be achieved by employing the conditional maximum likelihood estimation (MLE) method. First, we estimate real-world parameters of the systemic-risk (high-activity) asset and then estimate parameters for each ordinary (low-activity) asset by conditioning on the parameters of the systemic risk asset. The joint likelihood function (LF) is a product of the marginal LF of the systemic risk asset and conditional likelihood functions. That is, the solution to the joint MLE problem is found by solving n + 1 MLE problems for individual assets, where n is the number of ordinary assets. This method admits a closed-form solution when the conditional dynamics of each ordinary asset follow a geometric Brownian motion (GBM).
We can also use option data for individual assets to calibrate the model under the risk-neutral probability measure. Firstly, we calibrate the systemic risk asset. Secondly, we calibrate ordinary assets using the least-squares method with a corresponding marginal probability distribution where the systemic risk asset parameters are fixed. All we need are market values of single-asset derivatives. Note that the number of parameters grows linearly in the number of ordinary assets in contrast with the quadratic growth through the correlation matrix, which is typical for a multivariate asset price model.
An essential property of the proposed model is that the asset price processes are conditionally independent given the value of the systemic risk asset value. By conditioning on the systemic risk asset, we can easily price European-style basket options and compute risk measures such as the Value at Risk (VaR) and conditional Value at Risk (CVaR). The latter can be achieved by using the result of Rockafellar and Uryasev (2000). The CVaR of loss L at level α > 0 is computed as follows: CVaR α ( L ) = inf z + 1 α · E [ ( L z ) + ] : z R .
The proposed framework allows for constructing several multivariate jump-diffusion asset price models, including the following: (i) the model without jumps where all asset price processes are GBMs, (ii) the model with only common jumps, (iii) the model with both common and asset-specific (idiosyncratic) jumps, and (iv) the model with only asset-specific jumps. Although we can employ the double exponential (as in the Kou model Kou (2002)) probability distribution for jump sizes, this paper focuses on the case with normally distributed jump amplitudes. So, the model considered here is a particular case of the multivariate Merton jump-diffusion model Merton (1976).
The proposed method uses a two-factor linear representation of assets’ log returns. This involves utilizing a linear combination of two jump-diffusion processes, where one represents a systemic risk, and the other is for the idiosyncratic factor. The concept of introducing correlation through a factor approach has historical roots dating back to Vasicek (see Vasicek 1987; 2002), particularly in the context of Brownian motions. Similar ideas, including the multivariate Brownian motion with a common subordinator Bianchi and Tassinari (2020); Linders and Stassen (2016); Semeraro (2008) and factor copula approaches Baxter (2007), have been explored in the literature (see also Ballotta and Bonfiglioli 2016; Dimitroff et al. 2011; Luciano and Schoutens 2006).
The main distinction of our model is that the common factor represents a systemic risk asset traded on the market. Thus, we can use historical data to estimate its parameters. If the transition probability density is available in closed form, the Maximum likelihood estimation (MLE) method can be employed to fit the model to the data. All model components can be calibrated individually using conditional MLE and least-squares methods. Secondly, the proposed framework allows for tuning the model complexity to meet the restrictions of numerical algorithms and market requirements. The model with jumps performs better under extreme market conditions. Also, pricing basket options on the geometric average and the minimum/maximum value can be efficiently done for the most general model with systemic (common) and idiosyncratic (ordinary-asset-specific) jumps. On the other hand, our method of computing VaR and CVaR assumes that, by conditioning on the common factor, we can represent the portfolio return as a sum of independent lognormal random variables. Therefore, to solve the portfolio optimization problem in closed form, we employ the model with common jumps only. However, as discussed in Section 5, it is also possible to apply our approach to the case of normally distributed asset-specific jumps.
Most papers on multivariate models of asset prices are primarily theoretical, with practical implementation relying on simulation techniques when the number of underlying assets is large. Non-simulation approaches are typically efficient when the number of assets does not exceed 2 or 3 (e.g., see Dimitroff et al. 2011; Shirzadi et al. 2020). The proposed model allows for pricing European-style basket options and computing VaR and CVaR of static portfolios without using Monte Carlo methods, regardless of the number of underlying assets. As demonstrated in Section 7, the computational methods are efficient and robust.
We tested variants of the proposed model using several datasets, including asynchronous and incomplete asset returns Chen and Makarov (2017) and high-frequency trading data Xu and Makarov (2021). In Chen and Makarov (2017), two models without jumps and with common jumps, respectively, were applied to a portfolio with ten low-frequently trading Canadian ETFs. The S&P/TSX60 Composite Index was used as the high-activity asset S 0 . The two jump-diffusion processes, namely, the Merton and Kou models, were compared with the Gaussian case without jumps. The trading frequency for low-activity assets varies from once a week to once a month. Our method was robust for assets with various trading activities, and the results were consistent for all three models.
In Xu and Makarov (2021), we studied whether a systemic risk component in a multi-asset price model could explain all jumps in the market dynamics. The S&P500 stock index is commonly considered to be an indicator of the U.S. economy as a whole. Two representative high-frequently trading assets with tickets AAPL (Apple, Inc., Cupertino, CA, USA) and WMT (Walmart, Inc., Bentonville, AR, USA) were selected for our analysis. The high-frequency intraday price data (at the millisecond level) were obtained from Wharton Research Data Services (WRDS). All transactions for each trading day from 9:30 a.m. to 4:00 p.m. in 2018 were collected. Statistical tests Aït-Sahalia and Jacod (2009); Jacod and Todorov (2009) were used to detect disjoint and common jumps in intraday time series of asset prices.
The main contribution of this paper is two-fold. Firstly, we provide an overview of the general model and its properties. We develop and present two techniques for estimating the model parameters: the MLE method for real-world parameters using historical asset returns and the least-squares method for risk-neutral parameters using market option values. The numerical tests conducted for this study confirm the robustness of both techniques. Secondly, we apply the model to two practical problems: portfolio optimization and no-arbitrage pricing of basket options. We develop a new approach for computing VaR and CVaR using the inverse Laplace transform. We then apply it to find minimum-Var and minimum-CVaR portfolios for cases with many assets. The same technique can also be applied to pricing basket options on a weighted average of stock prices.
The rest of the paper is organized as follows. Section 2 presents the general model with common and asset-specific jumps. We compute correlations between log values and discuss the structure of the correlation matrix of log returns. Furthermore, we find the marginal and conditional distributions of asset values. Section 3 and Section 4 discuss the estimation of asset parameters using the conditional MLE method (under the real-world probability measure) and the least-squares method (under the equivalent martingale measure). In Section 5, we discuss the portfolio optimization problem and the computation of the expected exponential utility, VaR, and CVaR using the inverse Laplace transform method. In Section 6, we derive pricing formulae for European-style basket options with the geometric average, the arithmetic average, and the minimum/maximum value. The no-arbitrage value of a basket option with ordinary assets is computed by conditioning on the systemic-asset value. The resulting semi-analytic formulae are written as a single or double integral. In Section 7, we present numerical results. We found portfolios with minimum VaR and CVaR on the efficient frontier, compared the actual cumulative distribution function (CDF) with its empirical counterpart for the geometric and arithmetic averages and the maximum value of eight stock returns, calculated no-arbitrage values of three basket call options for a portfolio with eight stocks, and compared them with Monte Carlo estimates. Section 8 concludes and discusses possible future developments.

2. Multi-Asset Model

Let all stochastic processes be defined on a filtered probability space ( Ω , F , P , { F t } t 0 ) with a real-world probability measure P . Let S 0 denote a systemic risk asset such as a market index or an ETF tracking the index. This asset affects the dynamics of all other underlying risky securities. Assume the value of S 0 follows a jump-diffusion process. Under the real-world probability measure, the stochastic differential equation (SDE) for S 0 ( t ) is as follows:
d S 0 ( t ) S 0 ( t ) = ( μ 0 q 0 ) d t + σ 0 d W 0 ( t ) + d = 1 N 0 ( t ) e σ 0 Q ( 0 ) 1 , t 0 .
Here, the constants μ 0 and σ 0 > 0 represent the drift rate and volatility of return of the systemic risk asset, respectively; q 0 0 denotes the continuously compounded dividend yield; { W 0 ( t ) } t 0 is a standard Brownian Motion, { N 0 ( t ) } t 0 is a Poisson process with intensity λ 0 > 0 , and { Q ( 0 ) } 1 is a sequence of iid random jump sizes with mean a 0 and variance b 0 2 . Assume that these processes and random variables are jointly independent. In this paper, we consider normally distributed jump sizes. However, the case with jump amplitude having a double-exponential distribution can also be considered (see Chen and Makarov 2017; Kou (2002)).
In addition to the systemic risk asset S 0 , consider a portfolio of n ordinary assets denoted S 1 , S 2 , , S n , whose prices are governed by the SDEs
d S i ( t ) S i ( t ) = ( μ i q i ) d t + σ i 1 ρ i 2 d W i ( t ) + ρ i d W 0 ( t ) = +   d = 1 N 0 ( t ) ( e σ i ρ i Q ( 0 ) 1 ) + k = 1 N i ( t ) ( e σ i 1 ρ i 2 Q k ( i ) 1 ) , i = 1 , 2 , , n , t 0 .
Here, μ i and σ i > 0 are, respectively, the drift rate and volatility of asset S i ; q i 0 denotes the continuously compounded dividend yield of S i ; the coefficient ρ i ( 1 , 1 ) defines the correlation between ln S 0 ( t ) and ln S i ( t ) (see Lemma 2). The process { W i ( t ) } t 0 is a standard Brownian Motion, { N i ( t ) } t 0 is a Poisson process with intensity  λ i > 0 , and { Q k ( i ) } k 1 is a sequence of iid random jump sizes with mean  a i and variance  b i 2 . Again, all processes and random variables are jointly independent.
The system of SDEs (1)–(2) admits the following strong solutions:
S 0 ( t ) = S 0 ( 0 ) × exp μ 0 q 0 σ 0 2 2 t + σ 0 M 0 ( t ) ;
S i ( t ) = S i ( 0 ) × exp μ i q i σ i 2 2 t + σ i 1 ρ i 2 M i ( t ) + σ i ρ i M 0 ( t ) , i = 1 , 2 , , n ,
where M i ( t ) : = W i ( t ) + k = 1 N i ( t ) Q k ( i ) for i = 0 , 1 , 2 , , n . Due to the presence of the common component M 0 ( t ) in the solution, the asset-price processes S 0 ( t ) , S 1 ( t ) , , S n ( t ) are dependent. However, conditional on S 0 ( t ) or M 0 ( t ) , the processes S 1 ( t ) , S 2 ( t ) , , S n ( t ) are independent.
The general model (1)–(4) includes several special cases:
(1)
The case without jumps when λ i = 0 for all i = 0 , 1 , 2 , , n . In this case, the processes in (3)–(4) are geometric Brownian motions (GBMs). It is a special case of a general multi-asset model based on a multivariate Brownian motion.
(2)
The case with only common jumps when λ 0 0 and λ i = 0 for all i = 1 , 2 , , n . This model was introduced in Chen and Makarov (2017).
(3)
The case with both common and asset-specific (idiosyncratic) jumps when λ 0 0 and λ i 0 for some i = 1 , 2 , , n . This model was discussed by Xu and Makarov (2021).
(4)
The case with only asset-specific jumps when λ 0 = 0 and λ i 0 for some i = 1 , 2 , , n .
Following Cheang and Chiarella (2011); Cont and Tankov (2003); Runggaldier (2003), we can find the Radon–Nikodym derivative for transforming from one probability measure P (e.g., the real-world measure) to some equivalent measure P ^ (e.g., an equivalent martingale measure). As is well known, the multi-asset jump-diffusion model (1)–(4) is incomplete in the presence of jumps. It is complete only if all jump intensity rates λ i are zero.
Lemma 1. 
Fix T > 0 and consider the filtered probability space ( Ω , F , P , F { F t } 0 t T ) so that Brownian motions { W i ( t ) } 0 t T and compound Poisson processes j = 1 N i ( t ) Q j ( i ) 0 t T for i = 0 , 1 , , n are adapted to the filtration F . Define
ρ t = i = 0 n exp γ i 2 2 t + γ i W i ( t ) λ i κ i t + j = 1 N i ( t ) ( θ i Q j ( i ) + ν i ) , 0 t T ,
where κ i : = e ν i M P , Q ( i ) ( θ i ) 1 with M P , Q ( i ) ( u ) : = E P [ e u Q ( i ) ] denoting the moment-generating function (MGF) of the jump size Q ( i ) , i = 0 , 1 , 2 , , n and E P [ ] being the mathematical expectation under P . Then, ρ t is a Radon–Nikodym derivative process parametrized by { γ i , θ i , ν i } i = 0 , , n . It defines a probability measure P ^ equivalent to P , i.e., d P ^ d P | T = ρ T . Furthermore, under the new probability measure P ^ , the process W ^ i ( t ) : = W i ( t ) γ i t is a standard Brownian motion, the Poisson process N i ( t ) has the intensity rate λ ^ i = λ i ( 1 + κ i ) , and the distribution of the jump sizes Q j ( i ) has the MGF M P ^ , Q ( i ) ( u ) : = E P ^ [ e u Q ( i ) ] = M P , Q ( i ) ( u + θ i ) M P , Q ( i ) ( θ i ) , for all i = 0 , 1 , , n .
Let us find the risk-neutral dynamics of the multi-asset model (1)–(4) under the equivalent martingale measure (EMM) P ˜ with the risk-free bank account B ( t ) = e r t used as a numeraire asset. Assume that the risk-free interest rate r 0 is constant. The EMM  P ˜ is defined so that the discounted processes { e q i t S i ( t ) / B ( t ) } t 0 are P ˜ -martingales for all i = 0 , 1 , 2 , , n . Computing the expectation of S i ( t ) , i = 0 , 1 , , n and equating it to S i ( 0 ) e ( r q i ) t gives us the following values of μ 0 , μ 1 , , μ n under P ˜ :
μ 0 = r λ 0 ( M Q ( 0 ) ( σ 0 ) 1 ) ,
μ i = r λ 0 ( M Q ( 0 ) ( σ i ρ i ) 1 ) λ i ( M Q ( i ) ( σ i 1 ρ i 2 ) 1 ) , i = 1 , 2 , , n .
Assuming that jump amplitudes are normal random variables (with M Q ( i ) ( u ) = e a i u + b i 2 u 2 / 2 ), we obtain the following formulae for drift rates:
μ 0 = r λ 0 ( e σ 0 a 0 + ( σ 0 b 0 ) 2 / 2 1 ) and
μ i = r λ 0 ( e ρ i σ i a 0 + ( ρ i σ i b 0 ) 2 / 2 1 ) λ i ( e 1 ρ i 2 σ i a i + ( 1 ρ i 2 ) ( σ i b i ) 2 / 2 1 ) , i = 1 , 2 , , n .

2.1. Correlations between Log Prices

We introduce log values X i ( t ) = ln S i ( t ) for i = 0 , 1 , 2 , , n . From the solutions (3)–(4), we have
X 0 ( t ) = X 0 ( 0 ) + μ 0 q 0 σ 0 2 2 t + σ 0 M 0 ( t ) ;
X i ( t ) = X i ( 0 ) + μ i q i σ i 2 2 t + σ i 1 ρ i 2 M i ( t ) + σ i ρ i M 0 ( t ) , t 0 .
The processes M i , i = 0 , 1 , 2 , , n are independent jump-diffusion processes; each is a sum of Brownian motion and a compound Poisson process. Thus,
E [ M i ( t ) ] = a i λ i t , Var ( M i ( t ) ) = t + ( a i 2 + b i 2 ) λ i t , Cov ( M i ( t ) , M j ( t ) ) = 0 for i j .
Using these properties, we find correlations between log values X i ( t ) .
Lemma 2. 
The correlation coefficients between X 0 ( t ) , X 1 ( t ) , , X n ( t ) are:
Corr ( X 0 ( t ) , X i ( t ) ) = β i ρ i | ρ i | ρ i 2 ( λ 0 ( a 0 2 + b 0 2 ) + 1 ) ρ i 2 ( λ 0 ( a 0 2 + b 0 2 ) + 1 ) + ( 1 ρ i 2 ) ( λ i ( a i 2 + b i 2 ) + 1 ) ,
Corr ( X i ( t ) , X j ( t ) ) = β i β j , i , j = 1 , 2 , , n and i j ,
where 0     | β i |     | ρ i | and sign ( β i ) = sign ( ρ i ) .
According to Lemma 2, the n-by-n correlation matrix C for X 1 ( t ) , X 2 ( t ) , , X n ( t ) (i.e., log values of all assets except for the systemic risk asset) and the ( n + 1 ) -by- ( n + 1 ) correlation matrix C 0 for the log values X 0 ( t ) , X 1 ( t ) , , X n ( t ) are as follows:
C = 1 β 1 β 2 β 1 β 3 β 1 β n β 1 β 2 1 β 2 β 3 β 2 β n β 1 β 3 β 2 β 3 1 β 3 β n β 1 β n β 2 β n β 3 β n 1 and C 0 = 1 β 1 β 2 β n β 1 1 β 1 β 2 β 1 β n β 2 β 1 β 2 1 β 2 β n β n β 1 β n β 2 β n 1 .
Clearly, both C and C 0 are symmetric matrices, and, as follows from Lemma 3, they are positive-definite (see also Baba and Shibata 2006).
Lemma 3 
(Makarov 2022). Let ρ i ( 1 , 1 ) for all i = 1 , 2 , , n . Then, C and C 0 are positive-definite matrices.
The fact that the correlation matrix C is positive definite for any choice of ρ i ( 1 , 1 ) , i = 1 , 2 , , n opens up the possibility to develop a new continuous-time stochastic model for a correlation matrix of an arbitrary dimension by modeling ρ i ( t ) ( 1 , 1 ) , t 0 using, for example, a Jacobi diffusion process (see Karlin and Taylor 1981). As a result, we can develop a scalable multi-asset jump-diffusion asset price model with stochastic correlations.
For structured correlation matrices like the matrix C , we can also solve the problem stated in the Perron–Frobenius theorem (see MacCluer 2000 and references cited therein). The theorem asserts that a real square matrix with positive entries has a unique largest real eigenvalue and that the corresponding eigenvector can be chosen to have strictly positive components. If the coefficients ρ i are all positive or all negative, then C satisfies the conditions of the Perron–Frobenius theorem. Otherwise, we can show that finding a dominant eigenvector with positive components is impossible.

2.2. Distribution of Log Returns

As follows from (10)–(11), the log returns L i ( t ) : = X i ( t ) X i ( 0 ) = ln ( S i ( t ) / S i ( 0 ) ) , with i = 1 , 2 , , n and t > 0 , are dependent via the common, systemic risk component X 0 ( t ) . Let us find the conditional distribution of L i ( t ) given the log return on the systemic asset, L 0 ( t ) : = X 0 ( t ) X 0 ( 0 ) . We can solve (10) for M 0 ( t ) to remove it from the equation for X i ( t ) :
L i ( t ) | L 0 ( t ) = ( μ i q i σ i 2 / 2 ) t σ i ρ i σ 0 ( μ 0 q i σ 0 2 / 2 ) t + σ i ρ i σ 0 L 0 ( t ) + σ i 1 ρ i 2 M i ( t ) .
We assume normally distributed jump sizes for all assets. That is, Q k ( i ) , k 1 are iid N o r m ( a i , b i 2 ) for i = 0 , 1 , 2 , , n . Given that N i ( t ) = k (i.e., asset S i has k jumps over [ 0 , t ] ), the conditional distribution of M i ( t ) is N o r m ( k a i , t + k b i 2 ) . Thus, the PDF of M i ( t ) is
f M i ( t ) ( x ) = k = 0 ( λ i t ) k k ! e λ i t 1 t + k b i 2 φ x k a i t + k b i 2 ,
where φ denotes the standard normal PDF. The conditional density of L i ( t ) given L 0 ( t ) is then
f L i ( t ) | L 0 ( t ) ( x | z ) = k = 0 ( λ i t ) k k ! e λ i t φ x ( μ i q i σ i 2 / 2 ) t σ i ρ i σ 0 ( μ 0 q 0 σ 0 2 / 2 ) t z + k a i σ i 1 ρ i 2 σ i 1 ρ i 2 t + k b i 2 σ i 1 ρ i 2 t + k b i 2 .
Similarly, the unconditional PDF of L 0 ( t ) is given by
f L 0 ( t ) ( z ) = = 0 ( λ 0 t ) ! e λ 0 t 1 σ 0 t + b 0 2 φ z ( μ 0 q 0 σ 0 2 / 2 ) t + a 0 σ 0 σ 0 t + b 0 2 .
To obtain the densities for the case without jumps, we only need to consider the first terms (with k = 0 or = 0 ) in (16) and (17).
Equation (11) also allows us to find the marginal distribution of the log return L i ( t ) . Given that S 0 and S i have and k jumps over [ 0 , t ] , respectively (i.e., N 0 ( t ) = and N i ( t ) = k ), the distribution of L i ( t ) is normal with the following mean and variance:
E [ L i ( t ) N 0 ( t ) = , N i ( t ) = k ] μ i ( t , k , ) : = ( μ i q i σ i 2 / 2 ) t + σ i a 0 ρ i + k a i 1 ρ i 2 , Var [ L i ( t ) N 0 ( t ) = , N i ( t ) = k ] σ ˜ i 2 ( t , k , ) = σ i 2 t + b 0 2 ρ i 2 + k b i 2 ( 1 ρ i 2 ) .
The marginal PDF of L i ( t ) can be written as a double summation (w.r.t.  and k) of normal densities with Poisson weights:
f L i ( t ) ( x ) = = 0 k = 0 ( λ 0 t ) ( λ i t ) k ! k ! e ( λ 0 + λ i ) t 1 σ ˜ i ( t , k , ) φ x μ i ( t , k , ) σ ˜ i ( t , k , ) .

3. Estimation of Real-World Model Parameters

We consider two approaches: (1) the estimation of real-world parameters (under the physical probability measure P ) from historical asset prices; (2) the estimation of risk-neutral parameters (under the equivalent martingale measure P ˜ ) from historical option prices. The latter is discussed in Section 4.
Maximum likelihood estimation (MLE) is a commonly used method to estimate the parameters of asset price models. We maximize the likelihood function, defined as a joint probability density function of asset values or their returns. Since the assets S 1 , S 2 , , S n are conditionally independent given the values of the index S 0 , we first estimate the parameters of S 0 and then calibrate the other processes one by one using the conditional MLE method.
For simplicity of the presentation, we assume that all dividend yields q i are zero, and we work with dividend-adjusted asset prices. Suppose that the systemic risk asset S 0 is an high-activity security for which we have trading information for all time points t 0 , t 1 , , t m where t j = t 0 + j h with h > 0 , t 0 0 , and j = 1 , 2 , , m . On the other hand, the trading data about ordinary assets S i , i 1 may be incomplete. Using the historical prices s i ( t j ) , i = 1 , 2 , , n , j = 0 , 1 , 2 , , m , we compute the log returns z j : = ln s 0 ( t j ) / s 0 ( t j 1 ) and y i , j : = ln s i ( t j ) / s i ( t j 1 ) over [ t j 1 , t j ] .
The joint likelihood function, L ( Z , Y ) , for historical log returns Z = { z j } and Y i = { y i , j } , i = 1 , 2 , , n can be represented as a product of the marginal likelihood function L ( Z ) for S 0 and conditional likelihood functions L i ( Y i Z ) for S i with i = 1 , 2 , , n . Indeed, the joint PDF of one-period log returns Z = ln ( S 0 ( t + h ) / S 0 ( t ) ) and Y i = ln ( S i ( t + h ) / S i ( t ) ) is
f Z , Y 1 , , Y n ( z , y 1 , , y n ) = f Z ( z ) · i = 1 n f Y i | Z ( y i z ) .
So, we have the following MLE problem:
L ( Z , Y ) : = j = 1 m f Z ( z j ) i = 1 n j = 1 m f Y i | Z ( y i , j z j ) L ( Z ) i = 1 n L i ( Y i Z ) max L ( Z ) : = j = 1 m f Z ( z j ) max , L i ( Y i Z ) : = j = 1 m f Y i | Z ( y i , j z j ) max for i = 1 , 2 , , n .
That is, a sub-optimal solution to the joint MLE problem with the likelihood function L ( Z , Y ) can be found by solving n + 1 MLE problems for individual assets.

3.1. Estimation of Parameters of the Systemic Risk Asset S 0

If the process S 0 ( t ) has no jumps, its drift and diffusion parameters can be estimated using well-known formulae (see, e.g., Remillard 2016):
μ ^ = z ¯ h + s z 2 2 h and σ ^ = s z h ,
where z ¯ : = 1 m j = 1 m z j and s z 2 : = 1 m j = 1 m ( z j z ¯ ) 2 .
For the model with jumps, we apply the MLE method to estimate μ 0 , σ 0 , λ 0 , as well as the mean a 0 and the variance b 0 2 of the jump-amplitude distribution. Using (17), we obtain the PDF of the one-period log return Z as follows:
f Z ( z ) = = 0 ( λ 0 h ) ! e λ 0 h · 1 σ 0 h + b 0 2 φ z ( μ 0 σ 0 2 / 2 ) h + a 0 σ 0 σ 0 h + b 0 2 ,
The parameters of the systemic risk asset S 0 are found by maximizing the log likelihood function:
ln L ( Z ) max w . r . t . μ 0 , σ 0 , λ 0 , a 0 , b 0 .

3.2. Estimation of Parameters of an Ordinary Asset

Select one ordinary asset with index i = 1 , 2 , , n . Due to the low-frequency trading, prices of S 1 , S 2 , , S n may only be available for selected times when assets had been traded. Hence, we only have partial trading information for particular dates for each low-activity asset, whereas data for the other time points are missing.

3.2.1. The Case with Common Jumps Only

Assume that for the low-activity asset S i we know m ^ + 1 historical values at times t ^ 0 , t ^ 1 , , t ^ m ^ . For simplicity, we omit the hat accent above t’s and m in what follows. Denote
M j : = M 0 ( t j ) M 0 ( t j 1 ) = ( W 0 ( t j ) W 0 ( t j 1 ) ) + k = N 0 ( t j 1 ) + 1 N 0 ( t j ) Q k ( 0 )
for j = 1 , 2 , , m . Using the strong solutions in (10) and (11), we obtain
Z j : = ln S 0 ( t j ) S 0 ( t j 1 ) = μ 0 σ 0 2 2 h j + σ 0 M j ,
Y j : = ln S i ( t j ) S i ( t j 1 ) = μ i σ i 2 2 h j + σ i ρ i M j + 1 ρ i 2 W i t j W i t j 1 ,
where h j : = t j t j 1 . After solving (21) for M j and plugging the results in (22), we have
Y j = μ i σ i 2 2 h j + σ i ρ i Z j μ 0 σ 0 2 2 h j σ 0 + σ i 1 ρ i 2 W i t j W i t j 1 .
As we can see, Y j conditional on Z j follows a normal distribution, and there is no jump part in the equation for Y j . The conditional PDF of Y j given Z j is
f Y j | Z j ( y z ) = exp 1 2 σ i 2 1 ρ i 2 h j y μ i σ i 2 2 h j σ i ρ i z σ 0 + σ i ρ i μ 0 σ 0 2 2 h j σ 0 2 .
Thus, the conditional likelihood function for low-activity asset S i takes the following form:
L i Y i Z = 2 π m 2 σ i m 1 ρ i 2 m 2 j = 1 m h j 1 2 exp 1 2 σ i 2 1 ρ i 2 j = 1 m d j 2 h j
where d j : = y j ( μ i σ i 2 2 ) h j σ i ρ i σ 0 z ^ j and z ^ j : = z j μ 0 σ 0 2 2 h j for j = 1 , 2 , , m .
To maximize the log likelihood function ln L i Y i Z , we find zeros of its partial derivatives w.r.t. the parameters μ i , σ i , and ρ i . From Chen and Makarov (2017), we have the following solution.
Lemma 4. 
The conditional likelihood function L i Y i Z attains its maximum value for the following parameters:
σ ^ i = u 2 + σ 0 2 v 2 , μ ^ i = w + u 2 + σ 0 2 v 2 2 , and ρ ^ i = σ 0 v u 2 + σ 0 2 v 2 ,
where
u 2 = 1 m ( y j w h j v z ^ j ) 2 h j ,
v = y j z ^ j / h j ( h j ) ( y j ) ( z ^ j ) ( h j ) ( z ^ j 2 / h j ) ( z ^ j ) 2 ,
w = y j ( z ^ j 2 / h j ) ( y j z ^ j / h j ) ( z ^ j ) ( h j ) ( z ^ j 2 / h j ) ( z ^ j ) 2 ,
and each summation is for j = 1 , 2 , , m .
Note that Equations (25)–(27) can be simplified using the facts that
j = 1 m h j = t m t 0 , j = 1 m y j = ln S i ( t m ) S i ( t 0 ) , j = 1 m z ^ j = ln S 0 ( t m ) S 0 ( t 0 ) μ 0 σ 0 2 2 ( t m t 0 ) .
If h j = h for all j = 1 , 2 , , m , the Formulas (26) and (27) can be written in terms of statistics y ¯ = 1 m j = 1 m y j , z ^ ¯ = 1 m j = 1 m z ^ j , s y 2 = 1 m j = 1 m ( y j y ¯ ) 2 , s z ^ 2 = 1 m j = 1 m ( z ^ j z ^ ¯ ) 2 , and s y z ^ = 1 m j = 1 m ( y j y ¯ ) ( z ^ j z ^ ¯ ) as follows: v = s y z ^ s z ^ 2 and w = s y 2 y ¯ s y z ^ z ^ ¯ s z ^ 2 .

3.2.2. The Case with Asset-Specific Jumps

Now, we consider the case with asset-specific jumps. Reorganize and combine the solutions in (10) and (11) to obtain:
Y j = μ i σ i 2 h j + σ i ρ i Z j ( μ 0 σ 0 2 2 ) h j σ 0 = + σ i 1 ρ i 2 W i ( t j ) W i ( t j 1 ) + k = N i ( t j 1 ) + 1 N i ( t j ) Q k ( i ) .
The equation has an additional jump part, and the jump sizes for assets are normally distributed. Assume at most one jump in each time interval [ t j 1 , t j ] . In this case, the conditional distribution of Y j given Z j is a mixture of two normal distributions:
f Y j | Z j ( y j z j ) p 0 p 0 + p 1 1 2 π σ i 2 h j ( 1 ρ i 2 ) × exp y j ( μ i σ i 2 2 ) h j σ i ρ i σ 0 z j ( μ 0 σ 0 2 2 ) h j 2 2 σ i 2 ( 1 ρ i 2 ) h j + p 1 p 0 + p 1 1 2 π σ i 2 ( h j + b i 2 ) ( 1 ρ i 2 ) × exp y j ( μ i σ i 2 2 ) h j σ i ρ i σ 0 z j ( μ 0 σ 0 2 2 ) h j σ i 1 ρ i 2 a i 2 2 σ i 2 ( 1 ρ i 2 ) ( h j + b i 2 ) .
We use a numerical optimization method such as the Nelder–Mead simplex method to maximize L i ( Y i Z ) w.r.t. model parameters μ i , σ i , ρ i , λ i , a i , and b i . As with the systemic risk asset S 0 , we can also employ the multinomial MLE method.

4. Estimation of Risk-Neutral Model Parameters

We can find the risk-neutral values of parameters by calibrating the model to no-arbitrage market prices of some financial instruments. A usual approach is to minimize the difference between the market and model prices using the least-squares method. A typical application of the calibrated model is the risk-neutral pricing of derivatives such as options, swaps, etc.
Let θ and Θ denote the set of model parameters and the space of all admissible sets, respectively. Additionally, C θ denotes the model price of some instrument for the parameter set θ Θ . For example, it can be the no-arbitrage price of a European option with strike K and maturity T. Furthermore, let C be the market price of the same instrument, and H C , C θ be some function applied to the discrepancy between the market and model prices. For example, H can be the absolute value function or a power function:
H C , C θ = w C C θ p or H C , C θ = w C C θ C p ,
where p 1 is an exponent (typically, p equals 1 or 2), and w > 0 is a weight. For example, w can be inversely proportional to the square of the bid-ask spread C ask C bid , or all weights can be the same.
Enumerate all instruments with available market prices and formulate the optimization problem as follows:
j H C j , C j θ min θ .
For the least-squares formulate ( p = 2 ), (29) takes the form j w i C j C j θ 2 min θ . It is often an ill-posed problem that can be improved by adding a penalty function (see, e.g., Cont and Tankov 2004; Hirsa 2013). This system of nonlinear equations can be solved using an iterative method. Since multiple solutions may exist corresponding to different local minima of the objective function, we may run the method several times with different starting values of θ . Such seeds can be selected at random in  Θ .
The structure of the proposed model allows for implementing a two-stage calibration procedure. Firstly, we calibrate the systemic risk asset model using prices of derivatives written on S 0 . Let θ 0 denote the set of parameters for S 0 . For example, assuming the Merton model for the jump-diffusion dynamic, we have that θ 0 = { σ 0 , λ 0 , a 0 , b 0 } . Consider a collection of derivative instruments written on the systemic risk asset with available market prices, { C 0 , j } j 1 , along with their respective model prices, { C 0 , j θ 0 } j 1 . Solve the optimization problem j 1 H C 0 , j , C 0 , j θ 0 min θ 0 to find the optimal set of parameters, θ ^ 0 . Secondly, we calibrate each asset S i with i = 1 , 2 , , n one by one using the set θ ^ 0 for S 0 . Let θ i denote the set of parameters for S i . Consider a collection of derivative instruments written on the asset S i with available market prices, { C i , j } j 1 , along with their respective model prices, { C i , j θ i | θ ^ 0 } j 1 , conditional on θ ^ 0 . Solve the optimization problem j 1 H C i , j , C i , j θ i | θ ^ 0 min θ i to find the optimal set of parameters, θ ^ i . After repeating the second step for each asset S i , we obtain a fully calibrated model. The advantage of this approach is that we only use single-asset derivatives such as regular European call and put options.

5. Portfolio Optimization

Consider a self-financing portfolio strategy comprising n assets S 1 , S 2 , , S n . Let Δ i ( t ) denote the number of shares of S i at time t 0 . The wealth of the strategy is Π t = i = 1 n Δ i ( t ) S i ( t ) . The return is then R Π ( t ) = Π t Π 0 = i = 1 n w i ( t ) R i ( t ) , where R i ( t ) = S i ( t ) S i ( 0 ) is the return on S i over [ 0 , t ] , and w i ( t ) : = Δ i ( t ) Π t , i = 1 , 2 , , n are allocation weights so that i = 1 n w i ( t ) = 1 .
Let us fix the maturity T > 0 and assume that the trading strategy admits no short selling and has constant allocation weights: w i ( t ) w i 0 for all t [ 0 , T ] . The portfolio return at maturity T > 0 is R Π ( T ) = w 1 R 1 ( T ) + w 2 R 2 ( T ) + + w n R n ( T ) with w 1 + w 2 + + w n = 1 . Additionally, we assume that the model has only common jumps (i.e., λ i = 0 for all i 1 ).
The distribution of R Π ( T ) can be found by conditioning on the common factor M 0 ( T ) . We have that
( R i ( T ) M 0 ( T ) = z ) = d exp μ ^ i ( z ) + σ ^ i X where X N o r m ( 0 , 1 )
and, as follows from (11), μ ^ i ( z ) = ( μ i q i σ i 2 / 2 ) T + σ i ρ i y and σ ^ i = σ i T ( 1 ρ i 2 ) . Thus, conditional on M 0 ( T ) , the return R Π ( T ) is a sum of independent log normal random variables. For simplicity of presentation, we assume that all dividend yields q i are zero.
In Furman et al. (2020), an efficient algorithm for approximating sums of independent log normally distributed random variables has been proposed. The main idea of Furman et al. (2020) is that L LogNorm ( 0 , σ 2 ) can be approximated by a sum of m independent gamma-distributed random variables:
L d L : = k = 1 m Γ k ,
where the gamma random variable Γ k , k = 1 , 2 , , m has rate β k > 0 and shape α k > 0 . For each m 1 , it is possible to choose the parameters { α k } 1 k m and { β k } 1 k m such that the Laplace transforms of L converges exponentially fast to the Laplace transforms of L, as m . Let ϕ X ( u ) : = E [ exp ( u X ) ] , ( u ) 0 denote the Laplace transform of a random variable X. The approximation in (30) implies that
ϕ L ( u ) ϕ L ( u ) = k = 1 m ( 1 + u / β k ) α k for ( u ) 0 .
Clearly, if ϕ ( u ) is the Laplace transform of L LogNorm ( 0 , σ 2 ) , then ϕ L ( u e μ ) is the Laplace transform of e μ L LogNorm ( μ , σ 2 ) . Thus, a sum of n independent log normal random variables, A = e μ 1 L 1 + e μ 2 L 2 + + e μ n L n , with L i LogNorm ( 0 , σ i 2 ) can be approximated by the sum A = e μ 1 L 1 + e μ 2 L 2 + + e μ n L n , where each L i is an approximation to the corresponding random variate  L i . Therefore, the Laplace transform of A is approximated as follows:
ϕ A ( u ) = i = 1 n ϕ L i ( u e μ i ) ϕ A ( u ) = i = 1 n ϕ L i ( u e μ i ) = i = 1 n k = 1 m ( 1 + e μ i u / β k , i ) α k , i for ( u ) 0 ,
where { α i , k } 1 k m and { β i , k } 1 k m are parameters of the gamma random variables used to construct the approximation L i . Any quantity of interest can be found by inverting the corresponding Laplace transform. For example, the CDF of A is computed by means of the Bromwich integral:
F A ( x ) = L 1 ϕ A ( u ) u ( x ) = 1 2 π i c i c + i e u x ϕ A ( u ) u d u = 1 π c c + i e u x ϕ A ( u ) u d u = a e c x π 0 e a v x ϕ A ( c + a v ) c + a v d v for x 0 ,
where we use the fact that ϕ A ( u ¯ ) = ϕ A ( u ) ¯ and apply the change of variable u = c + a v as proposed by Furman et al. (2020). Here, L 1 denotes the inverse Laplace transform, ( u ) is the imaginary part of u C , c is a positive number, and a is a complex number with arg ( a ) ( π / 2 , π ) . Following Furman et al. (2020), we choose a and c so that 0.5 ( a ) 0.1 , ( a ) = 1 , and 0.25 c 5 .
Equations (32) and (33) allow us to find the conditional Laplace transform and CDF of the portfolio return R R Π ( T ) given the common factor M M 0 ( T ) :
ϕ R | M ( u z ) i = 1 n k = 1 m ( 1 + w i e μ ^ i ( z ) u / β k , i ) α k , i ,
F R | M ( x z ) = L 1 ϕ R | M ( u z ) u ( x ) = a e c x π 0 e a v x ϕ R | M ( c + a v z ) c + a v d v
for x 0 , where { α i , k } 1 k m and { β i , k } 1 k m are parameters of the gamma random variables used to construct the approximation for the distribution LogNorm ( 0 , σ ^ i 2 ) with σ ^ i = σ i T ( 1 ρ i 2 ) , i = 1 , 2 , , n .
To compute the parameters for the approximation L i to L i LogNorm 0 , σ i 2 ( 1 ρ i 2 ) T , we use the algorithm outlined in Furman et al. (2020). As mentioned in the paper, the numerical procedure requires high-precision arithmetic. For example, we can use Maple for calculating the α and β parameters (Maple is a trademark of Waterloo Maple Inc.).
The unconditional Laplace transform and CDF of the portfolio return are recovered by the integration of the conditional counterparts w.r.t. the distribution of the common factor:
ϕ R ( u ) = E [ exp ( u R ) ] = E [ ϕ R | M ( u M ) ] and F R ( x ) = F R | M ( x z ) f M ( z ) d z .
These results allow us to find optimal efficient portfolios without short selling (and, hence, the allocation weights are nonnegative) with the maximum utility or the minimum risk metric. Consider the exponential utility function of the portfolio return R R Π ( T ) given by U ( R ) = e a R with a > 0 . Clearly, the expected utility can be computed using the Laplace transform: E [ exp ( a R ) ] = ϕ R ( a ) . Thus, we can find an optimal portfolio with weights w that maximizes the expected utility:
E [ U ( R ) ] max w s . t . w i = 1 and i w i 0 .
Define the loss of a portfolio as the negative return: Loss = R . The Value at Risk (VaR) of the loss at confidence level α is given by VaR α = q α ( R ) = inf { x : α < F R ( x ) } . The VaR values can be computed by inverting the CDF F R ; hence, we can find the minimum VaR portfolio:
VaR α min w s . t . w i = 1 and i w i 0 .
Similarly, we can find an optimal portfolio that minimizes the conditional Value at Risk (CVaR), also known as the expected shortfall (ES). This can be achieved by using the result of Rockafellar and Uryasev (2000). The CVaR of the loss at the confidence level α > 0 is computed as follows: CVaR α = inf κ + 1 α · E [ ( R κ ) + ] : κ R . As usual, ( x ) + : = max { x , 0 } denotes the positive part of x. The evaluation of E [ ( R κ ) + ] is similar to pricing a put option on the return R R Π ( T ) with strike K : = κ and maturity T. For each i = 1 , 2 , , n , introduce the probability measure P i equivalent to P and defined by the Radon–Nikodym derivative
d P i d P | T = exp σ i 2 2 T + σ i ρ i W 0 ( T ) + σ i 1 ρ i 2 W i ( T ) λ 0 η i T + σ i ρ i = 1 N 0 ( T ) Q ( 0 ) ,
where η i = M P , Q ( 0 ) ( σ i ρ i ) 1 . It is a special case of the general Radon–Nikodym derivative in (5). After comparing (39) and (4), we obtain that
d P i d P | T = e ( μ i + λ 0 η i ) T R i ( T ) .
We can now use the change of numeraire approach combined with conditioning on M 0 ( T ) as follows:
E [ ( K R Π ( T ) ) + ] = E P K 1 { R Π ( T ) K } i = 1 n w i E P R i ( T ) 1 { R Π ( T ) K } = K E P 1 { R Π ( T ) K } i = 1 n w i e ( μ i + λ 0 η i ) T E P i 1 { R Π ( T ) K } = K E P P R Π ( T ) K M 0 ( T ) = i = 1 n w i e ( μ i + λ 0 η i ) T E P i P i ( R Π ( T ) K M 0 ( t ) ) .
As follows from Lemma 1, W ^ 0 ( t ) : = W 0 ( t ) σ i ρ i t , W ^ i ( t ) : = W i ( t ) σ i 1 ρ i 2 t , and W ^ j ( t ) = W j ( t ) for j = 1 , 2 , , n and j i are P i -BM. Thus, under P i , the asset return process { R j ( t ) } 0 t T , j = 1 , 2 , , n , has the following strong solution:
R i ( t ) = e μ i + σ i 2 2 t + σ i 1 ρ i 2 W ^ i ( t ) + σ i ρ i W ^ 0 ( t ) + = 1 N 0 ( t ) Q ( 0 ) , if j = i , R j ( t ) = e μ j σ j 2 2 + σ i σ j ρ i ρ j t + σ j 1 ρ j 2 W ^ j ( t ) + σ j ρ j W ^ 0 ( t ) + = 1 N 0 ( t ) Q ( 0 ) , if j i .
Moreover, under the probability measure P i , the intensity rate of N 0 ( t ) equals λ ^ 0 = λ 0 ( 1 + η i ) , and the MGF of jump sizes Q ( 0 ) is M P i , Q ( 0 ) ( u ) = M P , Q ( 0 ) ( u + σ i ρ i ) M P , Q ( 0 ) ( σ i ρ i ) . If the jump sizes have a normal distribution, then M P i , Q ( 0 ) ( u ) = e ( a 0 + b 0 2 σ i ρ i ) u + b 0 2 u 2 / 2 . That is, under P i , we have Q ( 0 ) N o r m ( a 0 + b 0 2 σ i ρ i , b 0 2 ) for all = 1 , 2 , . The PDF of M 0 ( T ) takes the form
f M 0 ( T ) P i ( x ) = k = 0 ( λ ^ 0 T ) k k ! e λ ^ 0 T 1 T + k b 0 2 φ x k a ^ 0 T + k b 0 2 ,
where a ^ 0 = a 0 + b 0 2 σ i ρ i and λ ^ 0 = λ 0 e a 0 σ i ρ i + ( b 0 σ i ρ i ) 2 / 2 .
To compute P R Π ( T ) K M 0 ( T ) and P i R Π ( T ) K M 0 ( T ) under the equivalent probability measures P and P i , we employ the inverse Laplace transform. The probability distribution of R Π ( T ) conditional on M 0 ( T ) is equivalent to a sum of independent log normal random variables. Although we deal with n + 1 different probability measures; the variance parameter of S i ( T ) conditional on M 0 ( T ) remains the same for each i = 1 , 2 , , n . So, we need to find the α and β parameters used to construct the approximation for L i = ( S i ( T ) | M 0 ( T ) ) only once. The final valuation formula takes the following form:
E [ ( K R Π ( T ) ) + ] = K F R Π ( T ) | M 0 ( T ) P ( K z ) f M 0 ( T ) P ( z ) d z = i = 1 n w i e ( μ i + λ 0 η i ) T F R Π ( T ) | M 0 ( T ) P i ( K z ) f M 0 ( T ) P i ( z ) d z .
Here, F R Π ( T ) | M 0 ( T ) Q ( K z ) with Q { P , P 1 , , P n } denotes the conditional Q -CDF of the portfolio return R Π ( T ) given that M 0 ( T ) = z . It is calculated using (33). The PDF f M 0 ( T ) Q ( z ) is also computed under Q . So, we need to evaluate n + 1 double integrals to compute the expectation.
In this context, we assume the absence of asset-specific jumps to ensure the portfolio return is expressed as a sum of independent log normal random variables conditioned on the common factor. Consequently, the Laplace transform of the portfolio return is a product of Laplace transforms of individual asset returns. Introducing asset-specific jumps with normally distributed sizes results in the probability distribution of an ordinary asset return, conditioned on the common factor, forming a mixture of log normal distributions with Poisson weights. Thus, the Laplace transform of the asset return also constitutes a mixture of Laplace transforms of log normal random variables. Therefore, we can continue to apply the above approach by conditioning on the common factor and restricting the number of jumps over the specified period.
Let us consider the ith asset return R i ( T ) . If the intensity rate λ i is small, we can truncate the series representation of the mixture so that there are at most N i jumps to obtain the following approximation:
ϕ R i ( T ) | M 0 ( T ) ( u | z ) = 0 N i ( λ i T ) ! ϕ L i , ( u ) = 0 N i ( λ i T ) ! k = 1 m 1 + e μ ^ i , ( z ) u / β k , i , α k , i , ,
where the log normal random variable L i , LogNorm ( μ ^ i , ( z ) , σ i , 2 ) has the same conditional distribution as R i ( T ) given that S i ( t ) has jumps over [ 0 , T ] and M 0 ( T ) = z . To implement the method, we need to compute the coefficients { α k , i , , β k , i , } 1 k m , 1 N i for each i = 1 , 2 , , n .

6. Pricing Basket Options

Consider a portfolio of n ordinary assets S 1 , S 2 , , S n . The no-arbitrage initial price V 0 of a European-style option with payoff Λ ( S 1 ( T ) , S 2 ( T ) , , S n ( T ) ) can be calculated using the general no-arbitrage pricing formula
V 0 = e r T E ˜ Λ S 1 ( T ) , S 2 ( T ) , , S n ( T ) ,
where E ˜ [ ] denotes the expectation under the risk-neutral probability measure P ˜ .
In this section, we consider three examples where the option payoff is a function of the geometric average, the arithmetic average, or the maximum/minimum value of the prices S 1 ( T ) , S 2 ( T ) , , S n ( T ) . Let C T : = g ( S 1 ( T ) , , S n ( T ) ) be the value of some nonnegative function g of asset prices at time T. Consider a European-style basket option with payoff Λ ( C T ) = C T K + for a call or Λ ( C T ) = K C T + for a put.
Since the log price X 0 ( T ) = ln S 0 ( T ) is a linear function of the random factor M 0 ( T ) , we perform calculations by conditioning on M 0 ( T ) . The initial no-arbitrage price of a European-style basket option is given by
V 0 = e r T E ˜ Λ ( C T ) = e r T E ˜ E ˜ Λ ( C T ) M 0 ( T ) = e r T 0 Λ ( s ) f C T | M 0 ( T ) ( s | z ) f M 0 ( T ) ( z ) d s d z ,
with conditional PDF f C T | M 0 ( T ) of C T given M 0 ( T ) and marginal PDF f M 0 ( T ) of M 0 ( T ) under P ˜ . Note that we may only know the characteristic function of C T conditional on M 0 ( T ) (or the Laplace transform) and, hence, the internal integral is calculated using the inverse Fourier (Laplace) transform. If all jump amplitudes { Q ( 0 ) } 1 have a normal distribution, the PDF f M 0 ( T ) is a mixture of normal densities, as given in (15).

6.1. Options on a Geometric Average

Consider the geometric average G T : = i = 1 n S i w i ( T ) where w 1 , w 2 , , w n are positive weights. For example, we can assume equal weights: w i = 1 n for all i = 1 , 2 , , n . Using the strong solutions for the asset price processes in (4), we obtain the following formula for the average G T :
G T = i = 1 n S i w i ( 0 ) exp [ i = 1 n w i ( μ i σ i 2 / 2 ) T + i = 1 n w i σ i ρ i W 0 ( T ) = + i = 1 n w i σ i 1 ρ i 2 W i ( T ) + i = 1 n w i σ i ρ i = 1 N 0 ( T ) Q ( 0 ) + i = 1 n w i σ i 1 ρ i 2 j = 1 N i ( T ) Q j ( i ) ] ,
where the drift rate μ i is given in (9).
Using the fact that a linear combination of independent Brownian motions is a scaled Brownian motion and that a sum of independent compound Poisson processes is another compound Poisson process, we obtain the following representation:
G T = d G 0 e α T + β W ^ ( T ) + j = 1 N ^ ( T ) Q ^ j ,
where
G 0 = i = 1 n S i w i ( 0 ) , α = i = 1 n w i ( μ i σ i 2 / 2 ) , β = ( i = 1 n w i σ i ρ i ) 2 + i = 1 n w i 2 σ i 2 ( 1 ρ i 2 ) ,
{ W ^ ( t ) } t 0 is a standard Brownian motion, { N ^ ( T ) } t 0 is a Poisson process with the rate λ ^ = λ 0 + λ 1 + + λ n . Here, { Q ^ j } j 1 are i.i.d. random variables having a mixture distribution with the CDF
F Q ^ ( x ) = i = 0 n λ i λ 0 + λ 1 + + λ n F Q ( i ) ( x / u i )
where F Q ( i ) is the CDF of Q ( i ) for i = 0 , 1 , , n and u 0 = i = 1 n w i σ i ρ i , u k = w k σ k 1 ρ k 2 with k = 1 , 2 , , n . If there are only common jumps (i.e., λ i = 0 for all i = 1 , 2 , , n ), we have that λ ^ = λ 0 and F Q ^ ( x ) = F Q ( 0 ) ( x / u 0 ) . As we see, the factor M 0 ( T ) is already embedded in the formula for G T ; hence, we can find the probability distribution of the average G T without conditioning on M 0 ( T ) .
To calculate the expectation of the payoff Λ ( G T ) , we can use the method of characteristic functions. It is easy to find the characteristic function ϕ ( u ) : = E ˜ [ e i u ln ( G T ) ] of log value of the geometric average ln ( G T ) = d ln G 0 + α T + β W ^ ( T ) + j = 1 N ^ ( T ) Q ^ j , thanks to the mutual conditional independence of all random factors. The expectation is then computed using the inverse Fourier transform (e.g., see Carr and Madan 1999). For example, the price of a call option on the geometric average can be calculated using the Carr–Madan method Hirsa (2013):
V 0 = e α κ π 0 e i u κ ψ ( u ) d v
where κ = ln K is the log strike, ψ ( u ) : = e r T ϕ ( u i ( α + 1 ) ) ( α + i u ) ( α + 1 + i u ) is the Fourier transform of the option price considered as a function of κ , ( z ) denotes the real part of a complex-valued z, and α > 0 is a dumping factor.

6.2. Options on a Maximum/Minimum Price

This section considers the case with a payoff that depends on the maximum price at maturity, M T : = max 1 i n S i ( T ) . The case with the minimum price min 1 i n S i ( T ) is very similar, hence omitted here.
Assume that there are no jumps specific for ordinary assets (i.e., λ i = 0 for all i = 1 , 2 , , n ). That is, M i ( t ) = W i ( t ) for i = 1 , 2 , , n . In this case, the conditional distribution of X i ( T ) = ln S i ( T ) given M 0 ( T ) is normal, and we have
E ˜ [ X i ( T ) M 0 ( T ) ] = ln S i ( 0 ) + ( μ i σ i 2 / 2 ) T + σ i ρ i M 0 ( T ) ,
Var ˜ [ X i ( T ) M 0 ( T ) ] = σ i 2 ( 1 ρ i 2 ) T .
where μ i = r λ 0 M Q ( 0 ) ( σ i ρ i ) 1 = r λ 0 ( e ρ i σ i a 0 + ( ρ i σ i b 0 ) 2 / 2 1 ) , assuming that all jump sizes are normally distributed. Since the log prices X 1 ( T ) , , X n ( T ) are conditionally independent, the risk-neutral conditional CDF of the max log price Y T : = max 1 i n X i ( T ) given the value of M 0 ( T ) is
F Y T | M 0 ( T ) ( x z ) = i = 1 n N x ln S i ( 0 ) ( μ i σ i 2 / 2 ) T σ i ρ i z σ i 1 ρ i 2 T .
Here, N denotes the standard normal CDF. The conditional PDF f Y T | M 0 ( T ) ( x | z ) is readily available by differentiation of the CDF F w.r.t. x:
f Y T | M 0 ( T ) ( x z ) = d d x F Y T | M 0 ( T ) ( x z ) = i = 1 n 1 σ i 1 ρ i 2 T φ x ln S i ( 0 ) ( μ i σ i 2 / 2 ) T σ i ρ i z σ i 1 ρ i 2 T = × j i j = 1 n N x ln S j ( 0 ) ( μ j σ j 2 / 2 ) T σ j ρ j z σ j 1 ρ j 2 T .
The risk-neutral pricing formula for the call basket option is written as a double integral:
V 0 = e r T E ˜ max 1 i n S i ( T ) K + = e r T E ˜ E ˜ e Y T K 1 { Y T ln K } M 0 ( T ) = e r T ln K ( e x K ) f Y T | M 0 ( T ) ( x z ) f M 0 ( T ) ( z ) d x d z .
Note that in the presence of asset-specific jumps, the normal CDF in (43) is replaced by a mixture of normal CDFs for every index i so that λ i 0 .

6.3. Options on an Arithmetic Average

Consider the arithmetic average A T : = i = 1 n w i S i ( T ) , where w 1 , w 2 , , w n are positive weights. For example, as in Section 6.1, we can assume equal weights: w i = 1 n for all i = 1 , 2 , , n . We use the Laplace transform method to price a European-style option on the average A T .
Assume that there are no ordinary asset-specific jumps. As follows from (41) and (42), the risk-neutral probability distribution of w i S i ( T ) , w i > 0 conditional on M 0 ( T ) is log normal:
( w i S i ( T ) M 0 ( T ) = z ) LogNorm ln S i ( 0 ) + ln w i + ( μ i σ i 2 / 2 ) T + σ i ρ i z , σ i 2 ( 1 ρ i 2 ) T .
Since the random variables w i S i ( T ) , i = 1 , 2 , , n are conditionally independent, the Laplace transform of the arithmetic average A T is approximated as given in (32).
To calculate the initial no-arbitrage price of a call option on the arithmetic average, we use the change of numeraire approach combined with conditioning on M 0 ( T ) as follows:
V 0 = e r T E ˜ ( A T K ) + = i = 1 n w i e r T E ˜ S i ( T ) 1 { A T K } e r T E ˜ K 1 { A T K } = i = 1 n w i S i ( 0 ) e q i T E P ˜ i 1 { A T K } e r T K P ˜ A T K = i = 1 n w i S i ( 0 ) e q i T E P ˜ i P ˜ i ( A T K M 0 ( t ) ) e r T K E ˜ P ˜ A T K M 0 ( T ) .
The probability measure P ˜ i is an EMM relative to numeraire S i ( t ) for i = 1 , 2 , , n . It is defined by the Radon–Nikodym derivative d P ˜ i d P ˜ | T = e q i T S i ( T ) / S i ( 0 ) B ( T ) / B ( 0 ) . Using the strong solution, we can show that it is given by (39).
The final no-arbitrage pricing formula for the call option on A T with maturity T > 0 and strike K > 0 takes the form:
V 0 i = 1 n w i S i ( 0 ) e q i T 1 F A | M 0 ( T ) P ˜ i ( K z ) f M 0 ( T ) P ˜ i ( z ) d z e r T K 1 F A | M 0 ( T ) P ˜ ( K z ) f M 0 ( T ) P ˜ ( z ) d z .
Here, F A ˜ | M 0 ( T ) Q ( K z ) with Q { P ˜ , P ˜ 1 , , P ˜ n } denotes the conditional Q -CDF of the sum A approximating A T = i = 1 n w i S i ( T ) given that M 0 ( T ) = z . It is calculated using (33). The PDF f M 0 ( T ) Q ( z ) is also computed under Q .

7. Numerical Results

This section provides numerical examples of portfolio optimization and pricing European-style basket options. The Merton model for the systemic risk asset (with normally distributed jump sizes) is used here. Additionally, we assume that there are no ordinary-asset-specific jumps. That is, the conditional distribution of assets’ prices, S 1 ( t ) , S 2 ( t ) , , S n ( t ) , is log normal.
The SPDR S&P 500 ETF Trust (SPY) was used as the systemic risk asset S 0 . We used historical close prices for the two years from 26 April 2021 to 26 April 2023 to estimate its real-world parameters. Additionally, we collected prices for eight stocks/ETFs (the ordinary assets in our model) with the following tickers: AAPL (Apple, Inc.), AMZN (Amazon.com, Inc., Seattle, WA, USA) BEKE (KE Holdings, Inc., Beijing, China), BRK.B (Berkshire Hathaway, Inc., Omaha, NE, USA), MDGL (Madrigal Pharmaceuticals, Inc., Conshohocken, PA, USA), SQQQ (ProShares UltraPro Short QQQ), TQQQ (ProShares UltraPro QQQ), and TSLA (Tesla, Inc., Austin, TX, USA). We selected companies representing different industries among the top 10 S&P 500 Stocks by the index weight (AAPL, AMZN, BRK.B, TSLA), as well as assets with a negative beta value (SQQQ, BEKE, MDGL). The one-year interval from 26 April 2022 to 26 April 2023 was used to estimate the real-world parameters.
To analyze if the model with estimated real-world parameters captures the correlations Corr ( X 0 , X i ) between the log returns X 0 = ln ( S 0 ( T ) / S 0 ( 0 ) ) and X i = ln ( S i ( T ) / S i ( 0 ) ) with i = 1 , 2 , , n , we computed the correlations using (12) and compared them with estimated values for the interval from 26 April 2022 to 26 April 2023. As we can see from Table 1, the computed correlations are close to the estimated values.
Additionally, to estimate risk-neutral parameters, we calibrated the asset price model to historical European call option prices collected on 26 April 2023. All options expired on 19 May 2023, so they had 17 days to maturity. We used the risk-free rate, r = 4.83 % . It was the overnight federal funds rate as of 26 April 2023. The parameters of the systemic risk asset model are reported in Table 2. The parameters of the eight ordinary assets are given in Table 3.
To find optimal portfolios with the eight ordinary assets, we first compute the expected returns and covariance between returns for the fixed maturity T = 0.25 . The column vector m = [ E ( R i ) ] i = 1 , , 8 and square matrix Σ = [ Cov ( R i , R j ) ] i , j = 1 , , 8 with R i S i ( T ) S i ( 0 ) are given in (44):
m = 1.0294 0.9612 1.1149 1.0006 1.9028 0.9607 0.9894 0.8979 , Σ = 0.0249 0.0208 0.0135 0.0107 0.0214 0.0449 0.0484 0.0201 0.0208 0.0452 0.0161 0.0128 0.0256 0.0532 0.0582 0.0241 0.0135 0.0161 0.1722 0.0084 0.0167 0.0352 0.0375 0.0156 0.0107 0.0128 0.0084 0.0095 0.0133 0.0281 0.0298 0.0124 0.0214 0.0256 0.0167 0.0133 0.6033 0.0561 0.0595 0.0248 0.0449 0.0532 0.0352 0.0281 0.0561 0.1469 0.01182 0.0515 0.0484 0.0582 0.0375 0.0298 0.0595 0.1182 0.1547 0.0564 0.0201 0.0241 0.0156 0.0124 0.0248 0.0515 0.0564 0.0840 .
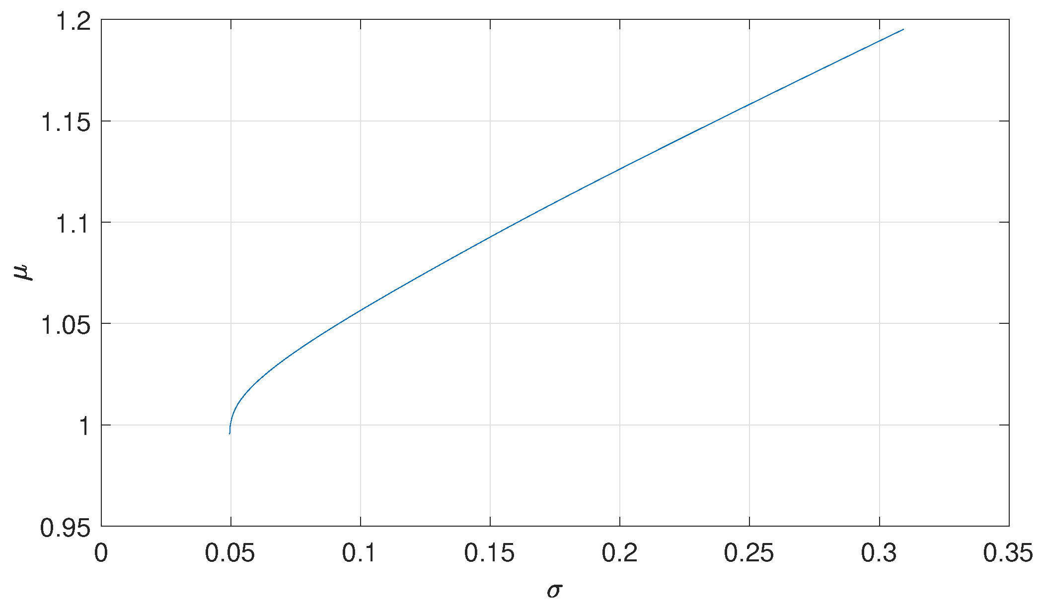
Secondly, we find the efficient frontier for the case without short-selling by solving the following quadratic optimization problem (see Best 2010):
w Σ w p w m min w s . t . w i = 1 and i w i 0 .
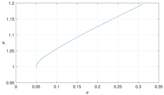
The no-short-selling efficient frontier is a piecewise-defined continuous function of p [ 0 , p max ] , so that p = 0 and p max respectively correspond to the minimum variance portfolio and an asset with the largest expected return, which is MDGL with E [ R 5 ] = 1.9028 . The risk–reward plot of the efficient frontier is given in Figure 1. The search for optimal portfolios is performed on the efficient frontier for simplicity. This approach allows for reducing a multivariate optimization problem to a single-variable one. In particular, we have found the minimum VaR α and minimum CVaR α portfolios for α = 5 % . To compute the risk metrics as discussed in Section 5, we found α k and β k , k = 1 , 2 , , 10 for each ordinary asset using their real-world values σ i , i = 1 , 2 , , 8 . We used Maple, ver. 2021.2, with a working precision of 500 digits. The plots of VaR α and CVaR α computed on the efficient portfolio are given in Figure 2. The optimal portfolios are presented in Table 4.
Additionally, we calculated no-arbitrage prices of three call options on the geometric average G T , the maximum price M T , and the arithmetic average A T written on the ordinary assets. Since the initial values vary greatly from asset to asset, we used the returns R i ( T ) S i ( T ) S i ( 0 ) , i = 1 , 2 , , 8 to compute payoffs of these basket options:
G T = i = 1 8 R i 1 / 8 ( T ) , M T = max 1 i 8 R i ( T ) , A T = 1 8 i = 1 8 R i ( T ) .
The following parameters were used: r = 4.83 % , T = 0.25 , and q i = 0 for all i = 1 , 2 , , 8 . The initial no-arbitrage prices V 0 were approximated using Monte Carlo simulations with N = 10 8 samples and semi-analytic formulae from Section 6. All calculations were done using MATLAB, ver. 9.14.0 (R2023a) (MATLAB is a trademark of MathWorks Inc.). The α and β parameters (with approximation order m = 10 ) used for pricing basket options on an arithmetic average were calculated using Maple. The results of our calculations are provided in Table 5. Here, V ¯ denotes the sample mean estimate, σ V : = S / N is the standard statistical error given by a ratio of the sample standard deviation S and the square root of N.
Additionally, we calculated values of the CDF using semi-analytical formulae and the Monte Carlo method (with 10 5 realizations) for the arithmetic and geometric averages, as well as for the maximum value. The plots are compared in Figure 3. We can see that the true CDF, obtained using semi-analytical methods, coincides with the corresponding empirical CDF obtained using simulations across the range for all three examples.

8. Discussion and Conclusions

In this paper, we presented a multi-asset jump-diffusion pricing model that combines a systemic risk asset with several ordinary assets. The proposed model has several advantages in comparison with a model with fully correlated assets. Firstly, it remains tractable for any number of ordinary assets. As demonstrated, the number of model parameters grows linearly with the number of assets. Practitioners can adjust the model complexity before applying it. The simplest scenario is a particular case of the multivariate GBM model, whereas the unabridged model includes common and asset-specific jumps with possibly different distributions of jump sizes.
Secondly, the model parameters can be estimated under real-world (physical) and martingale (risk-neutral) probability measures. We only need historical asset prices or market values of single-asset derivatives such as standard European options. We proposed two-stage MLE and least-squares methods, where we first estimate systemic risk asset parameters and then find parameters of each ordinary asset price process. As confirmed by numerical tests, the two-stage approach is robust and can accommodate many assets.
Thirdly, the model’s real-world parameters can be estimated even when the asset prices are incomplete and asynchronous due to infrequent trading. We found an analytical solution to the MLE problem with incomplete return values for the case with common jumps only.
Fourthly, we derived closed-form formulas for pricing European-style basket options. Three examples with the geometric average, maximum price, and arithmetic average were considered. Additionally, we demonstrated how optimal portfolios with minimum VaR or CVaR can be found without using simulations. We constructed an algorithm combining a change of probability measure and Laplace transform inversion.
Although we focused here on the scenario with only common jumps having normally distributed sizes, all presented methods work well for other distributions of jump amplitudes and the case with asset-specific jumps.
The clear disadvantage of the proposed model is that all pairwise correlations ρ i j Corr ( X i ( t ) , X j ( t ) ) between log returns have the multiplicative structure β i β j . Although both positive and negative correlations can be accommodated, this restriction limits the model’s applicability to asset portfolios with a diverse correlation structure. A possible remedy is the inclusion of another common factor (which can be observable or not) so that the correlations ρ i j can be written in the form β i β j + γ i γ j .
The proposed model allows for employing the double calibration framework in which we jointly (1) estimate the model parameters on the multivariate time series of log returns and (2) calibrate the implied volatility surface (see Tassinari and Bianchi (2014) for a detailed description of the calibration approach). This approach can be amended by finding the model parameters that also best fit the empirical correlation matrix.
Our future research will pursue two directions. First, we will enhance the model by introducing stochastic volatility, a stochastic interest rate, and another common factor while preserving the model’s tractability. Second, we will conduct a comprehensive empirical study of the model and apply it to assets from different industries under diverse market conditions.

Funding

This research was funded by the NSERC Discovery grant number 2020-04782.

Data Availability Statement

No new data was created in this manuscript.

Conflicts of Interest

The author declares no conflict of interest.

Appendix A

Proof of Lemma 2. 
To find the matrix of correlations between the log values X i ( t ) , i = 0 , 1 , 2 , n , we first compute the variances and covariances:
Var ( X 0 ( t ) ) = σ 0 2 λ 0 ( a 0 2 + b 0 2 ) + 1 t , Var ( X i ( t ) ) = σ i 2 λ 0 ρ i 2 ( a 0 2 + b 0 2 ) + λ i ( 1 ρ i 2 ) ( a i 2 + b i 2 ) + 1 t , i = 1 , 2 , , n , Cov ( X 0 ( t ) , X i ( t ) ) = σ 0 σ i ρ i λ 0 ( a 0 2 + b 0 2 ) + 1 t , Cov ( X i ( t ) , X j ( t ) ) = σ i σ j ρ i ρ j λ 0 ( a 0 2 + b 0 2 ) + 1 t .
Now, we calculate the correction coefficients.    □
Proof of Lemma 4. 
We introduce the following notations:
u 2 : = σ i 2 ( 1 ρ i ) 2 , v : = σ i ρ i σ 0 , and w : = μ i σ i 2 / 2 .
The log likelihood function takes the form:
ln L i ( Y Z ) = Const m ln u 1 2 u 2 j = 1 m ( y j w h j v z ^ j ) 2 h j ,
where the Const term does not depend on u, v, or w. We equate the first-order derivatives of ln L i w.r.t. v and w to zero and obtain the following system of linear equations:
( z ^ j 2 / h j ) v + ( z ^ j ) w = y j z ^ j / h j , ( z ^ j ) v + ( h j ) w = y j .
The solution to the above system is given by (26) and (27). The denominator is positive thanks to the Cauchy–Bunyakovsky inequality. Solving ln L i u = 0 for u gives us Formula (25). Clearly, ln L i attains its maximum at the point ( u , v , w ) given by Equations (25)–(27). For any fixed u > 0 , the function ln L i is a quadratic function of v and w with a global maximum at the point with coordinates given by (26) and (27). The function f ( u ) : = m ln ( u ) s 2 u 2 with u > 0 has a global maximum at u = s m for any m > 0 and s > 0 . □

References

  1. Aït-Sahalia, Yacine, and Jean Jacod. 2009. Testing for jumps in a discretely observed process. The Annals of Statistics 37: 184–222. [Google Scholar] [CrossRef]
  2. Baba, Kunihiro, and Ritei Shibata. 2006. Multiplicative correlations. Annals of the Institute of Statistical Mathematics 58: 311–26. [Google Scholar] [CrossRef]
  3. Ballotta, Laura, and Efrem Bonfiglioli. 2016. Multivariate asset models using Lévy processes and applications. The European Journal of Finance 22: 1320–50. [Google Scholar] [CrossRef]
  4. Baxter, Martin. 2007. Lévy simple structural models. International Journal of Theoretical and Applied Finance 10: 593–606. [Google Scholar] [CrossRef]
  5. Best, Michael J. 2010. Portfolio Optimization. Boca Raton: Chapman & Hall/CRC. [Google Scholar]
  6. Bianchi, Michele Leonardo, and Gian Luca Tassinari. 2020. Forward-looking portfolio selection with multivariate non-Gaussian models. Quantitative Finance 20: 1645–61. [Google Scholar] [CrossRef]
  7. Carr, Peter, and Dilip Madan. 1999. Option valuation using the fast Fourier transform. Journal of Computational Finance 2: 61–73. [Google Scholar] [CrossRef]
  8. Cheang, Gerald H. L., and Carl Chiarella. 2011. Exchange options under jump-diffusion dynamics. Applied Mathematical Finance 18: 245–76. [Google Scholar] [CrossRef]
  9. Chen, Yuxin, and Roman N. Makarov. 2018. Modelling asynchronous assets with jump-diffusion processes. In Recent Advances in Mathematical and Statistical Methods. Edited by D. Marc Kilgour, Herb Kunze, Roman Makarov, Roderick Melnik and Xu Wang. AMMCS 2017. Springer Proceedings in Mathematics & Statistics. Cham: Springer, vol. 259, pp. 477–87. [Google Scholar]
  10. Cont, Rama, and Peter Tankov. 2003. Financial Modelling with Jump Processes. Boca Raton: Chapman & Hall/CRC. [Google Scholar]
  11. Cont, Rama, and Peter Tankov. 2004. Nonparametric calibration of jump-diffusion option pricing models. The Journal of Computational Finance 7: 1–49. [Google Scholar] [CrossRef]
  12. Dimitroff, Georgi, Stefan Lorenz, and Alexander Szimayer. 2011. A parsimonious multi-asset Heston model: Calibration and derivative pricing. International Journal of Theoretical and Applied Finance 14: 1299–333. [Google Scholar] [CrossRef]
  13. Furman, Edward, Daniel Hackmann, and Alexey Kuznetsov. 2020. On log normal convolutions: An analytical–numerical method with applications to economic capital determination. Insurance: Mathematics and Economics 90: 120–34. [Google Scholar] [CrossRef]
  14. Hirsa, Ali. 2013. Computational Methods in Finance. Boca Raton: CRC Press. [Google Scholar]
  15. Jacod, Jean, and Viktor Todorov. 2009. Testing for common arrivals of jumps for discretely observed multidimensional processes. The Annals of Statistics 37: 1792–838. [Google Scholar] [CrossRef]
  16. Karlin, Samuel, and Howard E Taylor. 1981. A Second Course in Stochastic Processes. Amsterdam: Elsevier. [Google Scholar]
  17. Kou, Steven G. 2002. A jump-diffusion model for option pricing. Management Science 48: 1086–101. [Google Scholar] [CrossRef]
  18. Linders, Daniël, and Ben Stassen. 2016. The multivariate variance gamma model: Basket option pricing and calibration. Quantitative Finance 16: 555–72. [Google Scholar] [CrossRef]
  19. Luciano, Elisa, and Wim Schoutens. 2006. A multivariate jump-driven financial asset model. Quantitative Finance 6: 385–402. [Google Scholar] [CrossRef]
  20. MacCluer, Charles R. 2000. The many proofs and applications of Perron’s theorem. SIAM Review 42: 487–98. [Google Scholar] [CrossRef]
  21. Makarov, Roman. 2022. A class of correlation matrices. SSRN. [Google Scholar] [CrossRef]
  22. Merton, Robert C. 1976. Option pricing when underlying stock returns are discontinuous. Journal of Financial Economics 3: 125–44. [Google Scholar] [CrossRef]
  23. Remillard, Bruno. 2016. Statistical Methods for Financial Engineering. Boca Raton: Chapman & Hall/CRC. [Google Scholar]
  24. Rockafellar, R. Tyrrell, and Stanislav Uryasev. 2000. Optimization of conditional Value-at-Risk. Journal of Risk 2: 21–42. [Google Scholar] [CrossRef]
  25. Runggaldier, Wolfgang J. 2003. Jump-diffusion models. In Handbook of Heavy Tailed Distributions in Finance. Amsterdam: Elsevier, pp. 169–209. [Google Scholar]
  26. Semeraro, Patrizia. 2008. A multivariate variance gamma model for financial applications. International Journal of Theoretical and Applied Finance 11: 1–18. [Google Scholar] [CrossRef]
  27. Shirzadi, Mohammad, Mehdi Dehghan, and Ali Foroush Bastani. 2020. On the pricing of multi-asset options under jump-diffusion processes using meshfree moving least-squares approximation. Communications in Nonlinear Science and Numerical Simulation 84: 105160. [Google Scholar] [CrossRef]
  28. Tassinari, Gian Luca, and Michele Leonardo Bianchi. 2014. Calibrating the smile with multivariate time-changed brownian motion and the Esscher transform. International Journal of Theoretical and Applied Finance 17: 1450023. [Google Scholar] [CrossRef]
  29. Vasicek, Oldrich A. 1987. Probability of Loss on Loan Portfolio. San Francisco: KMV. [Google Scholar]
  30. Vasicek, Oldrich A. 2002. The distribution of loan portfolio value. Risk 15: 160–62. [Google Scholar]
  31. Xu, Rulin, and Roman N Makarov. 2021. High-frequency statistical modelling for jump-diffusion multi-asset price processes with a systemic component. In Recent Developments in Mathematical, Statistical and Computational Sciences. Edited by D. Marc Kilgour, Herb Kunze, Roman Makarov, Roderick Melnik and Xu Wang. AMMCS 2019. Springer Proceedings in Mathematics & Statistics. Cham: Springer, vol. 343, pp. 747–57. [Google Scholar]
Figure 1. The risk–reward diagram of the efficient frontier.
Figure 1. The risk–reward diagram of the efficient frontier.
Risks 11 00217 g001
Figure 2. VaR α and CVaR α calculated on the efficient frontier.
Figure 2. VaR α and CVaR α calculated on the efficient frontier.
Risks 11 00217 g002
Figure 3. The empirical and true CDFs for geometric average G T , arithmetic average A T , and maximum value M T . Calculations are performed for a portfolio with eight stocks under the EMM P ˜ .
Figure 3. The empirical and true CDFs for geometric average G T , arithmetic average A T , and maximum value M T . Calculations are performed for a portfolio with eight stocks under the EMM P ˜ .
Risks 11 00217 g003
Table 1. Correlations between the log returns of the systemic-risk and ordinary assets estimated using historical asset values and computed using the model with real-world parameters.
Table 1. Correlations between the log returns of the systemic-risk and ordinary assets estimated using historical asset values and computed using the model with real-world parameters.
AAPLAMZNBEKEBRK.BMDGLSQQQTQQQTSLA
Corr 1 0.83590.74510.25460.83740.1161−0.94900.95170.5361
Corr 2 0.87140.79340.29360.87270.1351−0.96180.96390.5954
Corr 1 is computed using (12); Corr 2 is estimated using data.
Table 2. The real-world (under P ) and risk-neutral (under P ˜ ) parameters of the systemic risk asset estimated on 26 April 2023. The asset value is $404.34.
Table 2. The real-world (under P ) and risk-neutral (under P ˜ ) parameters of the systemic risk asset estimated on 26 April 2023. The asset value is $404.34.
μ 0 σ 0 a 0 b 0 λ 0
Under P 0.0831030.038856−0.0037010.204861580.128212
Under P ˜ n/a0.144113−11.7050810.0621020.079810
Table 3. The real-world (under P ) and risk-neutral (under P ˜ ) parameters of the eight ordinary assets as of 26 April 2023.
Table 3. The real-world (under P ) and risk-neutral (under P ˜ ) parameters of the eight ordinary assets as of 26 April 2023.
Under P Under P ˜
Ticker S i ( 0 ) μ i σ i ρ i σ i ρ i
AAPL163.760.1932020.1748740.2894910.2564370.208691
AMZN104.98−0.0705190.2987360.2165720.4475250.168027
BEKE15.560.4971170.6975790.0522110.5580430.117134
BRK.B320.530.0589740.1111250.2910720.1533050.889206
MDGL307.282.6321111.4625260.0231990.7206860.195389
SQQQ32.15−0.7262050.281948−0.5130900.608131−0.131818
TQQQ25.620.0127370.2760980.5243910.5785480.547611
TSLA153.75−0.3418010.5356850.1251420.4955090.201019
Table 4. Optimal portfolios on the no-short-selling efficient frontier parametrized by p 0 . To compute the Value at Risk (VaR) and conditional VaR (CVaR), we used α = 5 % .
Table 4. Optimal portfolios on the no-short-selling efficient frontier parametrized by p 0 . To compute the Value at Risk (VaR) and conditional VaR (CVaR), we used α = 5 % .
Criterionp E [ R Π ] Var [ R Π ] VaR α ( R Π ) CVaR α ( R Π )
min Var ( R Π ) 00.99550.0495 −0.9208−0.9041
min VaR α ( R Π ) 0.058281.02470.0631−0.9336 −0.9146
min CVaR α ( R Π ) 0.047951.02020.0592−0.9334 −0.9149
Table 5. Computational results with no-arbitrage prices of basket options for eight risky assets.
Table 5. Computational results with no-arbitrage prices of basket options for eight risky assets.
Option V ¯ ± σ V V 0
Call on the geometric average G T 0.03513637±0.000005800.035132607
Call on the maximum price M T 0.45034907±0.000034160.450344030
Call on the arithmetic average A T 0.05020844±0.000007090.050204463
Disclaimer/Publisher’s Note: The statements, opinions and data contained in all publications are solely those of the individual author(s) and contributor(s) and not of MDPI and/or the editor(s). MDPI and/or the editor(s) disclaim responsibility for any injury to people or property resulting from any ideas, methods, instructions or products referred to in the content.

Share and Cite

MDPI and ACS Style

Makarov, R.N. Option Pricing and Portfolio Optimization under a Multi-Asset Jump-Diffusion Model with Systemic Risk. Risks 2023, 11, 217. https://doi.org/10.3390/risks11120217

AMA Style

Makarov RN. Option Pricing and Portfolio Optimization under a Multi-Asset Jump-Diffusion Model with Systemic Risk. Risks. 2023; 11(12):217. https://doi.org/10.3390/risks11120217

Chicago/Turabian Style

Makarov, Roman N. 2023. "Option Pricing and Portfolio Optimization under a Multi-Asset Jump-Diffusion Model with Systemic Risk" Risks 11, no. 12: 217. https://doi.org/10.3390/risks11120217

APA Style

Makarov, R. N. (2023). Option Pricing and Portfolio Optimization under a Multi-Asset Jump-Diffusion Model with Systemic Risk. Risks, 11(12), 217. https://doi.org/10.3390/risks11120217

Note that from the first issue of 2016, this journal uses article numbers instead of page numbers. See further details here.

Article Metrics

Back to TopTop