Surface Phenotype Changes and Increased Response to Oxidative Stress in CD4+CD25high T Cells
Abstract
1. Introduction
2. Materials and Methods
2.1. Subjects
2.2. Flow Cytometry
2.2.1. Cells
2.2.2. Surface Marker Analysis in CD4+CD25+FOXP3+ T Cells
2.3. Phosphorylation of ERK1/2 and p38 MAPK
2.4. Measurement of Intracellular Ca2+ Influx
2.5. Microarray Analysis
2.6. Real-Time Polymerase Chain Reaction
2.7. Quantification of Glutathione
2.8. Measurement of Caspase Activity
2.9. Statistical Analysis
3. Results
3.1. Phenotypic Switching of CD4+CD25+FOXP3+ Treg Cells from CD45RA+ to CD45RO+ during Development in Early Childhood
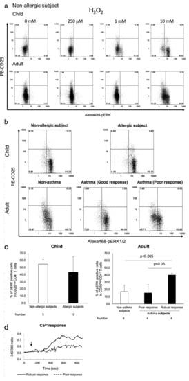
3.2. High Tolerance of CD4+CD25high Treg Cells from Adults without Asthma to H2O2-Mediated Oxidative Stress
3.3. Age-Dependent Sensitivity of Jurkat Tet-On® FOXP3 Cells to H2O2 Exposure In Vitro
4. Discussion
5. Conclusions
Supplementary Materials
Author Contributions
Funding
Institutional Review Board Statement
Informed Consent Statement
Data Availability Statement
Acknowledgments
Conflicts of Interest
References
- Akdis, M.; Verhagen, J.; Taylor, A.; Karamloo, F.; Karagiannidis, C.; Crameri, R.; Thunberg, S.; Deniz, G.; Valenta, R.; Fiebig, H.; et al. Immune Responses in Healthy and Allergic Individuals Are Characterized by a Fine Balance between Allergen-Specific T Regulatory 1 and T Helper 2 Cells. J. Exp. Med. 2004, 199, 1567–1575. [Google Scholar] [CrossRef] [PubMed]
- Jaffar, Z.; Ferrini, M.E.; Girtsman, T.A.; Roberts, K. Antigen-specific Treg Regulate Th17-mediated Lung Neutrophilic Inflammation, B-cell Recruitment and Polymeric IgA and IgM Levels in the Airways. Eur. J. Immunol. 2009, 39, 3307–3314. [Google Scholar] [CrossRef] [PubMed]
- Wing, K.; Onishi, Y.; Prieto-Martin, P.; Yamaguchi, T.; Miyara, M.; Fehervari, Z.; Nomura, T.; Sakaguchi, S. CTLA-4 Control over Foxp3+ Regulatory T Cell Function. Science 2008, 322, 271–275. [Google Scholar] [CrossRef]
- Strickland, D.H.; Holt, P.G. T Regulatory Cells in Childhood Asthma. Trends Immunol. 2011, 32, 420–427. [Google Scholar] [CrossRef]
- Hamasaki, Y.; Kohno, Y.; Ebisawa, M.; Kondo, N.; Nishima, S.; Nishimuta, T.; Morikawa, A. Japanese Guideline for Childhood Asthma 2014. Allergol. Int. 2014, 63, 335–356. [Google Scholar] [CrossRef]
- Hartl, D.; Koller, B.; Mehlhorn, A.T.; Reinhardt, D.; Nicolai, T.; Schendel, D.J.; Griese, M.; Krauss-Etschmann, S. Quantitative and Functional Impairment of Pulmonary CD4+CD25hi Regulatory T Cells in Pediatric Asthma. J. Allergy Clin. Immun. 2007, 119, 1258–1266. [Google Scholar] [CrossRef]
- Provoost, S.; Maes, T.; Durme, Y.M.V.; Gevaert, P.; Bachert, C.; Schmidt-Weber, C.B.; Brusselle, G.G.; Joos, G.F.; Tournoy, K.G. Decreased FOXP3 Protein Expression in Patients with Asthma. Allergy 2009, 64, 1539–1546. [Google Scholar] [CrossRef] [PubMed]
- Lin, Y.-L.; Shieh, C.-C.; Wang, J.-Y. The Functional Insufficiency of Human CD4+CD25high T-regulatory Cells in Allergic Asthma Is Subjected to TNF-α Modulation. Allergy 2008, 63, 67–74. [Google Scholar] [CrossRef] [PubMed]
- Vale-Pereira, S.; Todo-Bom, A.; Geraldes, L.; Schmidt-Weber, C.; Akdis, C.A.; Mota-Pinto, A. FoxP3, GATA-3 and T-bet Expression in Elderly Asthma. Clin. Exp. Allergy 2011, 41, 490–496. [Google Scholar] [CrossRef]
- Ling, E.M.; Smith, T.; Nguyen, X.D.; Pridgeon, C.; Dallman, M.; Arbery, J.; Carr, V.A.; Robinson, D.S. Relation of CD4+CD25+ Regulatory T-Cell Suppression of Allergen-Driven T-Cell Activation to Atopic Status and Expression of Allergic Disease. Lancet 2004, 363, 608–615. [Google Scholar] [CrossRef]
- Yamamoto, Y.; Negoro, T.; Hoshi, A.; Wakagi, A.; Shimizu, S.; Banham, A.H.; Ishii, M.; Akiyama, H.; Kiuchi, Y.; Sunaga, S.; et al. Impaired Ca2+ Regulation of CD4+CD25+ Regulatory T Cells from Pediatric Asthma. Int. Arch. Allergy Immunol. 2011, 156, 148–158. [Google Scholar] [CrossRef]
- Negoro, T.; Shimizu, S.; Narushima, M.; Banham, A.H.; Wakabayashi, H.; Takayanagi, R.; Hagiwara, T.; Roncador, G.; Osabe, T.; Yanai, T.; et al. Elevated Receptor for Activated C Kinase 1 Expression Is Involved in Intracellular Ca2+ Influx and Potentially Associated with Compromised Regulatory T Cell Function in Patients with Asthma. Clin. Exp. Allergy 2014, 44, 1154–1169. [Google Scholar] [CrossRef]
- Shi, H.-Z.; Li, S.; Xie, Z.-F.; Qin, X.-J.; Qin, X.; Zhong, X.-N. Regulatory CD4+CD25+ T Lymphocytes in Peripheral Blood from Patients with Atopic Asthma. Clin. Immunol. 2004, 113, 172–178. [Google Scholar] [CrossRef] [PubMed]
- Smyth, L.J.C.; Eustace, A.; Kolsum, U.; Blaikely, J.; Singh, D. Increased Airway T Regulatory Cells in Asthmatic Subjects. Chest 2010, 138, 905–912. [Google Scholar] [CrossRef]
- Thunberg, S.; Gafvelin, G.; Nord, M.; Grönneberg, R.; Grunewald, J.; Eklund, A.; Hage, M.V. Allergen Provocation Increases TH2-cytokines and FOXP3 Expression in the Asthmatic Lung. Allergy 2010, 65, 311–318. [Google Scholar] [CrossRef] [PubMed]
- Karagiannidis, C.; Akdis, M.; Holopainen, P.; Woolley, N.J.; Hense, G.; Rückert, B.; Mantel, P.-Y.; Menz, G.; Akdis, C.A.; Blaser, K.; et al. Glucocorticoids Upregulate FOXP3 Expression and Regulatory T Cells in Asthma. J. Allergy Clin. Immun. 2004, 114, 1425–1433. [Google Scholar] [CrossRef] [PubMed]
- Prado, C.; Gómez, J.; López, P.; de Paz, B.; Gutiérrez, C.; Suárez, A. Dexamethasone Upregulates FOXP3 Expression without Increasing Regulatory Activity. Immunobiology 2011, 216, 386–392. [Google Scholar] [CrossRef] [PubMed]
- Robinson, D.S. Regulatory T Cells and Asthma. Clin. Exp. Allergy 2009, 39, 1314–1323. [Google Scholar] [CrossRef]
- Ray, A.; Khare, A.; Krishnamoorthy, N.; Qi, Z.; Ray, P. Regulatory T Cells in Many Flavors Control Asthma. Mucosal. Immunol. 2010, 3, 216–229. [Google Scholar] [CrossRef]
- Palomares, O.; Yaman, G.; Azkur, A.K.; Akkoc, T.; Akdis, M.; Akdis, C.A. Role of Treg in Immune Regulation of Allergic Diseases. Eur. J. Immunol. 2010, 40, 1232–1240. [Google Scholar] [CrossRef]
- Thornton, C.A.; Upham, J.W.; Wikström, M.E.; Holt, B.J.; White, G.P.; Sharp, M.J.; Sly, P.D.; Holt, P.G. Functional Maturation of CD4+CD25+CTLA4+CD45RA+ T Regulatory Cells in Human Neonatal T Cell Responses to Environmental Antigens/Allergens. J. Immunol. 2004, 173, 3084–3092. [Google Scholar] [CrossRef] [PubMed]
- Valmori, D.; Merlo, A.; Souleimanian, N.E.; Hesdorffer, C.S.; Ayyoub, M. A Peripheral Circulating Compartment of Natural Naive CD4+ Tregs. J. Clin. Investig. 2005, 115, 1953–1962. [Google Scholar] [CrossRef]
- Miyara, M.; Yoshioka, Y.; Kitoh, A.; Shima, T.; Wing, K.; Niwa, A.; Parizot, C.; Taflin, C.; Heike, T.; Valeyre, D.; et al. Functional Delineation and Differentiation Dynamics of Human CD4+ T Cells Expressing the FoxP3 Transcription Factor. Immunity 2009, 30, 899–911. [Google Scholar] [CrossRef]
- Mougiakakos, D.; Johansson, C.C.; Jitschin, R.; Böttcher, M.; Kiessling, R. Increased Thioredoxin-1 Production in Human Naturally Occurring Regulatory T Cells Confers Enhanced Tolerance to Oxidative Stress. Blood 2011, 117, 857–861. [Google Scholar] [CrossRef]
- Baty, J.W.; Hampton, M.B.; Winterbourn, C.C. Proteomic Detection of Hydrogen Peroxide-Sensitive Thiol Proteins in Jurkat Cells. Biochem. J. 2005, 389, 785–795. [Google Scholar] [CrossRef] [PubMed]
- Roncador, G.; Brown, P.J.; Maestre, L.; Hue, S.; Martínez-Torrecuadrada, J.L.; Ling, K.; Pratap, S.; Toms, C.; Fox, B.C.; Cerundolo, V.; et al. Analysis of FOXP3 Protein Expression in Human CD4+CD25+ Regulatory T Cells at the Single-cell Level. Eur. J. Immunol. 2005, 35, 1681–1691. [Google Scholar] [CrossRef] [PubMed]
- Yamamoto, S.; Shimizu, S.; Kiyonaka, S.; Takahashi, N.; Wajima, T.; Hara, Y.; Negoro, T.; Hiroi, T.; Kiuchi, Y.; Okada, T.; et al. TRPM2-Mediated Ca2+ Influx Induces Chemokine Production in Monocytes That Aggravates Inflammatory Neutrophil Infiltration. Nat. Med. 2008, 14, 738–747. [Google Scholar] [CrossRef] [PubMed]
- Baecher-Allan, C.; Brown, J.A.; Freeman, G.J.; Hafler, D.A. CD4+CD25high Regulatory Cells in Human Peripheral Blood. J. Immunol. 2001, 167, 1245–1253. [Google Scholar] [CrossRef]
- Chang, C.-F.; D’Souza, W.N.; Ch’en, I.L.; Pages, G.; Pouyssegur, J.; Hedrick, S.M. Polar Opposites: Erk Direction of CD4 T Cell Subsets. J. Immunol. 2012, 189, 721–731. [Google Scholar] [CrossRef]
- Liu, H.; Yao, S.; Dann, S.M.; Qin, H.; Elson, C.O.; Cong, Y. ERK Differentially Regulates Th17- and Treg-cell Development and Contributes to the Pathogenesis of Colitis. Eur. J. Immunol. 2013, 43, 1716–1726. [Google Scholar] [CrossRef] [PubMed]
- Dodeller, F.; Skapenko, A.; Kalden, J.R.; Lipsky, P.E.; Schulze-Koops, H. The P38 Mitogen-activated Protein Kinase Regulates Effector Functions of Primary Human CD4 T Cells. Eur. J. Immunol. 2005, 35, 3631–3642. [Google Scholar] [CrossRef] [PubMed]
- Ebel, M.E.; Awe, O.; Kaplan, M.H.; Kansas, G.S. Diverse Inflammatory Cytokines Induce Selectin Ligand Expression on Murine CD4 T Cells via P38α MAPK. J. Immunol. 2015, 194, 5781–5788. [Google Scholar] [CrossRef]
- Ly, N.P.; Ruiz-Perez, B.; McLoughlin, R.M.; Visness, C.M.; Wallace, P.K.; Cruikshank, W.W.; Tzianabos, A.O.; O’Connor, G.T.; Gold, D.R.; Gern, J.E. Characterization of Regulatory T Cells in Urban Newborns. Clin. Mol. Allergy 2009, 7, 1–10. [Google Scholar] [CrossRef] [PubMed]
- Lysechko, T.L.; Cheung, S.M.S.; Ostergaard, H.L. Regulation of the Tyrosine Kinase Pyk2 by Calcium Is through Production of Reactive Oxygen Species in Cytotoxic T Lymphocytes*. J. Biol. Chem. 2010, 285, 31174–31184. [Google Scholar] [CrossRef] [PubMed]
- Szabó-Taylor, K.É.; Eggleton, P.; Turner, C.A.L.; Faro, M.L.L.; Tarr, J.M.; Tóth, S.; Whiteman, M.; Haigh, R.C.; Littlechild, J.A.; Winyard, P.G. Lymphocytes from Rheumatoid Arthritis Patients Have Elevated Levels of Intracellular Peroxiredoxin 2, and a Greater Frequency of Cells with Exofacial Peroxiredoxin 2, Compared with Healthy Human Lymphocytes. Int. J. Biochem. Cell Biol. 2012, 44, 1223–1231. [Google Scholar] [CrossRef] [PubMed]




| Child | Adult | |||
|---|---|---|---|---|
| Allergy | Non-Allergy | Asthma | Non-Asthma | |
| (n = 38) | (n = 11) | (n = 10) | (n = 6) | |
| Age | 4.7 ± 3.5 | 4.0 ± 2.6 | 51.1 ± 20.1 | 29.3 ± 6.8 |
| Gender (male/female) | 28/10 | 6/5 | 6/4 | 4/2 |
| Type | ||||
| Atopic | 38 | 8 | ||
| Nonatopic | 0 | 2 | ||
| Asthma severity | ||||
| Step 1 | 2 | |||
| Step 2 | 9 | 3 | ||
| Step 3 | 11 | 7 | ||
| Step 4 | 4 | |||
| Food allergy | 15 (3) *1 | |||
| Atopic dermatitis | 13 (7) *2 | |||
| Allergic rhinitis | 2 | |||
| Dose of ICS | ||||
| CFC-BDP mg/day | 183 (0–800) | 492 (400–1600) | ||
| Smoking | ||||
| Nonsmoker | 7 | 6 | ||
| Current smoker | 3 | 0 | ||
| Control | FOXP3 | Ratio | ||||
|---|---|---|---|---|---|---|
| Symbol | Description | 2-Day | 5-Day | 2-Day | 5-Day | (FOXP3/Control 2-Day) |
| PXDN | Peroxidasin homolog Precursor (EC 1.11.1.7)(Vascular peroxidase 1)(Melanoma-associated antigen MG50)(p53-responsive gene 2 protein) [Source:UniProtKB/Swiss-Prot;Acc:Q92626] | 69 | 50 | 230 | 184 | 3.33 |
| TXNIP | Thioredoxin-interacting protein (Vitamin D3 up-regulated protein 1)(Thioredoxin-binding protein 2) [Source:UniProtKB/Swiss-Prot;Acc:Q9H3M7] | 55 | 29 | 140 | 54 | 2.55 |
| PRDX4 | Peroxiredoxin-4 (EC 1.11.1.15)(Prx-IV)(Thioredoxin peroxidase AO372)(Thioredoxin- dependent peroxide reductase A0372)(Antioxidant enzyme AOE372)(AOE37-2) [Source:UniProtKB/Swiss-Prot;Acc:Q13162] | 392 | 392 | 621 | 459 | 1.58 |
| GPX4 | Phospholipid hydroperoxide glutathione peroxidase, mitochondrial Precursor (PHGPx)(EC 1.11.1.12)(GPX-4) [Source:UniProtKB/Swiss-Prot;Acc:P36969] | 1444 | 1151 | 2233 | 1832 | 1.55 |
| SRXN1 | Sulfiredoxin-1 (EC 1.8.98.2) [Source:UniProtKB/Swiss-Prot;Acc:Q9BYN0] | 127 | 93 | 181 | 108 | 1.43 |
| PRDX3 | Thioredoxin-dependent peroxide reductase, mitochondrial Precursor (EC 1.11.1.15)(Peroxiredoxin-3)(PRX III)(Antioxidant protein 1)(AOP-1)(Protein MER5 homolog)(HBC189) [Source:UniProtKB/Swiss-Prot;Acc:P30048] | 550 | 555 | 767 | 550 | 1.39 |
| PRDX2 | Peroxiredoxin-2 (EC 1.11.1.15)(Thioredoxin peroxidase 1)(Thioredoxin-dependent peroxide reductase 1)(Thiol-specific antioxidant protein)(TSA)(PRP)(Natural killer cell-enhancing factor B)(NKEF-B) [Source:UniProtKB/Swiss-Prot;Acc:P32119] | 1972 | 1919 | 2378 | 1756 | 1.21 |
| PRDX5 | Peroxiredoxin-5, mitochondrial Precursor (EC 1.11.1.15)(Prx-V)(Peroxisomal antioxidant enzyme)(PLP)(Thioredoxin reductase)(Thioredoxin peroxidase PMP20)(Antioxidant enzyme B166)(AOEB166)(TPx type VI)(Liver tissue 2D-page spot 71B)(Alu corepressor 1) [Source:UniProtKB/Swiss-Prot;Acc:P30044] | 1571 | 1910 | 1529 | 1978 | 0.97 |
| TXN | Thioredoxin (Trx)(ATL-derivedfactor)(ADF)(Surface-associated sulphydryl protein)(SASP) [Source:UniProtKB/Swiss- Prot;Acc:P10599] | 3510 | 3689 | 2338 | 1850 | 0.67 |
| PRDX1 | Peroxiredoxin-1 (EC 1.11.1.15)(Thioredoxin peroxidase 2)(Thioredoxin-dependent peroxide reductase 2)(Proliferation-associated gene protein)(PAG)(Natural killer cell-enhancing factor A)(NKEF-A) [Source:UniProtKB/Swiss- Prot;Acc:Q06830] | 3861 | 3068 | 1303 | 1138 | 0.34 |
Publisher’s Note: MDPI stays neutral with regard to jurisdictional claims in published maps and institutional affiliations. |
© 2021 by the authors. Licensee MDPI, Basel, Switzerland. This article is an open access article distributed under the terms and conditions of the Creative Commons Attribution (CC BY) license (https://creativecommons.org/licenses/by/4.0/).
Share and Cite
Yamamoto, Y.; Negoro, T.; Tada, R.; Narushima, M.; Hoshi, A.; Negishi, Y.; Nakano, Y. Surface Phenotype Changes and Increased Response to Oxidative Stress in CD4+CD25high T Cells. Biomedicines 2021, 9, 616. https://doi.org/10.3390/biomedicines9060616
Yamamoto Y, Negoro T, Tada R, Narushima M, Hoshi A, Negishi Y, Nakano Y. Surface Phenotype Changes and Increased Response to Oxidative Stress in CD4+CD25high T Cells. Biomedicines. 2021; 9(6):616. https://doi.org/10.3390/biomedicines9060616
Chicago/Turabian StyleYamamoto, Yoshiki, Takaharu Negoro, Rui Tada, Michiaki Narushima, Akane Hoshi, Yoichi Negishi, and Yasuko Nakano. 2021. "Surface Phenotype Changes and Increased Response to Oxidative Stress in CD4+CD25high T Cells" Biomedicines 9, no. 6: 616. https://doi.org/10.3390/biomedicines9060616
APA StyleYamamoto, Y., Negoro, T., Tada, R., Narushima, M., Hoshi, A., Negishi, Y., & Nakano, Y. (2021). Surface Phenotype Changes and Increased Response to Oxidative Stress in CD4+CD25high T Cells. Biomedicines, 9(6), 616. https://doi.org/10.3390/biomedicines9060616

