Cardamonin Exerts Antitumor Effect on Human Hepatocellular Carcinoma Xenografts in Athymic Nude Mice through Inhibiting NF-κβ Pathway
Abstract
1. Introduction
2. Experimental Section
2.1. Chemicals and Compounds
2.2. Cell Line
2.3. Animals
2.4. Acute Toxicity Study
2.5. In Vivo Xenografts in Athymic Nude Mice Model
2.5.1. Experimental Design
2.5.2. Tumor Growth Monitoring
2.5.3. Biochemical Analysis
2.5.4. Histological Analysis of Tumor
2.5.5. Immunohistochemistry
2.5.6. Immunofluorescence Staining Assay
2.6. Molecular Docking
2.6.1. Proteins Preparation
2.6.2. Software
2.6.3. Ligand Preparation
2.7. Statistical Analysis
3. Results
3.1. Acute Toxicity Study of CADMN
3.2. In Vivo Antitumor Activity of CADMN
3.2.1. Tumor Volume, Tumor Weight, and Body Weight
3.2.2. Blood Biochemistry Analysis
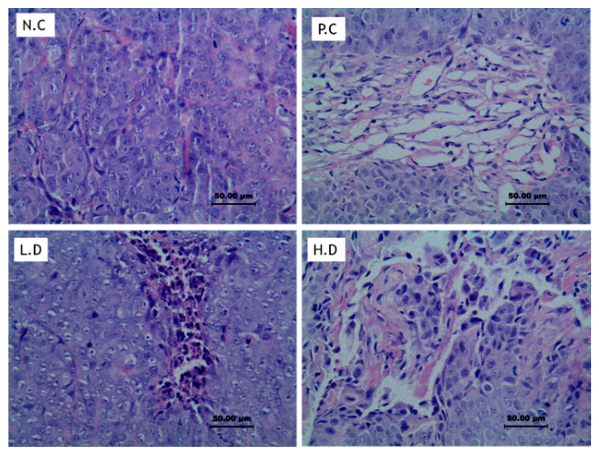
3.2.3. Tumor Histology Examination
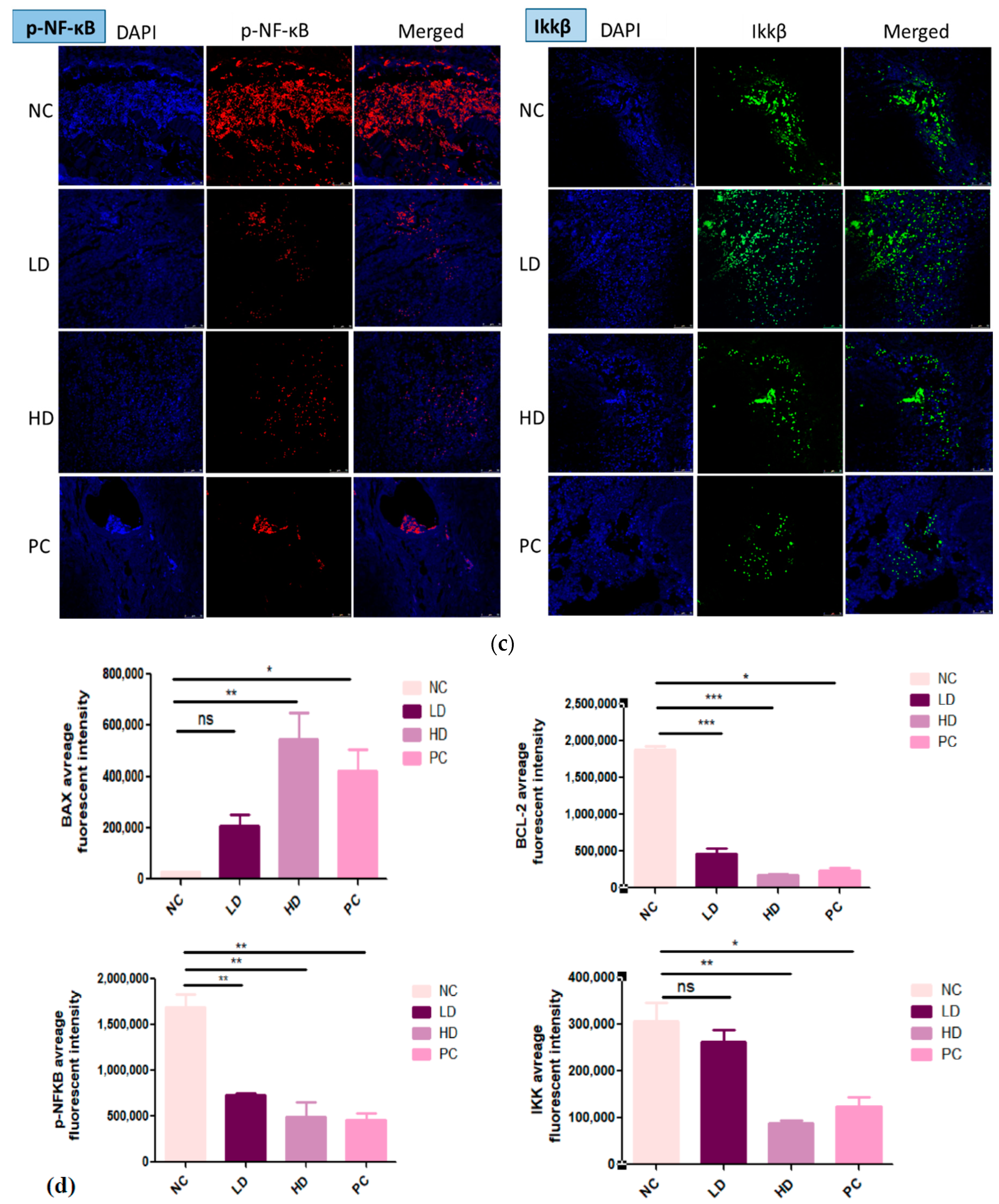
3.2.4. Immunohistochemistry and Immunofluorescence Staining Assay
3.3. Molecular Docking
4. Discussion
5. Conclusions
Supplementary Materials
Author Contributions
Funding
Acknowledgments
Conflicts of Interest
References
- El-Serag, H.B. Epidemiology of hepatocellular carcinoma. Liver Biol. Pathobiol. 2020, 9, 758–772. [Google Scholar]
- Puoti, C. New insights on hepatocellular carcinoma: Epidemiology and clinical aspects. Hepatoma Res. 2018, 4, 57. [Google Scholar]
- Li, H.; Jiang, D.; Zhang, L.; Wu, J. Inhibition of tumor growth of human hepatocellular carcinoma HepG2 cells in a nude mouse xenograft model by the total flavonoids from Arachniodes exilis. Evid.-Based Complementary Altern. Med. 2017, 2017, 5310563. [Google Scholar]
- Harvey, A.L.; Edrada-Ebel, R.; Quinn, R.J. The re-emergence of natural products for drug discovery in the genomics era. Nat. Rev. Drug Discov. 2015, 14, 111–129. [Google Scholar]
- Newman, D.J.; Cragg, G.M. Natural products as sources of new drugs from 1981 to 2014. J. Nat. Prod. 2016, 79, 629–661. [Google Scholar]
- Gonçalves, L.M.; Valente, I.M.; Rodrigues, J.A. An overview on cardamonin. J. Med. Food 2014, 17, 633–640. [Google Scholar]
- Break, B.; Ali, M.K. Semi-Synthesis of Novel Cardamonin Analogues and Identification of a Highly Active Cu (Ii)-Cardamonin Complex That Inhibits Migration and Induces Apoptosis via Inhibition of Mtor Expression. Ph.D. Thesis, University of Nottingham, Nottingham, UK, 2018. [Google Scholar]
- Zhang, J.; Sikka, S.; Siveen, K.S.; Lee, J.H.; Um, J.-Y.; Kumar, A.P.; Chinnathambi, A.; Alharbi, S.A.; Rangappa, K.S.; Sethi, G. Cardamonin represses proliferation, invasion, and causes apoptosis through the modulation of signal transducer and activator of transcription 3 pathway in prostate cancer. Apoptosis Int. J. Program. Cell Death 2017, 22, 158–168. [Google Scholar]
- Kong, W.; Li, C.; Qi, Q.; Shen, J.; Chang, K. Cardamonin induces G2/M arrest and apoptosis via activation of the JNK–FOXO3a pathway in breast cancer cells. Cell Biol. Int. 2020, 44, 177–188. [Google Scholar]
- Mi, X.-G.; Song, Z.-B.; Sun, L.-G.; Bao, Y.-L.; Yu, C.-L.; Wu, Y.; Li, Y.-X. Cardamonin inhibited cell viability and tumorigenesis partially through blockade of testes-specific protease 50-mediated nuclear factor-kappaB signaling pathway activation. Int. J. Biochem. Cell Biol. 2016, 73, 63–71. [Google Scholar]
- Qin, Y.; Sun, C.-Y.; Lu, F.-R.; Shu, X.-R.; Yang, D.; Chen, L.; She, X.-M.; Gregg, N.M.; Guo, T.; Hu, Y. Cardamonin exerts potent activity against multiple myeloma through blockade of NF-κB pathway in vitro. Leukemia Res. 2012, 36, 514–520. [Google Scholar]
- Shrivastava, S.; Jeengar, M.K.; Thummuri, D.; Koval, A.; Katanaev, V.L.; Marepally, S.; Naidu, V. Cardamonin, a chalcone, inhibits human triple negative breast cancer cell invasiveness by downregulation of Wnt/β-catenin signaling cascades and reversal of epithelial–mesenchymal transition. Biofactors 2017, 43, 152–169. [Google Scholar] [PubMed]
- Niu, P.-G.; Zhang, Y.-X.; Shi, D.-H.; Liu, Y.; Chen, Y.-Y.; Deng, J. Cardamonin inhibits metastasis of Lewis lung carcinoma cells by decreasing mTOR activity. PLoS ONE 2015, 10, e0127778. [Google Scholar]
- Zhou, X.; Zhou, R.; Li, Q.; Jie, X.; Hong, J.; Zong, Y.; Dong, X.; Zhang, S.; Li, Z.; Wu, G. Cardamonin inhibits the proliferation and metastasis of non-small-cell lung cancer cells by suppressing the PI3K/Akt/mTOR pathway. Anti-Cancer Drugs 2019, 30, 241–250. [Google Scholar] [PubMed]
- Badroon, N.A.; Abdul Majid, N.; Alshawsh, M.A. Antiproliferative and Apoptotic Effects of Cardamonin against Hepatocellular Carcinoma HepG2 Cells. Nutrients 2020, 12, 1757. [Google Scholar]
- Council, N.R. Guide for the Care and Use of Laboratory Animals; National Academies Press: Washington, DC, USA, 2010. [Google Scholar]
- OECD. Test. No. 423: Acute Oral toxicity—Acute Toxic Class. Method; OECD iLibrary: Paris, France, 2002. [Google Scholar] [CrossRef]
- Hossain, M.A.; Kim, D.H.; Jang, J.Y.; Kang, Y.J.; Yoon, J.-H.; Moon, J.-O.; Chung, H.Y.; Kim, G.-Y.; Choi, Y.H.; Copple, B.L. Aspirin induces apoptosis in vitro and inhibits tumor growth of human hepatocellular carcinoma cells in a nude mouse xenograft model. Int. J. Oncol. 2012, 40, 1298–1304. [Google Scholar]
- Ma, L.; Wen, S.; Zhan, Y.; He, Y.; Liu, X.; Jiang, J. Anticancer effects of the Chinese medicine matrine on murine hepatocellular carcinoma cells. Planta Med. 2008, 74, 245–251. [Google Scholar]
- Fan, K.; Xi, J.; Fan, L.; Wang, P.; Zhu, C.; Tang, Y.; Xu, X.; Liang, M.; Jiang, B.; Yan, X. In vivo guiding nitrogen-doped carbon nanozyme for tumor catalytic therapy. Nat. Commun. 2018, 9, 1440. [Google Scholar]
- Zhao, Y.; Lau, L.-F.; Dai, X.; Li, B. In vitro and in vivo anticancer activity of gimatecan against hepatocellular carcinoma. Asian Pac. J. Cancer prev. 2016, 17, 4853. [Google Scholar]
- Fang, S.; Li, L.; Cui, B.; Men, S.; Shen, Y.; Yang, X. Structural insight into plant programmed cell death mediated by BAG proteins in Arabidopsis thaliana. Acta Crystallogr. Sect. D Biol. Crystallogr 2013, 69, 934–945. [Google Scholar]
- Egli, M.; Sarkhel, S. Lone pair− aromatic interactions: To stabilize or not to stabilize. Acc. Chem. Res. 2007, 40, 197–205. [Google Scholar]
- Jiang, S.; Zhang, L.; Cui, D.; Yao, Z.; Gao, B.; Lin, J.; Wei, D. The important role of halogen bond in substrate selectivity of enzymatic catalysis. Sci. Rep. 2016, 6, 34750. [Google Scholar] [PubMed]
- Kahraman, A.; Morris, R.J.; Laskowski, R.A.; Favia, A.D.; Thornton, J.M. On the diversity of physicochemical environments experienced by identical ligands in binding pockets of unrelated proteins. Proteins Struct. Funct. Bioinform. 2010, 78, 1120–1136. [Google Scholar]
- Aliferis, K.A. Metabolomics in plant protection product research and development: Discovering the mode (s)-of-action and mechanisms of toxicity. In Environmental Metabolomics; Elsevier: Barcelona, Spain, 2020; pp. 163–194. [Google Scholar]
- Voon, F.-L.; Sulaiman, M.R.; Akhtar, M.N.; Idris, M.F.; Akira, A.; Perimal, E.K.; Israf, D.A.; Ming-Tatt, L. Cardamonin (2′, 4′-dihydroxy-6′-methoxychalcone) isolated from Boesenbergia rotunda (L.) Mansf. inhibits CFA-induced rheumatoid arthritis in rats. Eur. J. Pharmacol. 2017, 794, 127–134. [Google Scholar] [PubMed]
- Jaiswal, S.; Shukla, M.; Sharma, A.; Rangaraj, N.; Vaghasiya, K.; Malik, M.Y.; Lal, J. Preclinical pharmacokinetics and ADME characterization of a novel anticancer chalcone, cardamonin. Drug Test. Anal. 2017, 9, 1124–1136. [Google Scholar] [CrossRef]
- James, S.; Aparna, J.S.; Paul, A.M.; Lankadasari, M.B.; Mohammed, S.; Binu, V.S.; Santhoshkumar, T.R.; Reshmi, G.; Harikumar, K.B. Cardamonin inhibits colonic neoplasia through modulation of MicroRNA expression. Sci. Rep. 2017, 7, 13945. [Google Scholar]
- Bodduluru, L.N.; Kasala, E.R.; Madhana, R.M.; Barua, C.C.; Hussain, M.I.; Haloi, P.; Borah, P. Naringenin ameliorates inflammation and cell proliferation in benzo (a) pyrene induced pulmonary carcinogenesis by modulating CYP1A1, NFκB and PCNA expression. Int. Immunopharmacol. 2016, 30, 102–110. [Google Scholar]
- Pascoal, A.C.R.F.; Ehrenfried, C.A.; Lopez, B.G.-C.; De Araujo, T.M.; Pascoal, V.; Gilioli, R.; Anhê, G.F.; Ruiz, A.L.T.G.; Carvalho, J.E.D.; Stefanello, M.É.A. Antiproliferative activity and induction of apoptosis in PC-3 cells by the chalcone cardamonin from Campomanesia adamantium (Myrtaceae) in a bioactivity-guided study. Molecules 2014, 19, 1843–1855. [Google Scholar]
- Park, S.; Gwak, J.; Han, S.J.; Oh, S. Cardamonin suppresses the proliferation of colon cancer cells by promoting β-catenin degradation. Biol. Pharm. Bull. 2013, b13-00158. [Google Scholar] [CrossRef]
- Tang, Y.; Fang, Q.; Shi, D.; Niu, P.; Chen, Y.; Deng, J. mTOR inhibition of cardamonin on antiproliferation of A549 cells is involved in a FKBP12 independent fashion. Life Sci. 2014, 99, 44–51. [Google Scholar]
- He, W.; Jiang, Y.; Zhang, X.; Zhang, Y.; Ji, H.; Zhang, N. Anticancer cardamonin analogs suppress the activation of NF-kappaB pathway in lung cancer cells. Mol. Cell. Biochem. 2014, 389, 25–33. [Google Scholar]
- Lu, S.; Lin, C.; Cheng, X.; Hua, H.; Xiang, T.; Huang, Y.; Huang, X. Cardamonin reduces chemotherapy resistance of colon cancer cells via the TSP50/NF-κB pathway in vitro. Oncol. Lett. 2018, 15, 9641–9646. [Google Scholar] [PubMed]





| Parameters | Negative Control | 25 mg/kg CADMN | 50 mg/kg CADMN | Positive Control 30 mg/kg 5-FU |
|---|---|---|---|---|
| ALT (U/L) | 88 ± 40.3 | 60 ± 28.0 | 55 ± 21.0 | 272 ± 107.0 * |
| ALP (U/L) | 460 ± 208.1 | 479 ± 194.5 | 425 ± 160.3 | 539 ± 137.4 |
| AST (U/L) | 89 ± 39.2 | 77 ± 13.0 | 86 ± 45.3 | 90 ± 17.7 |
| T-BIL (μmol/L) | 2 ± 0.14 | 2 ± 0.3 | 2 ± 28.0 | 3 ± 0.7 |
| UREA (mmol/L) | 8 ± 1.4 | 8 ± 1.4 | 10 ± 2.3 | 9 ± 1.5 |
| Cr (μmol/L) | 33 ± 4.0 | 33 ± 3.6 | 36 ± 14.0 | 34 ± 11.5 |
| CADMN | ||||||||||
| Cyt. C | Bax | Caspase 3 | Caspase 7 | Caspase 8 | Caspase 9 | PCNA | NF-κB | NF-κB-p65 | Bcl-2 | |
| Run | 51 | 51 | 37 | 14 | 60 | 71 | 98 | 11 | 6 | 58 |
| FBE (kcal/mol) | −7.45 | −6.11 | −7.16 | −6.89 | −7.14 | −8.75 | −8.01 | −5.53 | −7.28 | −6.27 |
| Ki | 3.45 µM | 33.23 µM | 5.69 µM | 8.97 µM | 5.84 µM | 387.52 nM | 1.35 µM | 88.49 µM | 4.57 µM | 25.50 µM |
| 5-FU | ||||||||||
| Cyt. C | Bax | Caspase 3 | Caspase 7 | Caspase 8 | Caspase 9 | PCNA | NF-κB | NF-κB -p65 | Bcl-2 | |
| Run | 99 | 12 | 94 | 93 | 72 | 35 | 43 | 39 | 73 | 79 |
| FBE (kcal/mol) | −3.72 | −3.59 | −5.40 | −4.68 | −5.66 | −5.01 | −4.83 | −3.74 | −4.43 | −4.03 |
| Ki | 1.87 mM | 2.32 mM | 110.66 µM | 368.75 µM | 70.78 µM | 211.39 µM | 288.20 µM | 1.83 mM | 567.87 µM | 1.11 mM |
Publisher’s Note: MDPI stays neutral with regard to jurisdictional claims in published maps and institutional affiliations. |
© 2020 by the authors. Licensee MDPI, Basel, Switzerland. This article is an open access article distributed under the terms and conditions of the Creative Commons Attribution (CC BY) license (http://creativecommons.org/licenses/by/4.0/).
Share and Cite
Badroon, N.; Abdul Majid, N.; Al-Suede, F.S.R.; Nazari V., M.; Giribabu, N.; Abdul Majid, A.M.S.; Eid, E.E.M.; Alshawsh, M.A. Cardamonin Exerts Antitumor Effect on Human Hepatocellular Carcinoma Xenografts in Athymic Nude Mice through Inhibiting NF-κβ Pathway. Biomedicines 2020, 8, 586. https://doi.org/10.3390/biomedicines8120586
Badroon N, Abdul Majid N, Al-Suede FSR, Nazari V. M, Giribabu N, Abdul Majid AMS, Eid EEM, Alshawsh MA. Cardamonin Exerts Antitumor Effect on Human Hepatocellular Carcinoma Xenografts in Athymic Nude Mice through Inhibiting NF-κβ Pathway. Biomedicines. 2020; 8(12):586. https://doi.org/10.3390/biomedicines8120586
Chicago/Turabian StyleBadroon, Nassrin, Nazia Abdul Majid, Fouad Saleih R. Al-Suede, Mansoureh Nazari V., Nelli Giribabu, Amin Malik Shah Abdul Majid, Eltayeb E. M. Eid, and Mohammed Abdullah Alshawsh. 2020. "Cardamonin Exerts Antitumor Effect on Human Hepatocellular Carcinoma Xenografts in Athymic Nude Mice through Inhibiting NF-κβ Pathway" Biomedicines 8, no. 12: 586. https://doi.org/10.3390/biomedicines8120586
APA StyleBadroon, N., Abdul Majid, N., Al-Suede, F. S. R., Nazari V., M., Giribabu, N., Abdul Majid, A. M. S., Eid, E. E. M., & Alshawsh, M. A. (2020). Cardamonin Exerts Antitumor Effect on Human Hepatocellular Carcinoma Xenografts in Athymic Nude Mice through Inhibiting NF-κβ Pathway. Biomedicines, 8(12), 586. https://doi.org/10.3390/biomedicines8120586

