Neopterin as a Biomarker of Cellular Immune Response in Renal Allograft Rejection Subtypes: Linking Cytokines and Immune Cells to Improve Diagnostic and Therapeutic Approaches
Abstract
1. Introduction
2. Methods
2.1. Patients and Controls
2.2. Serum Neopterin Measurement
2.3. Peripheral Immunophenotyping by Flow Cytometry
2.4. mRNA Gene Expression
2.5. Serum IFN-γ and IL-10 Quantification
2.6. Statistics
3. Results
3.1. Cases and Control
3.2. Rejection Characteristics
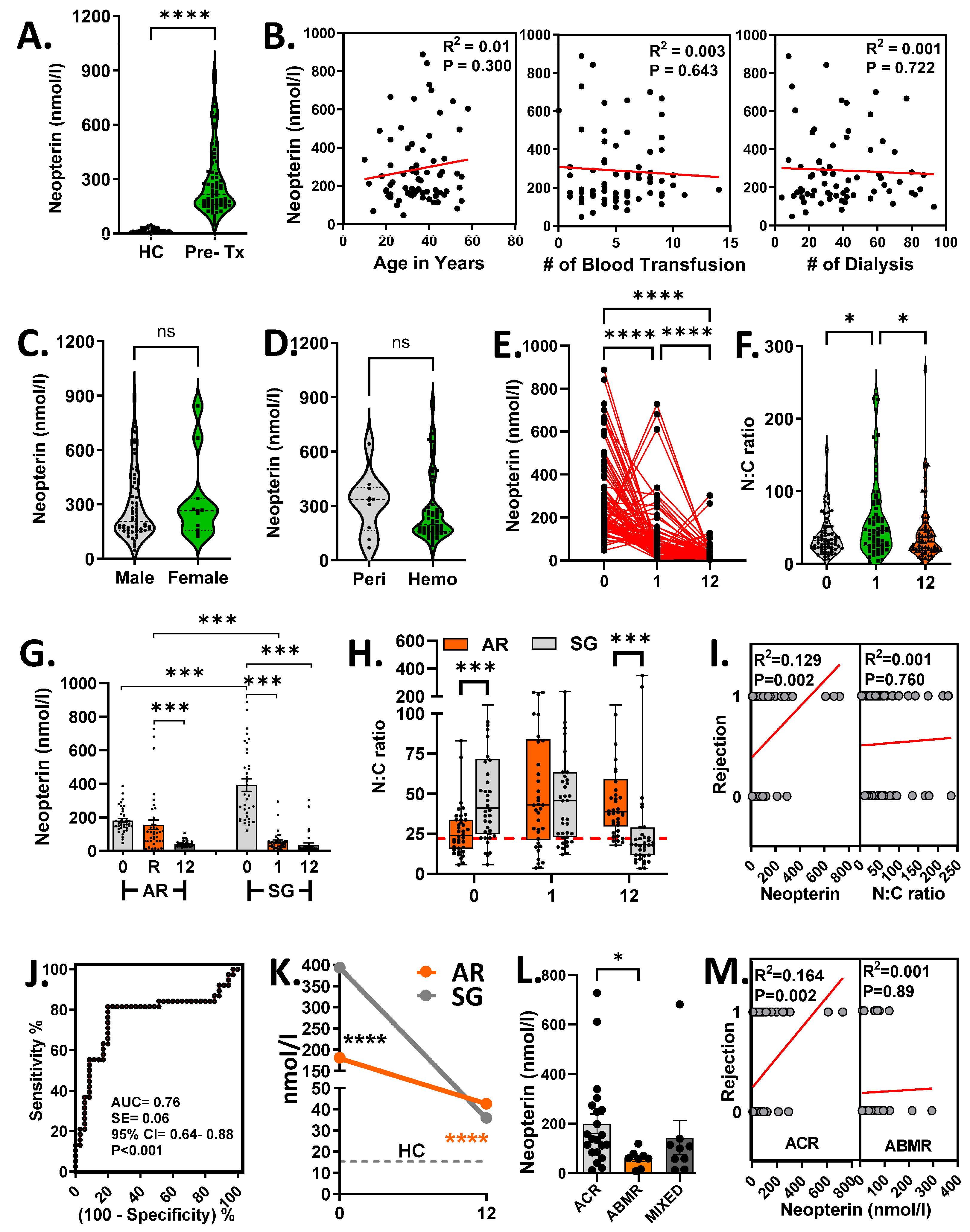
3.3. Serum Neopterin Levels in ESRD Patients
3.4. Post-Transplant Neopterin Dynamics
3.5. Late Post-Transplant Neopterin Levels
3.6. Neopterin Levels Across Rejection Types
3.7. Correlation of Pro- and Anti-Inflammatory Responses with Neopterin
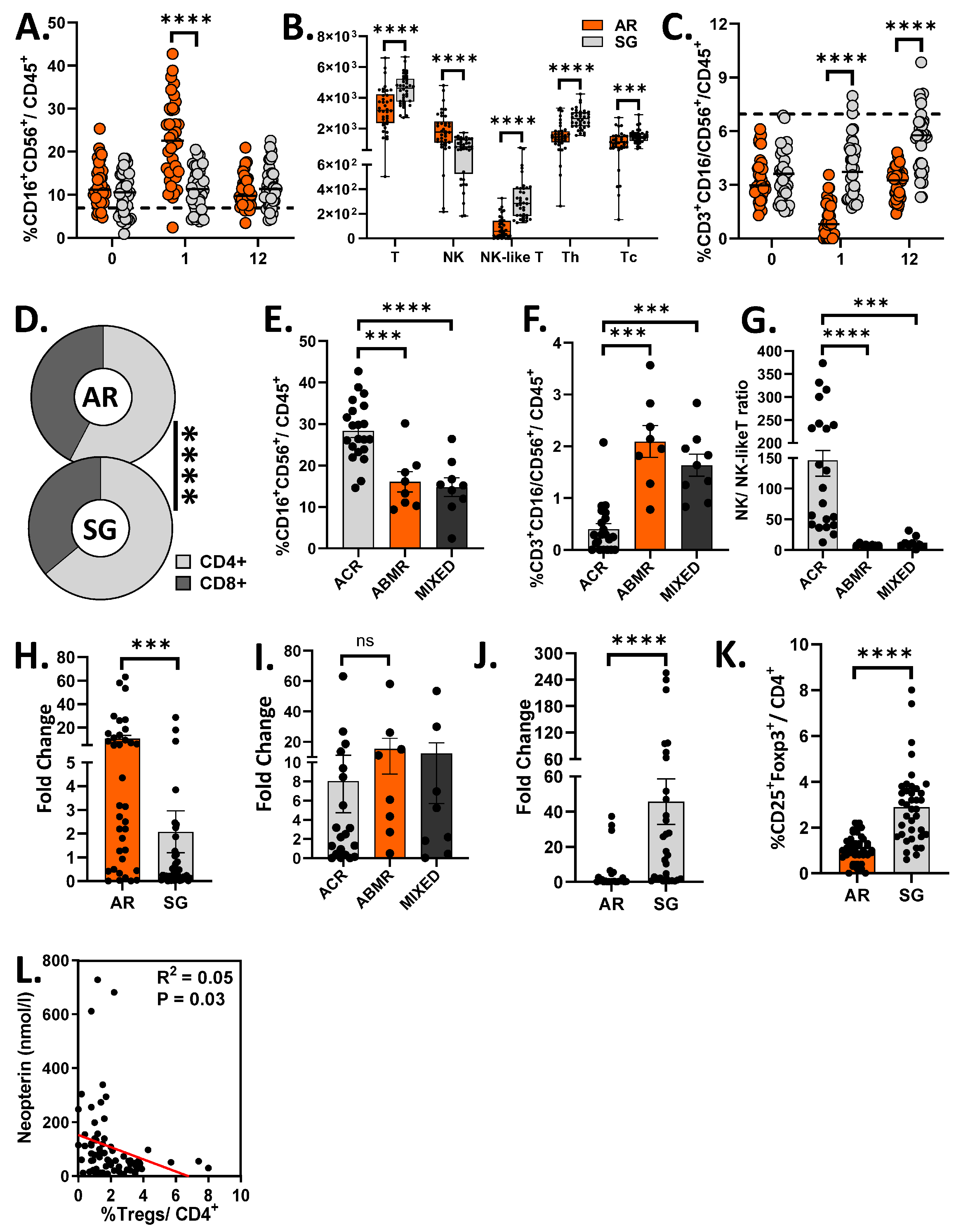
3.8. Immune Cell Population Associated with Neopterin
4. Discussion
Supplementary Materials
Author Contributions
Funding
Institutional Review Board Statement
Informed Consent Statement
Data Availability Statement
Acknowledgments
Conflicts of Interest
Abbreviations
| CD | Cluster of Differentiation |
| FoxP3 | Forkhead box P3 |
| ICS | Intracellular cytokine staining |
| IFN | Interferon |
| IL | Interleukin |
| mRNA | Messenger RNA |
References
- Hoffmann, G.; Wirleitner, B.; Fuchs, D. Potential role of immune system activation-associated production of neopterin derivatives in humans. Inflamm. Res. 2003, 52, 313–321. [Google Scholar] [CrossRef] [PubMed]
- Murr, C.; Widner, B.; Wirleitner, B.; Fuchs, D. Neopterin as a marker for immune system activation. Curr. Drug Metab. 2002, 3, 175–187. [Google Scholar] [CrossRef] [PubMed]
- Haavik, J. From butterflies to neurobiology and the diagnosis of aids. The 100th anniversary of the discovery of pteridines. Tidsskr. Nor. Laegeforen. 1989, 109, 1986–1989. [Google Scholar]
- Katoh, S.; Sueoka, T.; Matsuura, S.; Sugimoto, T. Biopterin and neopterin in human saliva. Life Sci. 1989, 45, 2561–2568. [Google Scholar] [CrossRef] [PubMed]
- Maerker-Alzer, G.; Diemer, O.; Strümper, R.; Rohe, M. Neopterin production in inflamed knee joints: High levels in synovial fluids. Rheumatol. Int. 1986, 6, 151–154. [Google Scholar] [CrossRef]
- Millner, M.M.; Franthal, W.; Thalhammer, G.H.; Berghold, A.; Aigner, R.M.; Füger, G.F.; Reibnegger, G. Neopterin concentrations in cerebrospinal fluid and serum as an aid in differentiating central nervous system and peripheral infections in children. Clin. Chem. 1998, 44, 161–167. [Google Scholar] [CrossRef]
- Müller, M.M.; Curtius, H.C.; Herold, M.; Huber, C.H. Neopterin in clinical practice. Clin. Chim. Acta 1991, 201, 1–16. [Google Scholar] [CrossRef]
- Zeimet, A.G.; Widschwendter, M.; Knabbe, C.; Fuchs, D.; Herold, M.; Müller-Holzner, E.; Daxenbichler, G.; Offner, F.A.; Dapunt, O.; Marth, C. Ascitic interleukin-12 is an independent prognostic factor in ovarian cancer. J. Clin. Oncol. 1998, 16, 1861–1868. [Google Scholar] [CrossRef]
- Berdowska, A.; Zwirska-Korczala, K. Neopterin measurement in clinical diagnosis. J. Clin. Pharm. Ther. 2001, 26, 319–329. [Google Scholar] [CrossRef]
- Fuchs, D.; Weiss, G.; Reibnegger, G.; Wachter, H. The role of neopterin as a monitor of cellular immune activation in transplantation, inflammatory, infectious, and malignant diseases. Crit. Rev. Clin. Lab. Sci. 1992, 29, 307–341. [Google Scholar] [CrossRef]
- Fuchs, D.; Weiss, G.; Wachter, H. Neopterin, biochemistry and clinical use as a marker for cellular immune reactions. Int. Arch. Allergy Immunol. 1993, 101, 1–6. [Google Scholar] [CrossRef]
- Niederwieser, D.; Huber, C.; Gratwohl, A.; Bannert, P.; Fuchs, D.; Hausen, A.; Reibnegger, G.; Speck, B.; Wachter, H. Neopterin as a new biochemical marker in the clinical monitoring of bone marrow transplant recipients. Transplantation 1984, 38, 497–500. [Google Scholar] [CrossRef]
- Pavletić, Z.; Labar, B.; Bogdanić, V.; Nemet, D.; Mrsić, M.; Stavljenić, A.; Cvoriscec, D.; Presecki, V.; Petrovecki, M. Serum neopterin in patients receiving bone marrow transplant. Bone Marrow Transplant. 1989, 4, 97–98. [Google Scholar] [PubMed]
- Volin, L.; Jansson, S.E.; Turpeinen, U.; Pomoell, U.M.; Ruutu, T. Urinary neopterin in bone marrow recipients. Transplant. Proc. 1987, 19, 2651–2654. [Google Scholar]
- Bäckman, L.; Ringdén, O.; Björkhem, I. Monitoring of serum neopterin levels in renal transplant recipients: Increased values during impaired renal function and cytomegalovirus infection. Nephron 1987, 46, 319–322. [Google Scholar] [CrossRef] [PubMed]
- Carey, B.S.; Jain, R.; Adams, C.L.; Wong, K.Y.; Shaw, S.; Tse, W.Y.; Kaminski, E.R. Serum neopterin as an indicator of increased risk of renal allograft rejection. Transpl. Immunol. 2013, 28, 81–85. [Google Scholar] [CrossRef]
- Grebe, S.O.; Mueller, T.F. Immune monitoring in organ transplantation using neopterin. Curr. Drug Metab. 2002, 3, 189–202. [Google Scholar] [CrossRef] [PubMed]
- Myara, I.; Atger, V.; Cosson, C.; Guillemain, R.; Amrein, C.; Dreyfus, G.; Moatti, N. Simultaneous determination of serum neopterin and c-reactive protein as markers of infection in heart-transplant recipients. Clin. Chem. 1989, 35, 1258–1259. [Google Scholar] [CrossRef]
- Jung, H.R.; Kim, M.J.; Wee, Y.M.; Kim, J.Y.; Choi, M.Y.; Choi, J.Y.; Kwon, H.; Jung, J.H.; Cho, Y.M.; Go, H.; et al. CD56+CD57+ infiltrates as the most predominant subset of intragraft natural killer cells in renal transplant biopsies with antibody-mediated rejection. Sci. Rep. 2019, 9, 16606. [Google Scholar] [CrossRef]
- O’Neill, M.A.; Hidalgo, L.G. NK cells in antibody-mediated rejection—Key effector cells in microvascular graft damage. Int. J. Immunogenet. 2021, 48, 110–119. [Google Scholar] [CrossRef]
- Seino, K.I.; Fukao, K.; Muramoto, K.; Yanagisawa, K.; Takada, Y.; Kakuta, S.; Iwakura, Y.; Van Kaer, L.; Takeda, K.; Nakayama, T.; et al. Requirement for natural killer T (NKT) cells in the induction of allograft tolerance. Proc. Natl. Acad. Sci. USA 2001, 98, 2577–2581. [Google Scholar] [CrossRef]
- Hidalgo, L.G.; Halloran, P.F. Role of IFN-gamma in allograft rejection. Crit. Rev. Immunol. 2002, 22, 317–349. [Google Scholar] [CrossRef] [PubMed]
- Khan, M.A.; Ashoor, G.A.; Shamma, T.; Alanazi, F.; Altuhami, A.; Kazmi, S.; Ahmed, H.A.; Assiri, A.M.; Broering, D.C. IL-10 mediated immunomodulation limits subepithelial fibrosis and repairs airway epithelium in rejecting airway allografts. Cells 2021, 10, 1248. [Google Scholar] [CrossRef]
- O’Garra, A.; Vieira, P.L.; Vieira, P.; Goldfeld, A.E. IL-10-producing and naturally occurring CD4+ tregs: Limiting collateral damage. J. Clin. Investig. 2004, 114, 1372–1378. [Google Scholar] [CrossRef]
- Dhital, R.; Minz, M.; Minz, R.W.; Nada, R.; Sharma, A.; Singh, S.; Kenwer, D.; Toki, S. Flow cytometric quantitation of T-cell subsets in peripheral blood of renal allograft recipients. Indian J. Transplant. 2016, 10, 93. [Google Scholar] [CrossRef]
- Dhital, R.; Minz, M.; Minz, R.W.; Sharma, A.; Nada, R.; Singh, S.; Kenwar, D. Or19 quantification of peripheral B-cell subsets in acute allograft rejection in recipients with renal transplantation. Hum. Immunol. 2016, 77, 16. [Google Scholar] [CrossRef]
- Minz, M.; Dhital, R.; Minz, R.; Sharma, A.; Nada, R.; Singh, S.; Kenwar, D. mRNA expression of BAFF and APRIL receptors increases in acute rejection in kidney transplant recipients. Am. J. Transplant. 2016, 16, 2136. [Google Scholar]
- Minz, M.; Dhital, R.; Minz, R.; Sharma, A.; Nada, R.; Singh, S.; Kenwar, D. Decreased number of plasma cells in peripheral circulation is associated with acute rejection in renal transplantation. Transplantation 2016, 100, S309. [Google Scholar] [CrossRef]
- Minz, M.; Dhital, R.; Minz, R.; Sharma, A.; Nada, R.; Singh, S.; Kenwar, D. Increased gene expression of BAFF-R, TACI and BCMA is associated with acute rejection in kidney transplantation. Transplantation 2016, 100, 101–107. [Google Scholar]
- Minz, M.; Dhital, R.; Minz, R.; Sharma, A.; Nada, R.; Singh, S.; Kenwar, D. Post-transplant reduction of long lived plasma cells from peripheral circulation is associated with acute rejection in kidney transplant recipients. Am. J. Transplant. 2016, 16, 1174. [Google Scholar]
- Dhital, R.; Minz, M.; Minz, R.W.; Sharma, A.; Singh, S.; Kenwerr, D.; Kumar, S. Peripheral lymphocytes and immunoglobulins in patients with end stage renal disease: A single institutional experience. Indian J. Nephrol. 2016, 26, S31–S51. [Google Scholar]
- Haas, M.; Sis, B.; Racusen, L.C.; Solez, K.; Glotz, D.; Colvin, R.B.; Castro, M.C.R.; David, D.S.R.; David-Neto, E.; Bagnasco, S.M.; et al. Banff 2013 meeting report: Inclusion of c4d-negative antibody-mediated rejection and antibody-associated arterial lesions. Am. J. Transplant. 2014, 14, 272–283. [Google Scholar] [CrossRef]
- D’Andrea, A.; Aste-Amezaga, M.; Valiante, N.M.; Ma, X.; Kubin, M.; Trinchieri, G. Interleukin 10 (IL-10) inhibits human lymphocyte interferon gamma-production by suppressing natural killer cell stimulatory factor/IL-12 synthesis in accessory cells. J. Exp. Med. 1993, 178, 1041–1048. [Google Scholar] [CrossRef]
- Barak, M.; Merzbach, D.; Gruener, N. Neopterin measured in serum and tissue culture supernates by a competitive enzyme-linked immunosorbant assay. Clin. Chem. 1989, 35, 1467–1471. [Google Scholar] [CrossRef] [PubMed]
- Wirleitner, B.; Reider, D.; Ebner, S.; Böck, G.; Widner, B.; Jaeger, M.; Schennach, H.; Romani, N.; Fuchs, D. Monocyte-derived dendritic cells release neopterin. J. Leukoc. Biol. 2002, 72, 1148–1153. [Google Scholar] [CrossRef] [PubMed]
- Darwich, L.; Coma, G.; Peña, R.; Bellido, R.; Blanco, E.J.J.; Este, J.A.; Borras, F.E.; Clotet, B.; Ruiz, L.; Rosell, A.; et al. Secretion of interferon-gamma by human macrophages demonstrated at the single-cell level after costimulation with interleukin (IL)-12 plus IL-18. Immunology 2009, 126, 386–393. [Google Scholar] [CrossRef] [PubMed]
- Mir, M.A. Concept of reverse costimulation and its role in diseases. In Developing Costimulatory Molecules for Immunotherapy of Diseases; Mir, M.A., Ed.; Academic Press: San Diego, CA, USA, 2015; pp. 45–81. [Google Scholar]
- Dhital, R.; Anand, S.; Graber, B.; Zeng, Q.; Velazquez, V.M.; Boddeda, S.R.; Fitch, J.R.; Minz, R.W.; Minz, M.; Sharma, A.; et al. Murine cytomegalovirus promotes renal allograft inflammation via Th1/17 cells and IL-17A. Am. J. Transplant. 2022, 22, 2306–2322. [Google Scholar] [CrossRef]
- Minz, R.W.; Singh, J.; Kenwar, D.B. Chapter 8—Biomarkers of renal transplant rejection: Yesterday, today, and tomorrow. In Biomarkers in Kidney Transplantation; Pattanaik, S., Sharma, A., Eds.; Academic Press: San Diego, CA, USA, 2026; pp. 161–177. [Google Scholar]
- Dhital, R.; Sigdel, T.K. Chapter 11—Biomarkers of tolerance in renal transplantation. In Biomarkers in Kidney Transplantation; Pattanaik, S., Sharma, A., Eds.; Academic Press: San Diego, CA, USA, 2026; pp. 205–220. [Google Scholar]
- Kameoka, H.; Takahara, S.; Takano, Y.; Moutabarrik, A.; Kokado, Y.; Ishibashi, M.; Sonoda, T.; Okuyama, A. Serum and urinary neopterin as markers in renal transplant patients. Int. Urol. Nephrol. 1994, 26, 107–115. [Google Scholar] [CrossRef]
- Schäfer, A.J.; Daniel, V.; Dreikorn, K.; Opelz, G. Assessment of plasma neopterin in clinical kidney transplantation. Transplantation 1986, 41, 454–459. [Google Scholar] [CrossRef]
- Wolf, J.; Musch, E.; Neuss, H.; Klehr, U. Neopterin in the serum and urine in the differential diagnosis of disorders of kidney function following kidney transplantation. Klin. Wochenschr. 1987, 65, 225–231. [Google Scholar] [CrossRef]
- Allan, S.E.; Crome, S.Q.; Crellin, N.K.; Passerini, L.; Steiner, T.S.; Bacchetta, R.; Roncarolo, M.G.; Levings, M.K. Activation-induced FOXP3 in human t effector cells does not suppress proliferation or cytokine production. Int. Immunol. 2007, 19, 345–354. [Google Scholar] [CrossRef] [PubMed]
- Hönlinger, M.; Fuchs, D.; Hausen, A.; Reibnegger, G.; Schönitzer, D.; Werner, E.R.; Reissigl, H.; Dierich, M.P.; Wachter, H. Serum-neopterinbestimmung zur zusätzlichen sicherung der bluttransfusion: Erfahrungen an 76,587 blutspendern. DMW—Dtsch. Med. Wochenschr. 1989, 114, 172–176. [Google Scholar] [CrossRef] [PubMed]



| Variables | AR, N = 35 | SG, N = 38 | p Value |
|---|---|---|---|
| Mean age in years (range) | 36.34 ± 2.199 (10–58) | 33.40 ± 1.567 (12–53) | 0.279 |
| Gender (male: female) | 29:6 | 32:6 | 0.747 |
| Underlying disease for ESRD | 0.860 | ||
| CGN-CRF | 14 | 15 | |
| HTN | 9 | 10 | |
| DM | 6 | 5 | |
| IgA Nephropathy | 2 | 3 | |
| Others | 4 | 5 | |
| Allograft | |||
| LD:CAD | 31:4 | 33:5 | 0.725 |
| HLA mismatch | 3.85 ± 0.2597 | 3.85 ± 0.2324 | 1.000 |
| Immunosuppression (induction) | |||
| ATG: Simulect | 6:1 | 8:3 | 0.102 |
| Immunosupression (maintainance) | |||
| TAC/MMF/steroid | 34 | 36 | 1.000 |
| CsA/AZA/steroid | 1 | 2 | |
| Ischemic time in minutes | |||
| Warm | 5.51 ± 0.33 | 5.82 ± 0.31 | 0.495 |
| Cold | 79.46 ± 4.20 | 74.43 ± 4.36 | 0.409 |
| Potential risk factors | |||
| No. of blood transfusions | 5.4 ± 0.5124 | 5.257 ± 0.462 | 0.836 |
| No. of dialysis | 39.83 ± 3.749 | 38.63 ± 4.004 | 0.827 |
| Spousal (H → W) donation | 2 | 3 | N/A |
Disclaimer/Publisher’s Note: The statements, opinions and data contained in all publications are solely those of the individual author(s) and contributor(s) and not of MDPI and/or the editor(s). MDPI and/or the editor(s) disclaim responsibility for any injury to people or property resulting from any ideas, methods, instructions or products referred to in the content. |
© 2026 by the authors. Licensee MDPI, Basel, Switzerland. This article is an open access article distributed under the terms and conditions of the Creative Commons Attribution (CC BY) license.
Share and Cite
Dhital, R.; Minz, M.; Minz, R.W.; Anand, S.; Nada, R.; Singh, S.; Kenwar, D.B.; Sharma, A. Neopterin as a Biomarker of Cellular Immune Response in Renal Allograft Rejection Subtypes: Linking Cytokines and Immune Cells to Improve Diagnostic and Therapeutic Approaches. Biomedicines 2026, 14, 832. https://doi.org/10.3390/biomedicines14040832
Dhital R, Minz M, Minz RW, Anand S, Nada R, Singh S, Kenwar DB, Sharma A. Neopterin as a Biomarker of Cellular Immune Response in Renal Allograft Rejection Subtypes: Linking Cytokines and Immune Cells to Improve Diagnostic and Therapeutic Approaches. Biomedicines. 2026; 14(4):832. https://doi.org/10.3390/biomedicines14040832
Chicago/Turabian StyleDhital, Ravi, Mukut Minz, Ranjana Walker Minz, Shashi Anand, Ritambhra Nada, Sarbpreet Singh, Deepesh B. Kenwar, and Ashish Sharma. 2026. "Neopterin as a Biomarker of Cellular Immune Response in Renal Allograft Rejection Subtypes: Linking Cytokines and Immune Cells to Improve Diagnostic and Therapeutic Approaches" Biomedicines 14, no. 4: 832. https://doi.org/10.3390/biomedicines14040832
APA StyleDhital, R., Minz, M., Minz, R. W., Anand, S., Nada, R., Singh, S., Kenwar, D. B., & Sharma, A. (2026). Neopterin as a Biomarker of Cellular Immune Response in Renal Allograft Rejection Subtypes: Linking Cytokines and Immune Cells to Improve Diagnostic and Therapeutic Approaches. Biomedicines, 14(4), 832. https://doi.org/10.3390/biomedicines14040832

