Eupalinolide B Alleviates Oxidative Stress in LPS-Induced RAW264.7 Macrophages via Covalently Binding to PRDX4
Abstract
1. Introduction
2. Materials and Methods
2.1. Agents and Chemicals
2.2. Cell Line Selection and Culture
2.3. Detection of Intracellular Reactive Oxygen Species Content
2.4. Detection of Intracellular Antioxidant Index
2.5. Detection of Intracellular NO Level
2.6. Western Blotting
2.7. qPCR Detection of Prdx4 Transcriptional Levels in Cells
2.8. PRDX4 Enzyme Activity Assay
2.9. Cycloheximide Chase Assay
2.10. Synthesis and Bioactivity Study of the EB Fluorescent Probe
2.11. Labeling and Competition Assay
2.12. Protein Target Identification
2.13. Plasmid Construction and Protein Purification
2.14. Fluorescence Co-Localization Assay
2.15. Cellular Thermal Shift Assay (CETSA)
2.16. PRDX4-EB Binding Affinity Test by Microscale Thermophoresis
2.17. RNA Interference Experiment
2.18. Binding Site Identification
2.19. Molecular Docking
2.20. Statistical Analysis
3. Results
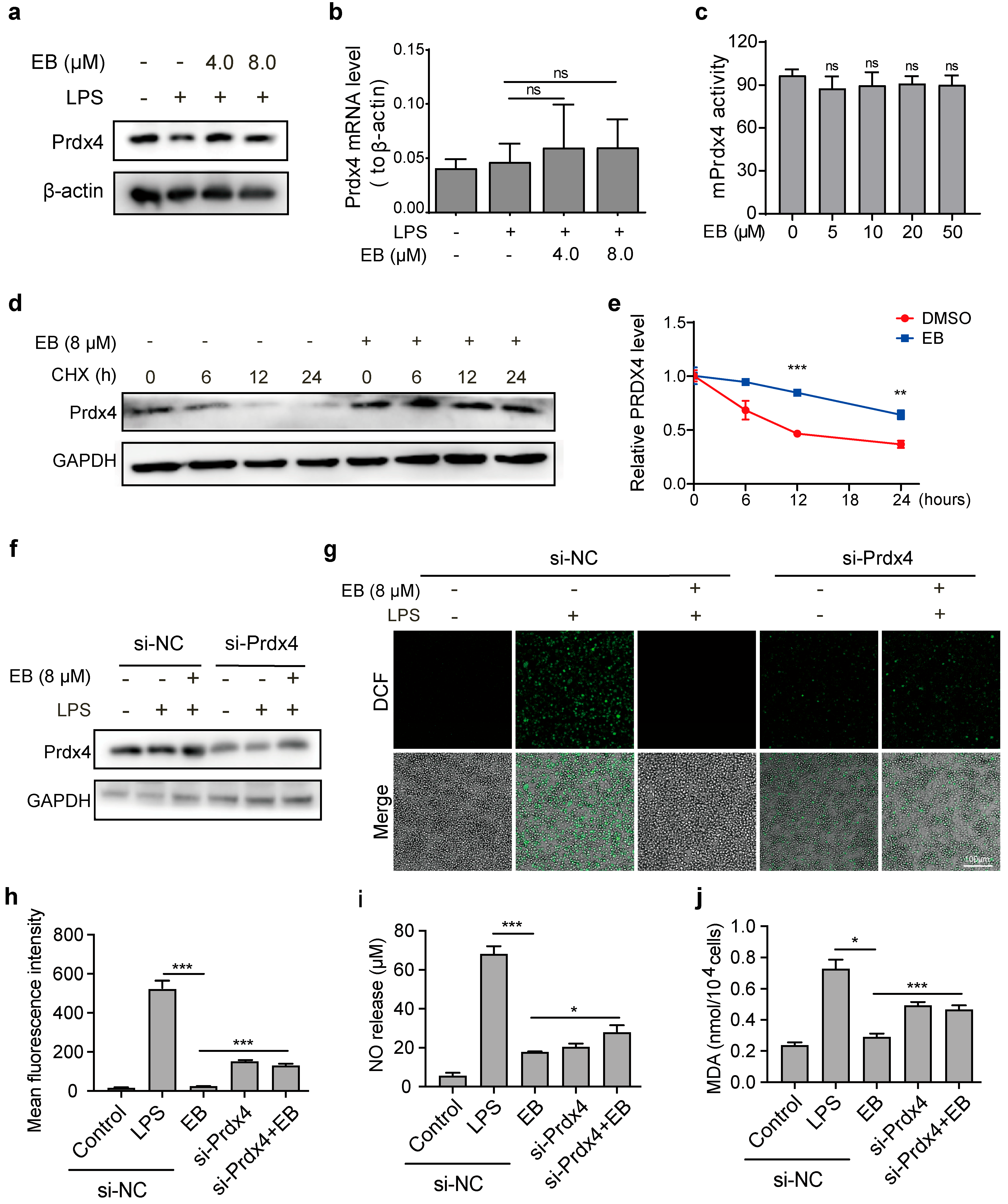
3.1. EB Effectively Alleviates Oxidative Stress in LPS-Stimulated RAW264.7 Cells
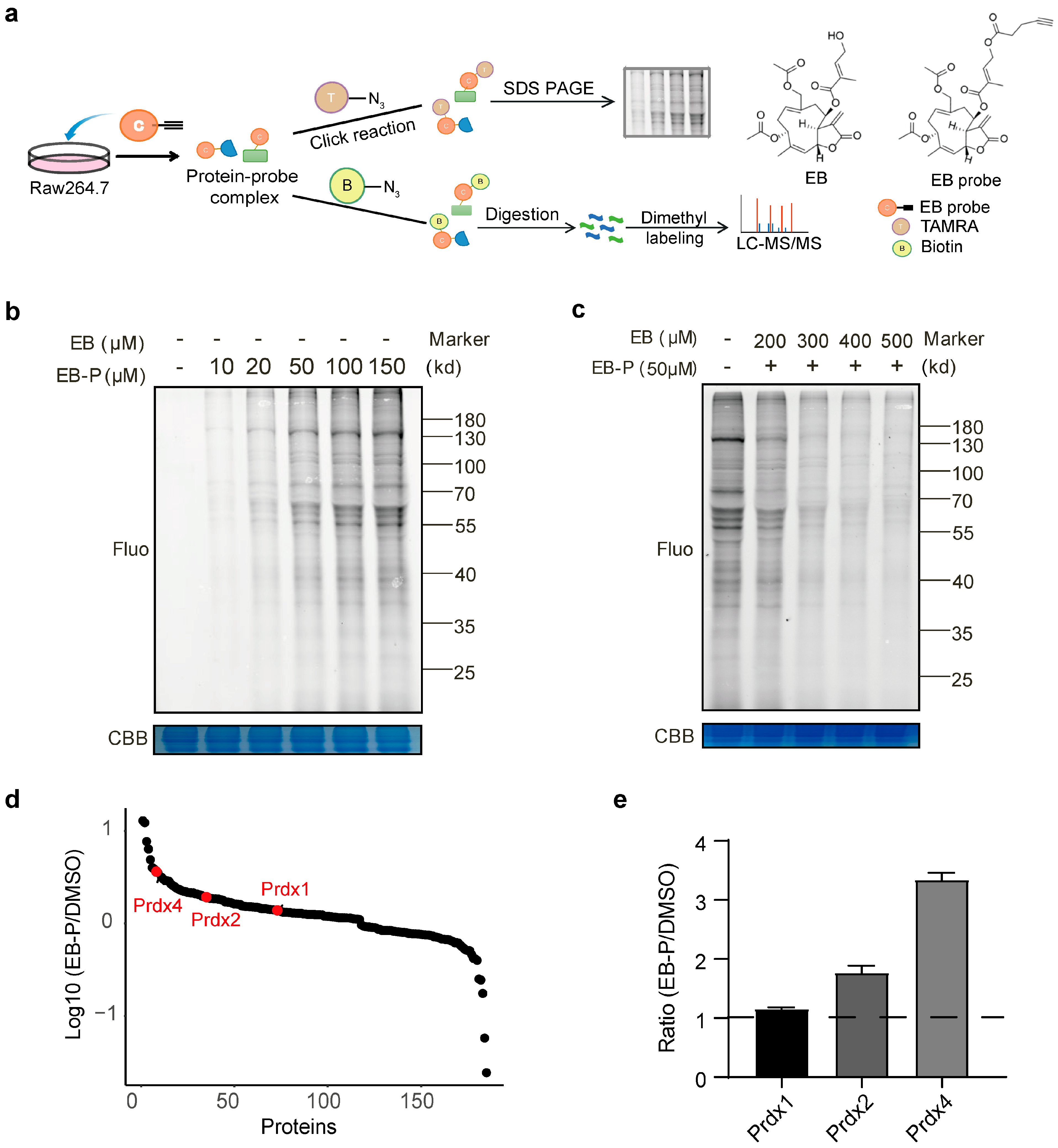
3.2. Identification of EB Target Proteins Using Activity-Based Protein Profiling
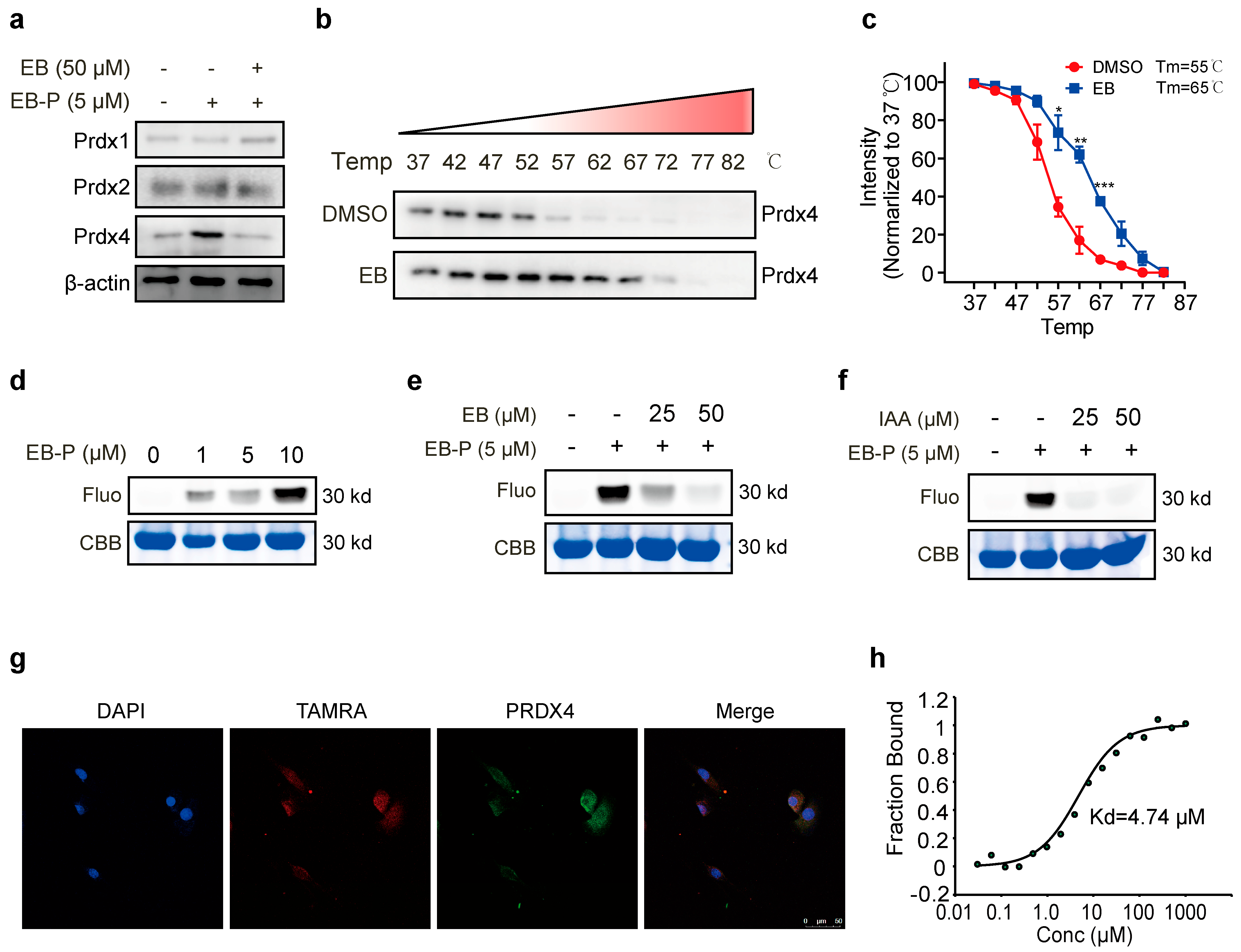
3.3. EB Directly Binds to PRDX4
3.4. EB Covalently Modifies Cys54 and Cys248 Residues of PRDX4
3.5. EB Exerts Antioxidant Effects by Binding and Stabilizing PRDX4
4. Discussion
Author Contributions
Funding
Institutional Review Board Statement
Informed Consent Statement
Data Availability Statement
Conflicts of Interest
References
- Duni, A.; Liakopoulos, V.; Roumeliotis, S.; Peschos, D.; Dounousi, E. Oxidative Stress in the Pathogenesis and Evolution of Chronic Kidney Disease: Untangling Ariadne’s Thread. Int. J. Mol. Sci. 2019, 20, 3711. [Google Scholar] [CrossRef]
- Niranjan, R. The role of inflammatory and oxidative stress mechanisms in the pathogenesis of Parkinson’s disease: Focus on astrocytes. Mol. Neurobiol. 2014, 49, 28–38. [Google Scholar] [CrossRef]
- Chen, S.; Li, L.; Peng, C.; Bian, C.; Ocak, P.E.; Zhang, J.H.; Yang, Y.; Zhou, D.; Chen, G.; Luo, Y. Targeting Oxidative Stress and Inflammatory Response for Blood-Brain Barrier Protection in Intracerebral Hemorrhage. Antioxid. Redox Signal. 2022, 37, 115–134. [Google Scholar] [CrossRef]
- Luo, M.; Zhao, F.K.; Wang, Y.M.; Luo, Y. Nanomotors as Therapeutic Agents: Advancing Treatment Strategies for Inflammation-Related Diseases. Chem. Rec. 2024, 24, e202400162. [Google Scholar] [CrossRef] [PubMed]
- Wang, X.; Shi, H.; Li, X.; Feng, Y. Macrophages in rosacea: Pathogenesis and therapeutic potential. Front. Immunol. 2025, 16, 1595493. [Google Scholar] [CrossRef]
- Lee, H.J.; Ji, K.Y.; Jung, D.H.; Lee, J.Y.; Choi, H.; Kim, Y.; Lee, W.; Kim, T.; Chae, S.; Hong, S.W. Immunomodulatory Properties and Ameliorative Effects of Pediococcus inopinatus in an Animal Model of Inflammatory Bowel Disease. J. Microbiol. Biotechnol. 2025, 35, e2509045. [Google Scholar] [CrossRef]
- Seong, H.K.; Kim, M.J.; Fauziah, A.N.; Jeong, H.S.; Kim, H.J.; Yang, C.Y.; Park, S.J.; Bae, S.Y.; Jung, S.K. The Inhibitory Effects of Cordyceps militaris ARA301 Extract on Lipopolysaccharide-Induced Lung Injury in vivo. J. Microbiol. Biotechnol. 2025, 35, e2412043. [Google Scholar] [CrossRef] [PubMed]
- Oh, Y.C.; Jeong, Y.H.; Ha, J.H.; Cho, W.K.; Ma, J.Y. Oryeongsan inhibits LPS-induced production of inflammatory mediators via blockade of the NF-kappaB, MAPK pathways and leads to HO-1 induction in macrophage cells. BMC Complement. Altern. Med. 2014, 14, 242. [Google Scholar] [CrossRef]
- Jia, Y.; Zhang, Z.; Zhang, S.; Ma, X.; Ruan, Y.; Ma, B.; Wang, L. Effects of polysaccharide from hot-compressed steamed Rehmannia glutinosa on the immune system and gut microbiota in an immunosuppressed mice model. Int. Immunopharmacol. 2024, 142, 113202. [Google Scholar] [CrossRef] [PubMed]
- Murray, P.J.; Allen, J.E.; Biswas, S.K.; Fisher, E.A.; Gilroy, D.W.; Goerdt, S.; Gordon, S.; Hamilton, J.A.; Ivashkiv, L.B.; Lawrence, T.; et al. Macrophage activation and polarization: Nomenclature and experimental guidelines. Immunity 2014, 41, 14–20. [Google Scholar] [CrossRef]
- Pacher, P.; Beckman, J.S.; Liaudet, L. Nitric oxide and peroxynitrite in health and disease. Physiol. Rev. 2007, 87, 315–424. [Google Scholar] [CrossRef]
- Pizzino, G.; Irrera, N.; Cucinotta, M.; Pallio, G.; Mannino, F.; Arcoraci, V.; Squadrito, F.; Altavilla, D.; Bitto, A. Oxidative Stress: Harms and Benefits for Human Health. Oxidative Med. Cell. Longev. 2017, 2017, 8416763. [Google Scholar] [CrossRef]
- Valko, M.; Leibfritz, D.; Moncol, J.; Cronin, M.T.; Mazur, M.; Telser, J. Free radicals and antioxidants in normal physiological functions and human disease. Int. J. Biochem. Cell Biol. 2007, 39, 44–84. [Google Scholar] [CrossRef] [PubMed]
- Foyer, C.H.; Noctor, G. Redox homeostasis and antioxidant signaling: A metabolic interface between stress perception and physiological responses. Plant Cell 2005, 17, 1866–1875. [Google Scholar] [CrossRef] [PubMed]
- Islam, M.N.; Rauf, A.; Fahad, F.I.; Emran, T.B.; Mitra, S.; Olatunde, A.; Shariati, M.A.; Rebezov, M.; Rengasamy, K.R.R.; Mubarak, M.S. Superoxide dismutase: An updated review on its health benefits and industrial applications. Crit. Rev. Food Sci. Nutr. 2022, 62, 7282–7300. [Google Scholar] [CrossRef]
- Zhao, H.; Zhang, R.; Yan, X.; Fan, K. Superoxide dismutase nanozymes: An emerging star for anti-oxidation. J. Mater. Chem. B 2021, 9, 6939–6957. [Google Scholar] [CrossRef]
- Poole, L.B.; Hall, A.; Nelson, K.J. Overview of peroxiredoxins in oxidant defense and redox regulation. Curr. Protoc. Toxicol. 2011, 49, 7–9. [Google Scholar] [CrossRef]
- Fujii, J.; Ikeda, Y.; Kurahashi, T.; Homma, T. Physiological and pathological views of peroxiredoxin 4. Free Radic. Biol. Med. 2015, 83, 373–379. [Google Scholar] [CrossRef] [PubMed]
- Lee, Y.J. Knockout Mouse Models for Peroxiredoxins. Antioxidants 2020, 9, 182. [Google Scholar] [CrossRef]
- Tavender, T.J.; Springate, J.J.; Bulleid, N.J. Recycling of peroxiredoxin IV provides a novel pathway for disulphide formation in the endoplasmic reticulum. EMBO J. 2010, 29, 4185–4197. [Google Scholar] [CrossRef]
- Huang, Y.; Zhang, Y.; Liu, Y.; Jin, Y.; Yang, H. PRDX4 mitigates diabetic retinopathy by inhibiting reactive gliosis, apoptosis, ER stress, oxidative stress, and mitochondrial dysfunction in Müller cells. J. Biol. Chem. 2025, 301, 108111. [Google Scholar] [CrossRef]
- Aihaiti, Y.; Tuerhong, X.; Zheng, H.; Cai, Y.; Yang, M.; Xu, P. Peroxiredoxin 4 regulates tumor-cell-like characteristics of fibroblast-like synoviocytes in rheumatoid arthritis through PI3k/Akt signaling pathway. Clin. Immunol. 2022, 237, 108964. [Google Scholar] [CrossRef]
- Jia, W.; Chen, P.; Cheng, Y. PRDX4 and Its Roles in Various Cancers. Technol. Cancer Res. Treat. 2019, 18, 1533033819864313. [Google Scholar] [CrossRef]
- Matkowski, A.; Jamiołkowska-Kozlowska, W.; Nawrot, I. Chinese medicinal herbs as source of antioxidant compounds—Where tradition meets the future. Curr. Med. Chem. 2013, 20, 984–1004. [Google Scholar]
- Zou, Y.; Wang, S.; Zhang, H.; Gu, Y.; Chen, H.; Huang, Z.; Yang, F.; Li, W.; Chen, C.; Men, L.; et al. The triangular relationship between traditional Chinese medicines, intestinal flora, and colorectal cancer. Med. Res. Rev. 2024, 44, 539–567. [Google Scholar] [CrossRef] [PubMed]
- Shao, X.; Chen, Y.; Zhang, J.; Zhang, X.; Dai, Y.; Peng, X.; Fan, X. Advancing network pharmacology with artificial intelligence: The next paradigm in traditional Chinese medicine. Chin. J. Nat. Med. 2025, 23, 1358–1376. [Google Scholar] [CrossRef] [PubMed]
- Fan, Z.; Du, H.; Zhou, X.; Wang, C.; Zhang, M.; Sun, T.; Wang, Y.; Wang, P. Network Toxicology and Molecular Docking Reveal the Toxicological Mechanisms of DEHP in Bone Diseases. Int. J. Mol. Sci. 2025, 26, 10895. [Google Scholar] [CrossRef] [PubMed]
- Qin, W.; Yang, F.; Wang, C. Chemoproteomic profiling of protein-metabolite interactions. Curr. Opin. Chem. Biol. 2020, 54, 28–36. [Google Scholar] [CrossRef]
- Wang, H.; Liu, L.; Zhang, Z.; Li, C.; Wang, K.; Gao, J.; Hu, Q.; Wang, W.; Li, H. Insights of affinity-based probes for target identification in drug discovery. Eur. J. Med. Chem. 2025, 293, 117711. [Google Scholar] [CrossRef]
- Zhang, X.W.; Feng, N.; Liu, Y.C.; Guo, Q.; Wang, J.K.; Bai, Y.Z.; Ye, X.M.; Yang, Z.; Yang, H.; Liu, Y.; et al. Neuroinflammation inhibition by small-molecule targeting USP7 noncatalytic domain for neurodegenerative disease therapy. Sci. Adv. 2022, 8, eabo0789. [Google Scholar] [CrossRef]
- Yang, L.; Chen, H.; Hu, Q.; Liu, L.; Yuan, Y.; Zhang, C.; Tang, J.; Shen, X. Eupalinolide B attenuates lipopolysaccharide-induced acute lung injury through inhibition of NF-κB and MAPKs signaling by targeting TAK1 protein. Int. Immunopharmacol. 2022, 111, 109148. [Google Scholar] [CrossRef]
- Bai, Q.; Wang, C.; Ding, N.; Wang, Z.; Liu, R.; Li, L.; Piao, H.; Song, Y.; Yan, G. Eupalinolide B targets DEK and PANoptosis through E3 ubiquitin ligases RNF149 and RNF170 to negatively regulate asthma. Phytomedicine 2025, 141, 156657. [Google Scholar] [CrossRef]
- Khadaroo, R.G.; Kapus, A.; Powers, K.A.; Cybulsky, M.I.; Marshall, J.C.; Rotstein, O.D. Oxidative Stress Reprograms Lipopolysaccharide Signaling via Src Kinase-dependent Pathway in RAW 264.7 Macrophage Cell Line. J. Biol. Chem. 2003, 278, 47834–47841. [Google Scholar] [CrossRef]
- Yu, H.; Jin, Y.; Jeon, H.; Kim, L.; Heo, K.-S. Protective effect of 6′-Sialyllactose on LPS-induced macrophage inflammation via regulating Nrf2-mediated oxidative stress and inflammatory signaling pathways. Korean J. Physiol. Pharmacol. 2024, 28, 503–513. [Google Scholar] [CrossRef]
- Chen, Y.; Chen, N.; Wang, J.; Li, S. Effects of Baimuxinol on the inflammation and oxidative stress of LPS-induced RAW264.7 macrophages via regulating the NF-κB/IκBα and Nrf2/ARE signaling pathway. Acta Biochim. Pol. 2023, 70, 77–82. [Google Scholar] [CrossRef]
- Livak, K.J.; Schmittgen, T.D. Analysis of relative gene expression data using real-time quantitative PCR and the 2−ΔΔCT method. Methods 2001, 25, 402–408. [Google Scholar] [CrossRef] [PubMed]
- Huang, L.; Li, G.; Zhang, Y.; Zhuge, R.; Qin, S.; Qian, J.; Chen, R.; Wong, Y.K.; Tang, H.; Wang, P.; et al. Small-molecule targeting BCAT1-mediated BCAA metabolism inhibits the activation of SHOC2-RAS-ERK to induce apoptosis of Triple-negative breast cancer cells. J. Adv. Res. 2024, 75, 723–738. [Google Scholar] [CrossRef] [PubMed]
- Kuang, W.; Zhuge, R.; Song, P.; Yi, L.; Zhang, S.; Zhang, Y.; Wong, Y.K.; Chen, R.; Zhang, J.; Wang, Y.; et al. Eupalinolide B inhibits periodontitis development by targeting ubiquitin conjugating enzyme UBE2D3. MedComm 2025, 6, e70034. [Google Scholar] [CrossRef]
- Rouen, K.C.; Narang, K.; Han, Y.; Wang, D.; Jang, E.; Brunkow, S.; Yarov-Yarovoy, V.; MacKerell, A.D.; Vorobyov, I. Arrhythmia risk predictions from molecular simulations of cardiac ion channel-drug interactions. Biophys. J. 2025. [Google Scholar] [CrossRef] [PubMed]
- Johnston, R.C.; Yao, K.; Kaplan, Z.; Chelliah, M.; Leswing, K.; Seekins, S.; Watts, S.; Calkins, D.; Elk, J.C.; Jerome, S.V.; et al. Epik: pKa and Protonation State Prediction through Machine Learning. J. Chem. Theory Comput. 2023, 19, 2380–2388. [Google Scholar] [CrossRef]
- Lijia, Z.; Zhao, S.; Wang, X.; Wu, C.; Yang, J. A self-propelling cycle mediated by reactive oxide species and nitric oxide exists in LPS-activated microglia. Neurochem. Int. 2012, 61, 1220–1230. [Google Scholar] [CrossRef]
- Ray, P.D.; Huang, B.-W.; Tsuji, Y. Reactive oxygen species (ROS) homeostasis and redox regulation in cellular signaling. Cell. Signal. 2012, 24, 981–990. [Google Scholar] [CrossRef]
- Fan, T.; Zhao, L.; Ma, X.; Tang, J.; Duan, Q.; Zhu, X.; Liu, Y.; Jiang, J.; Li, Y.; Song, D. Evolution of 8-esterified cycloberberines as a novel class of antibacterial agents against MDR gram-positive strains by targeting DNA polymerase IIIC. Bioorg. Chem. 2025, 163, 108640. [Google Scholar] [CrossRef] [PubMed]
- Huang, L.; Xu, D.Q.; Chen, Y.Y.; Fu, R.J.; Yue, S.J.; Yin, J.F.; Tang, Y.P. Qualitative and quantitative analysis of chemical components in Eupatorium lindleyanum DC. by ultra-performance liquid chromatography-mass spectrometry integrated with anti-inflammatory activity research. J. Sep. Sci. 2021, 44, 3174–3187. [Google Scholar] [CrossRef] [PubMed]
- Lu, J.; Zheng, C.; Xue, S.; Gao, Y.; Chen, G.; Shan, C.; Ding, N.; Peng, G.; Li, C.; Zheng, Y. Comprehensive Comparison of Three Different Medicinal Parts of Eupatorium lindleyanum DC. Using the RRLC-Q-TOF-MS-Based Metabolic Profile and In Vitro Anti-Inflammatory Activity. Molecules 2024, 29, 3551. [Google Scholar] [CrossRef]
- Li, Y.; Liu, X.; Li, L.; Zhang, T.; Gao, Y.; Zeng, K.; Wang, Q. Characterization of the metabolism of eupalinolide A and B by carboxylesterase and cytochrome P450 in human liver microsomes. Front. Pharmacol. 2023, 14, 1093696. [Google Scholar] [CrossRef] [PubMed]
- Zhang, Y.; Zhang, H.; Mu, J.; Han, M.; Cao, Z.; Dong, F.; Wang, T.; Pan, L.; Luo, W.; Li, J.; et al. Eupalinolide B inhibits hepatic carcinoma by inducing ferroptosis and ROS-ER-JNK pathway. Acta Biochim. Biophys. Sin. 2022, 54, 974–986. [Google Scholar] [CrossRef]
- Drago, L.; Ferro, D.; Bakiu, R.; Ballarin, L.; Santovito, G. Typical 2-Cys Peroxiredoxins as a Defense Mechanism against Metal-Induced Oxidative Stress in the Solitary Ascidian Ciona robusta. Antioxidants 2021, 11, 93. [Google Scholar] [CrossRef]
- Malcangi, G.; Patano, A.; Ciocia, A.M.; Netti, A.; Viapiano, F.; Palumbo, I.; Trilli, I.; Guglielmo, M.; Inchingolo, A.D.; Dipalma, G.; et al. Benefits of Natural Antioxidants on Oral Health. Antioxidants 2023, 12, 1309. [Google Scholar] [CrossRef]
- Jiménez-Peñuela, J.; Ferraguti, M.; Martínez-De La Puente, J.; Soriguer, R.C.; Figuerola, J. Oxidative status in relation to blood parasite infections in house sparrows living along an urbanization gradient. Environ. Pollut. 2023, 316, 120712. [Google Scholar] [CrossRef]
- Zou, X.; Liang, X.; Dai, W.; Zhu, T.; Wang, C.; Zhou, Y.; Qian, Y.; Yan, Z.; Gao, C.; Gao, L.; et al. Peroxiredoxin 4 deficiency induces accelerated ovarian aging through destroyed proteostasis in granulosa cells. Biochim. Biophys. Acta Mol. Basis Dis. 2024, 1870, 167334. [Google Scholar] [CrossRef] [PubMed]
- Xuelian, L.; Panfeng, S.; Xingxing, Z.; Lilong, M. Research progress on the role and molecular mechanism of PRDX4 in malignant tumors. Bull. Cancer 2025, 112, 519–526. [Google Scholar] [CrossRef]
- Kocatürk, B. In silico analysis reveals PRDX4 as a prognostic and oncogenic marker in renal papillary cell carcinoma. Gene 2023, 859, 147201. [Google Scholar] [CrossRef]
- Homma, T.; Fujiwara, H.; Osaki, T.; Fujii, S.; Fujii, J. Consequences of a peroxiredoxin 4 (Prdx4) deficiency on learning and memory in mice. Biochem. Biophys. Res. Commun. 2022, 621, 32–38. [Google Scholar] [CrossRef]
- Amatya, B.; Yang, S.; Yu, P.; Vaz de Castro, P.A.S.; Armando, I.; Zeng, C.; Felder, R.A.; Asico, L.D.; Jose, P.A.; Lee, H. Peroxiredoxin-4 and Dopamine D5 Receptor Interact to Reduce Oxidative Stress and Inflammation in the Kidney. Antioxid. Redox Signal. 2023, 38, 1150–1166. [Google Scholar] [CrossRef]
- Fujii, J.; Ochi, H.; Yamada, S. A comprehensive review of peroxiredoxin 4, a redox protein evolved in oxidative protein folding coupled with hydrogen peroxide detoxification. Free Radic. Biol. Med. 2025, 227, 336–354. [Google Scholar] [CrossRef]
- Tavender, T.J.; Bulleid, N.J. Peroxiredoxin IV protects cells from oxidative stress by removing H2O2 produced during disulphide formation. J. Cell Sci. 2010, 123, 2672–2679. [Google Scholar] [CrossRef]
- Kim, D.Y.; Choi, B.Y. Costunolide—A Bioactive Sesquiterpene Lactone with Diverse Therapeutic Potential. Int. J. Mol. Sci. 2019, 20, 2926. [Google Scholar] [CrossRef] [PubMed]
- Huang, X.; Li, H.; Lu, H.; Aisa, H.A.; Li, J. Chlorinated Guaiane-Type Sesquiterpene Lactones of Natural Origin. J. Nat. Prod. 2025, 88, 2279–2300. [Google Scholar] [CrossRef] [PubMed]
- Barrera, P.; Sülsen, V.P.; Lozano, E.; Rivera, M.; Beer, M.F.; Tonn, C.; Martino, V.S.; Sosa, M.A. Natural Sesquiterpene Lactones Induce Oxidative Stress in Leishmania mexicana. Evid.-Based Complement. Altern. Med. 2013, 2013, 163404. [Google Scholar] [CrossRef]
- Li, J.; Zheng, M.; Xu, Y.; Yang, X.; Kang, J. Target proteins profiling of irreversible kinase inhibitor pelitinib and discovery of degradation of PRDX4 by label free chemoproteomics. J. Pharm. Biomed. Anal. 2023, 230, 115398. [Google Scholar] [CrossRef] [PubMed]
- Zhou, J.W.; Bai, Y.; Guo, J.Q.; Li, Y.Y.; Liu, Y.F.; Liang, C.; Xing, Y.R.; Guo, H.L.; Qi, T.X.; Wu, J.; et al. Peroxiredoxin 4 as a switch regulating PTEN/AKT axis in alveolar macrophages activation. Signal Transduct. Target. Ther. 2025, 10, 352. [Google Scholar] [CrossRef] [PubMed]





Disclaimer/Publisher’s Note: The statements, opinions and data contained in all publications are solely those of the individual author(s) and contributor(s) and not of MDPI and/or the editor(s). MDPI and/or the editor(s) disclaim responsibility for any injury to people or property resulting from any ideas, methods, instructions or products referred to in the content. |
© 2026 by the authors. Licensee MDPI, Basel, Switzerland. This article is an open access article distributed under the terms and conditions of the Creative Commons Attribution (CC BY) license.
Share and Cite
Zhuge, R.; Liu, J.; Tian, Y.; Zhou, L.; Wang, Y.; Tang, H.; Zhong, J.; Kuang, W.; Ouyang, X. Eupalinolide B Alleviates Oxidative Stress in LPS-Induced RAW264.7 Macrophages via Covalently Binding to PRDX4. Biomedicines 2026, 14, 629. https://doi.org/10.3390/biomedicines14030629
Zhuge R, Liu J, Tian Y, Zhou L, Wang Y, Tang H, Zhong J, Kuang W, Ouyang X. Eupalinolide B Alleviates Oxidative Stress in LPS-Induced RAW264.7 Macrophages via Covalently Binding to PRDX4. Biomedicines. 2026; 14(3):629. https://doi.org/10.3390/biomedicines14030629
Chicago/Turabian StyleZhuge, Ruishen, Jianru Liu, Yueming Tian, Lirun Zhou, Yuanbo Wang, Huan Tang, Jinsheng Zhong, Wenhua Kuang, and Xiangying Ouyang. 2026. "Eupalinolide B Alleviates Oxidative Stress in LPS-Induced RAW264.7 Macrophages via Covalently Binding to PRDX4" Biomedicines 14, no. 3: 629. https://doi.org/10.3390/biomedicines14030629
APA StyleZhuge, R., Liu, J., Tian, Y., Zhou, L., Wang, Y., Tang, H., Zhong, J., Kuang, W., & Ouyang, X. (2026). Eupalinolide B Alleviates Oxidative Stress in LPS-Induced RAW264.7 Macrophages via Covalently Binding to PRDX4. Biomedicines, 14(3), 629. https://doi.org/10.3390/biomedicines14030629

