ZIF-8 Hydrogel-Mediated Regulation of Macrophage Phenotype Accelerates Frostbite Wound Healing
Abstract
1. Introduction
2. Materials and Methods
2.1. Materials
2.2. Preparation of OR@ZIF-8 Nanoparticles
2.3. Characterization of OR@ZIF-8 Nanoparticles
2.3.1. Characterization of Particle Size, Polydispersity Index, and Zeta Potential
2.3.2. Transmission Electron Microscopy Characterization
2.3.3. Stability Evaluation
2.3.4. Determination of Drug Loading and Encapsulation Efficiency
2.3.5. Drug Release Behavior
2.4. Determination of In Vitro Antioxidant Activity
2.4.1. Determination of DPPH· Free Radical Scavenging Capacity
2.4.2. Determination of ABTS+ Free Radical Scavenging Capacity
2.4.3. Determination of ·OH Free Radical Scavenging Capacity
2.5. Determination of Cytocompatibility and Protective Effect Against Oxidative Damage
2.5.1. Cell Culture
2.5.2. Cell Culture Screening of OR@ZIF-8 Concentration
2.5.3. Protective Effect of OR@ZIF-8 Against H2O2-Induced Oxidative Damage in HaCaT Cells
2.5.4. Verification by Live Cell Fluorescence Imaging
2.6. Determination of HaCaT Cell Migration Ability
2.6.1. Cell Scratch Assay
2.6.2. Transwell Migration Assay
2.7. Detection of Inflammatory Cytokines
2.8. Macrophage Polarization
2.9. Preparation of OR@ZIF-8@HA Hydrogel
2.10. Characterization of OR@ZIF-8@HA Hydrogel
2.10.1. Swelling Behavior
2.10.2. Mass Loss in PBS
2.11. Study on Mouse Frostbite Model
2.12. Statistical Analysis
3. Results
3.1. Physicochemical Characterization of Nanoparticles
3.2. Drug Loading and Encapsulation Efficiency
3.3. pH-Responsive In Vitro Drug Release Behavior
3.4. In Vitro Antioxidant Activity
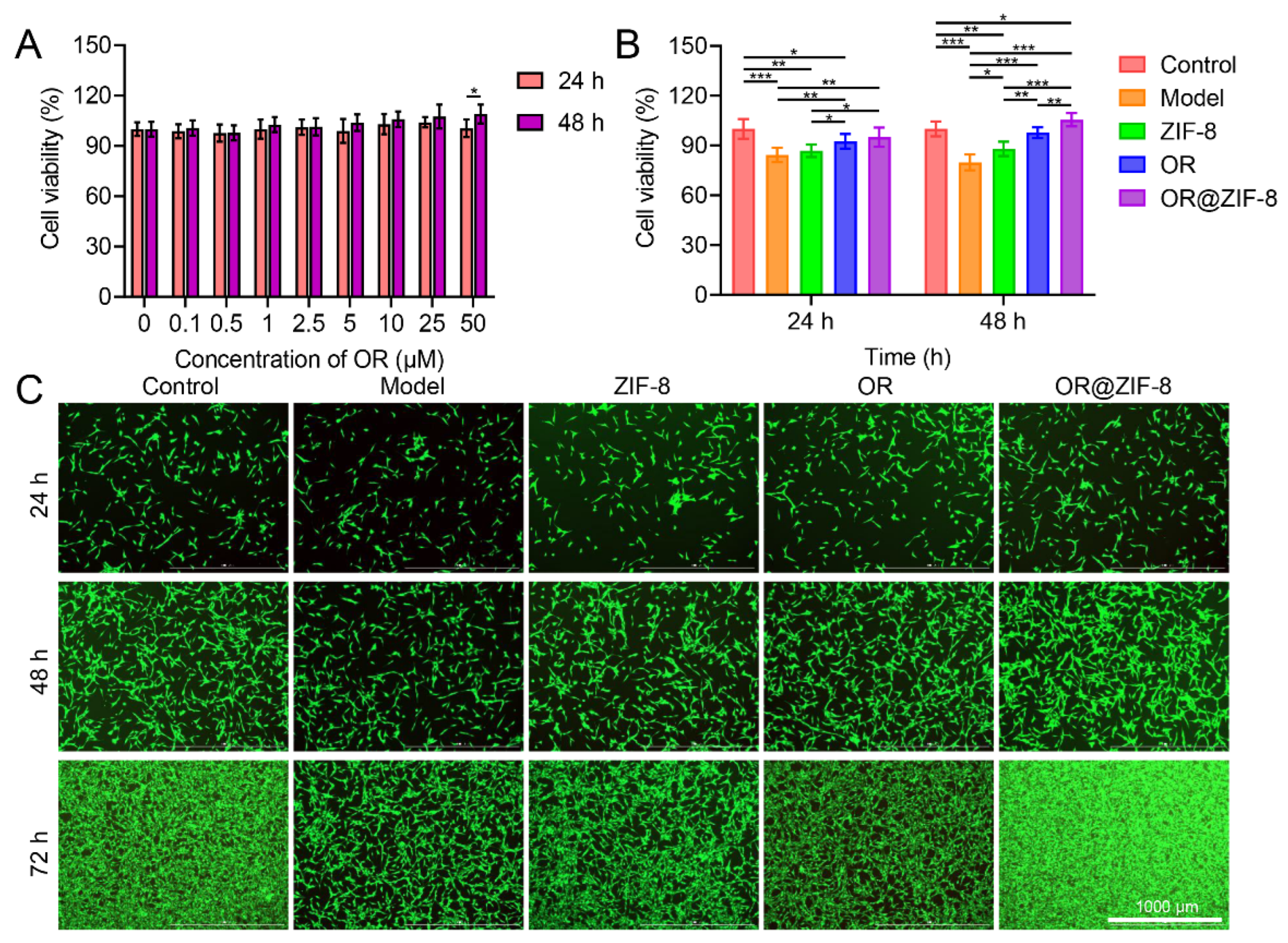
3.5. Cytocompatibility and Protective Effect Against Oxidative Damage
3.6. Effect on Cell Migratory Capacity
3.7. Regulatory Effect on Inflammatory Cytokine Secretion
3.8. Regulatory Effect on Macrophage Polarization
3.9. Physicochemical Characterization of OR@ZIF-8@HA Hydrogel
3.10. In Vivo Observation of Frostbite Wound Healing Phenotype
3.11. Histopathological Analysis
4. Discussion
5. Conclusions
Author Contributions
Funding
Institutional Review Board Statement
Informed Consent Statement
Data Availability Statement
Conflicts of Interest
Abbreviations
| OH | Hydroxyl Radical |
| ABTS+ | 2,2′-Azino-bis(3-ethylbenzthiazoline-6-sulfonic acid) |
| CCK-8 | Cell Counting Kit-8 |
| CD206 | Cluster of Differentiation 206 |
| CD86 | Cluster of Differentiation 86 |
| DL | Drug Loading |
| DLS | Dynamic Light Scattering |
| DPPH | 1,1-Diphenyl-2-picrylhydrazyl |
| EE | Encapsulation Efficiency |
| H2O2 | Hydrogen Peroxide |
| HA | Hyaluronic Acid |
| HaCaT | Human immortalized keratinocyte cell line |
| IL-10 | Interleukin-10 |
| IL-6 | Interleukin-6 |
| LPS | Lipopolysaccharide |
| OR | Oxyresveratrol |
| OR@ZIF-8 | Oxyresveratrol@Zeolitic Imidazolate Framework-8 |
| RAW264.7 | Murine macrophage cell line |
| TEM | Transmission Electron Microscope |
| TNF-α | Tumor Necrosis Factor-α |
References
- Sheridan, R.L.; Goverman, J.M.; Walker, T.G. Diagnosis and Treatment of Frostbite. N. Engl. J. Med. 2022, 386, 2213–2220. [Google Scholar] [CrossRef] [PubMed]
- Regli, I.B.; Strapazzon, G.; Falla, M.; Oberhammer, R.; Brugger, H. Long-Term Sequelae of Frostbite—A Scoping Review. Int. J. Environ. Res. Public Health 2021, 18, 9655. [Google Scholar] [CrossRef] [PubMed]
- Magnan, M.-A.; Gayet-Ageron, A.; Louge, P.; Champly, F.; Joffre, T.; Lovis, C.; Pignel, R. Hyperbaric Oxygen Therapy with Iloprost Improves Digit Salvage in Severe Frostbite Compared to Iloprost Alone. Mex 2021, 57, 1284. [Google Scholar] [CrossRef] [PubMed]
- Li, X.; Pan, J.; Liu, M.; Zhang, E.; Li, Y.; He, Y.; Yang, G.; Zhou, S. Design and Development of Fiber Patch to Prevent Reperfusion Injury and Provide Thermal Stimulation for Treating Severe Frostbite. Adv. Funct. Mater. 2025, e03172. [Google Scholar] [CrossRef]
- Joshi, K.; Goyary, D.; Mazumder, B.; Chattopadhyay, P.; Chakraborty, R.; Bhutia, Y.D.; Karmakar, S.; Dwivedi, S.K. Frostbite: Current Status and Advancements in Therapeutics. J. Therm. Biol 2020, 93, 102716. [Google Scholar] [CrossRef]
- Turner, B.L.; Dongen, T.T.C.F.v.; Berendsen, R.R.; Jong, F.J.M.d.; Endert, E.L.; van Hulst, R.A.; Hoencamp, R. Frostbite: A Treatment Guideline for Prehospital Treatment in a Military Environment. BMJ Mil. Health 2025, 171, 152–154. [Google Scholar] [CrossRef]
- Li, T.; Gao, D.; Wang, W.; Li, X.; Han, M.; Ma, J.; Zhu, Y. Establishment and Identification of a Deep Second-Degree Frostbite Model in Mouse Skin. Ther. Hypothermia Temp. Manag. 2025. [Google Scholar] [CrossRef]
- Wang, W.; Liu, P.; Zhu, W.; Li, T.; Wang, Y.; Wang, Y.; Li, J.; Ma, J.; Leng, L. Skin Organoid Transplantation Promotes Tissue Repair with Scarless in Frostbite. Protein Cell 2025, 16, 239–258. [Google Scholar] [CrossRef]
- Li, S.; Li, W.; Wu, X.; Zhang, B.; Liu, L.; Yin, L. Immune Cell-Derived Extracellular Vesicles for Precision Therapy of Inflammatory-Related Diseases. J. Control. Release 2024, 368, 533–547. [Google Scholar] [CrossRef]
- Priyono, Q.A.P.; Yusniasari, P.A.; Alifiansyah, M.R.T.; Suryanto, G.Y.; Widyowati, R.; Herdiansyah, M.A.; Ansori, A.N.M.; Purnobasuki, H.; Pratiwi, I.A.; Makhmudov, F.; et al. Ethnomedical Potentials, Phytochemicals, and Medicinal Profile of Alpinia Galanga L.: A Comprehensive Review. BIO Integr. 2024, 5, 982. [Google Scholar] [CrossRef]
- Shen, C.; Xu, P.; Shen, B.; Min, H.; Li, X.; Han, J.; Yuan, H. Nanogel for Dermal Application of the Triterpenoids Isolated from Ganoderma Lucidum (GLT) for Frostbite Treatment. Drug Deliv. 2016, 23, 610–618. [Google Scholar] [CrossRef] [PubMed]
- Passos, C.L.A.; Ferreira, C.; De Carvalho, A.G.A.; Silva, J.L.; Garrett, R.; Fialho, E. Oxyresveratrol in Breast Cancer Cells: Synergistic Effect with Chemotherapeutics Doxorubicin or Melphalan on Proliferation, Cell Cycle Arrest, and Cell Death. Pharmaceutics 2024, 16, 873. [Google Scholar] [CrossRef] [PubMed]
- Shi, X.; Xu, L.; Zhang, J.; Mo, J.; Zhuang, P.; Zheng, L. Oxyresveratrol from Mulberry Branch Extract Protects HUVECs against Oxidized Low-Density Lipoprotein-Induced Oxidative Injury via Activation of the Nrf-2/HO-1 Pathway. J. Funct. Foods 2023, 100, 105371. [Google Scholar] [CrossRef]
- Suriyaprom, S.; Srisai, P.; Intachaisri, V.; Kaewkod, T.; Pekkoh, J.; Desvaux, M.; Tragoolpua, Y. Antioxidant and Anti-Inflammatory Activity on LPS-Stimulated RAW 264.7 Macrophage Cells of White Mulberry (Morus alba L.) Leaf Extracts. Molecules 2023, 28, 4395. [Google Scholar] [CrossRef]
- Yu, H.-J.; Liu, J.-H.; Liu, W.; Niu, R.; Zhang, B.; Xiong, Y.; Liu, Y.; Wang, Y.-H.; Zhang, H.-J. Metal-Based Nanomedicines for Cancer Theranostics. Mil. Med. Res. 2025, 12, 41. [Google Scholar] [CrossRef]
- de Alencar Filho, J.M.T.; França, A.R.d.S.; da Silva, L.B.R.; Sampaio, P.A.; Pereira, E.C.V.; da Silva, A.R.; Alencar, M.V.V.d.O.; Araújo, T.C.d.L.; Menezes, P.M.N.; Costa, S.P.M.; et al. Vitexin as a Potential Antidysmenorrheic Agent: Development of a ZIF-8-Based Immediate-Release System and Evaluation via In Vivo and In Silico Approaches. Biomedicines 2025, 13, 2602. [Google Scholar] [CrossRef]
- Wang, S.; Liu, Y.; Wang, X.; Chen, L.; Huang, W.; Xiong, T.; Wang, N.; Guo, J.; Gao, Z.; Jin, M. Modulating Macrophage Phenotype for Accelerated Wound Healing with Chlorogenic Acid-Loaded Nanocomposite Hydrogel. J. Control. Release 2024, 369, 420–443. [Google Scholar] [CrossRef]
- Piao, Y.; Wang, N.; Jin, M.; Piao, J.; Han, M.; Wang, Z.; Quan, C.; Yin, J.; Gao, Z.; Cui, W.; et al. Multi-Trace Elements-Enriched Functional Drink Accelerates Gastric Ulcer Repair via the HGF/c-Met/STAT3 Pathway. J. Funct. Foods 2025, 125, 106674. [Google Scholar] [CrossRef]
- Chen, Y.; Wang, X.; Tao, S.; Wang, Q.; Ma, P.-Q.; Li, Z.-B.; Wu, Y.-L.; Li, D.-W. Research Advances in Smart Responsive-Hydrogel Dressings with Potential Clinical Diabetic Wound Healing Properties. Mil. Med. Res. 2023, 10, 37. [Google Scholar] [CrossRef]
- Wójcik-Pastuszka, D.; Iwaszkiewicz, R.; Musiał, W. The Effects of Synthetic Polymers on the Release Patterns of Bupivacaine Hydrochloride from Sodium Hyaluronate Hydrogels. Biomedicines 2024, 13, 39. [Google Scholar] [CrossRef]
- Wang, S.-Q.; Jin, M.-J.; Guo, Z.-K.; Shen, D.-R.; Jin, L.-N.; Cheng, F.; Zhao, Y.-R.; Liu, T.; Li, Y.-C.; Wang, N.-Y.; et al. Trace Element-Dictated Exosome Modules and Self-Adaptive Dual-Network Hydrogel Orchestrate Diabetic Foot Regeneration through Complement-Mitochondria-Autophagy Circuitry. Mil. Med. Res. 2025, 12, 71. [Google Scholar] [CrossRef]
- Nishad, M.; Verma, S.; Kumar, A.; Khurana, N. Formulation and Evaluation of Apigenin-Loaded Microsponge Gel for Effective Angioedema Therapy. Curr. Pharm. Anal. 2025, 21, 203–215. [Google Scholar] [CrossRef]
- Wan, H.; Wang, S.; Li, C.; Zeng, B.; Wu, H.; Liu, C.; Chen, L.; Jin, M.; Huang, W.; Zang, Y.; et al. LA67 Liposome-Loaded Thermo-Sensitive Hydrogel with Active Targeting for Efficient Treatment of Keloid via Peritumoral Injection. Pharmaceutics 2023, 15, 2157. [Google Scholar] [CrossRef] [PubMed]
- Zhang, Z.; Ma, S.-Y.; Yin, X.; Li, Y.-S.; Tang, H.-B. Topical Frankincense Treatment for Frostbite Based on Microcirculation Improvements. J. Ethnopharmacol. 2025, 336, 118728. [Google Scholar] [CrossRef] [PubMed]
- Yi, M.; Jin, W.; Li, H.; Niu, X.; Wang, J.; Wang, S.; Zhang, W.; Zhou, M.; Wang, Z.; Zhou, Y.; et al. pH-Responsive Bilayer Hydrogel with Sequential Release of Morin-Based Nanoparticles and bFGF for the Treatment of the “Ice and Fire” Wounds. Mater. Today Bio 2025, 35, 102519. [Google Scholar] [CrossRef]
- The ARRIVE Guidelines 2.0 | ARRIVE Guidelines. Available online: https://arriveguidelines.org/arrive-guidelines (accessed on 14 December 2025).
- Zhou, J.; Jiang, S.; Wang, L.; Lin, K.; Wu, J.; Gui, H.; Gao, Z. Decellularized Adipose Matrix Rejuvenates Photoaged Skin through Immune Microenvironment Modulation. BME Front. 2025, 6, 166. [Google Scholar] [CrossRef]
- Volkova, M.V.; Boyarintsev, V.V.; Trofimenko, A.V.; Kovaleva, E.V.; Othman, A.A.; Melerzanov, A.V.; Filkov, G.I.; Rybalkin, S.P.; Durymanov, M.O. Local Injection of Bone-Marrow Derived Mesenchymal Stromal Cells Alters a Molecular Expression Profile of a Contact Frostbite Injury Wound and Improves Healing in a Rat Model. Burns 2023, 49, 432–443. [Google Scholar] [CrossRef]
- Wibbenmeyer, L.; Lacey, A.M.; Endorf, F.W.; Logsetty, S.; Wagner, A.L.L.; Gibson, A.L.F.; Nygaard, R.M. American Burn Association Clinical Practice Guidelines on the Treatment of Severe Frostbite. J. Burn Care Res. 2024, 45, 541–556. [Google Scholar] [CrossRef]
- Sun, Y.; Zheng, L.; Yang, Y.; Qian, X.; Fu, T.; Li, X.; Yang, Z.; Yan, H.; Cui, C.; Tan, W. Metal–Organic Framework Nanocarriers for Drug Delivery in Biomedical Applications. Nano-Micro Lett. 2020, 12, 103. [Google Scholar] [CrossRef]
- Jia, S.; Zhou, H.; Chen, J.; Lin, J.; Zhu, X.; Weng, J.; Li, W.; Yu, F. A Comprehensive Review of Hydrogel Strategies for Repairing Peripheral Nerve Injuries. Brain-X 2025, 3, e70012. [Google Scholar] [CrossRef]
- Wu, L.; Zhou, X.; Cheng, W.; Pan, X.; Wang, C.H.; Li, Z.Y.; Yang, Y.H.; Zong, D.S. Current Applications and Future Developments in Biomedical Hydrogels. J. Shenyang Pharm. Univ. 2025, 42, 121–130. [Google Scholar]
- Wu, X.; Meng, F.; Lin, Z.; Sun, Y.; Li, H.; Zhang, S.; Bian, B.; Su, W.; Wang, X.; Liu, H.; et al. A Tissue Regeneration-Promoting Hydrogel Dressing Incorporating Zirconium MOF Loaded with Curcumin for Multi-Modal Healing of Bacterial-Infected Wounds. Mater. Today Chem. 2025, 44, 102568. [Google Scholar] [CrossRef]
- Singh, H.; Dan, A.; Prasanna Kumari, B.; Dave, H.; Parsaila, N.; Navale, A.; Darban, Z.; Yadav, I.; Goyal, P.; Misra, S.K.; et al. Copper-MOF and Tannic Acid-Empowered Composite Cryogel as a Skin Substitute for Accelerated Deep Wound Healing. Biomater. Adv. 2024, 164, 213983. [Google Scholar] [CrossRef] [PubMed]
- Wu, X.; Liu, Q.; Rasiuk, A.; Vladimirovich, S.S.; Pan, Y.; Lin, B.; Liu, Y.; Li, W.; Li, G.; Li, W.; et al. Polysaccharide-Based Aerogel Dressing Integrated with MOF-Loaded Quercetin with Multifunctional Effects for Promoting Infected Wound Healing. APL Mater. 2025, 13, 41113. [Google Scholar] [CrossRef]
- Fayazbakhsh, F.; Hataminia, F.; Eslam, H.M.; Ajoudanian, M.; Kharrazi, S.; Sharifi, K.; Ghanbari, H. Evaluating the Antioxidant Potential of Resveratrol-Gold Nanoparticles in Preventing Oxidative Stress in Endothelium on a Chip. Sci. Rep. 2023, 13, 21344. [Google Scholar] [CrossRef]
- Banerjee, D.; Vishwakarma, S.; Nayak, M.; Upadhyay, A.; Pradhan, L.; Makam, P.; Mukherjee, S. Fabrication of Zinc-Tryptophan Nanoassemblies for Antibacterial and Wound Healing Applications. ACS Appl. Nano Mater. 2025, 8, 4263–4278. [Google Scholar] [CrossRef]
- Guo, Y.; Sun, Q.; Wu, F.-G.; Dai, Y.; Chen, X. Polyphenol-Containing Nanoparticles: Synthesis, Properties, and Therapeutic Delivery. Adv. Mater. 2021, 33, 2007356. [Google Scholar] [CrossRef]
- Zhao, Y.; Liu, J.; Sun, L.; Liu, H.; Chen, X.; Deng, X.; Ping, Y.; Han, W.; Wang, J.; Tian, F.; et al. Zinc-Doped Curcumin Carbon Dots Promote Infected Wound Healing with Photodynamic via the VEGF Signaling Pathway. J. Nanobiotechnol. 2025, 23, 424. [Google Scholar] [CrossRef]
- Rahbardar, M.G.; Kesharwani, P.; Sahebkar, A. Resveratrol in Anti-Biofilm Therapy: Mechanisms, Molecular Derivatives, and Emerging Drug Delivery Strategies. Fitoterapia 2025, 186, 106800. [Google Scholar] [CrossRef]
- Sabbagh, F.; Kim, B.S. Microneedles for Transdermal Drug Delivery Using Clay-Based Composites. Expert Opin. Drug Deliv. 2022, 19, 1099–1113. [Google Scholar] [CrossRef]










Disclaimer/Publisher’s Note: The statements, opinions and data contained in all publications are solely those of the individual author(s) and contributor(s) and not of MDPI and/or the editor(s). MDPI and/or the editor(s) disclaim responsibility for any injury to people or property resulting from any ideas, methods, instructions or products referred to in the content. |
© 2025 by the authors. Licensee MDPI, Basel, Switzerland. This article is an open access article distributed under the terms and conditions of the Creative Commons Attribution (CC BY) license.
Share and Cite
Lou, G.; Li, Y.; Zhao, J.; Shao, H.; Wu, X.; Jin, H.; Guo, J.; Gao, Z.; Jin, X.; Jin, M.; et al. ZIF-8 Hydrogel-Mediated Regulation of Macrophage Phenotype Accelerates Frostbite Wound Healing. Biomedicines 2026, 14, 51. https://doi.org/10.3390/biomedicines14010051
Lou G, Li Y, Zhao J, Shao H, Wu X, Jin H, Guo J, Gao Z, Jin X, Jin M, et al. ZIF-8 Hydrogel-Mediated Regulation of Macrophage Phenotype Accelerates Frostbite Wound Healing. Biomedicines. 2026; 14(1):51. https://doi.org/10.3390/biomedicines14010051
Chicago/Turabian StyleLou, Ge, Yutong Li, Jinyu Zhao, Huihui Shao, Xianfu Wu, Heying Jin, Jianpeng Guo, Zhonggao Gao, Xing Jin, Mingji Jin, and et al. 2026. "ZIF-8 Hydrogel-Mediated Regulation of Macrophage Phenotype Accelerates Frostbite Wound Healing" Biomedicines 14, no. 1: 51. https://doi.org/10.3390/biomedicines14010051
APA StyleLou, G., Li, Y., Zhao, J., Shao, H., Wu, X., Jin, H., Guo, J., Gao, Z., Jin, X., Jin, M., & Wang, S. (2026). ZIF-8 Hydrogel-Mediated Regulation of Macrophage Phenotype Accelerates Frostbite Wound Healing. Biomedicines, 14(1), 51. https://doi.org/10.3390/biomedicines14010051

