Using Machine Learning to Detect Factors That Affect Homocysteine in Healthy Elderly Taiwanese Men
Abstract
1. Introduction
2. Materials and Methods
2.1. Participants and Study Design
- Men older than 65 years old: This study specifically focused on elderly populations, as age is a key factor influencing both homocysteine levels and age-related health changes. Given the known physiological differences in sex hormones and their influence on homocysteine metabolism, only male participants were included to eliminate sex as a potential confounding variable.
- No current medication for metabolic syndrome: Metabolic syndrome is a complex condition associated with systemic metabolic dysregulation. Excluding participants with this syndrome helped isolate the role of homocysteine in otherwise healthy elderly men, reducing the influence of confounding metabolic abnormalities.
- No significant medical diseases: Those with cancer or long-term use of medications for hyperglycemia, hypertension, or hyperlipidemia were excluded, as these conditions and their treatments can significantly alter metabolic pathways, including homocysteine levels, potentially introducing bias.
- Data completion: Individuals with incomplete data for variables essential to modeling and analysis were excluded to ensure model reliability and avoid imputation bias.
2.2. Traditional Statistics
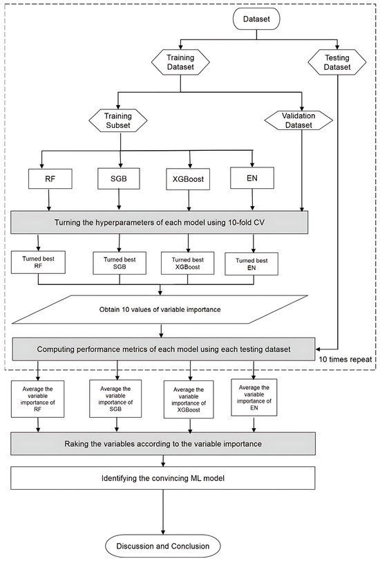
2.3. Proposed Machine Learning Scheme
2.4. Ethics Statement
3. Results
4. Discussion
- Hcy levels increase above the age of 50, and the subjects of the present study are all elderly men with higher Hcy levels, while their eGFR levels declined with age.
- Men generally have higher homocysteine levels than women in all age groups [42].
- Hcy levels vary across ethnic groups, with Cappucio et al. reporting that South Asians had significantly higher Hcy levels as compared to Caucasians [43].
5. Conclusions
Author Contributions
Funding
Institutional Review Board Statement
Informed Consent Statement
Data Availability Statement
Acknowledgments
Conflicts of Interest
References
- Ganguly, P.; Alam, S.F. Role of homocysteine in the development of cardiovascular disease. Nutr. J. 2015, 14, 6. [Google Scholar] [CrossRef] [PubMed]
- Diaz-Arrastia, R. Homocysteine and neurologic disease. Arch. Neurol. 2000, 57, 1422–1427. [Google Scholar] [CrossRef] [PubMed]
- Cordaro, M.; Siracusa, R.; Fusco, R.; Cuzzocrea, S.; Di Paola, R.; Impellizzeri, D. Involvements of hyperhomocysteinemia in neurological disorders. Metabolites 2021, 11, 37. [Google Scholar] [CrossRef] [PubMed]
- Hales, K. Video: Elevated Homocysteine in Parkinson’s. Available online: https://www.neurologysolutions.com/elevated-homocysteine-parkinsons/ (accessed on 20 December 2017).
- Brustolin, S.; Giugliani, R.; Felix, T.M. Genetics of homocysteine metabolism and associated disorders. Braz. J. Med. Biol. Res. 2010, 43, 1–7. [Google Scholar] [CrossRef] [PubMed]
- Kumar, A.; Palfrey, H.A.; Pathak, R.; Kadowitz, P.J.; Gettys, T.W.; Murthy, S.N. The metabolism and significance of homocysteine in nutrition and health. Nutr. Metab. 2017, 14, 78. [Google Scholar] [CrossRef] [PubMed]
- Methylation and Homocysteine: A Brief Overview. Available online: https://foodforthebrain.org/nutrition-for-healthcare-professionals/methylation-and-homocysteine/ (accessed on 21 April 2020).
- Wald, D.S.; Law, M.; Morris, J.K. Homocysteine and cardiovascular disease: Evidence on causality from a meta-analysis. BMJ 2002, 325, 1202. [Google Scholar] [CrossRef] [PubMed]
- Homocysteine Test. Available online: https://medlineplus.gov/lab-tests/homocysteine-test/ (accessed on 8 May 2022).
- Strain, J.J.; Dowey, L.; Ward, M.; Pentieva, K.; McNulty, H. B-vitamins, homocysteine metabolism and CVD. Proc. Nutr. Soc. 2004, 63, 597–603. [Google Scholar] [CrossRef] [PubMed]
- van Guldener, C. Why is homocysteine elevated in renal failure and what can be expected from homocysteine-lowering? Nephrol. Dial. Transplant. 2006, 21, 1161–1166. [Google Scholar] [CrossRef] [PubMed]
- Jacob, E.; Arango-Argoty, G.; Bikiel, D.; Sun, G.; Kipkogei, E.; Smith, K. AI-based predictive biomarker discovery via contrastive learning retrospectively improves clinical trial outcome. Res. Sq. 2024. [Google Scholar] [CrossRef]
- Sun, T.H.; Wang, C.C.; Wu, Y.L.; Hsu, K.C.; Lee, T.H. Machine learning approaches for biomarker discovery to predict large-artery atherosclerosis. Sci. Rep. 2023, 13, 15139. [Google Scholar] [CrossRef] [PubMed]
- Jiang, Z.; Han, K.; Min, D.; Kong, W.; Wang, S.; Gao, M. Identification of the methotrexate resistance-related diagnostic markers in osteosarcoma via adaptive total variation netNMF and multi-omics datasets. Front. Genet. 2023, 14, 1288073. [Google Scholar] [CrossRef] [PubMed]
- Shen, Z.; Liu, W.; Zhao, S.; Zhang, Q.; Wang, S.; Yuan, L. Nucleotide-level prediction of CircRNA-protein binding based on fully convolutional neural network. Front. Genet. 2023, 14, 1283404. [Google Scholar] [CrossRef] [PubMed]
- Ji, Y.; Lin, Z.; Li, G.; Tian, X.; Wu, Y.; Wan, J.; Liu, T.; Xu, M. Identification and validation of novel biomarkers associated with immune infiltration for the diagnosis of osteosarcoma based on machine learning. Front. Genet. 2023, 14, 1136783. [Google Scholar] [CrossRef] [PubMed]
- Wang, Y.; Wang, Y.; Liu, B.; Gao, X.; Li, Y.; Li, F.; Zhou, H. Mapping the tumor microenvironment in clear cell renal carcinoma by single-cell transcriptome analysis. Front. Genet. 2023, 14, 1207233. [Google Scholar] [CrossRef] [PubMed]
- Climer, S. A machine-learning evaluation of biomarkers designed for the future of precision medicine. medRxiv 2023. [Google Scholar] [CrossRef]
- Aborode, A.T.; Emmanuel, O.A.; Onifade, I.A.; Olotu, E.; Otorkpa, O.J.; Mehmood, Q.; Abdulai, S.I.; Jamiu, A.; Osinuga, A.; Oko, C.I.; et al. The role of machine learning in discovering biomarkers and predicting treatment strategies for neurodegenerative diseases: A narrative review. NeuroMarkers 2025, 2, 100034. [Google Scholar] [CrossRef]
- Fan, J.; Liu, S.; Wei, L.; Zhao, Q.; Zhao, G.; Dong, R.; Chen, B. Relationships between minerals’ intake and blood homocysteine levels based on three machine learning methods: A large cross-sectional study. Nutr. Diabetes 2024, 14, 36. [Google Scholar] [CrossRef] [PubMed]
- Orlenko, A.; Moore, J.H.; Orzechowski, P.; Olson, R.S.; Cairns, J.; Caraballo, P.J.; Weinshilboum, R.M.; Wang, L.; Breitenstein, M.K. Considerations for automated machine learning in clinical metabolic profiling: Altered homocysteine plasma concentration associated with metformin exposure. In Pacific Symposium on Biocomputing. Pac. Symp. Biocomput. 2018, 23, 460. [Google Scholar]
- Tzou, S.J.; Peng, C.H.; Huang, L.Y.; Chen, F.Y.; Kuo, C.H.; Wu, C.Z.; Chu, T.W. Comparison between linear regression and four different machine learning methods in selecting risk factors for osteoporosis in a Chinese female aged cohort. J. Chin. Med. Assoc. 2023, 86, 1028–1036. [Google Scholar] [CrossRef] [PubMed]
- Wu, X.; Tsai, S.P.; Tsao, C.K.; Chiu, M.L.; Tsai, M.K.; Lu, P.J.; Lee, J.H.; Chen, C.H.; Wen, C.; Chang, S.S.; et al. Cohort Profile: The Taiwan MJ Cohort: Half a million Chinese with repeated health surveillance data. Int. J. Epidemiol. 2017, 46, 1744–1744g. [Google Scholar] [CrossRef] [PubMed]
- MJ Health Research Foundation. The Introduction of MJ Health Database; MJ Health Research Foundation Technical Report, MJHRF-TR-01. 2016. Available online: http://www.mjhrf.org/upload/user/files/MJHRF-TR-01%20MJ%20Health%20Database.pdf (accessed on 22 August 2016).
- Wu, C.Z.; Huang, L.Y.; Chen, F.Y.; Kuo, C.H.; Yeih, D.F. Using Machine Learning to Predict Abnormal Carotid Intima-Media Thickness in Type 2 Diabetes. Diagnostics 2023, 13, 1834. [Google Scholar] [CrossRef] [PubMed]
- Breiman, L.; Cutler, A.; Liaw, A.; Wiener, M. randomForest: Breiman and Cutler’s Random Forests for Classification and Regression. R Package Version, 4.6–14. Available online: https://CRAN.R-project.org/package=randomForest (accessed on 25 March 2018).
- Greenwell, B.; Boehmke, B.; Cunningham, J. Gbm: Generalized Boosted Regression Models. R Package Version, 2.1.8. Available online: https://CRAN.R-project.org/package=gbm (accessed on 30 July 2020).
- Chen, T.; Guestrin, C. Xgboost: Extreme Gradient Boosting. R Package Version, 1.5.0.2. Available online: https://cran.r-project.org/src/contrib/Archive/xgboost/?utm_source=chatgpt.com (accessed on 21 November 2021).
- Kuhn, M. Caret: Classification and Regression Training. R Package Version, 6.0–90. Available online: https://CRAN.R-project.org/package=caret (accessed on 1 January 2022).
- Papatheodorou, L.; Weiss, N. Vascular oxidant stress and inflammation in hyperhomocysteinemia. Antioxid. Redox Signal. 2007, 9, 1941–1958. [Google Scholar] [CrossRef] [PubMed]
- Meng, S.; Ciment, S.; Jan, M.; Tran, T.; Pham, H.; Cueto, R.; Yang, X.-F.; Wang, H. Homocysteine induces inflammatory transcriptional signaling in monocytes. Front. Biosci. J. Virtual Libr. 2013, 18, 685. [Google Scholar]
- Dhingra, R.; Gona, P.; Nam, B.H.; D’Agostino, R.B., Sr.; Wilson, P.W.; Benjamin, E.J.; O’Donnell, C.J. C-reactive protein, inflammatory conditions, and cardiovascular disease risk. Am. J. Med. 2007, 120, 1054–1062. [Google Scholar] [CrossRef] [PubMed]
- Oudi, M.E.; Aouni, Z.; Mazigh, C.; Khochkar, R.; Gazoueni, E.; Haouela, H.; Machghoul, S. Homocysteine and markers of inflammation in acute coronary syndrome. Exp. Clin. Cardiol. 2010, 15, e25–e28. [Google Scholar] [PubMed]
- Care Health Insurance. How to Lower SGPT and SGOT Level in Liver Just 7 Days. 22 November 2023. Available online: https://www.careinsurance.com/blog/health-insurance-articles/how-to-lower-sgpt-and-sgot-level-in-liver-just-7-days (accessed on 22 November 2023).
- Hu, Y.; Liu, J.; Dong, X.; Xu, Y.; Leng, S.; Wang, G. Clinical Study of Serum Homocysteine and Non-Alcoholic Fatty Liver Disease in Euglycemic Patients. Med. Sci. Monit. 2016, 22, 4146–4151. [Google Scholar] [CrossRef] [PubMed]
- SGPT (Serum Glutamic-Pyruvic Transaminase), ALT (Alanine Aminotransferase), Interpretations. Available online: https://labpedia.net/sgpt-serum-glutamic-pyruvic-transaminase-alt-interpretations/ (accessed on 25 January 2020).
- Selhub, J. Homocysteine metabolism. Annu. Rev. Nutr. 1999, 19, 217–246. [Google Scholar] [CrossRef] [PubMed]
- Bradran, A.; Nasri, H. Association between white blood cell count and levels of serum homocysteine in end-stage renal failure patients treating with hemodialysis. J. Ayub Med. Coll. Abbottabad 2006, 18, 22–26. [Google Scholar] [PubMed]
- Samra, Y.A.; Zaidi, Y.; Rajpurohit, P.; Raghavan, R.; Cai, L.; Kaddour-Djebbar, I.; Tawfik, A. Warburg effect as a novel mechanism for homocysteine-induced features of age-related macular degeneration. Int. J. Mol. Sci. 2023, 24, 1071. [Google Scholar] [CrossRef] [PubMed]
- Chen, C.H.; Yang, W.C.; Hsiao, Y.H.; Huang, S.C.; Huang, Y.C. High homocysteine, low vitamin B-6, and increased oxidative stress are independently associated with the risk of chronic kidney disease. Nutrition 2016, 32, 236–241. [Google Scholar] [CrossRef] [PubMed]
- Long, Y.; Nie, J. Homocysteine in renal injury. Kidney Dis. 2016, 2, 80–87. [Google Scholar] [CrossRef] [PubMed]
- Strassburg, A.; Krems, C.; Lührmann, P.M.; Hartmann, B.; Neuhäuser-Berthold, M. Effect of age on plasma homocysteine concentrations in young and elderly subjects considering serum vitamin concentrations and different lifestyle factors. Int. J. Vitam. Nutr. Res. 2004, 74, 129–136. [Google Scholar] [CrossRef] [PubMed]
- Cappuccio, F.P.; Bell, R.; Perry, I.J.; Gilg, J.; Ueland, P.M.; Refsum, H.; Sagnella, G.A.; Jeffery, S.; Cook, D.G. Homocysteine levels in men and women of different ethnic and cultural background living in England. Atherosclerosis 2002, 164, 95–102. [Google Scholar] [CrossRef] [PubMed]
- Bennett, H. Homocysteine Levels: How They Affect Your Health. Available online: https://foreverfitscience.com/exercise-science/homocysteine-levels-how-they-affect-your-health/ (accessed on 6 March 2019).
- Tsai, C.L.; Wang, C.H.; Pan, C.Y.; Chen, F.C. The effects of long-term resistance exercise on the relationship between neurocognitive performance and GH, IGF-1, and homocysteine levels in the elderly. Front. Behav. Neurosci. 2015, 9, 23. [Google Scholar] [CrossRef] [PubMed]






| Variables | Unit and Description |
|---|---|
| Age | Years |
| Marital status (MS) | (1) Unmarried (2) Married |
| Income level (IL) | NTD/year (1) Below USD 200,000 (2) USD 200,001–USD 400,000 (3) USD 400,001–USD 800,000 (4) USD 800,001–USD 1,200,000 (5) USD 1,200,001–USD 1,600,000 (6) USD 1,600,001–USD 2,000,000 (7) More than USD 2,000,000 |
| Education level (Edu.) | (1) Illiterate; (2) Elementary school; (3) Junior high school; (4) High school (vocational); (5) Junior college; (6) University; (7) Graduate school or above |
| Body fat (BF) | % |
| Systolic blood pressure (SBP) | mmHg |
| Diastolic blood pressure (DBP) | mmHg |
| Leukocyte (WBC) | ×103/μL |
| Hemoglobin (Hb) | ×106/μL |
| Platelets (Plt) | ×103/μL |
| Fasting plasma glucose (FPG) | mg/dL |
| Total bilirubin (TBIL) | mg/dL |
| Albumin (Alb) | mg/dL |
| Globulin (Glo) | mg/dL |
| Alkaline phosphatase (ALP) | IU/L |
| Serum glutamic oxaloacetic transaminase (SGOT/AST) | IU/L |
| Serum glutamic pyruvic transaminase (SGPT/ALT) | IU/L |
| Serum γ-glutamyl transpeptidase (γ-GT) | IU/L |
| Lactate dehydrogenase (LDH) | IU/L |
| Estimated glomerular filtration rate (eGFR) | mg/dL |
| Uric acid (UA) | mg/dL |
| Triglycerides (TG) | mg/dL |
| High-density lipoprotein cholesterol (HDL-C) | mg/dL |
| Low-density lipoprotein cholesterol (LDL-C) | mg/dL |
| Calcium (Ca) | mg/dL |
| Phosphorus (P) | mg/dL |
| Thyroid-stimulating hormone (TSH) | IU/mL |
| C-reactive protein (CRP) | mg/dL |
| Testosterone (T) | ng/ml |
| Drinking area | - |
| Smoking area | - |
| Sport area | - |
| Sleeping hours (SH) | (1) 0~4 h (2) 4~6 h (3) 6~7 h (4) 7~8 h (5) 8~9 h (6) more than 9 h |
| Homocysteine (Hcy) | μmol/L |
| Numeric Variable | Mean ± SD | Ordinal Variables | N (%) |
|---|---|---|---|
| Age | 69.69 ± 4.68 | Marital status (MS) | |
| Body fat (BF) | 21.52 ± 5.79 | (1) Unmarried | 68 (16.39%) |
| Systolic blood pressure (SBP) | 129.35 ± 19.22 | (2) Married | 347 (83.61%) |
| Diastolic blood pressure (DBP) | 78.92 ± 10.95 | Income level (IL) | |
| Leukocyte (WBC) | 5.60 ± 1.39 | (1) Below USD 200,000 | 51 (28.18%) |
| Hemoglobin (Hb) | 14.82 ± 1.24 | (2) USD 200,001–USD 400,000 | 29 (16.02%) |
| Platelets (Plt) | 197.95 ± 50.82 | (3) USD 400,001–USD 800,000 | 44 (24.31%) |
| Fasting plasma glucose (FPG) | 109.47 ± 21.38 | (4) USD 800,001–USD 1,200,000 | 32 (17.68%) |
| Total bilirubin (TBIL) | 1.16 ± 0.41 | (5) USD 1,200,001–USD 1,600,000 | 104 (5.52%) |
| Albumin (Alb) | 4.30 ± 0.21 | (6) USD 1,600,001–USD 2,000,000 | 4 (2.21%) |
| Globulin (Glo) | 3.08 ± 0.35 | (7) More than USD 2,000,000 | 11 (6.08%) |
| Alkaline Phosphatase (ALP) | 62.24 ± 16.72 | Education level (Edu.) | |
| Serum glutamic oxaloacetic transaminase (SGOT/AST) | 25.61 ± 9.01 | (1) Illiterate | 8 (1.94%) |
| Serum glutamic pyruvic transaminase (SGPT/ALT) | 26.49 ± 15.57 | (2) Elementary school | 95 (23.00%) |
| Serum γ-glutamyl transpeptidase (γ-GT) | 30.96 ± 31.42 | (3) Junior high school | 51 (12.35%) |
| Lactate dehydrogenase (LDH) | 171.91 ± 29.59 | (4) High school (vocational) | 82 (19.85%) |
| Estimated glomerular filtration rate (eGFR) | 72.43 ± 12.09 | (5) Junior college | 62 (15.01%) |
| Uric acid (UA) | 6.16 ± 1.28 | (6) University | 78 (18.89%) |
| Triglycerides (TG) | 109.07 ± 54.75 | (7) Graduate school or above | 37 (8.96%) |
| High-density lipoprotein cholesterol (HDL-C) | 54.47 ± 12.80 | Sleeping hours (SH) | |
| Low-density lipoprotein cholesterol (LDL-C) | 121.14 ± 32.80 | (1) 0~4 h | 24 (5.45%) |
| Calcium (Ca) | 9.40 ± 0.40 | (2) 4~6 h | 120 (27.27%) |
| Phosphorus (P) | 3.37 ± 0.42 | (3) 6~7 h | 182 (41.36%) |
| Thyroid-stimulating hormone (TSH) | 1.83 ± 1.22 | (4) 7~8 h | 83 (18.86%) |
| C-reactive protein (CRP) | 0.23 ± 0.40 | (5) 8~9 h | 26 (5.91%) |
| Testosterone (T) | 5.85 ± 2.34 | (6) more than 9 h | 5 (1.14%) |
| Dependent variable | Mean ± SD | ||
| Homocysteine (Hcy) | 11.05 ± 3.81 |
| Age | BF | SBP | DBP | WBC | Hb | Plt | |
|---|---|---|---|---|---|---|---|
| Hcy | 0.181 *** | −0.104 * | 0.123 ** | 0.126 ** | 0.128 ** | −0.077 | 0.137 ** |
| FPG | TBIL | Alb | Glo | ALP | SGOT/AST | SGPT/ALT | |
| Hcy | −0.025 | −0.071 | 0.023 | 0.060 | 0.108 * | −0.064 | −0.134 ** |
| γ-GT | LDH | eGFR | UA | TG | HDL-C | LDL-C | |
| Hcy | −0.028 | 0.222 *** | −0.258 *** | 0.091 * | 0.051 | −0.048 | −0.151 ** |
| Ca | P | TSH | CRP | T | Drink area | ||
| Hcy | 0.077 | 0.059 | −0.061 | 0.056 | 0.009 | 0.001 | |
| Smoke area | Sport area | SH | |||||
| Hcy | 0.127 ** | −0.024 | −0.021 | ||||
| Methods | SMAPE | RAE | RRSE | RMSE |
|---|---|---|---|---|
| MLR | 0.3476 [0.3458–0.3512] | 0.3621 [0.3578–0.3641] | 1.1483 [1.058–1.2014] | 1.1856 [1.1296–1.2403] |
| RF | 0.2863 [0.2780–0.3021] | 0.2751 [0.2701–0.2865] | 0.9601 [0.9510–0.9724] | 0.9778 [0.9601–0.9825] |
| SGB | 0.2656 [0.2558–0.2857] | 0.2602 [0.2564–0.2714] | 0.9106 [0.9001–0.9210] | 0.9557 [0.9420–0.9618] |
| XGBoost | 0.2765 [0.2650–0.2814] | 0.2629 [0.2520–0.2769] | 0.9315 [0.9211–0.9468] | 0.9699 [0.9510–0.9752] |
| EN | 0.2566 [0.2451–0.2687] | 0.2557 [0.2414–0.2667] | 0.8901 [0.8810–0.9015] | 0.9652 [0.9541–0.9762] |
| MAPE_CI | SMAPE_CI | RAE_CI | RRSE_CI | RMSE_CI | R2_CI | |
|---|---|---|---|---|---|---|
| MLR | [0.2369, 0.8151] | [0.2428, 0.4525] | [0.8052, 1.3704] | [0.8059, 1.2958] | [1.7084, 2.8818] | [−0.6791, 0.3505] |
| EN | [0.2288, 0.7930] | [0.2304, 0.4394] | [0.7829, 1.3143] | [0.7799, 1.2569] | [1.6599, 2.7939] | [−0.5797, 0.3918] |
| RF | [0.1985, 0.8344] | [0.1867, 0.3956] | [0.7735, 1.1618] | [0.8900, 1.1780] | [1.6326, 2.9791] | [−0.3876, 0.2080] |
| SGB | [0.2028, 0.7324] | [0.1936, 0.4015] | [0.7240, 1.2011] | [0.8517, 1.2039] | [1.6484, 3.0692] | [−0.4495, 0.2746] |
| XGBoost | [0.2219, 0.7133] | [0.1991, 0.4055] | [0.7612, 1.2891] | [0.8507, 1.3298] | [1.7680, 2.9339] | [−0.7683, 0.2762] |
| RF | SGB | XGBoost | EN | Average | |
|---|---|---|---|---|---|
| Age | 25.63 | 30.92 | 16.04 | 12.29 | 21.22 |
| Marital status | 1.92 | 8.72 | 1.98 | 11.12 | 5.94 |
| Income level | 6.95 | 0.00 | 2.84 | 0.00 | 2.45 |
| Education level | 4.46 | 0.00 | 2.48 | 0.00 | 1.74 |
| Body fat | 10.93 | 0.00 | 36.33 | 0.00 | 11.82 |
| Systolic blood pressure | 53.03 | 7.24 | 32.43 | 2.66 | 23.84 |
| Diastolic blood pressure | 20.26 | 8.11 | 4.19 | 0.00 | 8.14 |
| White blood cell count | 49.52 | 16.93 | 12.90 | 91.86 | 42.80 |
| Hemoglobin | 10.30 | 0.00 | 9.49 | 0.00 | 4.95 |
| platelet | 18.43 | 22.66 | 11.72 | 0.00 | 13.20 |
| Fasting plasma glucose | 14.74 | 11.57 | 6.51 | 0.00 | 8.21 |
| Total bilirubin | 34.27 | 10.22 | 13.01 | 26.19 | 20.92 |
| Albumin | 5.12 | 0.00 | 0.99 | 49.93 | 14.01 |
| Globulin | 15.97 | 11.46 | 25.52 | 0.00 | 13.24 |
| Alkaline phosphatase | 12.46 | 0.00 | 2.09 | 0.00 | 3.64 |
| Serum Glutamic Oxaloacetic Transaminase | 25.79 | 5.37 | 21.67 | 0.00 | 13.21 |
| Serum glutamic pyruvic transaminase | 75.28 | 56.59 | 77.32 | 8.06 | 54.31 |
| Serum γ-glutamyl transpeptidase | 14.26 | 0.00 | 5.61 | 0.00 | 4.97 |
| Lactate dehydrogenase | 72.35 | 31.92 | 65.20 | 0.59 | 42.52 |
| Estimate glomerular filtration rate | 55.68 | 29.83 | 44.20 | 11.65 | 35.34 |
| Uric acid | 17.30 | 26.84 | 16.98 | 0.00 | 15.28 |
| Triglyceride | 16.64 | 20.41 | 17.44 | 0.00 | 13.62 |
| HDL-cholesterol | 15.74 | 8.65 | 7.92 | 0.27 | 8.15 |
| LDL-cholesterol | 24.40 | 9.88 | 19.37 | 0.00 | 13.41 |
| Calcium | 13.10 | 0.00 | 13.33 | 60.50 | 21.73 |
| Phosphorus | 18.31 | 0.00 | 32.47 | 0.00 | 12.70 |
| Thyroid-stimulating hormone | 13.10 | 4.44 | 10.07 | 0.00 | 6.90 |
| C-reactive protein | 100.00 | 100.00 | 100.00 | 100.00 | 100.00 |
| Testosterone | 0.00 | 0.00 | 0.00 | 0.00 | 0.00 |
| Drinking area | 3.21 | 17.91 | 0.12 | 0.00 | 5.31 |
| Smoking area | 8.87 | 0.00 | 11.69 | 2.61 | 5.79 |
| Sport area | 9.22 | 20.81 | 12.93 | 73.21 | 29.04 |
| Sleep hour | 16.71 | 11.86 | 17.71 | 0.00 | 11.57 |
| RF | SGB | XGBoost | EN | |
|---|---|---|---|---|
| RMSE | 3.7219 | 3.7956 | 3.9459 | 3.8626 |
| R2 | 0.1156 | 0.0802 | 0.006 | 0.0475 |
Disclaimer/Publisher’s Note: The statements, opinions and data contained in all publications are solely those of the individual author(s) and contributor(s) and not of MDPI and/or the editor(s). MDPI and/or the editor(s) disclaim responsibility for any injury to people or property resulting from any ideas, methods, instructions or products referred to in the content. |
© 2025 by the authors. Licensee MDPI, Basel, Switzerland. This article is an open access article distributed under the terms and conditions of the Creative Commons Attribution (CC BY) license (https://creativecommons.org/licenses/by/4.0/).
Share and Cite
Chiang, P.-J.; Tsao, C.-W.; Jhuo, Y.-C.; Chu, T.-W.; Pei, D.; Kuo, S.-W. Using Machine Learning to Detect Factors That Affect Homocysteine in Healthy Elderly Taiwanese Men. Biomedicines 2025, 13, 1816. https://doi.org/10.3390/biomedicines13081816
Chiang P-J, Tsao C-W, Jhuo Y-C, Chu T-W, Pei D, Kuo S-W. Using Machine Learning to Detect Factors That Affect Homocysteine in Healthy Elderly Taiwanese Men. Biomedicines. 2025; 13(8):1816. https://doi.org/10.3390/biomedicines13081816
Chicago/Turabian StyleChiang, Pei-Jhang, Chih-Wei Tsao, Yu-Cing Jhuo, Ta-Wei Chu, Dee Pei, and Shi-Wen Kuo. 2025. "Using Machine Learning to Detect Factors That Affect Homocysteine in Healthy Elderly Taiwanese Men" Biomedicines 13, no. 8: 1816. https://doi.org/10.3390/biomedicines13081816
APA StyleChiang, P.-J., Tsao, C.-W., Jhuo, Y.-C., Chu, T.-W., Pei, D., & Kuo, S.-W. (2025). Using Machine Learning to Detect Factors That Affect Homocysteine in Healthy Elderly Taiwanese Men. Biomedicines, 13(8), 1816. https://doi.org/10.3390/biomedicines13081816

