Investigation of the Impact of miRNA-7151 and a Mutation in Its Target Gene lncRNA KCNQ1OT1 on the Pathogenesis of Preeclampsia
Abstract
1. Introduction
2. Materials and Methods
2.1. Human Chorionic Trophoblast Cell Culture
2.2. Bioinformatics Prediction of the Binding Sites Between miR-7151-5p and KCNQ1OT1
2.3. Dual-Luciferase Reporter Assay
2.4. miR-7151-5p Overexpression and Inhibition Experiments
2.5. Total RNA Extraction and qRT-PCR
2.6. Assessment of the Effects of Overexpression or Knockdown of Candidate miRNAs on Migration and Invasion of Chorionic Trophoblast Cells
2.7. RNA Extraction and Transcriptome Sequencing
2.8. Data Preprocessing and Differentially Expressed Gene Analysis
2.9. Functional Annotation and Pathway Enrichment Analysis
3. Results
3.1. Bioinformatics Prediction of the Binding Sites Between miR-7151-5p and KCNQ1OT1
3.2. Dual-Luciferase Reporter Assay Validates Direct Binding Between miR-7151-5p and KCNQ1OT1
3.3. miR-7151-5p Overexpression and Inhibition Experiments
3.4. Assessment of the Effects of Overexpression or Knockdown of Candidate miRNAs on Migration and Invasion of Chorionic Trophoblast Cells
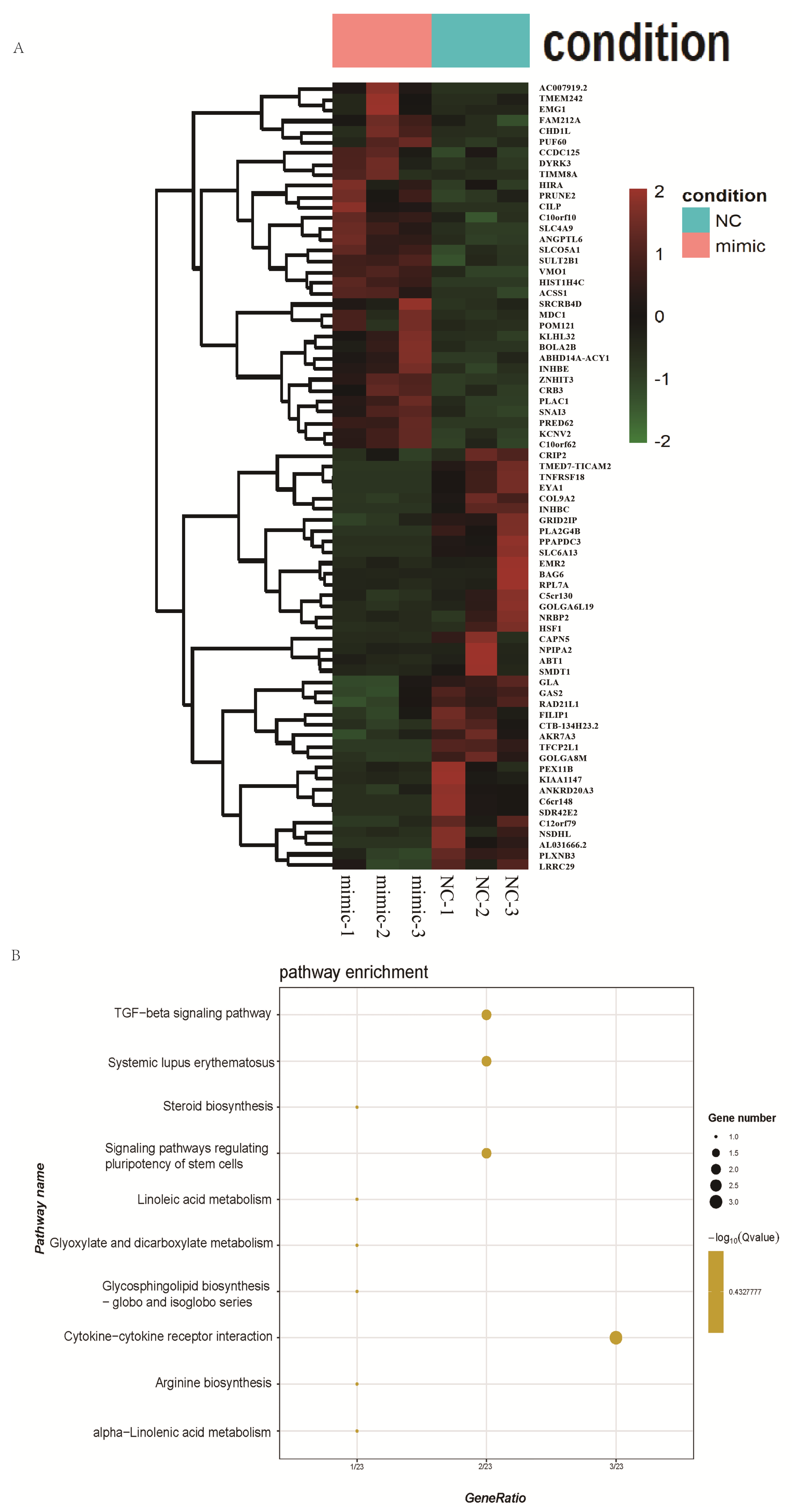
3.5. RNA Extraction and Transcriptome Sequencing
3.6. Gene Function Annotation and Enrichment Analysis
3.7. PPI Analysis
3.8. Functional Enrichment Analysis
4. Discussion
5. Limitations
Author Contributions
Funding
Institutional Review Board Statement
Informed Consent Statement
Data Availability Statement
Acknowledgments
Conflicts of Interest
References
- Mol, B.W.J.; Roberts, C.T.; Thangaratinam, S.; Magee, L.A.; De Groot, C.J.M.; Hofmeyr, G.J. Pre-Eclampsia. Lancet 2016, 387, 999–1011. [Google Scholar] [CrossRef] [PubMed]
- Sun, N.; Qin, S.; Zhang, L.; Liu, S. Roles of Noncoding RNAs in Preeclampsia. Reprod. Biol. Endocrinol. 2021, 19, 100. [Google Scholar] [CrossRef] [PubMed]
- Tannetta, D.; Collett, G.; Vatish, M.; Redman, C.; Sargent, I. Syncytiotrophoblast Extracellular Vesicles–Circulating Biopsies Reflecting Placental Health. Placenta 2017, 52, 134–138. [Google Scholar] [CrossRef] [PubMed]
- Salomon, C.; Guanzon, D.; Scholz-Romero, K.; Longo, S.; Correa, P.; Illanes, S.E.; Rice, G.E. Placental Exosomes as Early Biomarker of Preeclampsia: Potential Role of Exosomalmicrornas across Gestation. J. Clin. Endocrinol. Metab. 2017, 102, 3182–3194. [Google Scholar] [CrossRef] [PubMed]
- Li, H.; Ouyang, Y.; Sadovsky, E.; Parks, W.T.; Chu, T.; Sadovsky, Y. Unique microRNA Signals in Plasma Exosomes from Pregnancies Complicated by Preeclampsia. Hypertension 2020, 75, 762–771. [Google Scholar] [CrossRef] [PubMed]
- Pillay, P.; Vatish, M.; Duarte, R.; Moodley, J.; Mackraj, I. Exosomal microRNA Profiling in Early and Late Onset Preeclamptic Pregnant Women Reflects Pathophysiology. Int. J. Nanomed. 2019, 14, 5637–5657. [Google Scholar] [CrossRef] [PubMed]
- Kasimanickam, R.; Kasimanickam, V. MicroRNAs in the Pathogenesis of Preeclampsia—A Case-Control In Silico Analysis. Curr. Issues Mol. Biol. 2024, 46, 3438–3459. [Google Scholar] [CrossRef] [PubMed]
- Shen, L.; Li, Y.; Li, R.; Diao, Z.; Yany, M.; Wu, M.; Sun, H.; Yan, G.; Hu, Y. Placenta-Associated Serum Exosomal miR-155 Derived from Patients with Preeclampsia Inhibits eNOS Expression in Human Umbilical Vein Endothelial Cells. Int. J. Mol. Med. 2018, 41, 1731–1739. [Google Scholar] [CrossRef] [PubMed]
- Munjas, J.; Sopić, M.; Stefanović, A.; Košir, R.; Ninić, A.; Joksić, I.; Antonić, T.; Spasojević-Kalimanovska, V.; Prosenc Zmrzljak, U. Non-Coding RNAs in Preeclampsia—Molecular Mechanisms and Diagnostic Potential. Int. J. Mol. Sci. 2021, 22, 10652. [Google Scholar] [CrossRef] [PubMed]
- Anton, L.; Olarerin-George, A.O.; Schwartz, N.; Srinivas, S.; Bastek, J.; Hogenesch, J.B.; Elovitz, M.A. MiR-210 Inhibits Trophoblast Invasion and Is a Serum Biomarker for Preeclampsia. Am. J. Pathol. 2013, 183, 1437–1445. [Google Scholar] [CrossRef] [PubMed]
- Koushki, M.; Amiri-Dashatan, N.; Khodadadi, M.; Masnavi, E.; Doustimotlagh, A.H. The Potential Predictive Value of miR-181 in Women with Preeclampsia: A Systematic Review and Meta-Analysis. BMC Pregnancy Childbirth 2025, 25, 474. [Google Scholar] [CrossRef] [PubMed]
- Wang, N.; Feng, Y.; Xu, J.; Zou, J.; Chen, M.; He, Y.; Liu, H.; Xue, M.; Gu, Y. miR-362-3p Regulates Cell Proliferation, Migration and Invasion of Trophoblastic Cells under Hypoxia through Targeting Pax3. Biomed. Pharmacother. 2018, 99, 462–468. [Google Scholar] [CrossRef] [PubMed]
- Wang, W.; Zhang, W.; Chen, L.; Wu, X.; Gu, J.; Yang, F.; Wang, B.; Qin, S.; Tang, P. Identification of Differentially Expressed miRNAs in Plasma Exosomes from Patients with Early-Onset Pre-Eclampsia Using next Generation Sequencing. Heliyon 2024, 10, e24543. [Google Scholar] [CrossRef] [PubMed]
- Ponting, C.P.; Oliver, P.L.; Reik, W. Evolution and Functions of Long Noncoding RNAs. Cell 2009, 136, 629–641. [Google Scholar] [CrossRef] [PubMed]
- Taheri, M.; Shirvani-Farsani, Z.; Harsij, A.; Fathi, M.; Khalilian, S.; Ghafouri-Fard, S.; Baniahmad, A. A Review on the Role of KCNQ1OT1 lncRNA in Human Disorders. Pathol.-Res. Pract. 2024, 255, 155188. [Google Scholar] [CrossRef] [PubMed]
- Li, Y.; Yi, M.; Wang, D.; Zhang, Q.; Yang, L.; Yang, C. LncRNA KCNQ1OT1 Regulates Endoplasmic Reticulum Stress to Affect Cerebral Ischemia-Reperfusion Injury Through Targeting miR-30b/GRP78. Inflammation 2020, 43, 2264–2275. [Google Scholar] [CrossRef] [PubMed]
- Huang, X.; Tan, J.; Li, Y.; Su, H.; Huang, M.; Huang, F.; Huang, P. Expression of LncRNA KCNQ1Ot1 in Diabetic Nephropathy and Its Correlation with MEK/ERK Signaling Pathway. Am. J. Transl. Res. 2022, 14, 1796–1806. [Google Scholar] [PubMed]
- Zhao, L.; Chen, H.; Wu, L.; Li, Z.; Zhang, R.; Zeng, Y.; Yang, T.; Ruan, H. LncRNA KCNQ1OT1 Promotes the Development of Diabetic Nephropathy by Regulating miR-93-5p/ROCK2 Axis. Diabetol. Metab. Syndr. 2021, 13, 108. [Google Scholar] [CrossRef] [PubMed]
- Chen, F.R.; Zheng, L.M.; Wu, D.C.; Gong, H.M.; Cen, H.; Chen, W.C. Regulatory Relationship between lncRNA KCNQ1OT1 and miR-146a-3p in Preeclampsia. Zhonghua Fu Chan Ke Za Zhi 2020, 55, 535–543. [Google Scholar] [PubMed]
- Rapetti-Mauss, R.; Bustos, V.; Thomas, W.; McBryan, J.; Harvey, H.; Lajczak, N.; Madden, S.F.; Pellissier, B.; Borgese, F.; Soriani, O.; et al. Bidirectional KCNQ1:β-Catenin Interaction Drives Colorectal Cancer Cell Differentiation. Proc. Natl. Acad. Sci. USA 2017, 114, 4159–4164. [Google Scholar] [CrossRef] [PubMed]
- Sunamura, N.; Ohira, T.; Kataoka, M.; Inaoka, D.; Tanabe, H.; Nakayama, Y.; Oshimura, M.; Kugoh, H. Regulation of Functional KCNQ1OT1 lncRNA by β-Catenin. Sci. Rep. 2016, 6, 20690. [Google Scholar] [CrossRef] [PubMed]
- Zhang, Y.; Zhang, J.; Chen, S.; Li, M.; Yang, J.; Tan, J.; He, B.; Zhu, L. Unveiling the Network Regulatory Mechanism of ncRNAs on the Ferroptosis Pathway: Implications for Preeclampsia. Int. J. Womens Health 2024, 16, 1633–1651. [Google Scholar] [CrossRef] [PubMed]
- Chen, Y.; Zhang, Y.; Xie, S.; Zhou, X.; Zhu, L.; Cao, Y. Establishment of a Placental lncRNA-mRNA Expression Network for Early-Onset Preeclampsia. BMC Pregnancy Childbirth 2024, 24, 329. [Google Scholar] [CrossRef] [PubMed]
- Zhang, Z.; Wang, P.; Zhang, L.; Huang, C.; Gao, J.; Li, Y.; Yang, B. Identification of Key Genes and Long Noncoding RNA-Associated Competing Endogenous RNA (ceRNA) Networks in Early-Onset Preeclampsia. BioMed Res. Int. 2020, 2020, 1673486. [Google Scholar] [CrossRef] [PubMed]
- Novoa-Herran, S.; Umaña-Perez, A.; Canals, F.; Sanchez-Gomez, M. Serum Depletion Induces Changes in Protein Expression in the Trophoblast-Derived Cell Line HTR-8/SVneo. Cell. Mol. Biol. Lett. 2016, 21, 22. [Google Scholar] [CrossRef] [PubMed]
- Kruger, J.; Rehmsmeier, M. RNAhybrid: MicroRNA Target Prediction Easy, Fast and Flexible. Nucleic Acids Res. 2006, 34, W451–W454. [Google Scholar] [CrossRef] [PubMed]
- MicroRNA Protocols. Methods in Molecular Biology; Ying, S.-Y., Ed.; Humana Press: Totowa, NJ, USA, 2006; ISBN 978-1-58829-581-1. [Google Scholar]
- Hubbard, T. The Ensembl Genome Database Project. Nucleic Acids Res. 2002, 30, 38–41. [Google Scholar] [CrossRef] [PubMed]
- Li, L.; Lv, G.; Wang, B.; Ma, H. Long Non-Coding RNA KCNQ1OT1 Promotes Multidrug Resistance in Chordoma by Functioning as a Molecular Sponge of miR-27b-3p and Subsequently Increasing ATF2 Expression. Cancer Manag. Res. 2020, 12, 7847–7853. [Google Scholar] [CrossRef] [PubMed]
- Kuhn, D.E.; Martin, M.M.; Feldman, D.S.; Terry, A.V., Jr.; Elton, T.S. Experimental Validation of miRNA Targets. Methods 2008, 44, 47–54. [Google Scholar] [CrossRef] [PubMed]
- Sherf, B.A.; Navarro, S.L.; Hannah, R.R.; Wood, K.V. Dual-LuciferaseTM Reporter Assay: An Advanced Co-Reporter Technology Integrating Firefly and Renilla Luciferase Assays. Promega Notes 1996, 57, 2–8. [Google Scholar]
- Esau, C.C. Inhibition of microRNA with Antisense Oligonucleotides. Methods 2008, 44, 55–60. [Google Scholar] [CrossRef] [PubMed]
- Luo, R.; Shao, X.; Xu, P.; Liu, Y.; Wang, Y.; Zhao, Y.; Liu, M.; Ji, L.; Li, Y.; Chang, C.; et al. MicroRNA-210 Contributes to Preeclampsia by Downregulating Potassium Channel Modulatory Factor 1. Hypertension 2014, 64, 839–845. [Google Scholar] [CrossRef] [PubMed]
- Muralimanoharan, S.; Maloyan, A.; Mele, J.; Guo, C.; Myatt, L.G.; Myatt, L. MIR-210 Modulates Mitochondrial Respiration in Placenta with Preeclampsia. Placenta 2012, 33, 816–823. [Google Scholar] [CrossRef] [PubMed]
- Wang, X.; Liu, Y.; Liu, X.; Yang, J.; Teng, G.; Zhang, L.; Zhou, C. miR-124 Inhibits Cell Proliferation, Migration and Invasion by Directly Targeting SOX9 in Lung Adenocarcinoma. Oncol. Rep. 2016, 35, 3115–3121. [Google Scholar] [CrossRef] [PubMed]
- Lin, S.; Que, Y.; Que, C.; Li, F.; Deng, M.; Xu, D. Exosome miR-3184-5p Inhibits Gastric Cancer Growth by Targeting XBP1 to Regulate the AKT, STAT3, and IRE1 Signalling Pathways. Asia-Pac. J. Clncl Oncol. 2023, 19, e27–e38. [Google Scholar] [CrossRef] [PubMed]
- Chomczynski, P.; Sacchi, N. The Single-Step Method of RNA Isolation by Acid Guanidinium Thiocyanate–Phenol–Chloroform Extraction: Twenty-Something Years On. Nat. Protoc. 2006, 1, 581–585. [Google Scholar] [CrossRef] [PubMed]
- Fan, M.; Xu, Y.; Hong, F.; Gao, X.; Xin, G.; Hong, H.; Dong, L.; Zhao, X. Rac1/β-Catenin Signalling Pathway Contributes to Trophoblast Cell Invasion by Targeting Snail and MMP9. Cell. Physiol. Biochem. 2016, 38, 1319–1332. [Google Scholar] [CrossRef] [PubMed]
- Schneider, C.A.; Rasband, W.S.; Eliceiri, K.W. NIH Image to ImageJ: 25 Years of Image Analysis. Nat. Methods 2017, 9, 671–675. [Google Scholar] [CrossRef] [PubMed]
- Bonfield, J.K.; Mahoney, M.V. Compression of FASTQ and SAM Format Sequencing Data. PLoS ONE 2013, 8, e59190. [Google Scholar] [CrossRef] [PubMed]
- Pertea, M.; Pertea, G.M.; Antonescu, C.M.; Chang, T.-C.; Mendell, J.T.; Salzberg, S.L. StringTie Enables Improved Reconstruction of a Transcriptome from RNA-Seq Reads. Nat. Biotechnol. 2015, 33, 290–295. [Google Scholar] [CrossRef] [PubMed]
- Love, M.I.; Huber, W.; Anders, S. Moderated Estimation of Fold Change and Dispersion for RNA-Seq Data with DESeq2. Genome Biol. 2014, 15, 550. [Google Scholar] [CrossRef] [PubMed]
- Chen, L.; Zhang, Y.-H.; Lu, G.; Huang, T.; Cai, Y.-D. Analysis of Cancer-Related lncRNAs Using Gene Ontology and KEGG Pathways. Artif. Intell. Med. 2017, 76, 27–36. [Google Scholar] [CrossRef] [PubMed]
- Ferreira, J.A.; Zwinderman, A.H. On the Benjamini–Hochberg Method. Ann. Stat. 2006, 34, 1827–1849. [Google Scholar] [CrossRef]
- Prijanti, A.R.; Oktavia, N.T.; Iswanti, F.C.; Mudjihartini, N.; Purwosunu, Y. Increase in Transforming Growth Factor-β Didnot Affect Trombospondin1 in Preeclampsia Placentas. Turk. J. Obstet. Gynecol. 2023, 20, 22–28. [Google Scholar] [CrossRef] [PubMed]
- Wan, L.; Sun, D.; Xie, J.; Du, M.; Wang, P.; Wang, M.; Lei, Y.; Wang, H.; Wang, H.; Dong, M. Declined Placental PLAC1 Expression Is Involved in Preeclampsia. Medicine 2019, 98, e17676. [Google Scholar] [CrossRef] [PubMed]
- Hian Tan, K.; Sim Tan, S.; Sze, S.K.; Ryan Lee, W.K.; Jack Ng, M.; Kiang Lim, S. Plasma Biomarker Discovery in Preeclampsia Using a Novel Differential Isolation Technology for Circulating Extracellular Vesicles. Am. J. Obstet. Gynecol. 2014, 211, 380.e1–380.e13. [Google Scholar] [CrossRef] [PubMed]
- Park, Y.; Cho, G.J.; Kim, L.Y.; Lee, T.-S.; Oh, M.-J.; Kim, Y.-H. Preeclampsia Increases the Incidence of Postpartum Cerebrovascular Disease in Korean Population. J. Korean Med. Sci. 2018, 33, e35. [Google Scholar] [CrossRef] [PubMed]
- Tang, N.; He, Y.; Karatela, S.; Zhong, J.; Zeng, X.; Lu, Q.; Zhao, F.; Cai, L. Association between Erythrocyte Polyunsaturated Fatty Acids and Gestational Diabetes Mellitus in Chinese Pregnant Women. Eur. J. Nutr. 2025, 64, 87. [Google Scholar] [CrossRef] [PubMed]
- Pan, H.; Wan, J. Serum HSF1 Is Upregulated in Endometriosis Patients and Serves as a Potential Diagnostic Biomarker. Kaohsiung J. Med. Sci. 2023, 39, 1045–1051. [Google Scholar] [CrossRef] [PubMed]
- Liu, H.; Wang, Z.; Li, Y.; Chen, Q.; Jiang, S.; Gao, Y.; Wang, J.; Chi, Y.; Liu, J.; Wu, X.; et al. Hierarchical lncRNA Regulatory Network in Early-Onset Severe Preeclampsia. BMC Biol. 2024, 22, 159. [Google Scholar] [CrossRef] [PubMed]
- Manoharan, A.; Ballambattu, V.B.; Palani, R. Genetic Architecture of Preeclampsia. Clin. Chim. Acta 2024, 558, 119656. [Google Scholar] [CrossRef] [PubMed]
- Heldin, C.-H.; Moustakas, A. Signaling Receptors for TGF-β Family Members. Cold Spring Harb. Perspect. Biol. 2016, 8, a022053. [Google Scholar] [CrossRef] [PubMed]
- Haider, S.; Meinhardt, G.; Saleh, L.; Fiala, C.; Pollheimer, J.; Knöfler, M. Notch1 Controls Development of the Extravillous Trophoblast Lineage in the Human Placenta. Proc. Natl. Acad. Sci. USA 2016, 113, E7710–E7719. [Google Scholar] [CrossRef] [PubMed]
- Knöfler, M.; Haider, S.; Saleh, L.; Pollheimer, J.; Gamage, T.K.J.B.; James, J. Human Placenta and Trophoblast Development: Key Molecular Mechanisms and Model Systems. Cell. Mol. Life Sci. 2019, 76, 3479–3496. [Google Scholar] [CrossRef] [PubMed]
- Ghosh, S.; Thamotharan, S.; Fong, J.; Lei, M.Y.Y.; Janzen, C.; Devaskar, S.U. Circulating Extracellular Vesicular microRNA Signatures in Early Gestation Show an Association with Subsequent Clinical Features of Pre-Eclampsia. Sci. Rep. 2024, 14, 16770. [Google Scholar] [CrossRef] [PubMed]
- James, J.L.; Carter, A.M.; Chamley, L.W. Human Placentation from Nidation to 5 Weeks of Gestation. Part I: What Do We Know about Formative Placental Development Following Implantation? Placenta 2012, 33, 327–334. [Google Scholar] [CrossRef] [PubMed]
- Rana, S.; Lemoine, E.; Granger, J.P.; Karumanchi, S.A. Preeclampsia: Pathophysiology, Challenges, and Perspectives. Circ. Res. 2019, 124, 1094–1112. [Google Scholar] [CrossRef] [PubMed]
- Frazier, S.; McBride, M.W.; Mulvana, H.; Graham, D. From Animal Models to Patients: The Role of Placental microRNAs, miR-210, miR-126, and miR-148a/152 in Preeclampsia. Clin. Sci. 2020, 134, 1001–1025. [Google Scholar] [CrossRef] [PubMed]
- Fant, M.; Weisoly, D.L.; Cocchia, M.; Huber, R.; Khan, S.; Lunt, T.; Schlessinger, D. PLAC1, a Trophoblast-specific Gene, Is Expressed throughout Pregnancy in the Human Placenta and Modulated by Keratinocyte Growth Factor. Mol. Reprod. Devel 2002, 63, 430–436. [Google Scholar] [CrossRef] [PubMed]
- Maynard, S.E.; Karumanchi, S.A. Angiogenic Factors and Preeclampsia. In Seminars in Nephrology; Elsevier: Amsterdam, The Netherlands, 2011. [Google Scholar]
- Lee, B.-K.; Salamah, J.; Cheeran, E.; Adu-Gyamfi, E.A. Dynamic and Distinct Histone Modifications Facilitate Human Trophoblast Lineage Differentiation. Sci. Rep. 2024, 14, 4505. [Google Scholar] [CrossRef] [PubMed]
- Jebbink, J.M.; Boot, R.G.; Keijser, R.; Moerland, P.D.; Aten, J.; Veenboer, G.J.M.; Van Wely, M.; Buimer, M.; Ver Loren Van Themaat, E.; Aerts, J.M.F.G.; et al. Increased Glucocerebrosidase Expression and Activity in Preeclamptic Placenta. Placenta 2015, 36, 160–169. [Google Scholar] [CrossRef] [PubMed]
- Padmini, E.; Lavanya, S. Over Expression of HSP70 and HSF1 in Endothelial Cells during Pre-Eclamptic Placental Stress: Pre-Eclamptic Stress and HSP70-HSF1 Expression. Aust. N. Z. J. Obstet. Gynaecol. 2011, 51, 47–52. [Google Scholar] [CrossRef] [PubMed]
- Kukor, Z. Nutrigenetic Investigations in Preeclampsia. Nutrients 2024, 16, 3248. [Google Scholar] [CrossRef] [PubMed]







| Ensembl_id | Gene | miR-7151-5p Mimic | NC | log2(FC) | p-Value |
|---|---|---|---|---|---|
| ENSG00000170965 | PLAC1 | 0.121341831 | 0.009957439 | 3.50879365 | 0.012470628 |
| ENSG00000130812 | ANGPTL6 | 0.118435448 | 0.023556238 | 2.319557029 | 0.027106337 |
| ENSG00000100084 | HIRA | 0.141205578 | 0.050841777 | 1.437466173 | 0.031709663 |
| ENSG00000102393 | GLA | 0.897614745 | 2.397320911 | −1.412718299 | 0.032110605 |
| ENSG00000185122 | HSF1 | 1.345940712 | 5.106967702 | −1.91852461 | 0.009848118 |
| ENSG00000204463 | BAG6 | 0.025970633 | 0.596313102 | −4.5121193 | 0.025031886 |
Disclaimer/Publisher’s Note: The statements, opinions and data contained in all publications are solely those of the individual author(s) and contributor(s) and not of MDPI and/or the editor(s). MDPI and/or the editor(s) disclaim responsibility for any injury to people or property resulting from any ideas, methods, instructions or products referred to in the content. |
© 2025 by the authors. Licensee MDPI, Basel, Switzerland. This article is an open access article distributed under the terms and conditions of the Creative Commons Attribution (CC BY) license (https://creativecommons.org/licenses/by/4.0/).
Share and Cite
Wang, W.; Wu, X.; Gu, J.; Chen, L.; Zhang, W.; Sun, X.; Qin, S.; Tang, P. Investigation of the Impact of miRNA-7151 and a Mutation in Its Target Gene lncRNA KCNQ1OT1 on the Pathogenesis of Preeclampsia. Biomedicines 2025, 13, 1813. https://doi.org/10.3390/biomedicines13081813
Wang W, Wu X, Gu J, Chen L, Zhang W, Sun X, Qin S, Tang P. Investigation of the Impact of miRNA-7151 and a Mutation in Its Target Gene lncRNA KCNQ1OT1 on the Pathogenesis of Preeclampsia. Biomedicines. 2025; 13(8):1813. https://doi.org/10.3390/biomedicines13081813
Chicago/Turabian StyleWang, Wuqian, Xiaojia Wu, Jianmei Gu, Luan Chen, Weihua Zhang, Xiaofang Sun, Shengying Qin, and Ping Tang. 2025. "Investigation of the Impact of miRNA-7151 and a Mutation in Its Target Gene lncRNA KCNQ1OT1 on the Pathogenesis of Preeclampsia" Biomedicines 13, no. 8: 1813. https://doi.org/10.3390/biomedicines13081813
APA StyleWang, W., Wu, X., Gu, J., Chen, L., Zhang, W., Sun, X., Qin, S., & Tang, P. (2025). Investigation of the Impact of miRNA-7151 and a Mutation in Its Target Gene lncRNA KCNQ1OT1 on the Pathogenesis of Preeclampsia. Biomedicines, 13(8), 1813. https://doi.org/10.3390/biomedicines13081813

