Mechanotransductive Activation of PPAR-γ by Low-Intensity Pulsed Ultrasound Induces Contractile Phenotype in Corpus Spongiosum Smooth Muscle Cells
Abstract
1. Introduction
2. Materials and Methods
2.1. Patient Enrollment and Sample Collection
2.2. Culture of CSSMCs
2.3. Immunofluorescence Staining
2.4. LIPUS Treatment
2.5. Western Blot
2.6. Real-Time Quantitative PCR (qRT-PCR)
2.7. Hematoxylin and Eosin (HE) Staining
2.8. mRNA Differential Expression
2.9. Cell Transfection
2.10. Statistical Analysis
3. Results
3.1. Identification of Primary CSSMCs
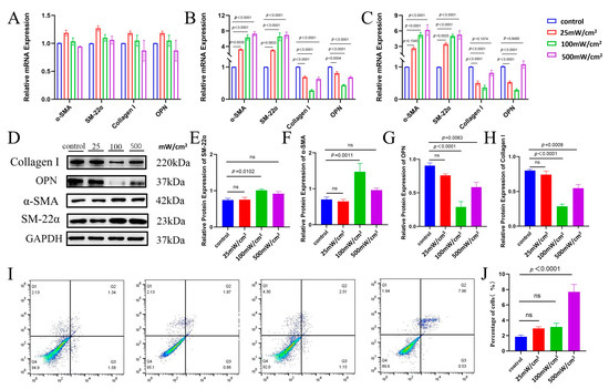
3.2. In Vitro Phenotypic Transformation of CS-SMCs Stimulated by LIPUS
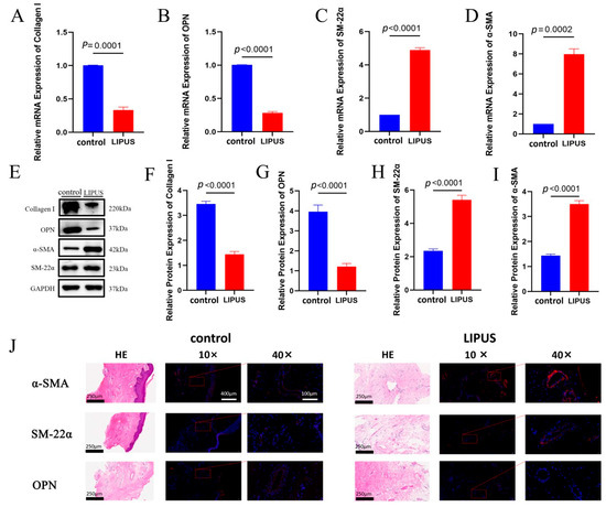
3.3. In Vitvo Validation of LIPUS’S Phenotypic Transformation Effect
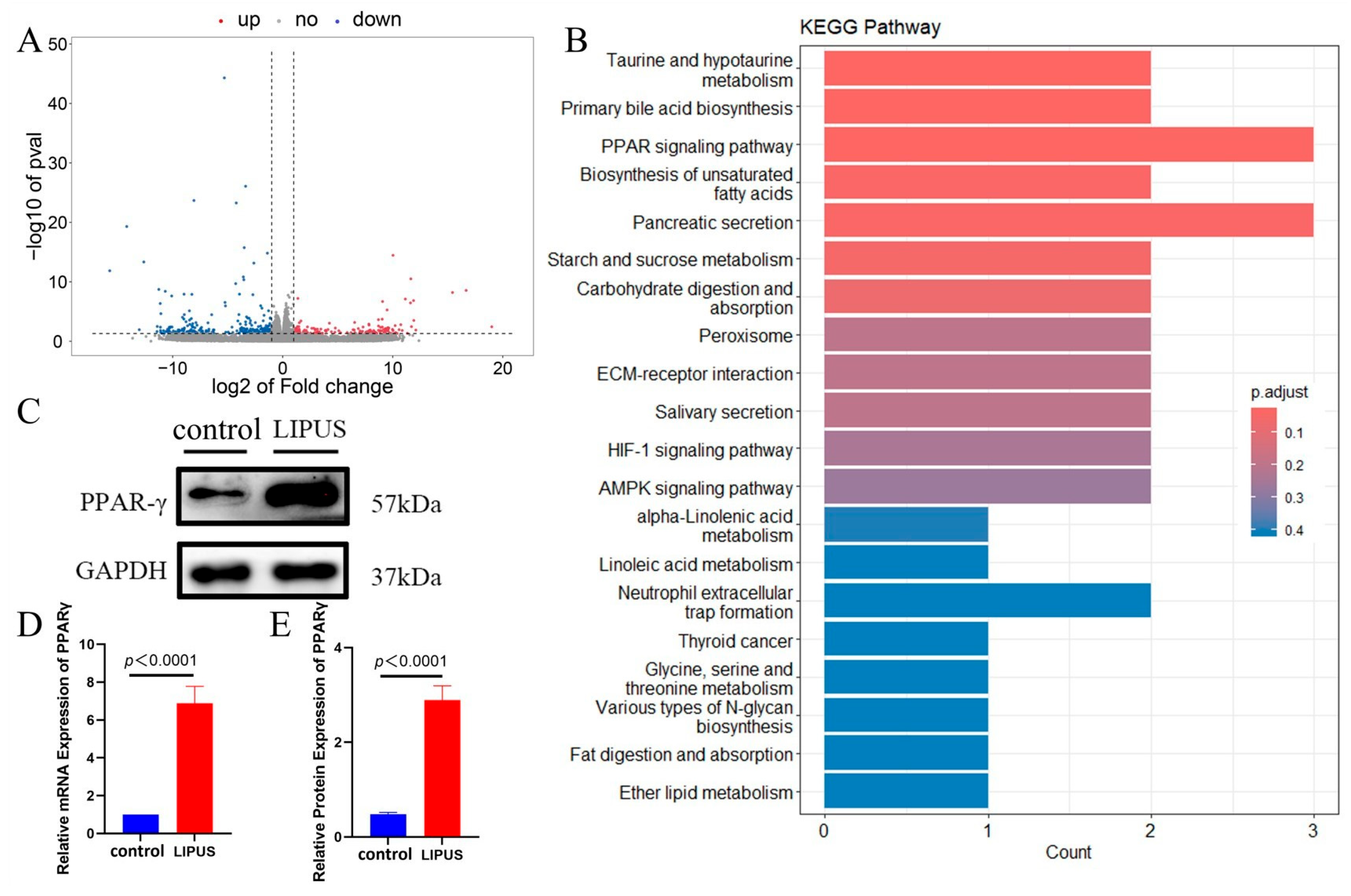
3.4. Mechanism of CSSMCs Phenotypic Transformation by LIPUS
3.5. PPAR-γ’s Involvement in the Biological Process Phenotypic Transformation of CSSMCs
4. Discussion
5. Conclusions
Supplementary Materials
Author Contributions
Funding
Institutional Review Board Statement
Informed Consent Statement
Data Availability Statement
Acknowledgments
Conflicts of Interest
Abbreviations
| CS | corpus spongiosum |
| CC | corpus cavernosum |
| SMCs | smooth muscle cells |
| VSMCs | vascular smooth muscle cells |
| CSSMCs | corpus spongiosum smooth muscle cells |
| LIPUS | low-intensity pulsed ultrasoundm |
References
- Thiry, S.; Saussez, T.; Dormeus, S.; Tombal, B.; Wese, F.X.; Feyaerts, A. Long-Term Functional, Cosmetic and Sexual Outcomes of Hypospadias Correction Performed in Childhood. Urol. Int. 2015, 95, 137–141. [Google Scholar] [CrossRef] [PubMed]
- Snodgrass, W.; Bush, N. Recurrent ventral curvature after proximal TIP hypospadias repair. J. Pediatr. Urol. 2021, 17, 222.e1–222.e5. [Google Scholar] [CrossRef] [PubMed]
- Husmann, D.A. Erectile dysfunction in patients undergoing multiple attempts at hypospadias repair: Etiologies and concerns. J. Pediatr. Urol. 2021, 17, 166.e1–166.e7. [Google Scholar] [CrossRef] [PubMed]
- Baskin, L.S.; Erol, A.; Li, Y.W.; Cunha, G.R. Anatomical studies of hypospadias. discussion 1137. J. Urol. 1998, 160, 1108–1115. [Google Scholar] [CrossRef] [PubMed]
- Kureel, S.N.; Gupta, A.; Sunil, K.; Dheer, Y.; Kumar, M.; Tomar, V.K. Surgical anatomy of the penis in hypospadias: Magnetic resonance imaging study of the tissue planes, vessels, and collaterals. Urology 2015, 85, 1173–1178. [Google Scholar] [CrossRef]
- Bao, X.; Huang, Y.; Lyu, Y.; Xi, Z.; Xie, H.; Fu, Q.; Song, L.; Chen, F. A Histomorphological Study of the Divergent Corpus Spongiosum Surrounding the Urethral Plate in Hypospadias. Urology 2020, 144, 188–193. [Google Scholar] [CrossRef]
- Huang, J.; Huang, Y.; Shi, X.; Lyu, Y.; Wu, M.; Chen, Y.; Zhou, L.; Yu, H.; Xie, H.; Chen, F. Phenotypic modulation of vascular smooth muscle cells in the corpus spongiosum surrounding the urethral plate in hypospadias. Andrologia 2022, 54, e14540. [Google Scholar] [CrossRef]
- Lv, B.; Zhao, J.; Yang, F.; Huang, X.; Chen, G.; Yang, K.; Liu, S.; Fan, C.; Fu, H.; Chen, Z. Phenotypic transition of corpus cavernosum smooth muscle cells subjected to hypoxia. Cell Tissue Res. 2014, 357, 823–833. [Google Scholar] [CrossRef]
- Tsai, M.C.; Chen, L.; Zhou, J.; Tang, Z.; Hsu, T.F.; Wang, Y.; Shih, Y.T.; Peng, H.H.; Wang, N.; Guan, Y.; et al. Shear stress induces synthetic-to-contractile phenotypic modulation in smooth muscle cells via peroxisome proliferator-activated receptor alpha/delta activations by prostacyclin released by sheared endothelial cells. Circ. Res. 2009, 105, 471–480. [Google Scholar] [CrossRef]
- Inoue, I.; Shino, K.; Noji, S.; Awata, T.; Katayama, S. Expression of peroxisome proliferator-activated receptor alpha (PPAR alpha) in primary cultures of human vascular endothelial cells. Biochem. Biophys. Res. Commun. 1998, 246, 370–374. [Google Scholar] [CrossRef]
- Tontonoz, P.; Spiegelman, B.M. Fat and beyond: The diverse biology of PPARgamma. Annu. Rev. Biochem. 2008, 77, 289–312. [Google Scholar] [CrossRef] [PubMed]
- Cui, W.; Li, H.; Guan, R.; Li, M.; Yang, B.; Xu, Z.; Lin, M.; Tian, L.; Zhang, X.; Li, B.; et al. Efficacy and safety of novel low-intensity pulsed ultrasound (LIPUS) in treating mild to moderate erectile dysfunction: A multicenter, randomized, double-blind, sham-controlled clinical study. Transl. Androl. Urol. 2019, 8, 307–319. [Google Scholar] [CrossRef] [PubMed]
- Hamblin, M.; Chang, L.; Zhang, H.; Yang, K.; Zhang, J.; Chen, Y.E. Vascular smooth muscle cell peroxisome proliferator-activated receptor-γ deletion promotes abdominal aortic aneurysms. J. Vasc. Surg. 2010, 52, 984–993. [Google Scholar] [CrossRef] [PubMed]
- Allahverdian, S.; Chaabane, C.; Boukais, K.; Francis, G.A.; Bochaton-Piallat, M.L. Smooth muscle cell fate and plasticity in atherosclerosis. Cardiovasc. Res. 2018, 114, 540–550. [Google Scholar] [CrossRef]
- Grootaert, M.O.J.; Bennett, M.R. Vascular smooth muscle cells in atherosclerosis: Time for a re-assessment. Cardiovasc. Res. 2021, 117, 2326–2339. [Google Scholar] [CrossRef]
- Shankman, L.S.; Gomez, D.; Cherepanova, O.A.; Salmon, M.; Alencar, G.F.; Haskins, R.M.; Swiatlowska, P.; Newman, A.A.; Greene, E.S.; Straub, A.C.; et al. KLF4-dependent phenotypic modulation of smooth muscle cells has a key role in atherosclerotic plaque pathogenesis. Nat. Med. 2015, 21, 628–637. [Google Scholar] [CrossRef]
- Lautner, R.Q.; Villela, D.C.; Fraga-Silva, R.A.; Silva, N.; Verano-Braga, T.; Costa-Fraga, F.; Jankowski, J.; Jankowski, V.; Sousa, F.; Alzamora, A.; et al. Discovery and characterization of alamandine: A novel component of the renin-angiotensin system. Circ. Res. 2013, 112, 1104–1111. [Google Scholar] [CrossRef]
- Cordes, K.R.; Sheehy, N.T.; White, M.P.; Berry, E.C.; Morton, S.U.; Muth, A.N.; Lee, T.H.; Miano, J.M.; Ivey, K.N.; Srivastava, D. miR-145 and miR-143 regulate smooth muscle cell fate and plasticity. Nature 2009, 460, 705–710. [Google Scholar] [CrossRef]
- Lassègue, B.; Griendling, K.K. NADPH oxidases: Functions and pathologies in the vasculature. Arterioscler. Thromb. Vasc. Biol. 2010, 30, 653–661. [Google Scholar] [CrossRef]
- Musicki, B.; Liu, T.; Lagoda, G.A.; Strong, T.D.; Sezen, S.F.; Johnson, J.M.; Burnett, A.L. Hypercholesterolemia-induced erectile dysfunction: Endothelial nitric oxide synthase (eNOS) uncoupling in the mouse penis by NAD(P)H oxidase. J. Sex. Med. 2010, 7, 3023–3032. [Google Scholar] [CrossRef]
- Owens, G.K.; Kumar, M.S.; Wamhoff, B.R. Molecular regulation of vascular smooth muscle cell differentiation in development and disease. Physiol. Rev. 2004, 84, 767–801. [Google Scholar] [CrossRef] [PubMed]
- Dean, R.C.; Lue, T.F. Physiology of penile erection and pathophysiology of erectile dysfunction. Urol. Clin. N. Am. 2005, 32, 379–395. [Google Scholar] [CrossRef] [PubMed]
- Lin, G.; Reed-Maldonado, A.B.; Lin, M.; Xin, Z.; Lue, T.F. Effects and Mechanisms of Low-Intensity Pulsed Ultrasound for Chronic Prostatitis and Chronic Pelvic Pain Syndrome. Int. J. Mol. Sci. 2016, 17, 1057. [Google Scholar] [CrossRef]
- Chung, E.; Lee, J.; Liu, C.C.; Taniguchi, H.; Zhou, H.L.; Park, H.J. Clinical Practice Guideline Recommendation on the Use of Low Intensity Extracorporeal Shock Wave Therapy and Low Intensity Pulsed Ultrasound Shock Wave Therapy to Treat Erectile Dysfunction: The Asia-Pacific Society for Sexual Medicine Position Statement. World J. Men’s Health 2021, 39, 1–8. [Google Scholar] [CrossRef]
- Sokolakis, I.; Pyrgidis, N.; Neisius, A.; Gierth, M.; Knoll, T.; Rassweiler, J.; Hatzichristodoulou, G. The Effect of Low-intensity Shockwave Therapy on Non-neurogenic Lower Urinary Tract Symptoms: A Systematic Review and Meta-analysis of Preclinical and Clinical Studies. Eur. Urol. Focus 2022, 8, 840–850. [Google Scholar] [CrossRef]
- Ricote, M.; Li, A.C.; Willson, T.M.; Kelly, C.J.; Glass, C.K. The peroxisome proliferator-activated receptor-gamma is a negative regulator of macrophage activation. Nature 1998, 391, 79–82. [Google Scholar] [CrossRef]
- Valeeva, G.; Abdullin, A.; Tyzio, R.; Skorinkin, A.; Nikolski, E.; Ben-Ari, Y.; Khazipov, R. Temporal coding at the immature depolarizing GABAergic synapse. Front. Cell. Neurosci. 2010, 4, 17. [Google Scholar] [CrossRef]
- Zhao, K.; Wu, T.; Yang, C.; Pan, H.; Xu, T.; Zhang, J.; Guo, X.; Tu, J.; Zhang, D.; Kong, X.; et al. Low-intensity pulsed ultrasound prevents angiotensin II-induced aortic smooth muscle cell phenotypic switch via hampering miR-17-5p and enhancing PPAR-γ. Eur. J. Pharmacol. 2021, 911, 174509. [Google Scholar] [CrossRef]
- Nishiyama, S.; Urabe, A.; Morikawa, A.; Kobayashi, M.; Onozaki, K.; Itoh, S.; Hida, S. Staphylococcal superantigen-like 12 induces the production of interleukin 4 in murine basophils. Biochem. Biophys. Res. Commun. 2020, 532, 200–204. [Google Scholar] [CrossRef]
- Marin Bosch, B.; Bringard, A.; Logrieco, M.G.; Lauer, E.; Imobersteg, N.; Thomas, A.; Ferretti, G.; Schwartz, S.; Igloi, K. Effect of acute physical exercise on motor sequence memory. Sci. Rep. 2020, 10, 15322. [Google Scholar] [CrossRef]
- Cha, J.K.; Joo, M.J.; Yoon, S.; Lee, J.S.; Choi, S.H.; Jung, U.W. Sequential healing of onlay bone grafts using combining biomaterials with cross-linked collagen in dogs. Clin. Oral Implant. Res. 2017, 28, 76–85. [Google Scholar] [CrossRef] [PubMed]
- Louvrier, C.; Pasmant, E.; Briand-Suleau, A.; Cohen, J.; Nitschké, P.; Nectoux, J.; Orhant, L.; Zordan, C.; Goizet, C.; Goutagny, S.; et al. Targeted next-generation sequencing for differential diagnosis of neurofibromatosis type 2, schwannomatosis, and meningiomatosis. Neuro-Oncology 2018, 20, 917–929. [Google Scholar] [CrossRef]





Disclaimer/Publisher’s Note: The statements, opinions and data contained in all publications are solely those of the individual author(s) and contributor(s) and not of MDPI and/or the editor(s). MDPI and/or the editor(s) disclaim responsibility for any injury to people or property resulting from any ideas, methods, instructions or products referred to in the content. |
© 2025 by the authors. Licensee MDPI, Basel, Switzerland. This article is an open access article distributed under the terms and conditions of the Creative Commons Attribution (CC BY) license (https://creativecommons.org/licenses/by/4.0/).
Share and Cite
Yu, H.; Li, J.; Xu, Z.; Peng, Z.; Wu, M.; Lv, Y.; Chen, F.; Yu, M.; Huang, Y. Mechanotransductive Activation of PPAR-γ by Low-Intensity Pulsed Ultrasound Induces Contractile Phenotype in Corpus Spongiosum Smooth Muscle Cells. Biomedicines 2025, 13, 1701. https://doi.org/10.3390/biomedicines13071701
Yu H, Li J, Xu Z, Peng Z, Wu M, Lv Y, Chen F, Yu M, Huang Y. Mechanotransductive Activation of PPAR-γ by Low-Intensity Pulsed Ultrasound Induces Contractile Phenotype in Corpus Spongiosum Smooth Muscle Cells. Biomedicines. 2025; 13(7):1701. https://doi.org/10.3390/biomedicines13071701
Chicago/Turabian StyleYu, Huan, Jianying Li, Zihan Xu, Zhiwei Peng, Min Wu, Yiqing Lv, Fang Chen, Mingming Yu, and Yichen Huang. 2025. "Mechanotransductive Activation of PPAR-γ by Low-Intensity Pulsed Ultrasound Induces Contractile Phenotype in Corpus Spongiosum Smooth Muscle Cells" Biomedicines 13, no. 7: 1701. https://doi.org/10.3390/biomedicines13071701
APA StyleYu, H., Li, J., Xu, Z., Peng, Z., Wu, M., Lv, Y., Chen, F., Yu, M., & Huang, Y. (2025). Mechanotransductive Activation of PPAR-γ by Low-Intensity Pulsed Ultrasound Induces Contractile Phenotype in Corpus Spongiosum Smooth Muscle Cells. Biomedicines, 13(7), 1701. https://doi.org/10.3390/biomedicines13071701

