MicroRNA-143-3p and miR-452-5p: A Fingerprint for the Diagnosis of Aortic Stenosis in the Geriatric Population
Abstract
1. Introduction
2. Materials and Methods
2.1. Study Sample
2.2. Echocardiography
2.3. Blood Collection
2.4. RNA Isolation
2.5. RNA Sequencing Analysis and Bioinformatics
2.6. Validation of miRNA Profiles
2.7. GO Term Enrichment Analysis
2.8. Statistical Analysis
3. Results
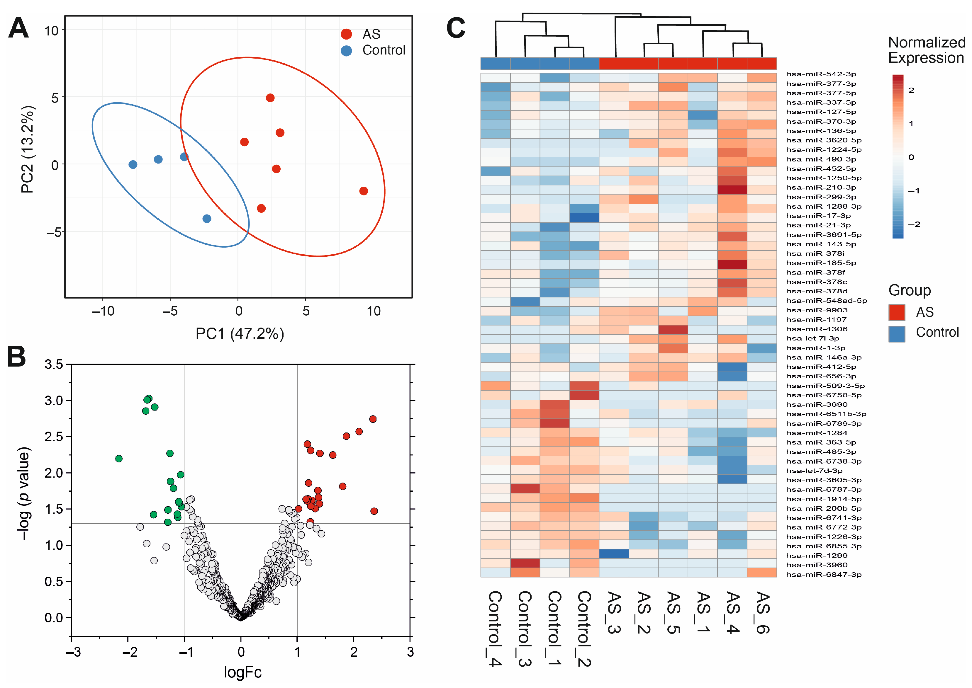
3.1. Circulating miRNA Expression Profiles
3.2. Differentially Expressed Circulating miRNAs in the AS Cohort
3.3. miR-143-3p and miR-452-5p as Biological Markers of AS
3.4. Gene Ontology Enrichment Analysis
4. Discussion
Supplementary Materials
Author Contributions
Funding
Institutional Review Board Statement
Informed Consent Statement
Data Availability Statement
Conflicts of Interest
References
- Iung, B.; Delgado, V.; Rosenhek, R.; Price, S.; Prendergast, B.; Wendler, O.; De Bonis, M.; Tribouilloy, C.; Evangelista, A.; Bogachev-Prokophiev, A.; et al. Contemporary presentation and management of valvular heart disease: The EURObservational research programme valvular heart disease II survey. Circulation 2019, 140, 1156–1169. [Google Scholar] [CrossRef] [PubMed]
- Goody, P.R.; Hosen, M.R.; Christmann, D.; Niepmann, S.T.; Zietzer, A.; Adam, M.; Bönner, F.; Zimmer, S.; Nickenig, G.; Jansen, F. Aortic valve stenosis: From basic mechanisms to novel therapeutic targets. Arterioscler. Thromb. Vasc. Biol. 2020, 40, 885–900. [Google Scholar] [CrossRef]
- Ramos, M.; Quezada, D.M.; Ayala, R.; Gómez-Pavón, F.J.; Jaramillo, J.; Toro, R. Aortic stenosis prognosis in older patients: FRAILTY is a strong marker of early congestive heart failure admissions: Influence of frailty in aortic stenosis. Eur. Geriatr. Med. 2019, 10, 483–491. [Google Scholar] [CrossRef] [PubMed]
- Esposito, A.; Foffa, I.; Vecoli, C.; Bastiani, L.; Berti, S.; Mazzone, A. The Impact of Acute Heart Failure on Frailty Degree and Outcomes in Elderly Patients with Severe Aortic Stenosis and Chronic Heart Failure with Preserved Ejection Fraction. J. Cardiovasc. Dev. Dis. 2024, 11, 150. [Google Scholar] [CrossRef] [PubMed]
- Banovic, M.; Iung, B.; Putnik, S.; Mahendiran, T.; Vanderheyden, M.; Barbato, E.; Bartunek, J. Asymptomatic Aortic Stenosis: From Risk Stratification to Treatment. Am. J. Cardiol. 2024, 218, 51–62. [Google Scholar] [CrossRef]
- Solomon, M.D.; Tabada, G.; Sung, S.H.; Allen, A.; Mishell, J.M.; Rassi, A.N.; McNulty, E.; Philip, F.; Lange, D.C.; Ambrosy, A.P.; et al. Physician assessment of aortic stenosis severity, quantitative parameters, and long-term outcomes: Results from the KP-VALVE project. Am. Heart J. 2023, 266, 32–47. [Google Scholar] [CrossRef]
- Ramos, M.; Quezada, M.; Ayala, R.; Gómez-Pavón, F.J.; Jaramillo, J.; Calderón-Domínguez, M.; Toro, R. Asymptomatic aortic stenosis in a geriatric population. The role of frailty and comorbidity in mortality. Rev. Esp. Cardiol. (Engl. Ed.) 2021, 74, 167–174. [Google Scholar] [CrossRef]
- Díez-Villanueva, P.; Salamanca, J.; Rojas, A.; Alfonso, F. Importance of frailty and comorbidity in elderly patients with severe aortic stenosis. J. Geriatr. Cardiol. 2017, 14, 379–382. [Google Scholar] [CrossRef]
- Vahanian, A.; Beyersdorf, F.; Praz, F.; Milojevic, M.; Baldus, S.; Bauersachs, J.; Capodanno, D.; Conradi, L.; De Bonis, M.; De Paulis, R.; et al. 2021 ESC/EACTS guidelines for the management of valvular heart disease. Eur. Heart J. 2022, 43, 561–632. [Google Scholar] [CrossRef]
- Ramos, M.; Quezada-Feijoó, M.; Ayala, R.; Manzano, A.; Gómez-Pavón, F.J.; Jaramillo, J.; Herrera, C.; de la Torre, M.L.V.; Toro, R. Value of NT-proBNP and galectin-3 as biomarkers in the follow-up of asymptomatic elderly patients with severe aortic stenosis. J. Clin. Med. 2023, 12, 2987. [Google Scholar] [CrossRef]
- Singh, G.; Bamba, H.; Inban, P.; Chandrasekaran, S.H.; Priyatha, V.; John, J.; Prajjwal, P. The role of biomarkers in the prognosis and risk stratification in heart failure: A systematic review. Dis. Mon. 2024, 70, 101782. [Google Scholar] [CrossRef]
- Henri, C.; Dulgheru, R.; Magne, J.; Caballero, L.; Laaraibi, S.; Davin, L.; Kou, S.; Voilliot, D.; Nchimi, A.; Oury, C.; et al. Impact of serial B-type natriuretic peptide changes for predicting outcome in asymptomatic patients with aortic stenosis. Can. J. Cardiol. 2016, 32, 183–189. [Google Scholar] [CrossRef] [PubMed]
- Magruder, J.T.; Holst, K.A.; Stewart, J.; Yadav, P.K.; Thourani, V.H. Early Intervention in Asymptomatic Aortic Stenosis: What Are We Waiting For? Can. J. Cardiol. 2024, 40, 201–209. [Google Scholar] [CrossRef] [PubMed]
- Capoulade, R.; Magne, J.; Dulgheru, R.; Hachicha, Z.; Dumesnil, J.G.; O’Connor, K.; Arsenault, M.; Bergeron, S.; Pierard, L.A.; Lancellotti, P.; et al. Prognostic value of plasma B-type natriuretic peptide levels after exercise in patients with severe asymptomatic aortic stenosis. Heart 2014, 100, 1606–1612. [Google Scholar] [CrossRef]
- Adewuyi, J.O.; Patel, R.; Abbasciano, R.; McCann, G.P.; Murphy, G.; Woźniak, M.J.; Singh, A. A systematic review of micro-RNAs in aortic stenosis and cardiac fibrosis. Clin. Transl. Sci. 2022, 15, 1809–1817. [Google Scholar] [CrossRef] [PubMed]
- Bär, C.; Chatterjee, S.; Pires, I.F.; Rodrigues, P.; Sluijter, J.P.G.; Boon, R.A.; Nevado, R.M.; Andrés, V.; Sansonetti, M.; de Windt, L.; et al. Non-coding RNAs: Update on mechanisms and therapeutic targets from the ESC working groups of myocardial function and cellular biology of the heart. Cardiovasc. Res. 2020, 116, 1805–1819, Erratum in Cardiovasc. Res. 2021, 117, 177. [Google Scholar] [CrossRef]
- Rebane, A.; Akdis, C.A. MicroRNAs: Essential players in the regulation of inflammation. J. Allergy Clin. Immunol. 2013, 132, 15–26. [Google Scholar] [CrossRef]
- Shen, M.; Tastet, L.; Bergler-Klein, J.; Pibarot, P.; Clavel, M.-A. Blood, tissue and imaging biomarkers in calcific aortic valve stenosis: PAST, present and future. Curr. Opin. Cardiol. 2018, 33, 125–133. [Google Scholar] [CrossRef]
- Fang, M.; Wang, C.-G.; Zheng, C.; Luo, J.; Hou, S.; Liu, K.; Li, X. Mir-29b promotes human aortic valve interstitial cell calcification via inhibiting TGF-β3 through activation of wnt3/β-catenin/Smad3 signaling. J. Cell. Biochem. 2018, 119, 5175–5185. [Google Scholar] [CrossRef]
- Jiang, Y.; Ji, W.; Zhu, J.; Shen, Z.; Chen, J. Upregulation of miR-664a-3p ameliorates calcific aortic valve disease by inhibiting the BMP2 signaling pathway. Dis. Markers 2022, 2022, 2074356. [Google Scholar] [CrossRef]
- Chen, J.; Lin, Y.; Sun, Z. Inhibition of miR-101-3p prevents human aortic valve interstitial cell calcification through regulation of CDH11/SOX9 expression. Mol. Med. 2023, 29, 24. [Google Scholar] [CrossRef] [PubMed]
- Charlson, M.E.; Pompei, P.; Ales, K.L.; MacKenzie, C.R. A new method of classifying prognostic comorbidity in longitudinal studies: Development and validation. J. Chronic Dis. 1987, 40, 373–383. [Google Scholar] [CrossRef]
- Knuuti, J.; Wijns, W.; Saraste, A.; Capodanno, D.; Barbato, E.; Funck-Brentano, C.; Prescott, E.; Storey, R.F.; Deaton, C.; Cuisset, T.; et al. 2019 ESC guidelines for the diagnosis and management of chronic coronary syndromes. Eur. Heart J. 2020, 41, 407–477, Erratum in Eur. Heart J. 2020, 41, 4242. [Google Scholar] [CrossRef]
- Voigt, J.U.; Pedrizzetti, G.; Lysyansky, P.; Marwick, T.H.; Houle, H.; Baumann, R.; Pedri, S.; Ito, Y.; Abe, Y.; Metz, S.; et al. Definitions for a common standard for 2D speckle tracking echocardiography: Consensus document of the EACVI/ASE/Industry Task Force to standardize deformation imaging. Eur. Heart J. Cardiovasc. Imaging 2014, 16, 1–11. [Google Scholar] [CrossRef] [PubMed]
- Bolger, A.M.; Lohse, M.; Usadel, B. Trimmomatic: A flexible trimmer for Illumina sequence data. Bioinformatics 2014, 30, 2114–2120. [Google Scholar] [CrossRef]
- Fehlmann, T.; Kern, F.; Laham, O.; Backes, C.; Solomon, J.; Hirsch, P.; Volz, C.; Müller, R.; Keller, A. miRMaster 2.0: Multi-species non-coding RNA sequencing analyses at scale. Nucleic Acids Res. 2021, 49, W397–W408. [Google Scholar] [CrossRef] [PubMed]
- Haering, M.; Habermann, B.H. RNfuzzyApp: An R shiny RNA-seq data analysis app for visualisation, differential expression analysis, time-series clustering and enrichment analysis. F1000Research 2021, 10, 654. [Google Scholar] [CrossRef]
- Love, M.I.; Huber, W.; Anders, S. Moderated estimation of fold change and dispersion for RNA-seq data with DESeq2. Genome Biol. 2014, 15, 550. [Google Scholar] [CrossRef]
- Andersen, C.L.; Jensen, J.L.; Ørntoft, T.F. Normalization of real-time quantitative reverse transcription-PCR data: A model-based variance estimation approach to identify genes suited for normalization, applied to bladder and colon cancer data sets. Cancer Res. 2004, 64, 5245–5250. [Google Scholar] [CrossRef]
- Motulsky, H.J.; Brown, R.E. Detecting outliers when fitting data with nonlinear regression—A new method based on robust nonlinear regression and the false discovery rate. BMC Bioinform. 2006, 7, 123. [Google Scholar] [CrossRef]
- Fiedler, J.; Park, D.-H.; Hobuß, L.; Anaraki, P.K.; Pfanne, A.; Just, A.; Mitzka, S.; Dumler, I.; Weidemann, F.; Hilfiker, A.; et al. Identification of miR-143 as a major contributor for human stenotic aortic valve disease. J. Cardiovasc. Transl. Res. 2019, 12, 447–458. [Google Scholar] [CrossRef] [PubMed]
- Krauze, A.; Procyk, G.; Gąsecka, A.; Garstka-Pacak, I.; Wrzosek, M. The Role of MicroRNAs in Aortic Stenosis-Lessons from Recent Clinical Research Studies. Int. J. Mol. Sci. 2023, 24, 13095. [Google Scholar] [CrossRef] [PubMed]
- Coffey, S.; Williams, M.J.A.; Phillips, L.V.; Galvin, I.F.; Bunton, R.W.; Jones, G.T. Integrated microRNA and messenger RNA analysis in aortic stenosis. Sci. Rep. 2016, 6, 36904. [Google Scholar] [CrossRef]
- Coffey, S.; Williams, M.J.A.; Phillips, L.V.; Jones, G.T. Circulating microRNA profiling needs further refinement before clinical use in patients with aortic stenosis. J. Am. Heart Assoc. 2015, 4, e002150. [Google Scholar] [CrossRef]
- Beaumont, J.; López, B.; Ravassa, S.; Hermida, N.; José, G.S.; Gallego, I.; Valencia, F.; Gómez-Doblas, J.J.; de Teresa, E.; Díez, J.; et al. MicroRNA-19b is a potential biomarker of increased myocardial collagen cross-linking in patients with aortic stenosis and heart failure. Sci. Rep. 2017, 10, 40696, Erratum in Sci. Rep. 2020, 10, 6703. [Google Scholar] [CrossRef]
- Fabiani, I.; Scatena, C.; Mazzanti, C.M.; Conte, L.; Pugliese, N.R.; Franceschi, S.; Lessi, F.; Menicagli, M.; De Martino, A.; Pratali, S.; et al. Micro-RNA-21 (biomarker) and global longitudinal strain (functional marker) in detection of myocardial fibrotic burden in severe aortic valve stenosis: A pilot study. J. Transl. Med. 2016, 14, 248. [Google Scholar] [CrossRef] [PubMed][Green Version]
- Derda, A.A.; Thum, S.; Lorenzen, J.M.; Bavendiek, U.; Heineke, J.; Keyser, B.; Stuhrmann, M.; Givens, R.C.; Kennel, P.J.; Schulze, P.C.; et al. Blood-based microRNA signatures differentiate various forms of cardiac hypertrophy. Int. J. Cardiol. 2015, 196, 115–122. [Google Scholar] [CrossRef]
- Gabriel, A.F.; Costa, M.C.; Caldeira, D.; Plácido, R.; Rigueira, J.; Carrilho-Ferreira, P.; Gonçalves, S.; Ferreira, R.; Nobre, Â.; Pinto, F.J.; et al. Role of myocardial microRNAs in the long-term ventricular remodelling of patients with aortic stenosis. Eur. Heart J. Open 2024, 4, oeae060. [Google Scholar] [CrossRef] [PubMed]
- Takahashi, K.; Satoh, M.; Takahashi, Y.; Osaki, T.; Nasu, T.; Tamada, M.; Okabayashi, H.; Nakamura, M.; Morino, Y. Dysregulation of ossification-related miRNAs in circulating osteogenic progenitor cells obtained from patients with aortic stenosis. Clin. Sci. 2016, 130, 1115–1124. [Google Scholar] [CrossRef]
- Zheng, D.; Zang, Y.; Xu, H.; Wang, Y.; Cao, X.; Wang, T.; Pan, M.; Shi, J.; Li, X. MicroRNA-214 promotes the calcification of human aortic valve interstitial cells through the acceleration of inflammatory reactions with activated MyD88/NF-κB signaling. Clin. Res. Cardiol. 2019, 108, 691–702. [Google Scholar] [CrossRef]
- Song, R.; Fullerton, D.A.; Ao, L.; Zhao, K.-S.; Reece, T.B.; Cleveland, J.C., Jr.; Meng, X. Altered microRNA expression is responsible for the pro-osteogenic phenotype of interstitial cells in calcified human aortic valves. J. Am. Heart Assoc. 2017, 6, e005364. [Google Scholar] [CrossRef]
- Song, R.; Zhai, Y.; Ao, L.; Fullerton, D.A.; Meng, X. MicroRNA-204 deficiency in human aortic valves elevates valvular osteogenic activity. Int. J. Mol. Sci. 2019, 21, 76. [Google Scholar] [CrossRef] [PubMed]
- Røsjø, H.; Dahl, M.B.; Bye, A.; Andreassen, J.; Jørgensen, M.; Wisløff, U.; Christensen, G.; Edvardsen, T.; Omland, T. Prognostic value of circulating microRNA-210 levels in patients with moderate to severe aortic stenosis. PLoS ONE 2014, 9, e91812. [Google Scholar] [CrossRef]
- Cordes, K.R.; Sheehy, N.T.; White, M.P.; Berry, E.C.; Morton, S.U.; Muth, A.N.; Lee, T.-H.; Miano, J.M.; Ivey, K.N.; Srivastava, D. miR-145 and miR-143 regulate smooth muscle cell fate and plasticity. Nature 2009, 460, 705–710. [Google Scholar] [CrossRef]
- Boettger, T.; Beetz, N.; Kostin, S.; Schneider, J.; Krüger, M.; Hein, L.; Braun, T. Acquisition of the contractile phenotype by murine arterial smooth muscle cells depends on the Mir143/145 gene cluster. J. Clin. Investig. 2009, 119, 2634–2647. [Google Scholar] [CrossRef] [PubMed]
- Luo, G.; Ducy, P.; McKee, M.D.; Pinero, G.J.; Loyer, E.; Behringer, R.R.; Karsenty, G. Spontaneous calcification of arteries and cartilage in mice lacking matrix GLA protein. Nature 1997, 386, 78–81. [Google Scholar] [CrossRef] [PubMed]
- Lin, X.; Han, L.; Gu, C.; Lai, Y.; Lai, Q.; Li, Q.; He, C.; Meng, Y.; Pan, L.; Liu, S.; et al. MiR-452-5p promotes colorectal cancer progression by regulating an ERK/MAPK positive feedback loop. Aging 2021, 13, 7608–7626. [Google Scholar] [CrossRef]
- Tian, Y.; Sun, L.; Qi, T. Long noncoding RNA GAS5 ameliorates chronic constriction injury induced neuropathic pain in rats by modulation of the miR-452-5p/CELF2 axis. Can. J. Physiol. Pharmacol. 2020, 98, 870–877. [Google Scholar] [CrossRef]
- Li, G.; Tang, X.; Tang, H. Circular RNA ANKIB1 alleviates hypoxia-induced cardiomyocyte injury by modulating miR-452-5p/SLC7A11 axis. Adv. Clin. Exp. Med. 2023, 33, 261–272. [Google Scholar] [CrossRef]
- Mushtaq, I.; Hsieh, T.-H.; Chen, Y.-C.; Kao, Y.-H.; Chen, Y.-J. MicroRNA-452-5p regulates fibrogenesis via targeting TGF-β/SMAD4 axis in SCN5A-knockdown human cardiac fibroblasts. iScience 2024, 27, 110084. [Google Scholar] [CrossRef]
- Kiyosawa, N.; Watanabe, K.; Morishima, Y.; Yamashita, T.; Yagi, N.; Arita, T.; Otsuka, T.; Suzuki, S. Exploratory Analysis of Circulating miRNA Signatures in Atrial Fibrillation Patients Determining Potential Biomarkers to Support Decision-Making in Anticoagulation and Catheter Ablation. Int. J. Mol. Sci. 2020, 21, 2444. [Google Scholar] [CrossRef] [PubMed]
- Mir, R.; Elfaki, I.; Khullar, N.; Waza, A.A.; Jha, C.; Mir, M.M.; Nisa, S.; Mohammad, B.; Mir, T.A.; Maqbool, M.; et al. Role of Selected miRNAs as Diagnostic and Prognostic Biomarkers in Cardiovascular Diseases, Including Coronary Artery Disease, Myocardial Infarction and Atherosclerosis. J. Cardiovasc. Dev. Dis. 2021, 8, 22. [Google Scholar] [CrossRef] [PubMed]
- Sardu, C.; Santamaria, M.; Paolisso, G.; Marfella, R. microRNA expression changes after atrial fibrillation catheter ablation. Pharmacogenomics 2015, 16, 1863–1877. [Google Scholar] [CrossRef] [PubMed]
- Sardu, C.; Marfella, R.; Santulli, G.; Paolisso, G. Functional role of miRNA in cardiac resynchronization therapy. Pharmacogenomics 2014, 15, 1159–1168. [Google Scholar] [CrossRef]
- Sardu, C.; Barbieri, M.; Rizzo, M.R.; Paolisso, P.; Paolisso, G.; Marfella, R. Cardiac Resynchronization Therapy Outcomes in Type 2 Diabetic Patients: Role of MicroRNA Changes. J. Diabetes Res. 2016, 2016, 7292564. [Google Scholar] [CrossRef]
- Carracedo, M.; Pawelzik, S.-C.; Artiach, G.; Pouwer, M.G.; Plunde, O.; Saliba-Gustafsson, P.; Ehrenborg, E.; Eriksson, P.; Pieterman, E.; Stenke, L.; et al. The tyrosine kinase inhibitor nilotinib targets the discoidin domain receptor DDR2 in calcific aortic valve stenosis. Br. J. Pharmacol. 2022, 179, 4709–4721. [Google Scholar] [CrossRef]
- Sun, C.; Jia, N.; Li, R.; Zhang, Z.; Zhong, Y.; Han, K. miR-143-3p inhibition promotes neuronal survival in an Alzheimer’s disease cell model by targeting neuregulin-1. Folia Neuropathol. 2020, 58, 10–21. [Google Scholar] [CrossRef]
- Odiete, O.; Hill, M.F.; Sawyer, D.B. Neuregulin in cardiovascular development and disease. Circ. Res. 2012, 111, 1376–1385. [Google Scholar] [CrossRef]
- McBride, K.L.; Zender, G.A.; Fitzgerald-Butt, S.M.; Seagraves, N.J.; Fernbach, S.D.; Zapata, G.; Lewin, M.; Towbin, J.A.; Belmont, J.W. Association of common variants in ERBB4 with congenital left ventricular outflow tract obstruction defects. Birth Defects Res. Clin. Mol. Teratol. 2011, 91, 162–168. [Google Scholar] [CrossRef]
- Lancellotti, P.; Magne, J.; Dulgheru, R.; Clavel, M.-A.; Donal, E.; Vannan, M.A.; Chambers, J.; Rosenhek, R.; Habib, G.; Lloyd, G.; et al. Outcomes of patients with asymptomatic aortic stenosis followed up in heart valve clinics. JAMA Cardiol. 2018, 3, 1060–1068. [Google Scholar] [CrossRef]
- Clavel, M.-A.; Dumesnil, J.G.; Capoulade, R.; Mathieu, P.; Sénéchal, M.; Pibarot, P. Outcome of patients with aortic stenosis, small valve area, and low-flow, low-gradient despite preserved left ventricular ejection fraction. J. Am. Coll. Cardiol. 2012, 60, 1259–1267. [Google Scholar] [CrossRef] [PubMed]
- Fukui, S.; Kakizawa, Y.; Handa, K.; Sakamoto, T.; Shirakawa, Y. Impact of stroke volume on severe aortic stenosis in patients with normal left ventricular function. Gen. Thorac. Cardiovasc. Surg. 2020, 68, 129–135. [Google Scholar] [CrossRef]
- Herrmann, H.C.; Pibarot, P.; Hueter, I.; Gertz, Z.M.; Stewart, W.J.; Kapadia, S.; Tuzcu, E.M.; Babaliaros, V.; Thourani, V.; Szeto, W.Y.; et al. Predictors of mortality and outcomes of therapy in low-flow severe aortic stenosis: A placement of aortic transcatheter valves (partner) trial analysis. Circulation 2013, 127, 2316–2326. [Google Scholar] [CrossRef] [PubMed]
- Yingchoncharoen, T.; Gibby, C.; Rodriguez, L.L.; Grimm, R.A.; Marwick, T.H. Association of myocardial deformation with outcome in asymptomatic aortic stenosis with normal ejection fraction. Circ. Cardiovasc. Imaging 2012, 5, 719–725. [Google Scholar] [CrossRef]
- Magne, J.; Cosyns, B.; Popescu, B.A.; Carstensen, H.G.; Dahl, J.; Desai, M.Y.; Kearney, L.; Lancellotti, P.; Marwick, T.H.; Sato, K.; et al. Distribution and prognostic significance of left ventricular global longitudinal strain in asymptomatic significant aortic stenosis: An individual participant data meta-analysis. JACC Cardiovasc. Imaging 2019, 12, 84–92. [Google Scholar] [CrossRef]
- Chen, Z.; Li, C.; Xu, Y.; Li, Y.; Yang, H.; Rao, L. Circulating level of miR-378 predicts left ventricular hypertrophy in patients with aortic stenosis. PLoS ONE 2014, 9, e105702. [Google Scholar] [CrossRef]






| Variables | Control n = 29 | AoS n = 58 | p Value |
|---|---|---|---|
| Demographics (%) | |||
| Age (years) a | 82.3 ± 6.4 | 84.2 ± 8.8 | 0.451 |
| Sex (male) b | 41.4 | 43.1 | 0.878 |
| Dyslipidaemia b | 34.5 | 36.2 | 0.974 |
| Diabetes b | 24.1 | 26.3 | 0.961 |
| Hypertension b | 65.5 | 81 | 0.183 |
| Atrial fibrillation b | 3.4 | 32.8 | 0.002 |
| Smoking habit b | 3.4 | 8.6 | 0.389 |
| Echocardiography | |||
| LVOTO (mm) a | 19.4 ± 5.2 | 19.7 ± 6.7 | 0.420 |
| IVS (mm) a | 11 ± 3.1 | 12.9 ± 4.2 | 0.03 |
| LA diameter (mm) a | 34.5 ± 7.8 | 41.1 ± 15.4 | 0.03 |
| LVDD (mm) a | 42.8 ± 14.4 | 43.3 ± 18.6 | 0.654 |
| LVSD (mm) a | 24.4 ± 8.3 | 26.1 ± 11.8 | 0.083 |
| ePASP (mmHg) a | 1.1 ± 1.8 | 9.5 ± 15.3 | 0.004 |
| ΔVPeak (m/s) a | 1.5 ± 0.5 | 3.9 ± 1.3 | <0.001 |
| PPG | 9.5 ± 4.6 | 67.1 ± 20.3 | <0.001 |
| MPG | 5 ± 2.6 | 39.4 ± 11.6 | <0.001 |
| AVA (cm2) a | 2 ± 0.8 | 0.7 ± 0.3 | <0.001 |
| Indexed AVA (cm2/m2) a | 1.2 ± 0.8 | 0.5 ± 0.3 | <0.001 |
| LVOT VTI (cm) a | 21.8 ± 7.7 | 22.3 ± 8.9 | <0.001 |
| AV VTI (mm) a | 33.1 ± 12.5 | 92.8 ± 33.4 | <0.001 |
| DI (%) | 0.7 ± 0.3 | 0.2 ± 0.1 | <0.001 |
| LVEF Teichholz a | 73.4 ± 7.5 | 68.4 ± 9.5 | 0.02 |
| LVEF Simpson a | 72.1 ± 23.9 | 68 ± 14.6 | 0.032 |
| Stroke volume (mL) a | 37.1 ± 14.1 | 41.3 ± 16.9 | 0.09 |
| Global longitudinal strain a | 20.7 ± 17.9 | 17.9 ± 7.9 | <0.001 |
| Analytical profile | |||
| GFR (mL/min) a | 58.8 ± 18.7 | 56.9 ± 15.3 | 0.28 |
| Creatinine (mg/dL) a | 0.8 ± 0.3 | 1 ± 0.5 | 0,14 |
| NTproBNP (pmol/L) a | 94.8 ± 88 | 1870.7 ± 4653.5 | <0.001 |
| Medications (%) | |||
| Diuretics b | 13.8 | 53.4 | <0.001 |
| Statins b | 24.1 | 36.2 | 0.299 |
| Beta-blockers b | 13.8 | 20.7 | 0.453 |
| miRNAs | AUC (95% CI) | Sensitivity % | Specificity % | Accuracy % | p Value |
|---|---|---|---|---|---|
| miR-143-3p | 0.690 (0.569–0.812) | 53.85 | 70.15 | 67.50 | 0.006 |
| miR-452-5p | 0.707 (0.572–0.842) | 66.67 | 77.19 | 75.76 | 0.009 |
| miR-143-3p + miR-452-5p | 0.763 (0.640–0.886) | 66.67 | 77.36 | 75.81 | 0.001 |
| Multiparametric Model | AUC (95% CI) | Sensitivity % | Specificity % | Accuracy % | p Value |
|---|---|---|---|---|---|
| GLS (%) | 0.799 (0.696–0.903) | 72.22 | 76.92 | 75.71 | <0.001 |
| LVEF (%) | 0.666 (0.533–0.799) | 50.00 | 69.74 | 68.29 | 0.016 |
| Stroke Volume | 0.639 (0.512–0.766) | 25.00 | 66.22 | 64.10 | 0.047 |
| Clinical-only model | 0.887 (0.797–0.978) | 84.21 | 83.33 | 83.58 | <0.001 |
| Multiparametric model | 0.954 (0.896–1) | 84.62 | 90.63 | 88.89 | <0.001 |
| Name | Hits | Pop Hits | p Value | Adjusted p Value |
|---|---|---|---|---|
| Positive regulation of DNA-templated transcription | 16 | 832 | 0.0008 | 0.0038 |
| Cell differentiation | 12 | 599 | 0.0023 | 0.0087 |
| Positive regulation of cell population proliferation | 11 | 572 | 0.0045 | 0.0142 |
| Negative regulation of DNA-templated transcription | 10 | 649 | 0.025 | 0.0475 |
| Peptidyl-serine phosphorylation | 8 | 222 | 0.0003 | 0.0025 |
| Intracellular signal transduction | 8 | 413 | 0.0132 | 0.0293 |
| Potassium ion transmembrane transport | 7 | 172 | 0.0004 | 0.0025 |
| Insulin-like growth factor receptor signaling pathway | 6 | 33 | 0.0001 | 0.002 |
| Peptidyl-tyrosine phosphorylation | 5 | 152 | 0.0061 | 0.0166 |
| DNA-templated transcription | 5 | 188 | 0.0139 | 0.0293 |
| Name | Hits | Pop Hits | p Value | Adjusted p Value |
|---|---|---|---|---|
| Cytoskeleton | 9 | 400 | 0.0057 | 0.0142 |
| Glutamatergic synapse | 9 | 449 | 0.0113 | 0.0242 |
| Focal adhesion | 7 | 502 | 0.1054 | 0.1437 |
| Neuronal cell body membrane | 6 | 32 | 0.0001 | 0.001 |
| Voltage-gated potassium channel complex | 6 | 115 | 0.0004 | 0.003 |
| RNA polymerase II transcription regulator complex | 6 | 168 | 0.0027 | 0.0111 |
| Membrane raft | 6 | 253 | 0.0169 | 0.0317 |
| Basolateral plasma membrane | 6 | 267 | 0.0213 | 0.0355 |
| Peroxisomal membrane | 5 | 125 | 0.0037 | 0.0111 |
| PML body | 5 | 119 | 0.003 | 0.0111 |
| Name | Hits | Pop Hits | p Value | Adjusted p Value |
|---|---|---|---|---|
| DNA binding | 16 | 988 | 0.0124 | 0.0496 |
| DNA-binding transcription factor activity | 13 | 485 | 0.0004 | 0.0032 |
| Protein serine/threonine kinase activity | 13 | 646 | 0.0044 | 0.0264 |
| DNA-binding transcription activator activity RNA polymerase II-specific | 11 | 533 | 0.0069 | 0.0331 |
| Protein tyrosine kinase activity | 10 | 144 | 0.0001 | 0.001 |
| Delayed rectifier potassium channel activity | 5 | 48 | 0.0001 | 0.0012 |
| Integrin binding | 5 | 184 | 0.021 | 0.072 |
| Histone binding | 5 | 200 | 0.0285 | 0.0855 |
| Protein kinase activity | 5 | 221 | 0.0405 | 0.108 |
| Magnesium ion binding | 5 | 239 | 0.0529 | 0.127 |
Disclaimer/Publisher’s Note: The statements, opinions and data contained in all publications are solely those of the individual author(s) and contributor(s) and not of MDPI and/or the editor(s). MDPI and/or the editor(s) disclaim responsibility for any injury to people or property resulting from any ideas, methods, instructions or products referred to in the content. |
© 2025 by the authors. Licensee MDPI, Basel, Switzerland. This article is an open access article distributed under the terms and conditions of the Creative Commons Attribution (CC BY) license (https://creativecommons.org/licenses/by/4.0/).
Share and Cite
Ramos, M.; Enguita, F.J.; Bonet, F.; Ayala, R.; Gómez-Pavón, F.J.; Campuzano, O.; Toro, R.; Quezada-Feijoó, M. MicroRNA-143-3p and miR-452-5p: A Fingerprint for the Diagnosis of Aortic Stenosis in the Geriatric Population. Biomedicines 2025, 13, 671. https://doi.org/10.3390/biomedicines13030671
Ramos M, Enguita FJ, Bonet F, Ayala R, Gómez-Pavón FJ, Campuzano O, Toro R, Quezada-Feijoó M. MicroRNA-143-3p and miR-452-5p: A Fingerprint for the Diagnosis of Aortic Stenosis in the Geriatric Population. Biomedicines. 2025; 13(3):671. https://doi.org/10.3390/biomedicines13030671
Chicago/Turabian StyleRamos, Mónica, Francisco Javier Enguita, Fernando Bonet, Rocío Ayala, Francisco Javier Gómez-Pavón, Oscar Campuzano, Rocío Toro, and Maribel Quezada-Feijoó. 2025. "MicroRNA-143-3p and miR-452-5p: A Fingerprint for the Diagnosis of Aortic Stenosis in the Geriatric Population" Biomedicines 13, no. 3: 671. https://doi.org/10.3390/biomedicines13030671
APA StyleRamos, M., Enguita, F. J., Bonet, F., Ayala, R., Gómez-Pavón, F. J., Campuzano, O., Toro, R., & Quezada-Feijoó, M. (2025). MicroRNA-143-3p and miR-452-5p: A Fingerprint for the Diagnosis of Aortic Stenosis in the Geriatric Population. Biomedicines, 13(3), 671. https://doi.org/10.3390/biomedicines13030671

