Estrogen Promotes Endometrial Cancer Development by Modulating ZNF626, SLK, and RFWD3 Gene Expression and Inducing Immune Inflammatory Changes
Abstract
1. Introduction
2. Methods
2.1. Consent and Ethical Approval
2.2. Data Sources
2.3. Identification of Differential Genes
2.4. Mendelian Randomization
2.5. Bioinformatics Analysis
2.5.1. GO and KEGG Analyses
2.5.2. Immune Cell Analysis
2.5.3. GSEA
2.6. In Vitro Validation of Differentially Expressed Genes
2.6.1. Cell Culture
2.6.2. Drug Intervention
2.6.3. Cell Viability Detection
2.6.4. Cell Cycle Analysis
2.6.5. Real-Time Quantitative Polymerase Chain Reaction (RT-qPCR)
2.6.6. Western Blot Analysis
2.7. Statistical Analysis
3. Results
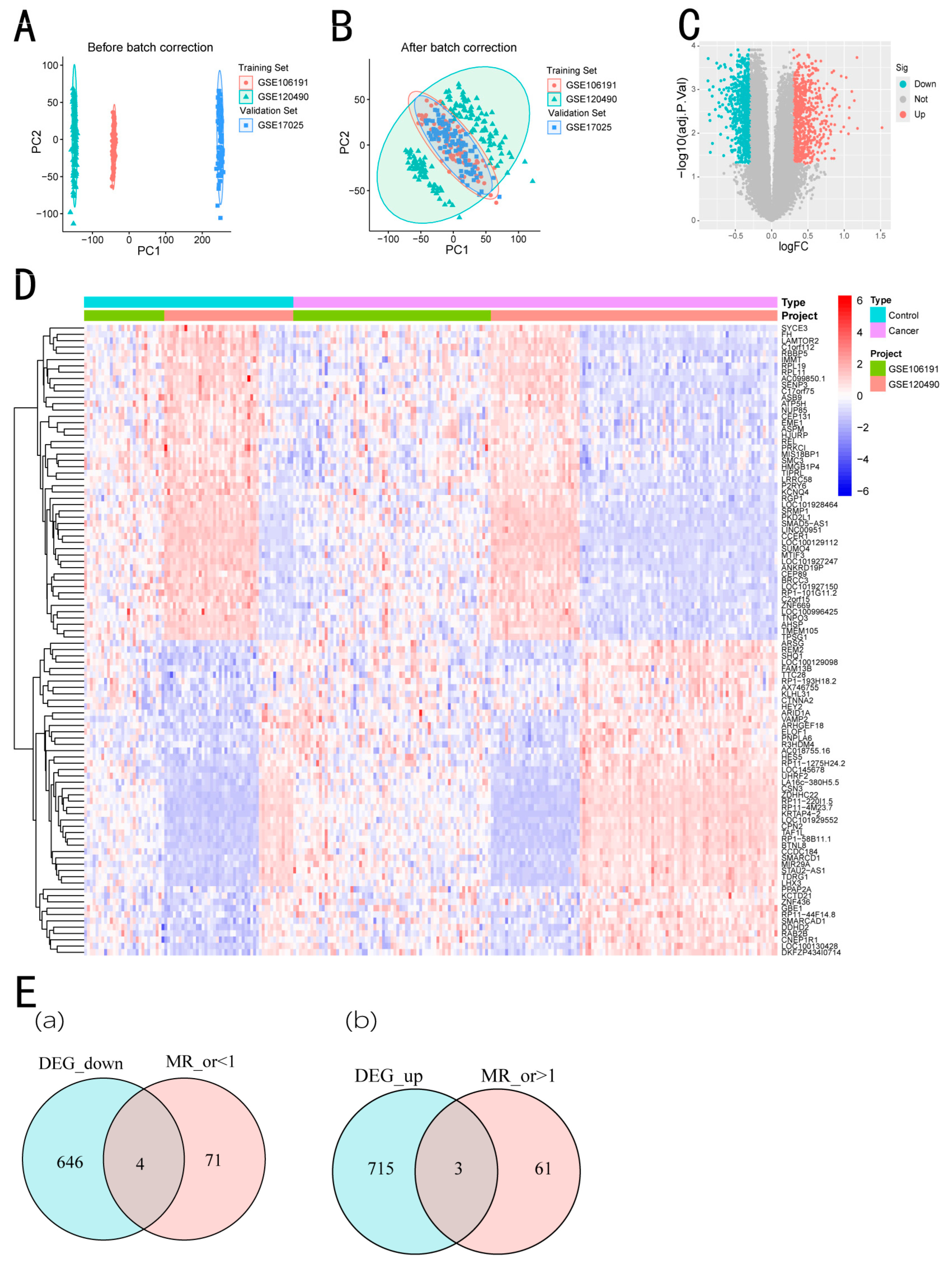
3.1. GEO Data Processing
3.2. Identification of Differentially Expressed Genes
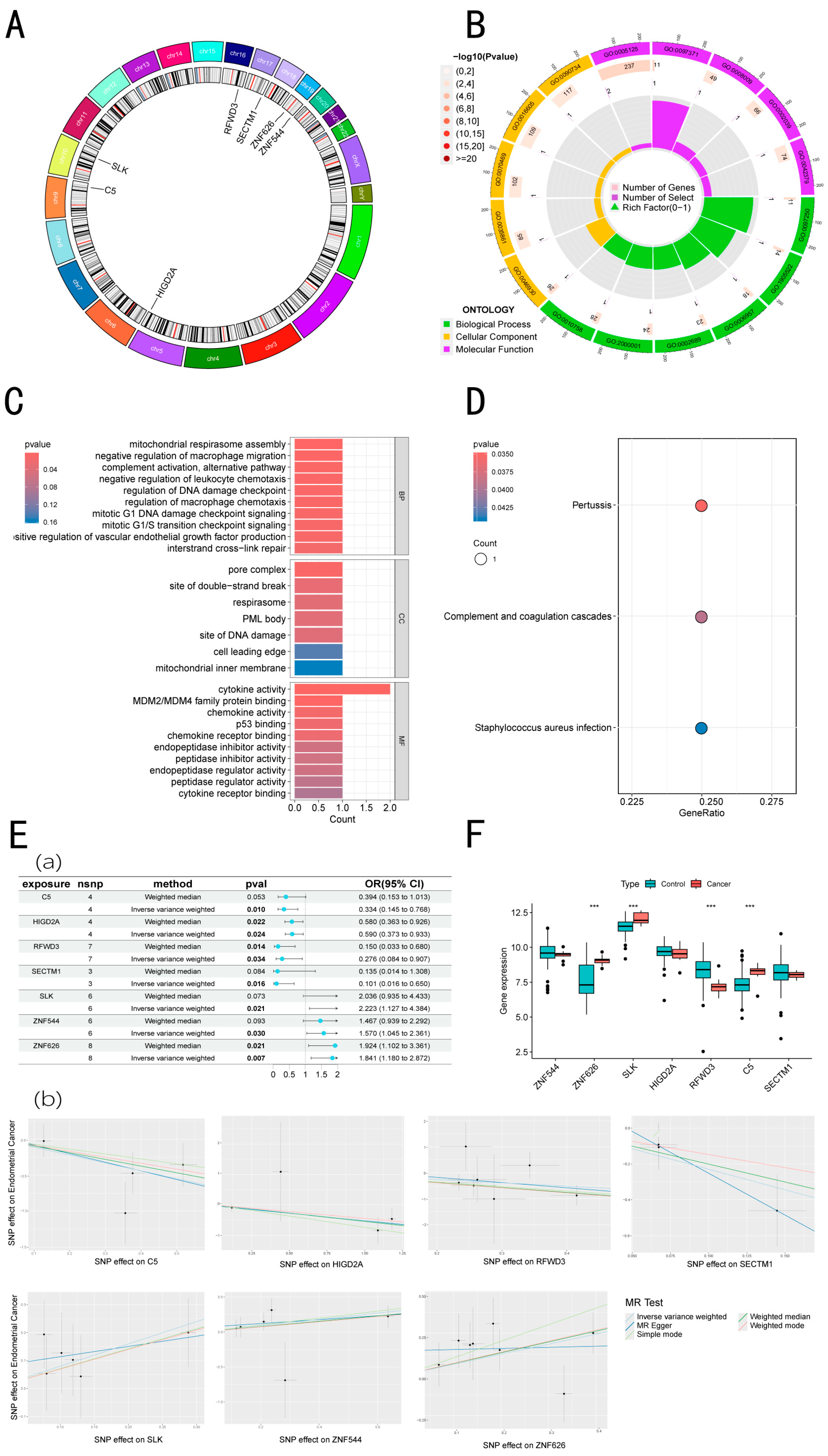
3.3. Genome-Wide MR Analysis
3.4. Acquisition of Intersecting Genes
3.5. Function Enrichment Analysis of Intersecting Genes
3.6. Single-Gene MR Analysis
3.7. Gene Expression in GSE17025
3.8. Immunohistochemical Analysis of ZNF626, SLK, and RFWD3 Expression in Endometrial Cancer
3.9. Immunocellular Analysis
3.10. Single-Gene GSEA
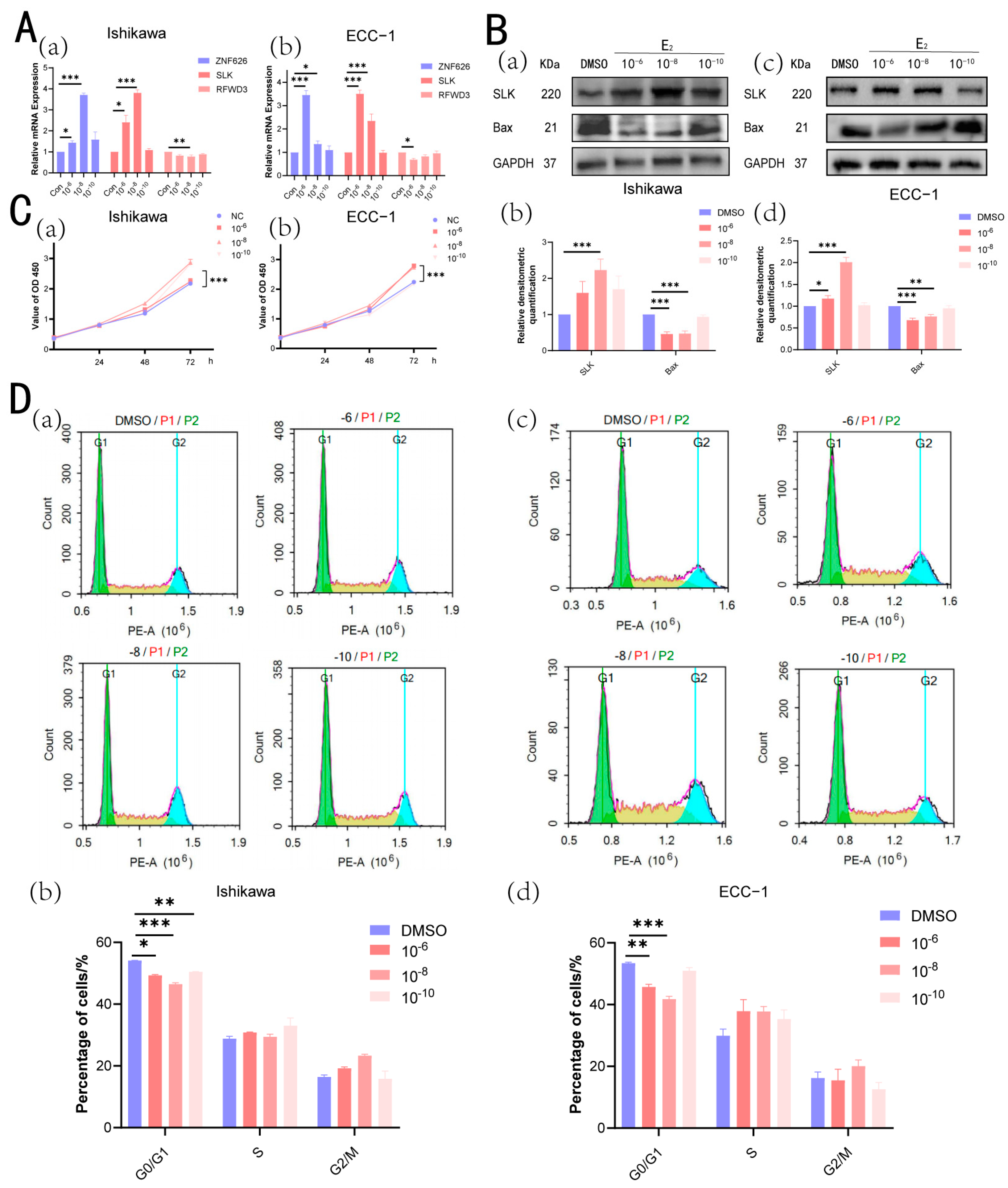
3.11. E2 Promotes Cell Proliferation in the Ishikawa Cell Line and ECC-1 Cell Line
3.12. Arzoxifene Inhibits Cell Proliferation in the Ishikawa Cell Line and ECC-1 Cell Line
4. Discussion
5. Conclusions
Supplementary Materials
Author Contributions
Funding
Institutional Review Board Statement
Informed Consent Statement
Data Availability Statement
Acknowledgments
Conflicts of Interest
References
- Makker, V.; MacKay, H.; Ray-Coquard, I.; Levine, D.A.; Westin, S.N.; Aoki, D.; Oaknin, A. Endometrial cancer. Nat. Rev. Dis. Primers 2021, 7, 88. [Google Scholar] [CrossRef]
- Braun, M.M.; Overbeek-Wager, E.A.; Grumbo, R.J. Diagnosis and Management of Endometrial Cancer. Am. Fam. Physician 2016, 93, 468–474. [Google Scholar]
- Brinton, L.A.; Trabert, B.; Anderson, G.L.; Falk, R.T.; Felix, A.S.; Fuhrman, B.J.; Gass, M.L.; Kuller, L.H.; Pfeiffer, R.M.; Rohan, T.E.; et al. Serum Estrogens and Estrogen Metabolites and Endometrial Cancer Risk among Postmenopausal Women. Cancer Epidemiol. Biomark. Prev. 2016, 25, 1081–1089. [Google Scholar] [CrossRef]
- Mahajan, V.; Farquhar, C.; Ponnampalam, A.P. Could DNA hydroxymethylation be crucial in influencing steroid hormone signaling in endometrial biology and endometriosis? Mol. Reprod. Dev. 2020, 87, 7–16. [Google Scholar] [CrossRef]
- King, L.; Gajarawala, S.; McCrary, M.D. Endometrial cancer and obesity: Addressing the awkward silence. JAAPA Off. J. Am. Acad. Physician Assist. 2023, 36, 28–31. [Google Scholar] [CrossRef]
- Guha, P.; Sen, K.; Chowdhury, P.; Mukherjee, D. Estrogen receptors as potential therapeutic target in endometrial cancer. J. Recept. Signal Transduct. Res. 2023, 43, 19–26. [Google Scholar] [CrossRef]
- Bukato, K.; Kostrzewa, T.; Gammazza, A.M.; Gorska-Ponikowska, M.; Sawicki, S. Endogenous estrogen metabolites as oxidative stress mediators and endometrial cancer biomarkers. Cell Commun. Signal. CCS 2024, 22, 205. [Google Scholar] [CrossRef] [PubMed]
- Rodriguez, A.C.; Blanchard, Z.; Maurer, K.A.; Gertz, J. Estrogen Signaling in Endometrial Cancer: A Key Oncogenic Pathway with Several Open Questions. Horm. Cancer 2019, 10, 51–63. [Google Scholar] [CrossRef] [PubMed]
- Banno, K.; Yanokura, M.; Iida, M.; Masuda, K.; Aoki, D. Carcinogenic mechanisms of endometrial cancer: Involvement of genetics and epigenetics. J. Obstet. Gynaecol. Res. 2014, 40, 1957–1967. [Google Scholar] [CrossRef]
- Zhou, W.J.; Zhang, J.; Yang, H.L.; Wu, K.; Xie, F.; Wu, J.N.; Wang, Y.; Yao, L.; Zhuang, Y.; Xiang, J.D.; et al. Estrogen inhibits autophagy and promotes growth of endometrial cancer by promoting glutamine metabolism. Cell Commun. Signal. 2019, 17, 99. [Google Scholar] [CrossRef]
- Rodriguez, A.C.; Vahrenkamp, J.M.; Berrett, K.C.; Clark, K.A.; Guillen, K.P.; Scherer, S.D.; Yang, C.H.; Welm, B.E.; Janát-Amsbury, M.M.; Graves, B.J.; et al. ETV4 Is Necessary for Estrogen Signaling and Growth in Endometrial Cancer Cells. Cancer Res. 2020, 80, 1234–1245. [Google Scholar] [CrossRef] [PubMed]
- Sun, Y.; Jiang, G.; Wu, Q.; Ye, L.; Li, B. The role of tumor-associated macrophages in the progression, prognosis and treatment of endometrial cancer. Front. Oncol. 2023, 13, 1213347. [Google Scholar] [CrossRef]
- Asaka, S.; Verma, N.; Yen, T.T.; Hicks, J.L.; Nonogaki, H.; Shen, Y.A.; Hong, J.; Asaka, R.; DeMarzo, A.M.; Wang, T.L.; et al. Association of glutaminase expression with immune-suppressive tumor microenvironment, clinicopathologic features, and clinical outcomes in endometrial cancer. Int. J. Gynecol. Cancer Off. J. Int. Gynecol. Cancer Soc. 2024, 34, 1737–1744. [Google Scholar] [CrossRef] [PubMed]
- Español, P.; Luna, R.; Soler, C.; Caruana, P.; Altés-Arranz, A.; Rodríguez, F.; Porta, O.; Sanchez, O.; Llurba, E.; Rovira, R.; et al. Neural plasticity of the uterus: New targets for endometrial cancer? Women’s Health 2022, 18, 17455057221095537. [Google Scholar] [CrossRef]
- De Nola, R.; Menga, A.; Castegna, A.; Loizzi, V.; Ranieri, G.; Cicinelli, E.; Cormio, G. The Crowded Crosstalk between Cancer Cells and Stromal Microenvironment in Gynecological Malignancies: Biological Pathways and Therapeutic Implication. Int. J. Mol. Sci. 2019, 20, 2401. [Google Scholar] [CrossRef] [PubMed]
- Bredholt, G.; Mannelqvist, M.; Stefansson, I.M.; Birkeland, E.; Bø, T.H.; Øyan, A.M.; Trovik, J.; Kalland, K.H.; Jonassen, I.; Salvesen, H.B.; et al. Tumor necrosis is an important hallmark of aggressive endometrial cancer and associates with hypoxia, angiogenesis and inflammation responses. Oncotarget 2015, 6, 39676–39691. [Google Scholar] [CrossRef]
- Wu, D.; Li, M.; Wang, M.; Yan, Z.; Meng, Y. PCAF acetylates AIB1 to form a transcriptional coactivator complex to promote glycolysis in endometrial cancer. Front. Oncol. 2024, 14, 1442965. [Google Scholar] [CrossRef]
- Barrett, T.; Wilhite, S.E.; Ledoux, P.; Evangelista, C.; Kim, I.F.; Tomashevsky, M.; Marshall, K.A.; Phillippy, K.H.; Sherman, P.M.; Holko, M.; et al. NCBI GEO: Archive for functional genomics data sets--update. Nucleic Acids Res. 2013, 41, D991–D995. [Google Scholar] [CrossRef]
- Leek, J.T.; Johnson, W.E.; Parker, H.S.; Jaffe, A.E.; Storey, J.D. The sva package for removing batch effects and other unwanted variation in high-throughput experiments. Bioinformatics 2012, 28, 882–883. [Google Scholar] [CrossRef] [PubMed]
- Yu, G.; Wang, L.G.; Han, Y.; He, Q.Y. clusterProfiler: An R package for comparing biological themes among gene clusters. OMICS J. Integr. Biol. 2012, 16, 284–287. [Google Scholar] [CrossRef] [PubMed]
- Chen, B.; Khodadoust, M.S.; Liu, C.L.; Newman, A.M.; Alizadeh, A.A. Profiling Tumor Infiltrating Immune Cells with CIBERSORT. Methods Mol. Biol. 2018, 1711, 243–259. [Google Scholar] [CrossRef]
- Stelzer, G.; Rosen, N.; Plaschkes, I.; Zimmerman, S.; Twik, M.; Fishilevich, S.; Stein, T.I.; Nudel, R.; Lieder, I.; Mazor, Y.; et al. The GeneCards Suite: From Gene Data Mining to Disease Genome Sequence Analyses. Curr. Protoc. Bioinform. 2016, 54, 1–30. [Google Scholar] [CrossRef] [PubMed]
- Wang, Y.; Wang, R.; Tang, D.D. Ste20-like Kinase-mediated Control of Actin Polymerization Is a New Mechanism for Thin Filament-associated Regulation of Airway Smooth Muscle Contraction. Am. J. Respir. Cell Mol. Biol. 2020, 62, 645–656. [Google Scholar] [CrossRef] [PubMed]
- Machicoane, M.; de Frutos, C.A.; Fink, J.; Rocancourt, M.; Lombardi, Y.; Garel, S.; Piel, M.; Echard, A. SLK-dependent activation of ERMs controls LGN-NuMA localization and spindle orientation. J. Cell Biol. 2014, 205, 791–799. [Google Scholar] [CrossRef]
- Fokin, A.I.; Klementeva, T.S.; Nadezhdina, E.S.; Burakov, A.V. SLK/LOSK kinase regulates cell motility independently of microtubule organization and Golgi polarization. Cytoskeleton 2016, 73, 83–92. [Google Scholar] [CrossRef]
- Al-Zahrani, K.N.; Baron, K.D.; Sabourin, L.A. Ste20-like kinase SLK, at the crossroads: A matter of life and death. Cell Adhes. Migr. 2013, 7, 1–10. [Google Scholar] [CrossRef]
- Shen, B.; Hao, J.; Lin, Y.; Li, X.; Yang, X.; Huang, T.; Wang, J.; Jia, Y.; Zhou, J.; Wang, J. Estrogen-Induced Extracellular Calcium Influx Promotes Endometrial Cancer Progress by Regulating Lysosomal Activity and Mitochondrial ROS. Front. Med. 2022, 9, 835700. [Google Scholar] [CrossRef] [PubMed]
- Wang, Q.; Wang, Q.; Zhao, Y. Stanniocalcin 2 is induced by estrogen and promotes growth in endometrial cancer via AMPK pathway. Chin. J. Physiol. 2023, 66, 111–117. [Google Scholar] [CrossRef]
- Sabourin, L.A.; Rudnicki, M.A. Induction of apoptosis by SLK, a Ste20-related kinase. Oncogene 1999, 18, 7566–7575. [Google Scholar] [CrossRef]
- Chauhan, A.S.; Jhujh, S.S.; Stewart, G.S. E3 ligases: A ubiquitous link between DNA repair, DNA replication and human disease. Biochem. J. 2024, 481, 923–944. [Google Scholar] [CrossRef] [PubMed]
- Kanao, R.; Kawai, H.; Taniguchi, T.; Takata, M.; Masutani, C. RFWD3 and translesion DNA polymerases contribute to PCNA modification-dependent DNA damage tolerance. Life Sci. Alliance 2022, 5, e202201584. [Google Scholar] [CrossRef] [PubMed]
- Gallina, I.; Hendriks, I.A.; Hoffmann, S.; Larsen, N.B.; Johansen, J.; Colding-Christensen, C.S.; Schubert, L.; Sellés-Baiget, S.; Fábián, Z.; Kühbacher, U.; et al. The ubiquitin ligase RFWD3 is required for translesion DNA synthesis. Mol. Cell 2021, 81, 442–458.e449. [Google Scholar] [CrossRef] [PubMed]
- Moore, C.E.; Yalcindag, S.E.; Czeladko, H.; Ravindranathan, R.; Wijesekara Hanthi, Y.; Levy, J.C.; Sannino, V.; Schindler, D.; Ciccia, A.; Costanzo, V.; et al. RFWD3 promotes ZRANB3 recruitment to regulate the remodeling of stalled replication forks. J. Cell Biol. 2023, 222, e202106022. [Google Scholar] [CrossRef] [PubMed]
- Yates, M.; Marois, I.; St-Hilaire, E.; Ronato, D.A.; Djerir, B.; Brochu, C.; Morin, T.; Hammond-Martel, I.; Gezzar-Dandashi, S.; Casimir, L.; et al. SMARCAL1 ubiquitylation controls its association with RPA-coated ssDNA and promotes replication fork stability. PLoS Biol. 2024, 22, e3002552. [Google Scholar] [CrossRef] [PubMed]
- Frick, E.A.; Kristjansdottir, K.; Ragnarsdottir, S.; Vilhjalmsson, A.I.; Bustos, M.R.; Vidarsdottir, L.; Gudjonsson, T.; Sigurdsson, S. MicroRNA-190b Targets RFWD3 in Estrogen Receptor-Positive Breast Cancer. Breast Cancer Basic Clin. Res. 2024, 18, 11782234241234771. [Google Scholar] [CrossRef]
- Liang, R.P.; Zhang, X.X.; Zhao, J.; Lu, Q.W.; Zhu, R.T.; Wang, W.J.; Li, J.; Bo, K.; Zhang, C.X.; Sun, Y.L. RING finger and WD repeat domain 3 regulates proliferation and metastasis through the Wnt/β-catenin signalling pathways in hepatocellular carcinoma. World J. Gastroenterol. 2022, 28, 3435–3454. [Google Scholar] [CrossRef] [PubMed]
- Liu, S.; Chu, J.; Yucer, N.; Leng, M.; Wang, S.Y.; Chen, B.P.; Hittelman, W.N.; Wang, Y. RING finger and WD repeat domain 3 (RFWD3) associates with replication protein A (RPA) and facilitates RPA-mediated DNA damage response. J. Biol. Chem. 2011, 286, 22314–22322. [Google Scholar] [CrossRef]
- Rai, S.K.; Du, W.; Zhang, J.; Yu, H.; Deng, Y.; Fei, P. Somatic gene mutations involved in DNA damage response/Fanconi anemia signaling are tissue- and cell-type specific in human solid tumors. Front. Med. 2024, 11, 1462810. [Google Scholar] [CrossRef] [PubMed]
- Sidorkiewicz, I.; Jóźwik, M.; Niemira, M.; Krętowski, A. Insulin Resistance and Endometrial Cancer: Emerging Role for microRNA. Cancers 2020, 12, 2559. [Google Scholar] [CrossRef] [PubMed]
- Gompel, A. Progesterone and endometrial cancer. Best Pract. Res. Clin. Obstet. Gynaecol. 2020, 69, 95–107. [Google Scholar] [CrossRef] [PubMed]
- Jewson, M.; Purohit, P.; Lumsden, M.A. Progesterone and abnormal uterine bleeding/menstrual disorders. Best Pract. Res. Clin. Obstet. Gynaecol. 2020, 69, 62–73. [Google Scholar] [CrossRef] [PubMed]
- Kim, J.J.; Kurita, T.; Bulun, S.E. Progesterone action in endometrial cancer, endometriosis, uterine fibroids, and breast cancer. Endocr. Rev. 2013, 34, 130–162. [Google Scholar] [CrossRef] [PubMed]
- Li, X.; Fan, Y.; Wang, J.; Zhou, R.; Tian, L.; Wang, Y.; Wang, J. Insulin Resistance and Metabolic Syndrome Increase the Risk of Relapse for Fertility Preserving Treatment in Atypical Endometrial Hyperplasia and Early Endometrial Cancer Patients. Front. Oncol. 2021, 11, 744689. [Google Scholar] [CrossRef]
- Dunneram, Y.; Greenwood, D.C.; Cade, J.E. Diet, menopause and the risk of ovarian, endometrial and breast cancer. Proc. Nutr. Soc. 2019, 78, 438–448. [Google Scholar] [CrossRef]
- Kamal, A.; Tempest, N.; Parkes, C.; Alnafakh, R.; Makrydima, S.; Adishesh, M.; Hapangama, D.K. Hormones and endometrial carcinogenesis. Horm. Mol. Biol. Clin. Investig. 2016, 25, 129–148. [Google Scholar] [CrossRef] [PubMed]
- Hojnik, M.; Sinreih, M.; Anko, M.; Hevir-Kene, N.; Knific, T.; Pirš, B.; Grazio, S.F.; Rižner, T.L. The Co-Expression of Estrogen Receptors ERα, ERβ, and GPER in Endometrial Cancer. Int. J. Mol. Sci. 2023, 24, 3009. [Google Scholar] [CrossRef] [PubMed]
- Casas-Arozamena, C.; Abal, M. Endometrial Tumour Microenvironment. Adv. Exp. Med. Biol. 2020, 1296, 215–225. [Google Scholar] [CrossRef] [PubMed]
- Dun, E.C.; Hanley, K.; Wieser, F.; Bohman, S.; Yu, J.; Taylor, R.N. Infiltration of tumor-associated macrophages is increased in the epithelial and stromal compartments of endometrial carcinomas. Int. J. Gynecol. Pathol. 2013, 32, 576–584. [Google Scholar] [CrossRef]







| Gene | Forward Sequence (5′-3′) | Reverse Sequence (5′-3′) |
|---|---|---|
| GAPDH | GGGTCGGTGTGAACGGATTTGG | GCCGTGGGTAGAGTCATACTGGAAC |
| ZNF626 | GCCAAACCCTCAGTAATGTGT | TGTGCACCTTACACTCATCCA |
| SLK | ATCGCTTGCGAGATGAAGCC | TTGTGCAAGCTCCTCTTTCCT |
| RFWD3 | AGTTGGCGTAGGTGCATTCG | AGCCATCACTGAAACCAGCA |
Disclaimer/Publisher’s Note: The statements, opinions and data contained in all publications are solely those of the individual author(s) and contributor(s) and not of MDPI and/or the editor(s). MDPI and/or the editor(s) disclaim responsibility for any injury to people or property resulting from any ideas, methods, instructions or products referred to in the content. |
© 2025 by the authors. Licensee MDPI, Basel, Switzerland. This article is an open access article distributed under the terms and conditions of the Creative Commons Attribution (CC BY) license (https://creativecommons.org/licenses/by/4.0/).
Share and Cite
Fan, J.; Zhang, M.; Wu, H.; Ye, Z.; Wang, L. Estrogen Promotes Endometrial Cancer Development by Modulating ZNF626, SLK, and RFWD3 Gene Expression and Inducing Immune Inflammatory Changes. Biomedicines 2025, 13, 498. https://doi.org/10.3390/biomedicines13020498
Fan J, Zhang M, Wu H, Ye Z, Wang L. Estrogen Promotes Endometrial Cancer Development by Modulating ZNF626, SLK, and RFWD3 Gene Expression and Inducing Immune Inflammatory Changes. Biomedicines. 2025; 13(2):498. https://doi.org/10.3390/biomedicines13020498
Chicago/Turabian StyleFan, Jiuming, Mengyao Zhang, Huailiang Wu, Zehua Ye, and Liyan Wang. 2025. "Estrogen Promotes Endometrial Cancer Development by Modulating ZNF626, SLK, and RFWD3 Gene Expression and Inducing Immune Inflammatory Changes" Biomedicines 13, no. 2: 498. https://doi.org/10.3390/biomedicines13020498
APA StyleFan, J., Zhang, M., Wu, H., Ye, Z., & Wang, L. (2025). Estrogen Promotes Endometrial Cancer Development by Modulating ZNF626, SLK, and RFWD3 Gene Expression and Inducing Immune Inflammatory Changes. Biomedicines, 13(2), 498. https://doi.org/10.3390/biomedicines13020498

