Synergistic Inhibition of Triple-Negative Breast Cancer by Acetylsalicylic Acid and Recombinant Human APE1/Ref-1 in a Mouse Xenograft Model
Abstract
1. Introduction
2. Materials and Methods
2.1. Materials
2.2. Cell Culture
2.3. Gene Silencing of RAGE
2.4. Immunofluorescence Staining for Apoptosis Analysis
2.5. Cell Viability and DNA Fragmentation Assay
2.6. Animal Experiments
2.7. Western Blotting
2.8. Tumor-Specific Biomarker Analysis
2.9. Complete Blood Counts
2.10. Immunohistochemistry
2.11. In Vivo Optical Imaging
2.12. TUNEL Assay
2.13. Statistical Analyses
3. Results
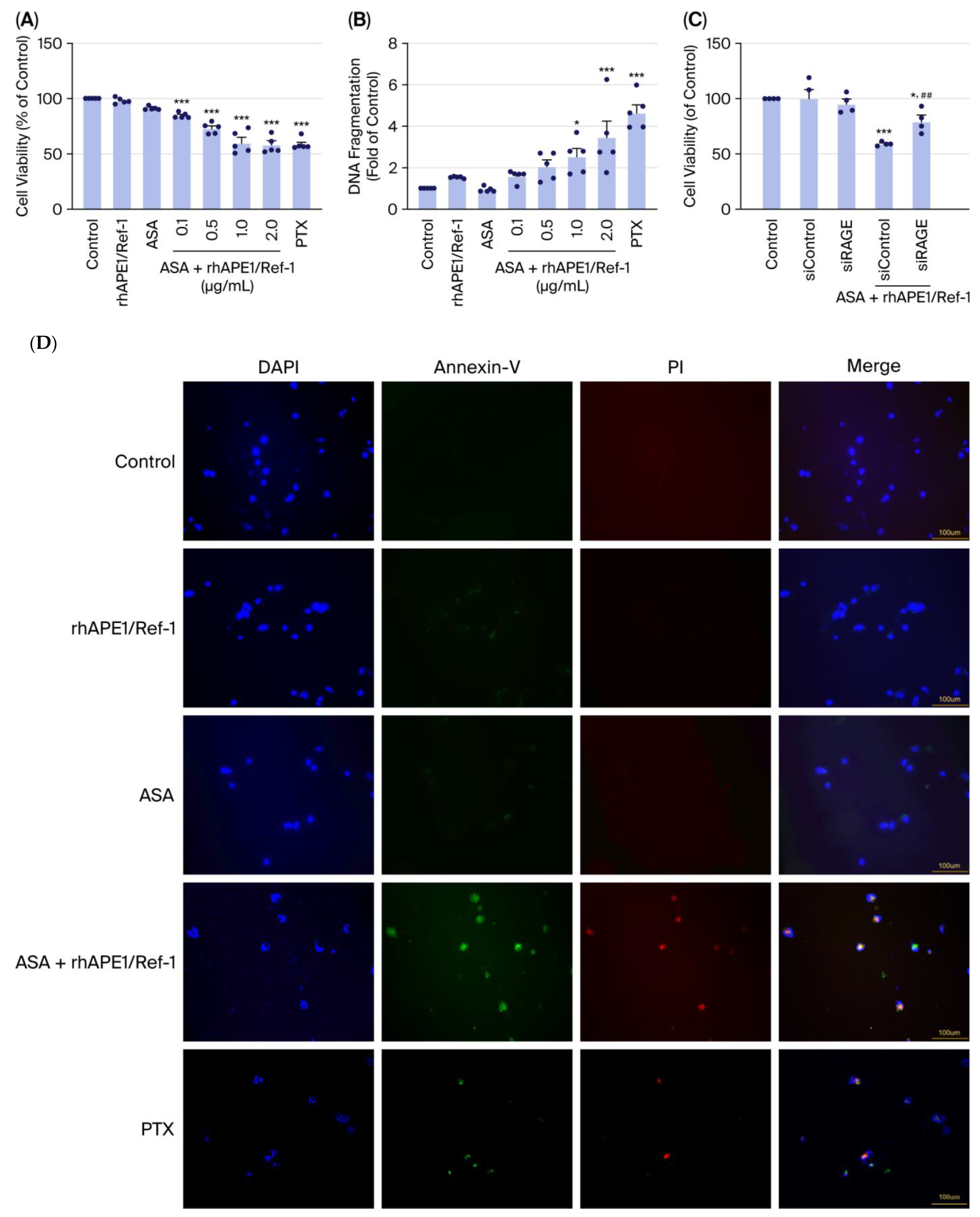
3.1. Combined Treatment with ASA and rhAPE1/Ref-1 Enhances Apoptosis in MDA-MB-231 Cells In Vitro
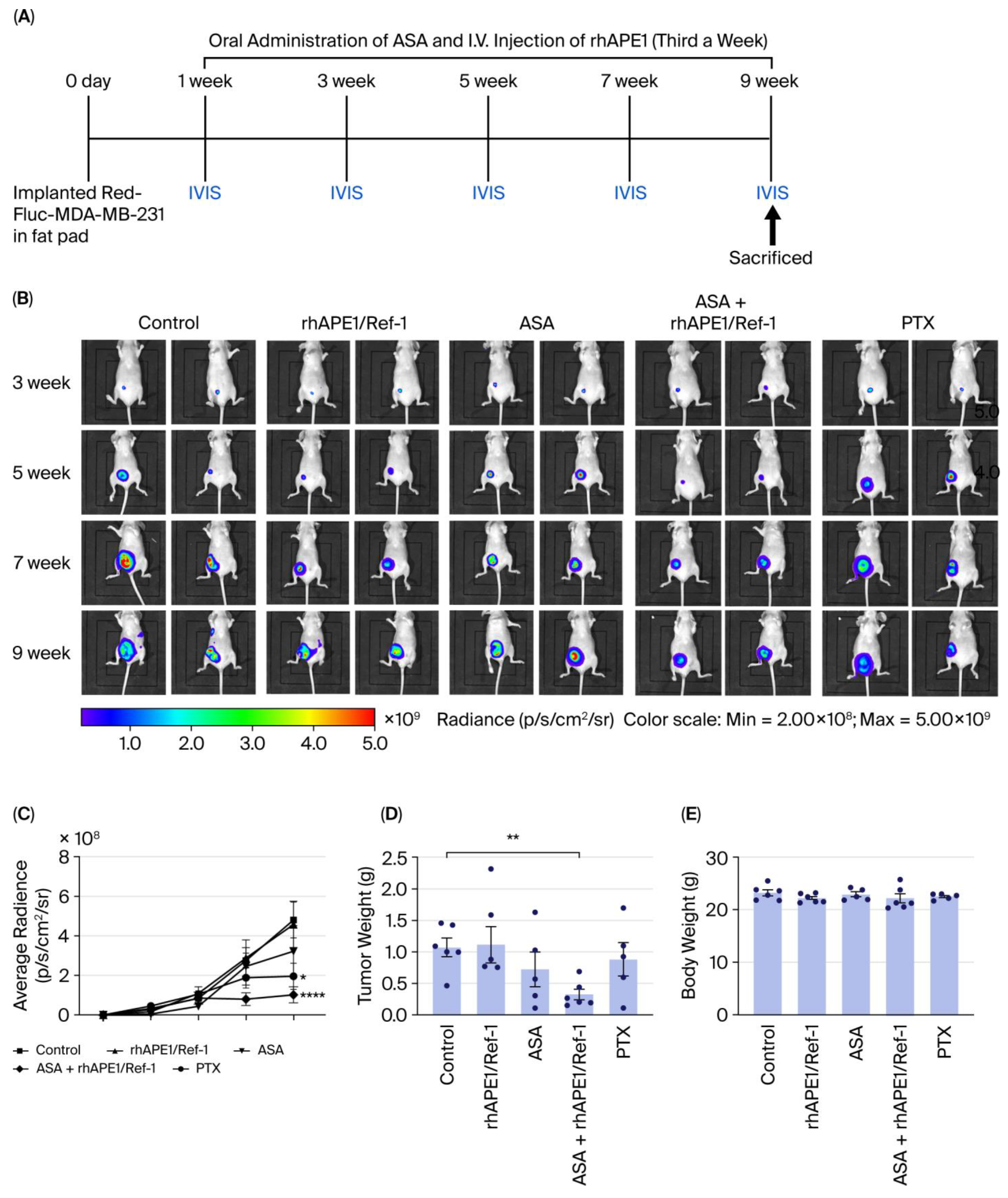
3.2. Combined Effects of ASA and rhAPE1/Ref-1 on Tumorigenesis in an MDA-MB-231 Xenograft Model
3.3. Combined Treatment of rhAPE1/Ref-1 with ASA Reduces TNBC Tumor-Specific Biomarkers In Vivo
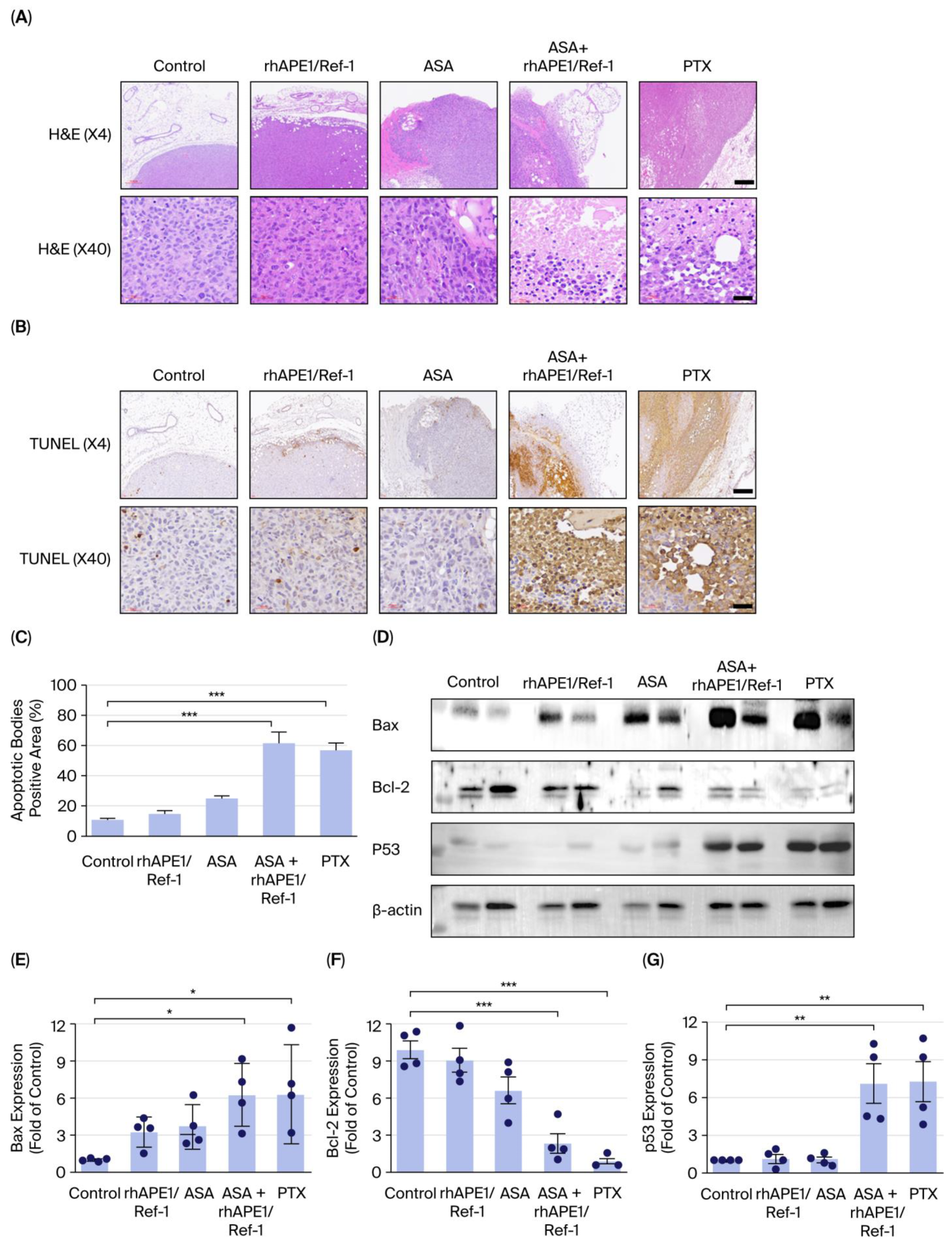
3.4. Combination Treatment of rhAPE1/Ref-1 and ASA Increases Tumor Apoptosis in TNBC In Vivo
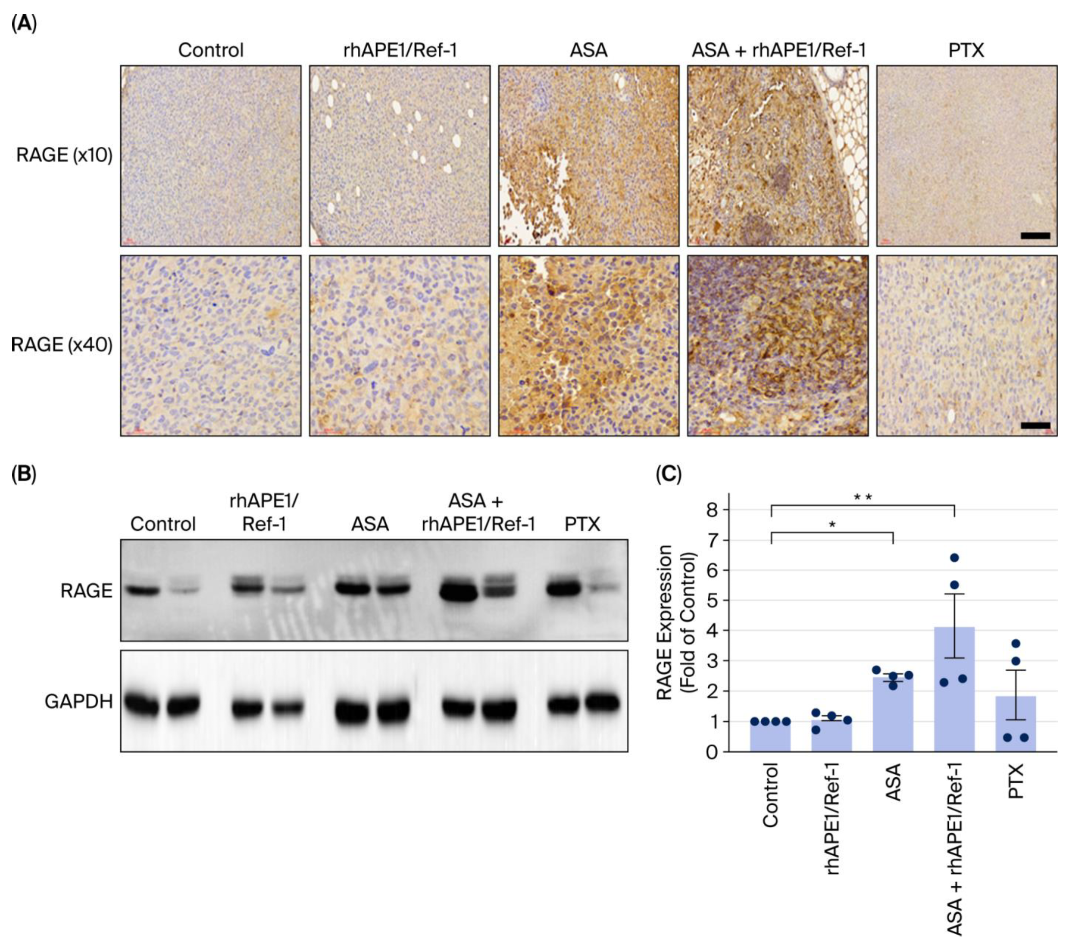
3.5. ASA Induces RAGE Expression in TNBC Xenograft Tumors
3.6. Hematological Parameters of TNBC Xenograft Mice
4. Discussion
Supplementary Materials
Author Contributions
Funding
Institutional Review Board Statement
Informed Consent Statement
Data Availability Statement
Conflicts of Interest
Abbreviations
| rhAPE1/Ref-1 | recombinant human apurinic/apyrimidinic endonuclease 1/redox factor-1 |
| ASA | acetylsalicylic acid |
| TNBC | triple-negative breast cancer |
| Ac-APE1/Ref-1 | acetylated apurinic/apyrimidinic endonuclease 1/redox factor-1 |
| RAGE | receptor for advanced glycation end-products |
| Ad-PPTLS-APE1/Ref-1 | adenoviral vector expressing PPTLS-tagged APE1/Ref-1 |
| PTX | paclitaxel |
| CEA | carcinoembryonic antigen |
| CA27-29 | cancer antigen 27-29 |
| CA15-3 | cancer antigen 15-3 |
References
- Foulkes, W.D.; Smith, I.E.; Reis-Filho, J.S. Triple-negative breast cancer. N. Engl. J. Med. 2010, 363, 1938–1948. [Google Scholar] [CrossRef]
- Garrido-Castro, A.C.; Lin, N.U.; Polyak, K. Insights into Molecular Classifications of Triple-Negative Breast Cancer: Improving Patient Selection for Treatment. Cancer Discov. 2019, 9, 176–198. [Google Scholar] [CrossRef]
- Siqueira, P.B.; de Sousa Rodrigues, M.M.; de Amorim, I.S.S.; da Silva, T.G.; da Silva Oliveira, M.; Rodrigues, J.A.; Fonseca, A.d.S.d.; Mencalha, A.L. The APE1/REF-1 and the hallmarks of cancer. Mol. Biol. Rep. 2024, 51, 47. [Google Scholar] [CrossRef]
- Kakolyris, S.; Kaklamanis, L.; Engels, K.; Fox, S.B.; Taylor, M.; Hickson, I.D.; Gatter, K.; Harris, A. Human AP endonuclease 1 (HAP1) protein expression in breast cancer correlates with lymph node status and angiogenesis. Br. J. Cancer 1998, 77, 1169–1173. [Google Scholar] [CrossRef]
- Jian, D.; Li, X.M.; Dai, N.; Liang, D.D.; Zhang, G.; Mao, C.Y.; Wang, D.; Song, G.-B.; Li, M.-X.; Luo, H. Inhibition of APE1 Expression Enhances the Antitumor Activity of Olaparib in Triple-Negative Breast Cancer. Evid. Based Complement. Alternat Med. 2022, 2022, 6048017. [Google Scholar] [CrossRef]
- Mueller, R.L.; Scheidt, S. History of drugs for thrombotic disease. Discovery, development, and directions for the future. Circulation 1994, 89, 432–449. [Google Scholar] [CrossRef]
- Usman, M.W.; Luo, F.; Cheng, H.; Zhao, J.J.; Liu, P. Chemopreventive effects of aspirin at a glance. Biochim. Biophys. Acta 2015, 1855, 254–263. [Google Scholar] [CrossRef]
- Terry, M.B.; Gammon, M.D.; Zhang, F.F.; Tawfik, H.; Teitelbaum, S.L.; Britton, J.A.; Subbaramaiah, K.; Dannenberg, A.J.; I Neugut, A. Association of frequency and duration of aspirin use and hormone receptor status with breast cancer risk. JAMA 2004, 291, 2433–2440. [Google Scholar] [CrossRef]
- Bakierzynska, M.; Cullinane, M.C.; Redmond, H.P.; Corrigan, M. Prophylactic aspirin intake and breast cancer risk; A systematic review and meta-analysis of observational cohort studies. Eur. J. Surg. Oncol. 2023, 49, 106940. [Google Scholar] [CrossRef]
- Holmes, M.D.; Chen, W.Y.; Li, L.; Hertzmark, E.; Spiegelman, D.; Hankinson, S.E. Aspirin intake and survival after breast cancer. J. Clin. Oncol. 2010, 28, 1467–1472. [Google Scholar] [CrossRef]
- Choi, S.; Lee, Y.R.; Park, M.S.; Joo, H.K.; Cho, E.J.; Kim, H.S.; Kim, C.S.; Park, J.B.; Irani, K.; Jeon, B.H. Histone deacetylases inhibitor trichostatin A modulates the extracellular release of APE1/Ref-1. Biochem. Biophys. Res. Commun. 2013, 435, 403–407. [Google Scholar] [CrossRef]
- Lee, Y.R.; Kim, K.M.; Jeon, B.H.; Choi, S. Extracellularly secreted APE1/Ref-1 triggers apoptosis in triple-negative breast cancer cells via RAGE binding, which is mediated through acetylation. Oncotarget 2015, 6, 23383–23398. [Google Scholar] [CrossRef]
- Lee, Y.R.; Park, M.S.; Joo, H.K.; Kim, K.M.; Kim, J.; Jeon, B.H.; Choi, S. Therapeutic positioning of secretory acetylated APE1/Ref-1 requirement for suppression of tumor growth in triple-negative breast cancer in vivo. Sci. Rep. 2018, 8, 8701. [Google Scholar] [CrossRef]
- Choi, S.; Lee, Y.R.; Kim, K.M.; Choi, E.; Jeon, B.H. Dual Function of Secreted APE1/Ref-1 in TNBC Tumorigenesis: An Apoptotic Initiator and a Regulator of Chronic Inflammatory Signaling. Int. J. Mol. Sci. 2022, 23, 9021. [Google Scholar] [CrossRef]
- Jin, H.; Lee, Y.R.; Kim, S.; Lee, E.O.; Joo, H.K.; Yoo, H.J.; Kim, C.-S.; Jeon, B.H. Aspirin-induced acetylation of APE1/Ref-1 enhances RAGE binding and promotes apoptosis in ovarian cancer cells. Korean J. Physiol. Pharmacol. 2025, 29, 293–305. [Google Scholar] [CrossRef]
- Rothwell, P.M.; Wilson, M.; Price, J.F.; Belch, J.F.; Meade, T.W.; Mehta, Z. Effect of daily aspirin on risk of cancer metastasis: A study of incident cancers during randomised controlled trials. Lancet 2012, 379, 1591–1601. [Google Scholar] [CrossRef]
- Bhardwaj, A.; Embury, M.D.; Rojo, R.D.; Albarracin, C.; Bedrosian, I. Efficacy of fluvastatin and aspirin for prevention of hormonally insensitive breast cancer. Breast Cancer Res. Treat. 2021, 187, 363–374. [Google Scholar] [CrossRef]
- Shiao, J.; Thomas, K.M.; Rahimi, A.S.; Rao, R.; Yan, J.; Xie, X.J.; DaSilva, M.; Spangler, A.; Leitch, M.; Wooldridge, R.; et al. Aspirin/antiplatelet agent use improves disease-free survival and reduces the risk of distant metastases in Stage II and III triple-negative breast cancer patients. Breast Cancer Res. Treat. 2017, 161, 463–471. [Google Scholar] [CrossRef]
- Awtry, E.H.; Loscalzo, J. Aspirin. Circulation 2000, 101, 1206–1218. [Google Scholar] [CrossRef]
- Riegger, G.A.; Kahles, H.W.; Elsner, D.; Kromer, E.P.; Kochsiek, K. Effects of acetylsalicylic acid on renal function in patients with chronic heart failure. Am. J. Med. 1991, 90, 571–575. [Google Scholar] [CrossRef]
- Patrono, C. Low-dose aspirin for the prevention of atherosclerotic cardiovascular disease. Eur. Heart J. 2024, 45, 2362–2376. [Google Scholar] [CrossRef]
- Nair, A.B.; Jacob, S. A simple practice guide for dose conversion between animals and human. J. Basic. Clin. Pharm. 2016, 7, 27–31. [Google Scholar] [CrossRef]
- Ryu, J.M.; Kang, D.; Cho, J.; Lee, J.E.; Kim, S.W.; Nam, S.J.; Lee, S.K.; Kim, Y.J.; Im, Y.-H.; Ahn, J.S.; et al. Prognostic Impact of Elevation of Cancer Antigen 15-3 (CA15-3) in Patients With Early Breast Cancer With Normal Serum CA15-3 Level. J. Breast Cancer 2023, 26, 126–135. [Google Scholar] [CrossRef]
- Yang, Y.; Zhang, H.; Zhang, M.; Meng, Q.; Cai, L.; Zhang, Q. Elevation of serum CEA and CA15-3 levels during antitumor therapy predicts poor therapeutic response in advanced breast cancer patients. Oncol. Lett. 2017, 14, 7549–7556. [Google Scholar] [CrossRef]
- Gavrieli, Y.; Sherman, Y.; Ben-Sasson, S.A. Identification of programmed cell death in situ via specific labeling of nuclear DNA fragmentation. J. Cell Biol. 1992, 119, 493–501. [Google Scholar] [CrossRef]
- Gu, Q.; Wang, J.D.; Xia, H.H.; Lin, M.C.; He, H.; Zou, B.; Tu, S.P.; Yang, Y.; Liu, X.G.; Lam, S.K.; et al. Activation of the caspase-8/Bid and Bax pathways in aspirin-induced apoptosis in gastric cancer. Carcinogenesis 2005, 26, 541–546. [Google Scholar] [CrossRef]
- Miao, R.; Xu, X.; Wang, Z.; Liu, S.; Qu, K.; Chen, W.; Liu, C. Synergistic effect of nutlin-3 combined with aspirin in hepatocellular carcinoma HepG2 cells through activation of Bcl-2/Bax signaling pathway. Mol. Med. Rep. 2018, 17, 3735–3743. [Google Scholar] [CrossRef]
- Chota, A.; George, B.P.; Abrahamse, H. Interactions of multidomain pro-apoptotic and anti-apoptotic proteins in cancer cell death. Oncotarget 2021, 12, 1615–1626. [Google Scholar] [CrossRef]
- Huang, H.; Chen, A.Y.; Ye, X.; Guan, R.; Rankin, G.O.; Chen, Y.C. Galangin, a Flavonoid from Lesser Galangal, Induced Apoptosis via p53-Dependent Pathway in Ovarian Cancer Cells. Molecules 2020, 25, 1579. [Google Scholar] [CrossRef]
- Moradipour, A.; Dariushnejad, H.; Ahmadizadeh, C.; Lashgarian, H.E. Dietary flavonoid carvacrol triggers the apoptosis of human breast cancer MCF-7 cells via the p53/Bax/Bcl-2 axis. Med. Oncol. 2022, 40, 46. [Google Scholar] [CrossRef]
- Benz, K.S.; Jayman, J.; Maruf, M.; Joice, G.; Kasprenski, M.; Sopko, N.; Di Carlo, H.; Gearhart, J.P. The Role of Human Acellular Dermis in Preventing Fistulas After Bladder Neck Transection in the Exstrophy-epispadias Complex. Urology 2018, 117, 137–141. [Google Scholar] [CrossRef] [PubMed]
- Treffers, L.W.; Hiemstra, I.H.; Kuijpers, T.W.; van den Berg, T.K.; Matlung, H.L. Neutrophils in cancer. Immunol. Rev. 2016, 273, 312–328. [Google Scholar] [CrossRef] [PubMed]
- Ethier, J.L.; Desautels, D.; Templeton, A.; Shah, P.S.; Amir, E. Prognostic role of neutrophil-to-lymphocyte ratio in breast cancer: A systematic review and meta-analysis. Breast Cancer Res. 2017, 19, 2. [Google Scholar] [CrossRef]
- Guthrie, G.J.; Charles, K.A.; Roxburgh, C.S.; Horgan, P.G.; McMillan, D.C.; Clarke, S.J. The systemic inflammation-based neutrophil-lymphocyte ratio: Experience in patients with cancer. Crit. Rev. Oncol. Hematol. 2013, 88, 218–230. [Google Scholar] [CrossRef]
- Templeton, A.J.; McNamara, M.G.; Seruga, B.; Vera-Badillo, F.E.; Aneja, P.; Ocana, A.; Leibowitz-Amit, R.; Sonpavde, G.; Knox, J.J.; Tran, B.; et al. Prognostic role of neutrophil-to-lymphocyte ratio in solid tumors: A systematic review and meta-analysis. J. Natl. Cancer Inst. 2014, 106, dju124. [Google Scholar] [CrossRef]
- Rowinsky, E.K.; Eisenhauer, E.A.; Chaudhry, V.; Arbuck, S.G.; Donehower, R.C. Clinical toxicities encountered with paclitaxel (Taxol). Semin. Oncol. 1993, 20, 1–15. [Google Scholar]
- Roopenian, D.C.; Akilesh, S. FcRn: The neonatal Fc receptor comes of age. Nat. Rev. Immunol. 2007, 7, 715–725. [Google Scholar] [CrossRef]





| Blood Count Parameter | Normal (n = 5) | Control (n = 4) | rhAPE1/Ref-1 (n = 4) | ASA (n = 5) | ASA + rhAPE1/Ref-1 (n = 4) | PTX (n = 4) |
|---|---|---|---|---|---|---|
| Red blood cell (1 × 106 cells/µL) | 8.71 ± 0.24 | 7.62 ± 0.79 | 7.69 ± 0.46 | 8.41 ± 0.40 | 8.19 ± 0.58 | 1.86 ± 0.62 ***,### |
| Hemoglobin (g/dL) | 12.14 ± 0.32 | 10.53 ± 0.86 | 10.63 ± 0.52 | 11.92 ± 0.53 | 10.93 ± 0.72 | 2.13 ± 0.72 ***,### |
| Hematocrit (%) | 36.66 ± 0.92 | 32.23 ± 3.13 | 33.00 ± 1.49 | 35.88 ± 1.65 | 33.63 ± 2.38 | 12.63 ± 4.80 ***,### |
| Platelet (1 × 103 cells/µL) | 761.8 ± 95.2 | 1014.0 ± 144.7 | 759.0 ± 73.9 | 983.0 ± 131.4 | 602.0 ± 46.81 | 74.33 ± 13.60 ***,### |
| White blood cell (1 × 103 cells/µL) | 1.70 ± 0.33 | 2.56 ± 0.78 | 1.85 ± 0.32 | 2.88 ± 0.48 | 1.46 ± 0.33 | 1.74 ± 0.33 |
| Monocyte (%) | 7.60 ± 1.92 | 8.23 ± 1.65 | 8.53 ± 1.12 | 10.00 ± 1.84 | 10.13 ± 0.73 | 8.60 ± 0.56 |
| Eosinophil (%) | 6.06 ± 0.92 | 7.90 ± 2.18 | 7.13 ± 1.58 | 3.55 ± 0.78 | 4.80 ± 0.77 | 2.97 ± 0.53 |
| Basophil (%) | 0.20 ± 0.13 | 0.00 ± 0.00 | 0.30 ± 0.11 | 0.34 ± 0.10 | 0.00 ± 0.00 | 0.167 ± 0.08 |
| Neutrophil (%) | 35.84 ± 3.73 | 53.70 ± 4.0 * | 47.40 ± 6.5 | 54.72 ± 3.16 ** | 39.87 ± 1.61 | 44.97 ± 2.26 |
| Lymphocyte (%) | 54.30 ± 2.17 | 30.17 ± 3.3 *** | 36.63 ± 4.17 *** | 29.50 ± 1.56 *** | 45.20 ± 2.12 ## | 43.30 ± 1.26 *,## |
| Neutrophil/Lymphocyte Ratio (NLR) | 0.65 ± 0.04 | 1.96 ± 0.41 ** | 1.45 ± 0.33 | 1.94 ± 0.16 *** | 0.89 ± 0.08 # | 1.05 ± 0.08 *,# |
Disclaimer/Publisher’s Note: The statements, opinions and data contained in all publications are solely those of the individual author(s) and contributor(s) and not of MDPI and/or the editor(s). MDPI and/or the editor(s) disclaim responsibility for any injury to people or property resulting from any ideas, methods, instructions or products referred to in the content. |
© 2025 by the authors. Licensee MDPI, Basel, Switzerland. This article is an open access article distributed under the terms and conditions of the Creative Commons Attribution (CC BY) license (https://creativecommons.org/licenses/by/4.0/).
Share and Cite
Jin, H.; Lee, Y.R.; Kim, S.; Choi, E.; Lee, K.-Y.; Joo, H.K.; Lee, E.-O.; Kim, C.-S.; Kim, J.R.; Lee, S.H.; et al. Synergistic Inhibition of Triple-Negative Breast Cancer by Acetylsalicylic Acid and Recombinant Human APE1/Ref-1 in a Mouse Xenograft Model. Biomedicines 2025, 13, 2767. https://doi.org/10.3390/biomedicines13112767
Jin H, Lee YR, Kim S, Choi E, Lee K-Y, Joo HK, Lee E-O, Kim C-S, Kim JR, Lee SH, et al. Synergistic Inhibition of Triple-Negative Breast Cancer by Acetylsalicylic Acid and Recombinant Human APE1/Ref-1 in a Mouse Xenograft Model. Biomedicines. 2025; 13(11):2767. https://doi.org/10.3390/biomedicines13112767
Chicago/Turabian StyleJin, Hao, Yu Ran Lee, Sungmin Kim, Eunju Choi, Ka-Young Lee, Hee Kyoung Joo, Eun-Ok Lee, Cuk-Seong Kim, Je Ryong Kim, Sang Hun Lee, and et al. 2025. "Synergistic Inhibition of Triple-Negative Breast Cancer by Acetylsalicylic Acid and Recombinant Human APE1/Ref-1 in a Mouse Xenograft Model" Biomedicines 13, no. 11: 2767. https://doi.org/10.3390/biomedicines13112767
APA StyleJin, H., Lee, Y. R., Kim, S., Choi, E., Lee, K.-Y., Joo, H. K., Lee, E.-O., Kim, C.-S., Kim, J. R., Lee, S. H., & Jeon, B. H. (2025). Synergistic Inhibition of Triple-Negative Breast Cancer by Acetylsalicylic Acid and Recombinant Human APE1/Ref-1 in a Mouse Xenograft Model. Biomedicines, 13(11), 2767. https://doi.org/10.3390/biomedicines13112767

