SMYD3–CDCP1 Axis Drives EMT and CAF Activation in Colorectal Cancer and Is Targetable for Oxaliplatin Sensitization
Abstract
1. Introduction
2. Materials and Methods
2.1. Clinical Specimens and Tissue Microarray
2.2. Public Datasets and Bioinformatics Analysis
2.3. Cell Lines and Culture
2.4. Inhibitors and Drugs
2.5. Lentiviral Constructs and Transduction
2.6. Quantitative Real-Time PCR (qPCR)
2.7. Western Blotting
2.8. Transwell Migration and Matrigel Invasion
2.9. Co-Culture with Cancer-Associated Fibroblasts (CAFs)
2.10. Chromatin Immunoprecipitation (ChIP)
2.11. Immunohistochemistry and H-Score
2.12. Experimental Liver Colonization and Treatments
2.13. Statistical Analysis
3. Results
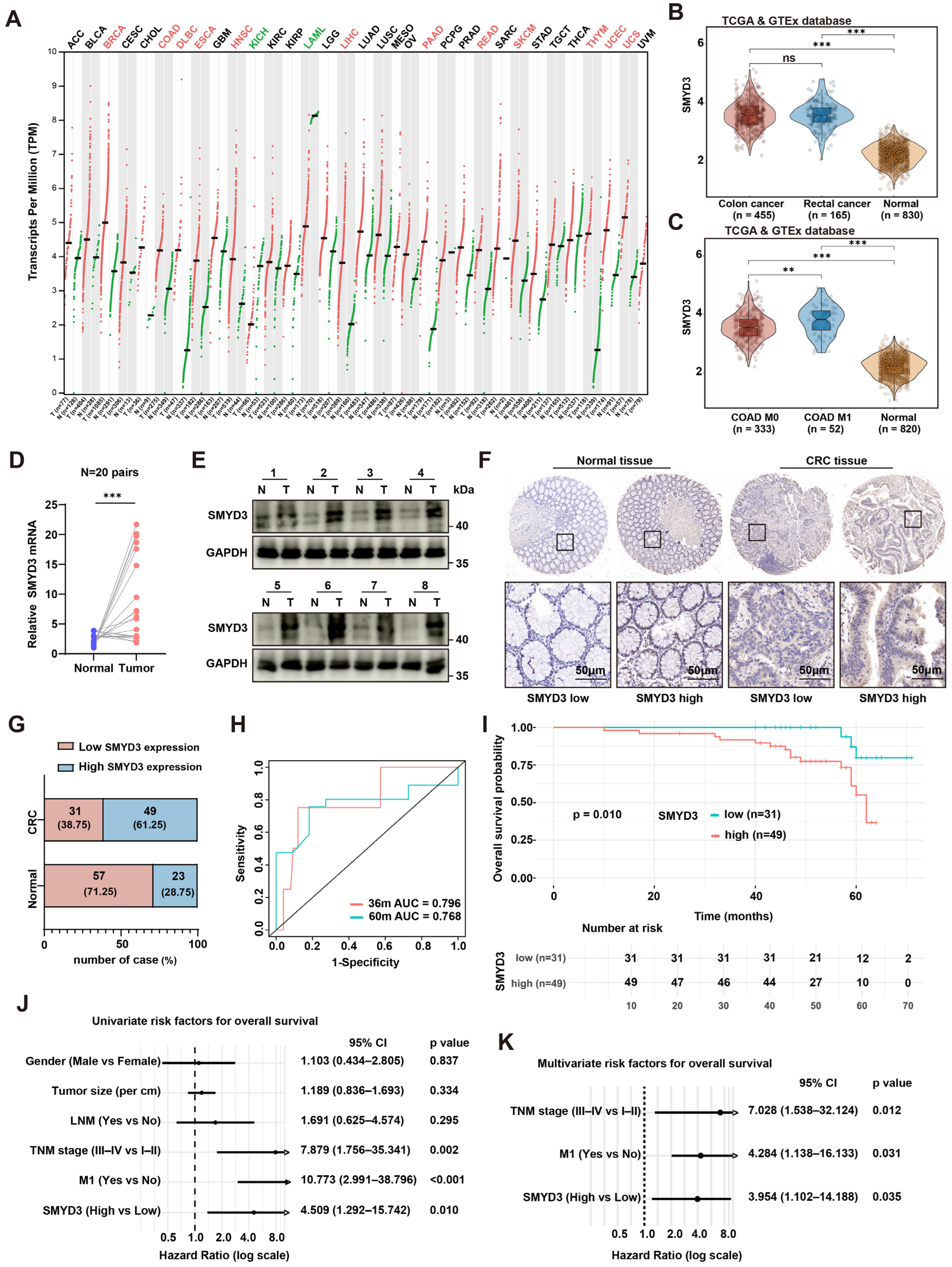
3.1. SMYD3 Is Upregulated in Colorectal Cancer and Associates with Metastasis and Poor Prognosis
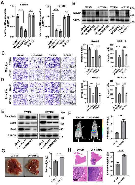
3.2. SMYD3 Drives Colorectal Cancer Cell Motility, EMT, and Liver Metastasis
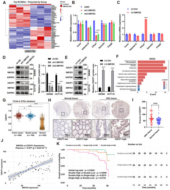
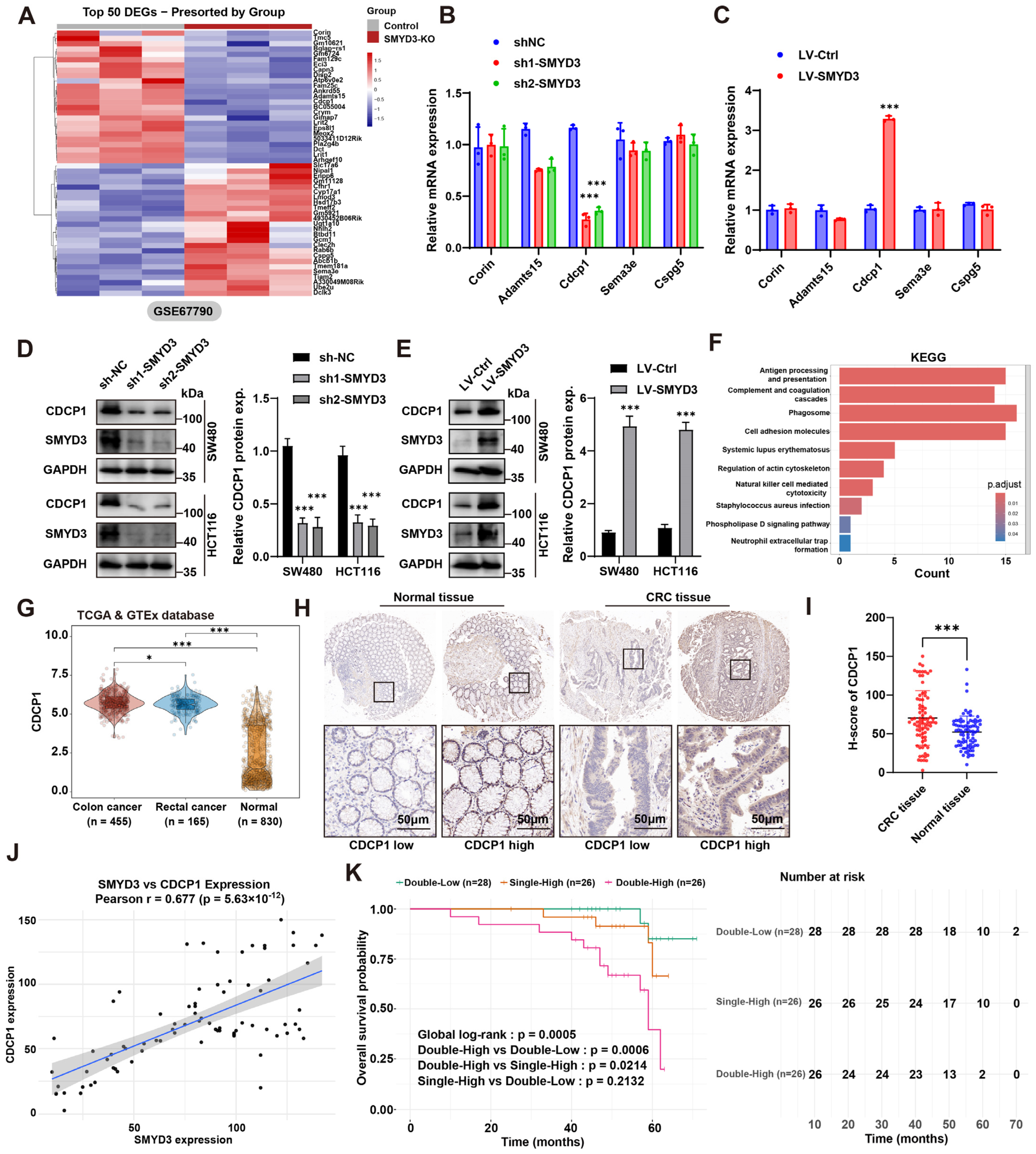
3.3. SMYD3 Upregulates CDCP1 and Their Co-Expression Predicts Adverse Prognosis in Colorectal Cancer
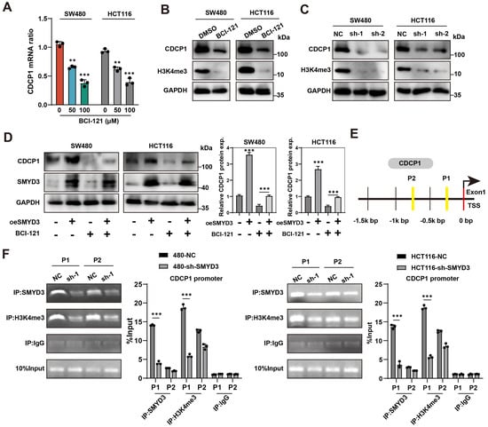
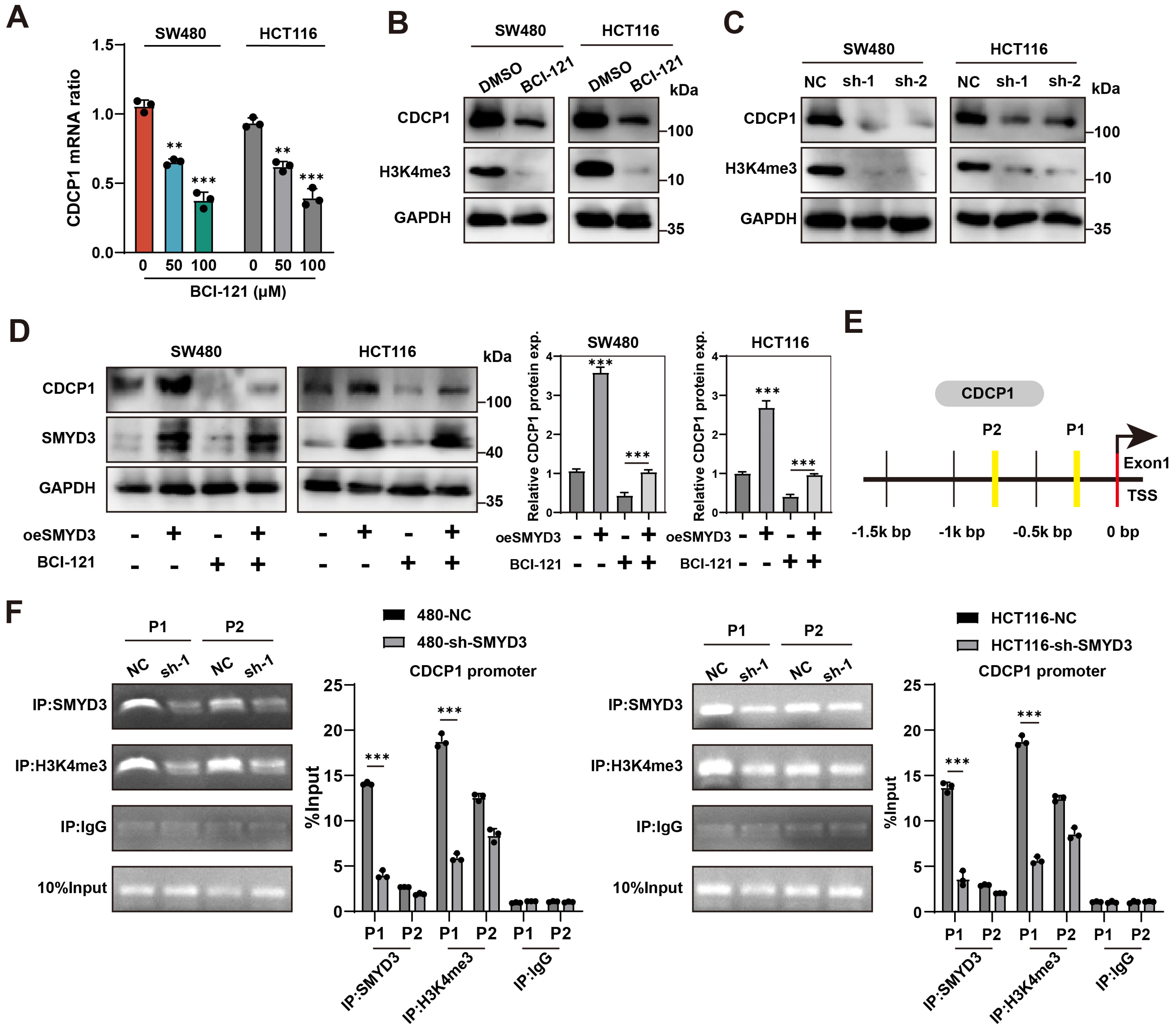
3.4. SMYD3 Activates CDCP1 Transcription Through Promoter H3K4 Trimethylation
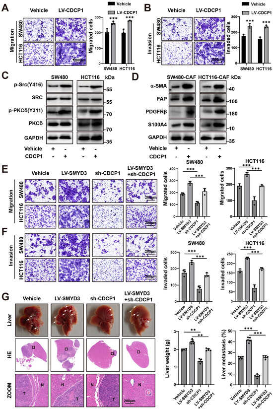
3.5. CDCP1 Is a Functional Effector of SMYD3 That Augments Motility, Activates Protumor Fibroblasts, and Is Required for Liver Colonization
3.6. Therapeutic Blockade of the SMYD3/CDCP1 Axis Deactivates CAFs, Curbs Metastatic Outgrowth, and Potentiates Oxaliplatin Efficacy
4. Discussion
5. Conclusions
Supplementary Materials
Author Contributions
Funding
Institutional Review Board Statement
Informed Consent Statement
Data Availability Statement
Conflicts of Interest
Abbreviations
References
- Bray, F.; Laversanne, M.; Sung, H.; Ferlay, J.; Siegel, R.L.; Soerjomataram, I.; Jemal, A. Global cancer statistics 2022: GLOBOCAN estimates of incidence and mortality worldwide for 36 cancers in 185 countries. CA Cancer J. Clin 2024, 74, 229–263. [Google Scholar] [CrossRef]
- Morgan, E.; Arnold, M.; Gini, A.; Lorenzoni, V.; Cabasag, C.J.; Laversanne, M.; Vignat, J.; Ferlay, J.; Murphy, N.; Bray, F. Global burden of colorectal cancer in 2020 and 2040: Incidence and mortality estimates from GLOBOCAN. Gut 2023, 72, 338–344. [Google Scholar] [CrossRef]
- Cervantes, A.; Adam, R.; Roselló, S.; Arnold, D.; Normanno, N.; Taïeb, J.; Seligmann, J.; De Baere, T.; Osterlund, P.; Yoshino, T.; et al. Metastatic colorectal cancer: ESMO Clinical Practice Guideline for diagnosis, treatment and follow-up. Ann. Oncol. 2023, 34, 10–32. [Google Scholar] [CrossRef]
- Patel, R.K.; Rahman, S.; Schwantes, I.R.; Bartlett, A.; Eil, R.; Farsad, K.; Fowler, K.; Goodyear, S.M.; Hansen, L.; Kardosh, A.; et al. Updated Management of Colorectal Cancer Liver Metastases: Scientific Advances Driving Modern Therapeutic Innovations. Cell Mol. Gastroenterol. Hepatol. 2023, 16, 881–894. [Google Scholar] [CrossRef]
- Lebeck Lee, C.M.; Ziogas, I.A.; Agarwal, R.; Alexopoulos, S.P.; Ciombor, K.K.; Matsuoka, L.K.; Brown, D.B.; Eng, C. A contemporary systematic review on liver transplantation for unresectable liver metastases of colorectal cancer. Cancer 2022, 128, 2243–2257. [Google Scholar] [CrossRef]
- Mullins, R.D.Z.; Pal, A.; Barrett, T.F.; Heft Neal, M.E.; Puram, S.V. Epithelial-Mesenchymal Plasticity in Tumor Immune Evasion. Cancer Res. 2022, 82, 2329–2343. [Google Scholar] [CrossRef]
- Yang, D.; Liu, J.; Qian, H.; Zhuang, Q. Cancer-associated fibroblasts: From basic science to anticancer therapy. Exp. Mol. Med. 2023, 55, 1322–1332. [Google Scholar] [CrossRef]
- Butti, R.; Khaladkar, A.; Bhardwaj, P.; Prakasam, G. Heterotypic signaling of cancer-associated fibroblasts in shaping the cancer cell drug resistance. Cancer Drug Resist. 2023, 6, 182–204. [Google Scholar] [CrossRef]
- Bernard, B.J.; Nigam, N.; Burkitt, K.; Saloura, V. SMYD3: A regulator of epigenetic and signaling pathways in cancer. Clin. Epigenetics 2021, 13, 45. [Google Scholar] [CrossRef]
- Yang, Z.; Liu, F.; Li, Z.; Liu, N.; Yao, X.; Zhou, Y.; Zhang, L.; Jiang, P.; Liu, H.; Kong, L.; et al. Histone lysine methyltransferase SMYD3 promotes oral squamous cell carcinoma tumorigenesis via H3K4me3-mediated HMGA2 transcription. Clin. Epigenetics 2023, 15, 92. [Google Scholar] [CrossRef]
- Han, T.S.; Kim, D.S.; Son, M.Y.; Cho, H.S. SMYD family in cancer: Epigenetic regulation and molecular mechanisms of cancer proliferation, metastasis, and drug resistance. Exp. Mol. Med. 2024, 56, 2325–2336. [Google Scholar] [CrossRef]
- Zeng, Y.; Ma, G.; Cai, F.; Wang, P.; Liang, H.; Zhang, R.; Deng, J.; Liu, Y. SMYD3 drives the proliferation in gastric cancer cells via reducing EMP1 expression in an H4K20me3-dependent manner. Cell Death Dis. 2023, 14, 386. [Google Scholar] [CrossRef]
- Yang, Y.; Qiu, R.; Zhao, S.; Shen, L.; Tang, B.; Weng, Q.; Xu, Z.; Zheng, L.; Chen, W.; Shu, G.; et al. SMYD3 associates with the NuRD (MTA1/2) complex to regulate transcription and promote proliferation and invasiveness in hepatocellular carcinoma cells. BMC Biol. 2022, 20, 294. [Google Scholar] [CrossRef] [PubMed]
- Li, J.; Zhao, L.; Pan, Y.; Ma, X.; Liu, L.; Wang, W.; You, W. SMYD3 overexpression indicates poor prognosis and promotes cell proliferation, migration and invasion in non—small cell lung cancer. Int. J. Oncol. 2020, 57, 756–766. [Google Scholar] [CrossRef]
- Khan, T.; Kryza, T.; Lyons, N.J.; He, Y.; Hooper, J.D. The CDCP1 Signaling Hub: A Target for Cancer Detection and Therapeutic Intervention. Cancer Res. 2021, 81, 2259–2269. [Google Scholar] [CrossRef]
- Kawase, N.; Sugihara, A.; Kajiwara, K.; Hiroshima, M.; Akamatsu, K.; Nada, S.; Matsumoto, K.; Ueda, M.; Okada, M. SRC kinase activator CDCP1 promotes hepatocyte growth factor-induced cell migration/invasion of a subset of breast cancer cells. J. Biol. Chem. 2022, 298, 101630. [Google Scholar] [CrossRef]
- Liu, C.L.; Tsai, H.W.; Peng, S.L.; Chang, C.P.; Chang, Y.H.; Huang, H.S. CDCP1 (CUB domain containing protein 1) is a potential urine-based biomarker in the diagnosis of low-grade urothelial carcinoma. PLoS ONE 2023, 18, e0281873. [Google Scholar] [CrossRef]
- Zhao, J.; Mei, J.; Wang, F.; Zhao, X.; Ren, Y.; Zhao, X.; Li, W.; Gao, E. Overexpression of CDCP1 is Associated with Poor Prognosis and Enhanced Immune Checkpoints Expressions in Breast Cancer. J. Oncol. 2022, 2022, 1469354. [Google Scholar] [CrossRef]
- Cao, Q.; Tian, Y.; Deng, Z.; Yang, F.; Chen, E. Epigenetic Alteration in Colorectal Cancer: Potential Diagnostic and Prognostic Implications. Int. J. Mol. Sci. 2024, 25, 3358. [Google Scholar] [CrossRef]
- Ding, Q.; Cai, J.; Jin, L.; Hu, W.; Song, W.; Rose, P.; Tang, Z.; Zhan, Y.; Bao, L.; Lei, W.; et al. A novel small molecule ZYZ384 targeting SMYD3 for hepatocellular carcinoma via reducing H3K4 trimethylation of the Rac1 promoter. MedComm 2024, 5, e711. [Google Scholar] [CrossRef]
- Ji, D.; Shang, G.; Wei, E.; Jia, Y.; Wang, C.; Zhang, Q.; Zeng, L. Targeting CDCP1 gene transcription coactivated by BRD4 and CBP/p300 in castration-resistant prostate cancer. Oncogene 2022, 41, 3251–3262. [Google Scholar] [CrossRef]
- He, Y.; Davies, C.M.; Harrington, B.S.; Hellmers, L.; Sheng, Y.; Broomfield, A.; McGann, T.; Bastick, K.; Zhong, L.; Wu, A.; et al. CDCP1 enhances Wnt signaling in colorectal cancer promoting nuclear localization of β-catenin and E-cadherin. Oncogene 2020, 39, 219–233. [Google Scholar] [CrossRef]
- Sanese, P.; De Marco, K.; Lepore Signorile, M.; La Rocca, F.; Forte, G.; Latrofa, M.; Fasano, C.; Disciglio, V.; Di Nicola, E.; Pantaleo, A.; et al. The novel SMYD3 inhibitor EM127 impairs DNA repair response to chemotherapy-induced DNA damage and reverses cancer chemoresistance. J. Exp. Clin. Cancer Res. 2024, 43, 151. [Google Scholar] [CrossRef] [PubMed]
- Nelson, L.J.; Wright, H.J.; Dinh, N.B.; Nguyen, K.D.; Razorenova, O.V.; Heinemann, F.S. Src Kinase Is Biphosphorylated at Y416/Y527 and Activates the CUB-Domain Containing Protein 1/Protein Kinase C δ Pathway in a Subset of Triple-Negative Breast Cancers. Am. J. Pathol. 2020, 190, 484–502. [Google Scholar] [CrossRef]
- Harrington, B.S.; He, Y.; Khan, T.; Puttick, S.; Conroy, P.J.; Kryza, T.; Cuda, T.; Sokolowski, K.A.; Tse, B.W.; Robbins, K.K.; et al. Anti-CDCP1 immuno-conjugates for detection and inhibition of ovarian cancer. Theranostics 2020, 10, 2095–2114. [Google Scholar] [CrossRef]
- Kryza, T.; Khan, T.; Puttick, S.; Li, C.; Sokolowski, K.A.; Tse, B.W.; Cuda, T.; Lyons, N.; Gough, M.; Yin, J.; et al. Effective targeting of intact and proteolysed CDCP1 for imaging and treatment of pancreatic ductal adenocarcinoma. Theranostics 2020, 10, 4116–4133. [Google Scholar] [CrossRef]
- Nigam, N.; Bernard, B.; Sevilla, S.; Kim, S.; Dar, M.S.; Tsai, D.; Robbins, Y.; Burkitt, K.; Sievers, C.; Allen, C.T.; et al. SMYD3 represses tumor-intrinsic interferon response in HPV-negative squamous cell carcinoma of the head and neck. Cell Rep. 2023, 42, 112823. [Google Scholar] [CrossRef]
- Tsai, D.E.; Lovanov, A.; Abdelmaksoud, A.; Akhtar, J.; Dar, M.S.; Luff, M.; McKinnon, K.; Kim, S.; Robbins, Y.; Huynh, A.; et al. Smyd3-mediated immuno-modulation in HPV-negative head and neck squamous cell carcinoma mouse models. iScience 2024, 27, 110854. [Google Scholar] [CrossRef]
- Murali, M.; Saeed, A.; Kim, S.; Burkitt, K.; Cheng, H.; Moshiri, A.; Akhtar, J.; Tsai, D.; Luff, M.; Karim, B.; et al. SMYD3 drives cell cycle and epithelial-mesenchymal transition pathways through dual gene transcriptional repression and activation in HPV-negative head and neck cancer. Sci. Rep. 2025, 15, 984. [Google Scholar] [CrossRef]
- Chang, J.; Saraswathibhatla, A.; Song, Z.; Varma, S.; Sanchez, C.; Alyafei, N.H.K.; Indana, D.; Slyman, R.; Srivastava, S.; Liu, K.; et al. Cell volume expansion and local contractility drive collective invasion of the basement membrane in breast cancer. Nat. Mater. 2024, 23, 711–722. [Google Scholar] [CrossRef]
- Liu, S.; Zhang, Z.; Wang, Z.; Liu, C.; Liang, G.; Xu, T.; Li, Z.; Duan, X.; Xu, G.; Feng, X.; et al. SPP1 Drives Colorectal Cancer Liver Metastasis and Immunotherapy Resistance by Stimulating CXCL12 Production in Cancer-Associated Fibroblasts. Cancer Res. 2025; online ahead of print. [Google Scholar] [CrossRef]
- Xiong, H.; Guo, J. Targeting Hepatic Stellate Cells for the Prevention and Treatment of Liver Cirrhosis and Hepatocellular Carcinoma: Strategies and Clinical Translation. Pharmaceuticals 2025, 18, 507. [Google Scholar] [CrossRef]
- Huu Hoang, T.; Sato-Matsubara, M.; Yuasa, H.; Matsubara, T.; Thuy, L.T.T.; Ikenaga, H.; Phuong, D.M.; Hanh, N.V.; Hieu, V.N.; Hoang, D.V.; et al. Cancer cells produce liver metastasis via gap formation in sinusoidal endothelial cells through proinflammatory paracrine mechanisms. Sci. Adv. 2022, 8, eabo5525. [Google Scholar] [CrossRef]
- Giguelay, A.; Turtoi, E.; Khelaf, L.; Tosato, G.; Dadi, I.; Chastel, T.; Poul, M.A.; Pratlong, M.; Nicolescu, S.; Severac, D.; et al. The landscape of cancer-associated fibroblasts in colorectal cancer liver metastases. Theranostics 2022, 12, 7624–7639. [Google Scholar] [CrossRef]
- Yang, Y.M.; Kim, J.; Wang, Z.; Kim, J.; Kim, S.Y.; Cho, G.J.; Lee, J.H.; Kim, S.M.; Tsuchiya, T.; Matsuda, M.; et al. Metastatic tumor growth in steatotic liver is promoted by HAS2-mediated fibrotic tumor microenvironment. J. Clin. Investig. 2025, 135, e180802. [Google Scholar] [CrossRef] [PubMed]
- Zhao, N.; Chopra, S.; Trepka, K.; Wang, Y.H.; Sakhamuri, S.; Hooshdaran, N.; Kim, H.; Zhou, J.; Lim, S.A.; Leung, K.K.; et al. CUB Domain-Containing Protein 1 (CDCP1) Is a Target for Radioligand Therapy in Castration-Resistant Prostate Cancer, including PSMA Null Disease. Clin. Cancer Res. 2022, 28, 3066–3075. [Google Scholar] [CrossRef]
- Khan, T.; Lyons, N.J.; Gough, M.; Kwah, K.K.X.; Cuda, T.J.; Snell, C.E.; Tse, B.W.; Sokolowski, K.A.; Pearce, L.A.; Adams, T.E.; et al. CUB Domain-Containing Protein 1 (CDCP1) is a rational target for the development of imaging tracers and antibody-drug conjugates for cancer detection and therapy. Theranostics 2022, 12, 6915–6930. [Google Scholar] [CrossRef]
- Liu, H.; Xu, C.; Wang, P.; Guo, L.; Yan, X.; Zhou, R.; Tang, Y.; Wang, S.; Chen, J.; Wang, Q.; et al. CRCs-CAFs crosstalk-targeted nano-delivery system reprograms tumor microenvironment for oxaliplatin resistance reversing and liver metastasis inhibition in colorectal cancer. Bioact. Mater. 2025, 54, 126–143. [Google Scholar] [CrossRef]
- Linares, J.; Sallent-Aragay, A.; Badia-Ramentol, J.; Recort-Bascuas, A.; Méndez, A.; Manero-Rupérez, N.; Re, D.L.; Rivas, E.I.; Guiu, M.; Zwick, M.; et al. Long-term platinum-based drug accumulation in cancer-associated fibroblasts promotes colorectal cancer progression and resistance to therapy. Nat. Commun. 2023, 14, 746. [Google Scholar] [CrossRef]
- Mpekris, F.; Panagi, M.; Charalambous, A.; Voutouri, C.; Stylianopoulos, T. Modulating cancer mechanopathology to restore vascular function and enhance immunotherapy. Cell Rep. Med. 2024, 5, 101626. [Google Scholar] [CrossRef]
- Lepore Signorile, M.; Di Nicola, E.; Forte, G.; Sanese, P.; Fasano, C.; Disciglio, V.; De Marco, K.; Latrofa, M.; De Cecco, L.; Ficorilli, M.; et al. Tailoring a novel colorectal cancer stem cell-targeted therapy by inhibiting the SMYD3/c-MYC axis. Signal Transduct. Target. Ther. 2025, 10, 206. [Google Scholar] [CrossRef]
- Zhang, H.; Zheng, Z.; Zhang, R.; Yan, Y.; Peng, Y.; Ye, H.; Lin, L.; Xu, J.; Li, W.; Huang, P. SMYD3 promotes hepatocellular carcinoma progression by methylating S1PR1 promoters. Cell Death Dis. 2021, 12, 731. [Google Scholar] [CrossRef]
- Tao, M.; Liu, W.; Chen, J.; Liu, R.; Zou, J.; Yu, B.; Wang, C.; Huang, M.; Chen, Q.; Zhang, Z.; et al. Transcriptome Landscape of Cancer-Associated Fibroblasts in Human PDAC. Adv Sci 2025, 12, e2415196. [Google Scholar] [CrossRef]
- Niu, N.; Shen, X.; Wang, Z.; Chen, Y.; Weng, Y.; Yu, F.; Tang, Y.; Lu, P.; Liu, M.; Wang, L.; et al. Tumor cell-intrinsic epigenetic dysregulation shapes cancer-associated fibroblasts heterogeneity to metabolically support pancreatic cancer. Cancer Cell 2024, 42, 869–884.e869. [Google Scholar] [CrossRef] [PubMed]
- Yang, J.; Xu, J.; Wang, W.; Zhang, B.; Yu, X.; Shi, S. Epigenetic regulation in the tumor microenvironment: Molecular mechanisms and therapeutic targets. Signal Transduct. Target. Ther. 2023, 8, 210. [Google Scholar] [CrossRef]
- Das, S.; Dey, M.K.; Devireddy, R.; Gartia, M.R. Biomarkers in Cancer Detection, Diagnosis, and Prognosis. Sensors 2023, 24, 37. [Google Scholar] [CrossRef]
- Temps, C.; Lietha, D.; Webb, E.R.; Li, X.F.; Dawson, J.C.; Muir, M.; Macleod, K.G.; Valero, T.; Munro, A.F.; Contreras-Montoya, R.; et al. A Conformation Selective Mode of Inhibiting SRC Improves Drug Efficacy and Tolerability. Cancer Res. 2021, 81, 5438–5450. [Google Scholar] [CrossRef]
- Serrano, A.; Weber, T.; Berthelet, J.; El-Saafin, F.; Gadipally, S.; Charafe-Jauffret, E.; Ginestier, C.; Mariadason, J.M.; Oakes, S.R.; Britt, K.; et al. Experimental and spontaneous metastasis assays can result in divergence in clonal architecture. Commun. Biol. 2023, 6, 821. [Google Scholar] [CrossRef]
- Stribbling, S.M.; Beach, C.; Ryan, A.J. Orthotopic and metastatic tumour models in preclinical cancer research. Pharmacol. Ther. 2024, 257, 108631. [Google Scholar] [CrossRef]
- Chen, X.; Zhou, Z.; Xie, L.; Qiao, K.; Jia, Y.; Liu, S.; Yazgan, Z.; Rossi, F.; Liu, Y.; Zhang, B.; et al. Single-cell resolution spatial analysis of antigen-presenting cancer-associated fibroblast niches. Cancer Cell 2025, in press. [Google Scholar] [CrossRef]
- Lin, Z.; Wang, J.; Ma, Y.; Zhu, Y.; Li, Y.; Xiao, Z.; Zhao, W. Cancer-Associated Fibroblasts Establish Spatially Distinct Prognostic Niches in Subcutaneous Colorectal Cancer Mouse Model. Cancers 2025, 17, 2402. [Google Scholar] [CrossRef]






Disclaimer/Publisher’s Note: The statements, opinions and data contained in all publications are solely those of the individual author(s) and contributor(s) and not of MDPI and/or the editor(s). MDPI and/or the editor(s) disclaim responsibility for any injury to people or property resulting from any ideas, methods, instructions or products referred to in the content. |
© 2025 by the authors. Licensee MDPI, Basel, Switzerland. This article is an open access article distributed under the terms and conditions of the Creative Commons Attribution (CC BY) license (https://creativecommons.org/licenses/by/4.0/).
Share and Cite
Zhao, L.; Wang, Z.; Cheng, P.; Sheng, G.; Han, M.; Zheng, Z. SMYD3–CDCP1 Axis Drives EMT and CAF Activation in Colorectal Cancer and Is Targetable for Oxaliplatin Sensitization. Biomedicines 2025, 13, 2737. https://doi.org/10.3390/biomedicines13112737
Zhao L, Wang Z, Cheng P, Sheng G, Han M, Zheng Z. SMYD3–CDCP1 Axis Drives EMT and CAF Activation in Colorectal Cancer and Is Targetable for Oxaliplatin Sensitization. Biomedicines. 2025; 13(11):2737. https://doi.org/10.3390/biomedicines13112737
Chicago/Turabian StyleZhao, Liming, Zhexue Wang, Pu Cheng, Guoli Sheng, Mingyu Han, and Zhaoxu Zheng. 2025. "SMYD3–CDCP1 Axis Drives EMT and CAF Activation in Colorectal Cancer and Is Targetable for Oxaliplatin Sensitization" Biomedicines 13, no. 11: 2737. https://doi.org/10.3390/biomedicines13112737
APA StyleZhao, L., Wang, Z., Cheng, P., Sheng, G., Han, M., & Zheng, Z. (2025). SMYD3–CDCP1 Axis Drives EMT and CAF Activation in Colorectal Cancer and Is Targetable for Oxaliplatin Sensitization. Biomedicines, 13(11), 2737. https://doi.org/10.3390/biomedicines13112737

