Platelet-Rich Plasma (PRP) in the Treatment of Long COVID Olfactory Disorders: A Comprehensive Review
Abstract
1. Introduction
2. Materials and Methods
Literature Research and Study Design
3. Results
3.1. OD in Long-COVID-19
3.2. Definition, Composition of PRP, and Molecular Mechanisms
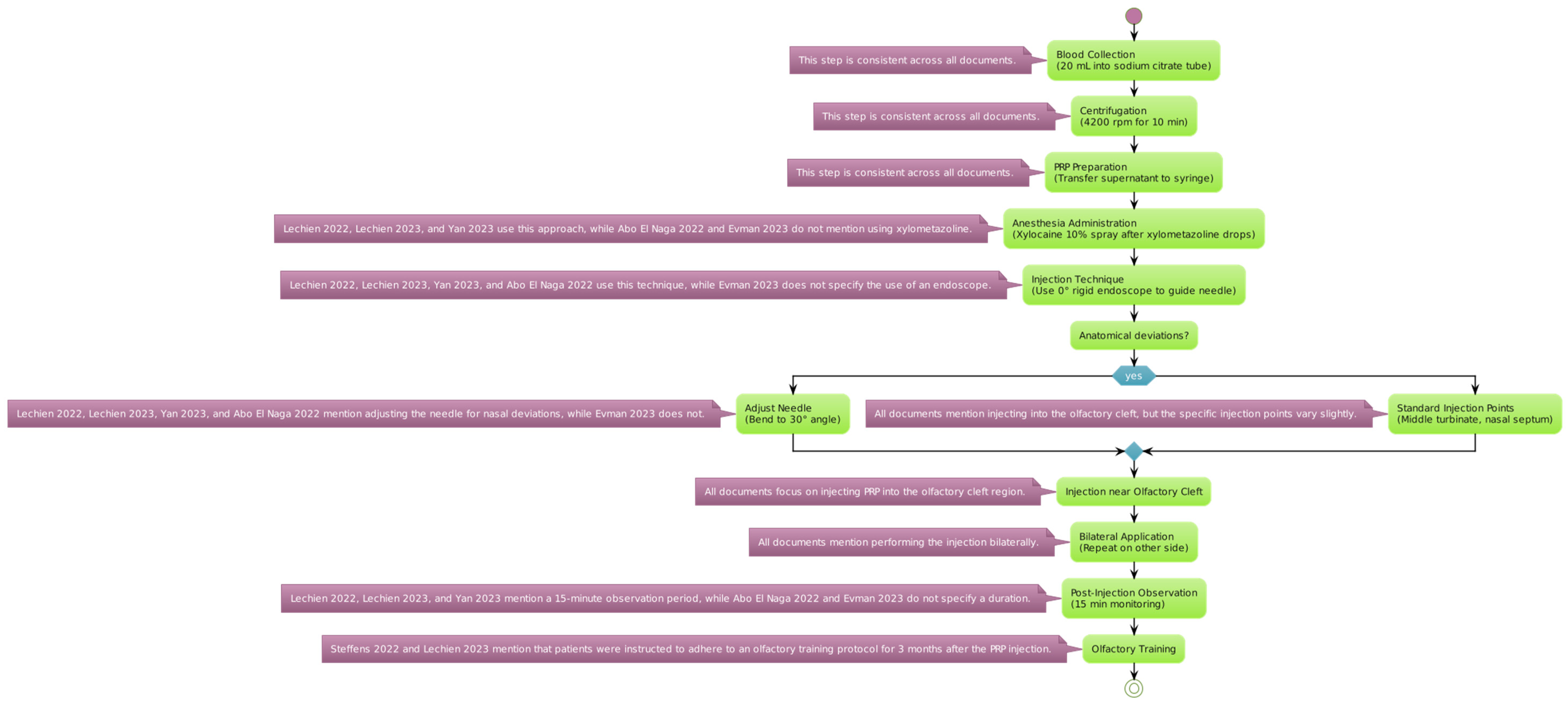
3.3. PRP Protocol Preparation
Differences in Preparation and Administration
3.4. Efficacy of PRP Treatment and Comparative Analysis
3.5. Factors Influencing PRP Treatment
3.6. PRP Treatment Duration
3.7. PRP Safety and Tolerability for COVID-19 OD
4. Discussion
5. Conclusions/Future Directions
Author Contributions
Funding
Institutional Review Board Statement
Informed Consent Statement
Data Availability Statement
Conflicts of Interest
References
- Bushdid, C.; Magnasco, M.O.; Vosshall, L.B.; Keller, A. Humans can discriminate more than 1 trillion olfactory stimuli. Science 2014, 343, 1370–1372. [Google Scholar] [CrossRef]
- Croy, I.; Nordin, S.; Hummel, T. Olfactory disorders and quality of life—An updated review. Chem. Senses 2014, 39, 185–194. [Google Scholar] [CrossRef] [PubMed]
- Nordin, S.; Hedén Blomqvist, E.; Olsson, P.; Stjårne, P.; Ehnhage, A. Effects of smell loss on daily life and adopted coping strategies in patients with nasal polyposis with asthma. Acta Oto-Laryngol. 2011, 131, 826–832. [Google Scholar] [CrossRef] [PubMed]
- Choi, J.S.; Jang, S.S.; Kim, J.; Hur, K.; Ference, E.; Wrobel, B. Association Between Olfactory Dysfunction and Mortality in US Adults. JAMA Otolaryngol. Head Neck Surg. 2021, 147, 49. [Google Scholar] [CrossRef] [PubMed]
- Whitcroft, K.L.; Altundag, A.; Balungwe, P.; Boscolo-Rizzo, P.; Douglas, R.; Enecilla, M.L.B.; Fjaeldstad, A.W.; Fornazieri, M.A.; Frasnelli, J.; Gane, S.; et al. Position paper on olfactory dysfunction: 2023. Rhinology 2023. [Google Scholar] [CrossRef]
- Schäfer, L.; Schriever, V.A.; Croy, I. Human olfactory dysfunction: Causes and consequences. Cell Tissue Res. 2021, 383, 569. [Google Scholar] [CrossRef] [PubMed]
- Hummel, T.; Liu, D.T.; Müller, C.A.; Stuck, B.A.; Welge-Lüssen, A.; Hähner, A. Olfactory Dysfunction: Etiology, Diagnosis, and Treatment. Dtsch. Arztebl. Int. 2023, 120, 146. [Google Scholar] [CrossRef]
- Alkholaiwi, F.M.; Altamimi, A.F.; Almalki, H.H.; Almughaiseeb, F.A.; Alsubaie, S.S.; Alsayahi, H.S.; Alhijli, F.W.; Alobaishi, R.S.; Agrawal, A.; Alqahtani, Z.A.; et al. Olfactory dysfunction among patients with COVID-19. Saudi Med. J. 2023, 44, 1085–1103. [Google Scholar] [CrossRef] [PubMed]
- Howell, J.; Costanzo, R.M.; Reiter, E.R. Head trauma and olfactory function. World J. Otorhinolaryngol. Head Neck Surg. 2018, 4, 39. [Google Scholar] [CrossRef]
- Ajmani, G.S.; Suh, H.H.; Pinto, J.M. Effects of Ambient Air Pollution Exposure on Olfaction: A Review. Environ. Health Perspect. 2016, 124, 1683. [Google Scholar] [CrossRef]
- Werner, S.; Nies, E. Olfactory dysfunction revisited: A reappraisal of work-related olfactory dysfunction caused by chemicals. J. Occup. Med. Toxicol. 2018, 13, 28. [Google Scholar] [CrossRef] [PubMed]
- Keller, A.; Malaspina, D. Hidden consequences of olfactory dysfunction: A patient report series. BMC Ear Nose Throat Disord. 2013, 13, 8–20. [Google Scholar] [CrossRef] [PubMed]
- Frasnelli, J.; Fark, T.; Lehmann, J.; Gerber, J.; Hummel, T. Brain structure is changed in congenital anosmia. Neuroimage 2013, 83, 1074–1080. [Google Scholar] [CrossRef] [PubMed]
- Agyeman, A.A.; Chin, K.L.; Landersdorfer, C.B.; Liew, D.; Ofori-Asenso, R. Smell and Taste Dysfunction in Patients With COVID-19: A Systematic Review and Meta-analysis. Mayo Clin. Proc. 2020, 95, 1621–1631. [Google Scholar] [CrossRef] [PubMed]
- Rocke, J.; Hopkins, C.; Philpott, C.; Kumar, N. Is loss of sense of smell a diagnostic marker in COVID-19: A systematic review and meta-analysis. Clin. Otolaryngol. 2020, 45, 914–922. [Google Scholar] [CrossRef] [PubMed]
- Bhattacharjee, A.S.; Joshi, S.V.; Naik, S.; Sangle, S.; Abraham, N.M. Quantitative assessment of olfactory dysfunction accurately detects asymptomatic COVID-19 carriers. eClinicalMedicine 2020, 28. [Google Scholar] [CrossRef] [PubMed]
- Landis, B.N.; Stow, N.W.; Lacroix, J.S.; Hugentobler, M.; Hummel, T. Olfactory disorders: The patients’ view. Rhinology 2009, 47, 454–459. [Google Scholar] [CrossRef]
- Yang, Z.; Ma, Y.; Bi, W.; Tang, J. Exploring the research landscape of COVID-19-induced olfactory dysfunction: A bibliometric study. Front. Neurosci. 2023, 17, 1164901. [Google Scholar] [CrossRef] [PubMed]
- Lin, L.; Cheng, L. Current and Emerging Treatment Options in Sinus and Nasal Diseases: A Promising Future in the Appropriate Therapies. J. Clin. Med. 2022, 11, 7398. [Google Scholar] [CrossRef]
- Pieniak, M.; Oleszkiewicz, A.; Avaro, V.; Calegari, F.; Hummel, T. Olfactory training—Thirteen years of research reviewed. Neurosci. Biobehav. Rev. 2022, 141, 104853. [Google Scholar] [CrossRef]
- Miwa, T.; Ikeda, K.; Ishibashi, T.; Kobayashi, M.; Kondo, K.; Matsuwaki, Y.; Ogawa, T.; Shiga, H.; Suzuki, M.; Tsuzuki, K.; et al. Clinical practice guidelines for the management of olfactory dysfunction—Secondary publication. Auris Nasus Larynx 2019, 46, 653–662. [Google Scholar] [CrossRef] [PubMed]
- Tabrizi, A.G.; Asadi, M.; Mohammadi, M.; Yekta, A.A.; Sohrabi, M. Efficacy of Platelet-Rich Plasma as an Adjuvant Therapy to Endoscopic Sinus Surgery in Anosmia Patients with Sinonasal Polyposis: A Randomized Controlled Clinical Trial. Med. J. Islam. Repub. Iran 2021, 35, 156. [Google Scholar] [CrossRef]
- Ikumi, A.; Hara, Y.; Yoshioka, T.; Kanamori, A.; Yamazaki, M. Effect of local administration of platelet-rich plasma (PRP) on peripheral nerve regeneration: An experimental study in the rabbit model. Microsurgery 2018, 38, 300–309. [Google Scholar] [CrossRef]
- Sundman, E.A.; Cole, B.J.; Fortier, L.A. Growth factor and catabolic cytokine concentrations are influenced by the cellular composition of platelet-rich plasma. Am. J. Sports Med. 2011, 39, 2135–2140. [Google Scholar] [CrossRef] [PubMed]
- Chellini, F.; Tani, A.; Vallone, L.; Nosi, D.; Pavan, P.; Bambi, F.; Orlandini, S.Z.; Sassoli, C. Platelet-Rich Plasma Prevents In Vitro Transforming Growth Factor-β1-Induced Fibroblast to Myofibroblast Transition: Involvement of Vascular Endothelial Growth Factor (VEGF)-A/VEGF Receptor-1-Mediated Signaling. Cells 2018, 7, 142. [Google Scholar] [CrossRef]
- Mohebbi, A.; Hosseinzadeh, F.; Mohebbi, S.; Dehghani, A. Determining the effect of platelet-rich plasma (PRP) on improving endoscopic sinus surgery: A randomized clinical trial study (RCT). Med. J. Islam. Repub. Iran 2019, 33, 150. [Google Scholar] [CrossRef] [PubMed]
- Nourizadeh, N.; Sharifi, N.S.; Bakhshaee, M.; Ghiasi, S.S.; Rasoulian, B.; Alamdari, D.H. PRP-Fibrin Glue for Pain Reduction and Rapid Healing in Tonsillectomy. Iran. J. Otorhinolaryngol. 2022, 34, 289. [Google Scholar] [CrossRef] [PubMed]
- Albazee, E.; Diab, S.; Awad, A.K.; Aboeldahab, H.; Abdella, W.S.; Abu-Zaid, A. The analgesic and anti-haemorrhagic efficacy of platelet-rich plasma in tonsillectomy: A systematic review and meta-analysis of randomised controlled trials. Clin. Otolaryngol. 2023, 48, 1–9. [Google Scholar] [CrossRef]
- Al-Gerrah, D.A. Use of PRP in Rhinoplasty. Otolaryngol. Open Access 2016, 6, 1–2. [Google Scholar] [CrossRef]
- Yigit, E.; Kirgezen, T.; Ozdemir, O.; Ture, M.; Cagliyan, A.; Yigit, O. The Effect of Platelet-Rich Fibrin on Postoperative Morbidity after Rhinoplasty: A Comparative Analysis with Respect to Edema, Ecchymosis and Pain. Med. Bull. Haseki/Haseki Tip Bul. 2022, 60, 240–247. [Google Scholar] [CrossRef]
- Suresh, A.; Balouch, B.; Martha, V.V.; Sataloff, R.T. Laryngeal Applications of Platelet Rich Plasma and Platelet Poor Plasma: A Systematic Review. J. Voice 2024, 38, 248.e1–248.e13. [Google Scholar] [CrossRef] [PubMed]
- Yasak, A.G.; Yigit, O.; Araz Server, E.; Durna Dastan, S.; Gul, M. The effectiveness of platelet-rich plasma in an anosmia-induced mice model. Laryngoscope 2018, 128, E157–E162. [Google Scholar] [CrossRef] [PubMed]
- Nota, J.; Takahashi, H.; Hakuba, N.; Hato, N.; Gyo, K. Treatment of neural anosmia by topical application of basic fibroblast growth factor-gelatin hydrogel in the nasal cavity: An experimental study in mice. JAMA Otolaryngol. Head Neck Surg. 2013, 139, 396–400. [Google Scholar] [CrossRef] [PubMed]
- Qureshi, M.F.H.; Akhtar, S.; Ghaloo, S.K.; Wasif, M.; Pasha, H.A.; Dhanani, R. Implication of stem cells and platelet rich plasma in otolaryngology, head and neck surgical procedures. J. Pak. Med. Assoc. 2023, 73, S56–S61. [Google Scholar] [CrossRef] [PubMed]
- Schroeder, J.W.; Rastatter, J.C.; Walner, D.L. Effect of vascular endothelial growth factor on laryngeal wound healing in rabbits. Otolaryngol. Head Neck Surg. 2007, 137, 465–470. [Google Scholar] [CrossRef]
- Huang, J.; Shi, Y.; Wu, L.; Lv, C.; Hu, Y.; Shen, Y. Comparative efficacy of platelet-rich plasma applied in myringoplasty: A systematic review and meta-analysis. PLoS ONE 2021, 16, e0245968. [Google Scholar] [CrossRef] [PubMed]
- Sharma, P.; Parida, P.K.; Preetam, C.; Mukherjee, S.; Nayak, A.; Pradhan, P. Outcome of Temporalis Fascia Myringoplasty with and Without use of Platelet Rich Plasma: A Randomized Control Trial. Indian J. Otolaryngol. Head Neck Surg. 2022, 74, 3832–3840. [Google Scholar] [CrossRef] [PubMed]
- Singh Tyagi, B. Treatment of Sensorineural Hearing Loss in Children: Platelet Rich Plasma. Acta Sci. Otolaryngol. 2021, 3, 7–11. [Google Scholar] [CrossRef]
- Khafagy, Y.W.; Abd Elfattah, A.M.; Moneir, W.; Salem, E.H. Leukocyte- and platelet-rich fibrin: A new graft material in endoscopic repair of spontaneous CSF leaks. Eur. Arch. Otorhinolaryngol. 2018, 275, 2245–2252. [Google Scholar] [CrossRef]
- Skarżyńska, M.B.; Kołodziejak, A.; Gos, E.; Sanfis, M.D.; Skarżyński, P.H. Effectiveness of Various Treatments for Sudden Sensorineural Hearing Loss-A Retrospective Study. Life 2022, 12, 96. [Google Scholar] [CrossRef]
- Moffa, A.; Nardelli, D.; Giorgi, L.; Di Giovanni, S.; Carnuccio, L.; Mangino, C.; Baptista, P.; Vacca, M.; Casale, M. Platelet-Rich Plasma for Patients with Olfactory Dysfunction: Myth or Reality? A Systematic Review. J. Clin. Med. 2024, 13, 782. [Google Scholar] [CrossRef] [PubMed]
- Kikuta, S.; Han, B.; Yamasoba, T. Heterogeneous Damage to the Olfactory Epithelium in Patients with Post-Viral Olfactory Dysfunction. J. Clin. Med. 2023, 12, 5007. [Google Scholar] [CrossRef] [PubMed]
- Hu, C.; Gao, Y.; Feng, Y.; Sun, Z.; Yu, Z. Assessment of Factors Influencing the Olfactory Bulb Volume in Patients with Post-Viral Olfactory Dysfunction. Eur. Arch. Otorhinolaryngol. 2023, 280, 3737–3743. [Google Scholar] [CrossRef] [PubMed]
- Wellford, S.A.; Moseman, E.A. Olfactory Immune Response to SARS-CoV-2. Cell Mol. Immunol. 2024, 21, 134–143. [Google Scholar] [CrossRef] [PubMed]
- Park, J.W.; Wang, X.; Xu, R.H. Revealing the Mystery of Persistent Smell Loss in Long COVID Patients. Int. J. Biol. Sci. 2022, 18, 4795–4808. [Google Scholar] [CrossRef] [PubMed]
- Sauve, F.; Nampoothiri, S.; Clarke, S.A.; Fernandois, D.; Ferreira Coêlho, C.F.; Dewisme, J.; Mills, E.G.; Ternier, G.; Cotellessa, L.; Iglesias-Garcia, C.; et al. Long-COVID Cognitive Impairments and Reproductive Hormone Deficits in Men May Stem from GnRH Neuronal Death. eBioMedicine 2023, 96, 104784. [Google Scholar] [CrossRef] [PubMed]
- Saleki, K.; Banazadeh, M.; Saghazadeh, A.; Rezaei, N. The Involvement of the Central Nervous System in Patients with COVID-19. Rev. Neurosci. 2020, 31, 453–456. [Google Scholar] [CrossRef] [PubMed]
- Ho, C.Y.; Salimian, M.; Hegert, J.; O’Brien, J.; Choi, S.G.; Ames, H.; Morris, M.; Papadimitriou, J.C.; Mininni, J.; Niehaus, P.; et al. Postmortem Assessment of Olfactory Tissue Degeneration and Microvasculopathy in Patients with COVID-19. JAMA Neurol. 2022, 79, 544–553. [Google Scholar] [CrossRef]
- Østergaard, L. SARS CoV-2 Related Microvascular Damage and Symptoms during and after COVID-19: Consequences of Capillary Transit-Time Changes, Tissue Hypoxia and Inflammation. Physiol. Rep. 2021, 9, e14726. [Google Scholar] [CrossRef]
- Baldwin, W.M., 3rd; Kuo, H.H.; Morrell, C.N. Platelets: Versatile Modifiers of Innate and Adaptive Immune Responses to Transplants. Curr. Opin. Organ Transplant. 2011, 16, 41–46. [Google Scholar] [CrossRef]
- Ushiro-Lumb, I.; Thorburn, D. Risk of Transmission of Infections to Others after Donor-Derived Infection Transmissions. Transpl. Infect. Dis. 2022, 24, e13791. [Google Scholar] [CrossRef] [PubMed]
- Ince, B.; Yıldırım, M.E.C.; Kilinc, I.; Oltulu, P.; Dadaci, M. Investigation of the Development of Hypersensitivity and Hyperalgesia After Repeated Application of Platelet-Rich Plasma in Rats: An Experimental Study. Aesthet Surg. J. 2019, 39, 1139–1145. [Google Scholar] [CrossRef] [PubMed]
- Perez, A.G.M.; Lana, J.F.S.D.; Rodrigues, A.A.; Luzo, A.C.M.; Belangero, W.D.; Santana, M.H.A. Relevant aspects of centrifugation step in the preparation of platelet-rich plasma. ISRN Hematol. 2014, 2014, 176060. [Google Scholar] [CrossRef] [PubMed]
- Lechien, J.R.; Saussez, S. Injection of Platelet Rich Plasma in the Olfactory Cleft for COVID-19 Patients with Persistent Olfactory Dysfunction: Description of the Technique. Ear Nose Throat J. 2022. [Google Scholar] [CrossRef] [PubMed]
- Yan, C.H.; Jang, S.S.; Lin, H.C.; Ma, Y.; Khanwalkar, A.R.; Thai, A.; Patel, Z.M. Use of platelet-rich plasma for COVID-19-related olfactory loss: A randomized controlled trial. Int. Forum Allergy Rhinol. 2023, 13, 989–997. [Google Scholar] [CrossRef] [PubMed]
- Steffens, Y.; Le Bon, S.-D.; Lechien, J.; Prunier, L.; Rodriguez, A.; Saussez, S.; Horoi, M. Effectiveness and safety of PRP on persistent olfactory dysfunction related to COVID-19. Eur. Arch. Otorhinolaryngol. 2022, 279, 5951–5953. [Google Scholar] [CrossRef] [PubMed]
- Abo El Naga, H.A.; El Zaiat, R.S.; Hamdan, A.M. The potential therapeutic effect of platelet-rich plasma in the treatment of post-COVID-19 parosmia. Egypt. J. Otolaryngol. 2022, 38, 130. [Google Scholar] [CrossRef]
- Lechien, J.R.; Le Bon, S.D.; Saussez, S. Platelet-rich plasma injection in the olfactory clefts of COVID-19 patients with long-term olfactory dysfunction. Eur. Arch. Otorhinolaryngol. 2023, 280, 2351–2358. [Google Scholar] [CrossRef]
- Evman, M.D.; Cetin, Z.E. Effectiveness of platelet-rich plasma on post-COVID chronic olfactory dysfunction. Rev. Assoc. Médica Bras. 2023, 69, e20230666. [Google Scholar] [CrossRef]
- Lechien, J.R.; Saussez, S.; Vaira, L.A.; De Riu, G.; Boscolo-Rizzo, P.; Tirelli, G.; Michel, J.; Radulesco, T. Effectiveness of Platelet-Rich Plasma for COVID-19-Related Olfactory Dysfunction: A Controlled Study. Otolaryngol. Head Neck Surg. 2024, 170, 84–91. [Google Scholar] [CrossRef]
- Riccardi, G.; Niccolini, G.F.; Bellizzi, M.G.; Fiore, M.; Minni, A.; Barbato, C. Post-COVID-19 Anosmia and Therapies: Stay Tuned for New Drugs to Sniff Out. Diseases 2023, 11, 79. [Google Scholar] [CrossRef] [PubMed]
- Alrajhi, B.; Alrodiman, O.A.; Alhuzali, A.F.; Alrashed, H.; Alrodiman, Y.A.; Alim, B. Platelet-rich plasma for the treatment of COVID-19 related olfactory dysfunction: A systematic review. Rhinology 2023, 61, 498–507. [Google Scholar] [CrossRef]
- Ohla, K.; Veldhuizen, M.; Green, T.; Hannum, M.; Bakke, A.; Moein, S.; Tognetti, A.; Postma, E.; Pellegrino, R.; Hwang, D.; et al. A follow-up on quantitative and qualitative olfactory dysfunction and other symptoms in patients recovering from COVID-19 smell loss. Rhinology 2022, 60, 207–217. [Google Scholar] [CrossRef]
- Al Aaraj, M.; Boorinie, M.; Salfity, L.; Eweiss, A. The use of Platelet rich Plasma in COVID-19 Induced Olfactory Dysfunction: Systematic Review. Indian J. Otolaryngol. Head Neck Surg. 2023, 75, 3093–3097. [Google Scholar] [CrossRef] [PubMed]
- Yan, C.H.; Mundy, D.C.; Patel, Z.M. The use of platelet-rich plasma in treatment of olfactory dysfunction: A pilot study. Laryngoscope Investig. Otolaryngol. 2020, 5, 187–193. [Google Scholar] [CrossRef] [PubMed]
- Hu, Z.-B.; Chen, H.-C.; Wei, B.; Zhang, Z.-M.; Wu, S.-K.; Sun, J.-C.; Xiang, M. Platelet rich plasma enhanced neuro-regeneration of human dental pulp stem cells in vitro and in rat spinal cord. Ann. Transl. Med. 2022, 10, 584. [Google Scholar] [CrossRef] [PubMed]
- Parrie, L.E.; Crowell, J.A.E.; Telling, G.C.; Bessen, R.A. The cellular prion protein promotes olfactory sensory neuron survival and axon targeting during adult neurogenesis. Dev. Biol. 2018, 438, 23–32. [Google Scholar] [CrossRef]
- Tey, R.V.; Haldankar, P.; Joshi, V.R.; Raj, R.; Maradi, R. Variability in Platelet-Rich Plasma Preparations Used in Regenerative Medicine: A Comparative Analysis. Stem Cells Int. 2022, 2022, 3852898. [Google Scholar] [CrossRef]
- Webster, K.E.; O’Byrne, L.; MacKeith, S.; Philpott, C.; Hopkins, C.; Burton, M.J. Interventions for the prevention of persistent post-COVID-19 olfactory dysfunction. Cochrane Database Syst. Rev. 2022, 2022, CD013877. [Google Scholar] [CrossRef]
- Mavrogeni, P.; Kanakopoulos, A.; Maihoub, S.; Maihoub, S.; Krasznai, M.; Szirmai, A. Anosmia treatment by platelet rich plasma injection. Int. Tinnitus J. 2017, 20, 102–105. [Google Scholar] [CrossRef]
- Shawky, M.A.; Hadeya, A.M. Platelet-rich Plasma in Management of Anosmia (Single Versus Double Injections). Indian J. Otolaryngol. Head Neck Surg. 2023, 75, 1004–1008. [Google Scholar] [CrossRef] [PubMed]
- O’Byrne, L.; Webster, K.E.; MacKeith, S.; Philpott, C.; Hopkins, C.; Burton, M.J. Interventions for the treatment of persistent post-COVID-19 olfactory dysfunction. Cochrane Database Syst. Rev. 2022, 2022, CD013876. [Google Scholar] [CrossRef]



| Reference | Location | Study Design | Group Size | Mean Age | Gender Ratio (M/F | OD Identified | OD Duration | Olfactory Outcomes | Adverse Effects | ||||
|---|---|---|---|---|---|---|---|---|---|---|---|---|---|
| PRP | No PRP | PRP | No PRP | PRP | No PRP | PRP | No PRP | ||||||
| Steffens et al., 2022 [56] | Belgium | Prospective | 30 | 26 | 39 ± 12 | 44 ± 11 | 14/16 | 6/20 | Post-COVID-19 chronic olfactory dysfunction: 56 patients | 10.8 months | 9.7 months | The PRP group’s mean self-assessment of improvement in smell function was 1.8 (mild-to-moderate), significantly higher than the control group’s score of 0.3 (p < 0.001). | NA |
| El Naga et al., 2022 [57] | Egypt | Pilot study | 30 | 30 | 28.9 | 30.07 | 11/19 | 9/21 | Post-COVID-19 parosmia: 60 patients | >3.0 months | - | The VAS for parosmia showed a substantial improvement in the control group (p = 0.00148) and a highly significant improvement in the case group (p < 0.00001). Regarding the extent of improvement, there was a significant difference between the two groups that favored the case group (p = 0.002). | NA |
| Yan et al., 2022 [55] | United States | RCT | 18 | 12 | 44.6 | 43.4 | 9/9 | 6/6 | Post-COVID-19 olfactory dysfunction: 30 patients | 8.6 months | 8.9 months | Both the PRP and placebo groups demonstrated a substantial improvement in VAS scores at one and three months compared to baseline when evaluating subjective changes in smell function. Nevertheless, there was no discernible difference between the PRP and placebo groups in terms of the subjective olfaction scores using VAS at one or three months. | NA |
| Lechien et al., 2022 [54] | Belgium | Prospective | 87 | - | 41.6 ± 14.6 | - | 25/62 | - | Post-COVID-19 anosmia: 30 patients; post-COVID-19 hyposmia: 40 patients; post-COVID-19 parosmia: 17 patients | 15.7 months | - | Twenty patients (54%) and nine patients (24%) reported significant improvement in anosmia/hyposmia or parosmia, respectively, while eight patients (22%) did not report any subjective improvement in olfactory impairment. Based on the patients’ experiences, olfaction significantly improved after a mean of 3.6 ± 1.9 weeks. | Transient epistaxis, temporary cases of parosmia due to the xylocaine spray, a small percentage had vasovagal episodes, and pain ranged from mild to moderate. |
| Lechien et al., 2023 [58] | Belgium; Italy; France | Multicenter controlled study | 81 | 78 | 43.5 ± 13.4 | 47.0 ± 11.1 | 20/61 | 26/52 | Post-COVID-19 anosmia: 55 patients; post-COVID-19 hyposmia: 79 patients; post-COVID-19 parosmia: 25 patients | 15.7 months | 11.0 months | An average improvement in subjective smell lasting 3.4 ± 1.9 weeks was noted by 85% of PRP patients. After ten weeks, the PRP group’s parosmia, life quality, TDI, and overall and sub-ODQ scores were significantly decreased. The control group experienced a significant rise in discrimination, identification, and overall TDI scores, but the ODQ score did not change. The PRP group outperformed the controls regarding 10-week TDI and ODQ scores. | NA |
| Evman et al., 2023 [59] | Turkey | RCT | 12 | 13 | 31.8 ± 6.9 | 33.5 ± 11.1 | 6/6 | 6/7 | Post-COVID-19 olfactory dysfunction: 25 patients | >12.0 months | - | The mean score for the smell identification test increased significantly in the PRP group, going from 11.42 (SD 1.17) to 15.17 (SD 0.39), and the mean score for the smell detection threshold increased correspondingly, going from 5.63 (SD 0.68) to 6.46 (SD 0.45). Conversely, the control group experienced a slight rise in the mean smell detection threshold score, going from 5.69 (SD 0.66) to 5.77 (SD 0.70), and a lesser increase in the mean smell identification test score, from 11.20 (SD 1.12) to 11.85 (SD 1.57). The statistical significance of the differences between the PRP and control groups was established (p = 0.037 and p < 0.001, respectively). | NA |
Disclaimer/Publisher’s Note: The statements, opinions and data contained in all publications are solely those of the individual author(s) and contributor(s) and not of MDPI and/or the editor(s). MDPI and/or the editor(s) disclaim responsibility for any injury to people or property resulting from any ideas, methods, instructions or products referred to in the content. |
© 2024 by the authors. Licensee MDPI, Basel, Switzerland. This article is an open access article distributed under the terms and conditions of the Creative Commons Attribution (CC BY) license (https://creativecommons.org/licenses/by/4.0/).
Share and Cite
Maniaci, A.; Lavalle, S.; Masiello, E.; Lechien, J.R.; Vaira, L.; Boscolo-Rizzo, P.; Musa, M.; Gagliano, C.; Zeppieri, M. Platelet-Rich Plasma (PRP) in the Treatment of Long COVID Olfactory Disorders: A Comprehensive Review. Biomedicines 2024, 12, 808. https://doi.org/10.3390/biomedicines12040808
Maniaci A, Lavalle S, Masiello E, Lechien JR, Vaira L, Boscolo-Rizzo P, Musa M, Gagliano C, Zeppieri M. Platelet-Rich Plasma (PRP) in the Treatment of Long COVID Olfactory Disorders: A Comprehensive Review. Biomedicines. 2024; 12(4):808. https://doi.org/10.3390/biomedicines12040808
Chicago/Turabian StyleManiaci, Antonino, Salvatore Lavalle, Edoardo Masiello, Jerome R. Lechien, Luigi Vaira, Paolo Boscolo-Rizzo, Mutali Musa, Caterina Gagliano, and Marco Zeppieri. 2024. "Platelet-Rich Plasma (PRP) in the Treatment of Long COVID Olfactory Disorders: A Comprehensive Review" Biomedicines 12, no. 4: 808. https://doi.org/10.3390/biomedicines12040808
APA StyleManiaci, A., Lavalle, S., Masiello, E., Lechien, J. R., Vaira, L., Boscolo-Rizzo, P., Musa, M., Gagliano, C., & Zeppieri, M. (2024). Platelet-Rich Plasma (PRP) in the Treatment of Long COVID Olfactory Disorders: A Comprehensive Review. Biomedicines, 12(4), 808. https://doi.org/10.3390/biomedicines12040808

