Non-Lethal Doses of RSL3 Impair Microvascular Endothelial Barrier through Degradation of Sphingosie-1-Phosphate Receptor 1 and Cytoskeletal Arrangement in A Ferroptosis-Independent Manner
Abstract
:1. Introduction
2. Materials and Methods
3. Results
3.1. RSL3 Attenuates S1P-Induced EC Barrier Enhancement and Phosphorylation of AKT
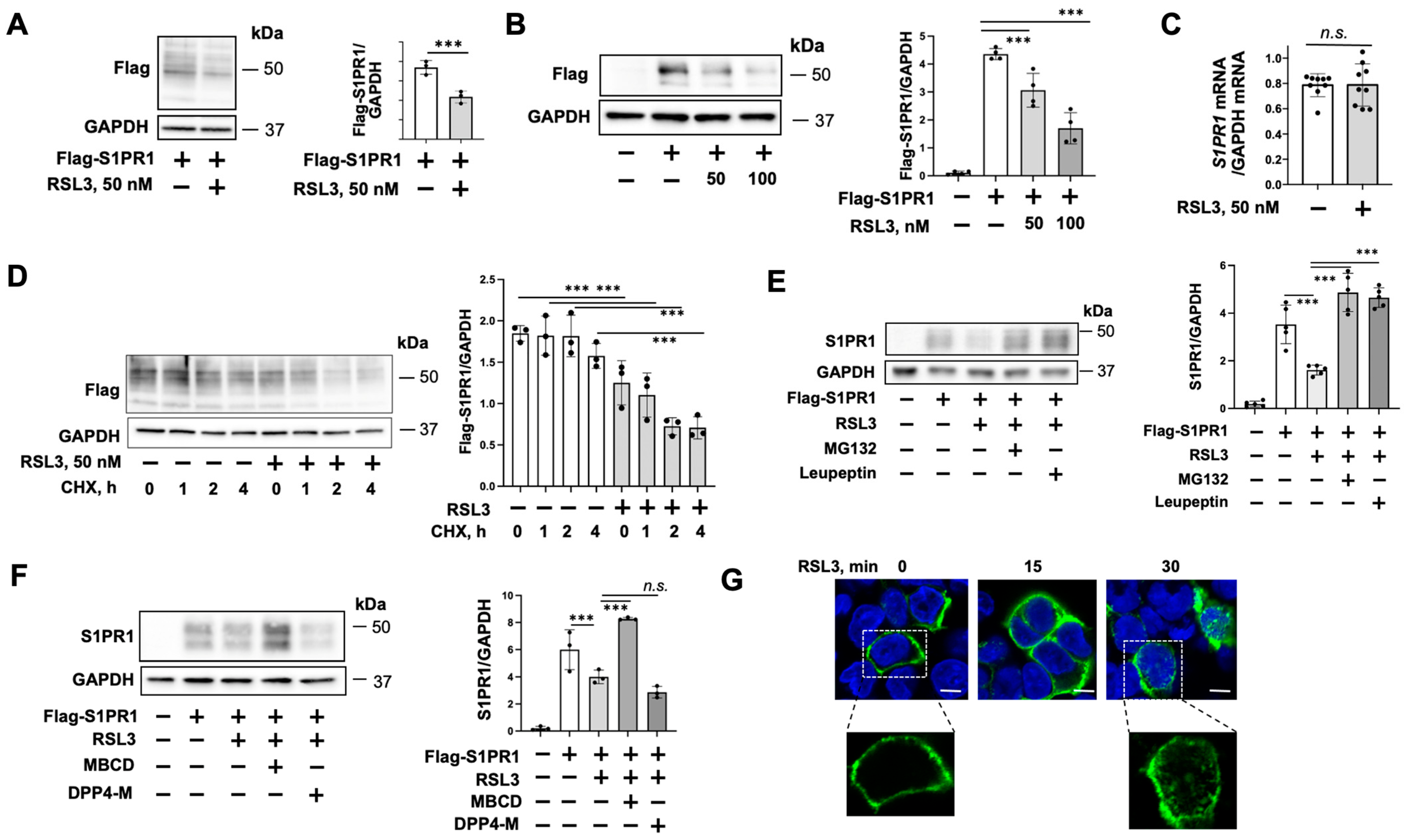
3.2. RSL3 Induces S1PR1 Degradation and Internalization
3.3. Determination of Molecular Mechanisms by Which RSL3 Induces S1PR1 Degradation
3.4. Relatively Higher Concentration of RSL3 Increases EC Permeability
3.5. RSL3 Increases Stress Fibers and Gap Formation in ECs through Increasing 4HNE
3.6. RSL3 at 200 nm Concentration Did Not Induce Cell Death
4. Discussion
5. Conclusions
Author Contributions
Funding
Institutional Review Board Statement
Informed Consent Statement
Data Availability Statement
Conflicts of Interest
References
- Wong, M.K.; Gotlieb, A.I. Endothelial cell monolayer integrity. I. Characterization of dense peripheral band of microfilaments. Arteriosclerosis 1986, 6, 212–219. [Google Scholar] [CrossRef]
- Dejana, E.; Tournier-Lasserve, E.; Weinstein, B.M. The control of vascular integrity by endothelial cell junctions: Molecular basis and pathological implications. Dev. Cell 2009, 16, 209–221. [Google Scholar] [CrossRef] [PubMed]
- Claesson-Welsh, L.; Dejana, E.; McDonald, D.M. Permeability of the Endothelial Barrier: Identifying and Reconciling Controversies. Trends Mol. Med. 2021, 27, 314–331. [Google Scholar] [CrossRef] [PubMed]
- Maniatis, N.A.; Kotanidou, A.; Catravas, J.D.; Orfanos, S.E. Endothelial pathomechanisms in acute lung injury. Vascul Pharmacol. 2008, 49, 119–133. [Google Scholar] [CrossRef]
- Millar, F.R.; Summers, C.; Griffiths, M.J.; Toshner, M.R.; Proudfoot, A.G. The pulmonary endothelium in acute respiratory distress syndrome: Insights and therapeutic opportunities. Thorax 2016, 71, 462–473. [Google Scholar] [CrossRef] [PubMed]
- Sinclair, D.G.; Braude, S.; Haslam, P.L.; Evans, T.W. Pulmonary endothelial permeability in patients with severe lung injury. Clinical correlates and natural history. Chest 1994, 106, 535–539. [Google Scholar] [CrossRef] [PubMed]
- Dudek, S.M.; Garcia, J.G. Cytoskeletal regulation of pulmonary vascular permeability. J. Appl. Physiol. (1985) 2001, 91, 1487–1500. [Google Scholar] [CrossRef]
- Mehta, D.; Malik, A.B. Signaling mechanisms regulating endothelial permeability. Physiol. Rev. 2006, 86, 279–367. [Google Scholar] [CrossRef]
- Kasa, A.; Csortos, C.; Verin, A.D. Cytoskeletal mechanisms regulating vascular endothelial barrier function in response to acute lung injury. Tissue Barriers 2015, 3, e974448. [Google Scholar] [CrossRef]
- Shen, Q.; Wu, M.H.; Yuan, S.Y. Endothelial contractile cytoskeleton and microvascular permeability. Cell Health Cytoskelet. 2009, 2009, 43–50. [Google Scholar]
- Li, J.; Cao, F.; Yin, H.L.; Huang, Z.J.; Lin, Z.T.; Mao, N.; Sun, B.; Wang, G. Ferroptosis: Past, present and future. Cell Death Dis. 2020, 11, 88. [Google Scholar] [CrossRef] [PubMed]
- Chen, X.; Kang, R.; Kroemer, G.; Tang, D. Ferroptosis in infection, inflammation, and immunity. J. Exp. Med. 2021, 218, e20210518. [Google Scholar] [CrossRef] [PubMed]
- Yang, W.S.; Stockwell, B.R. Ferroptosis: Death by Lipid Peroxidation. Trends Cell Biol. 2016, 26, 165–176. [Google Scholar] [CrossRef] [PubMed]
- Bebber, S.M.; Muller, F.; Clemente, L.P.; Weber, J.; von Karstedt, S. Ferroptosis in cancer cell biology. Cancers 2020, 12, 164. [Google Scholar] [CrossRef]
- Ghoochani, A.; Hsu, E.C.; Aslan, M.; Rice, M.A.; Nguyen, H.M.; Brooks, J.D.; Corey, E.; Paulmurugan, R.; Stoyanova, T. Ferroptosis inducers are a novel therapeutic approach for advanced prostate cancer. Cancer Res. 2021, 81, 1583–1594. [Google Scholar] [CrossRef]
- Maccarinelli, F.; Coltrinim, D.; Mussi, S.; Bugatti, M.; Turati, M.; Chiodelli, P.; Giacomini, A.; De Cillis, F.; Cattane, N.; Cattaneo, A.; et al. Iron supplementation enhances RSL3-induced ferroptosis to treat naïve and prevent castration-resistant prostate cancer. Cell Death Discov. 2023, 9, 81. [Google Scholar] [CrossRef]
- Sakai, O.; Yasuzawa, T.; Sumikawa, Y.; Ueta, T.; Imai, H.; Sawabe, A.; Ueshima, S. Role of GPx4 in human vascular endothelial cells, and the compensatory activity of brown rice on GPx4 ablation condition. Pathophysiology 2017, 24, 9–15. [Google Scholar] [CrossRef]
- Zhang, H.; Zhou, S.; Sun, M.; Hua, M.; Liu, Z.; Mu, G.; Wang, Z.; Xiang, Q.; Cui, Y. Ferroptosis of Endothelial Cells in Vascular Diseases. Nutrients 2022, 14, 4506. [Google Scholar] [CrossRef]
- Yang, W.S.; SriRamaratnam, R.; Welsch, M.E.; Shimada, K.; Skouta, R.; Viswanathan, V.S.; Cheah, J.H.; Clemons, P.A.; Shamji, A.F.; Clish, C.B.; et al. Regulation of ferroptotic cancer cell death by GPX4. Cell 2014, 156, 317–331. [Google Scholar] [CrossRef]
- Shintoku, R.; Takigawa, Y.; Yamada, K.; Kubota, C.; Yoshimoto, Y.; Takeuchi, T.; Koshiishi, I.; Torii, S. Lipoxygenase-mediated generation of lipid peroxides enhances ferroptosis induced by erastin and RSL3. Cancer Sci. 2017, 108, 2187–2194. [Google Scholar] [CrossRef]
- Ye, J.; Jiang, X.; Dong, Z.; Hu, S.; Xiao, M. Low-concentration PTX and RSL3 inhibits tumor cell growth synergistically by inducing ferroptosis in mutant p53 hypopharyngeal squamous carcinoma. Cancer Manag. Res. 2019, 11, 9783–9792. [Google Scholar] [CrossRef] [PubMed]
- Gao, S.; Zhou, L.; Lu, J.; Fang, Y.; Wu, H.; Xu, W.; Pan, Y.; Wang, J.; Wang, X.; Zhang, J.; et al. Cepharanthine attenuates early brain injury after subarachnoid hemorrhage in mice via inhibiting 15-lipoxygenase-1-mediated microglia and endothelial cell ferropotsis. Oxd. Med. Cell Longev. 2022, 9, 4295208. [Google Scholar] [CrossRef] [PubMed]
- Fukuda, Y.; Kihara, A.; Igarashi, Y. Distribution of sphingosine kinase activity in mouse tissues: Contribution of SPHK1. Biochem. Biophys. Res. Commun. 2003, 309, 155–160. [Google Scholar] [CrossRef]
- Liu, H.; Chakravarty, D.; Maceyka, M.; Milstien, S.; Spiegel, S. Sphingosine kinases: A novel family of lipid kinases. Prog. Nucleic Acid. Res. Mol. Biol. 2002, 71, 493–511. [Google Scholar] [PubMed]
- Hla, T.; Lee, M.J.; Ancellin, N.; Liu, C.H.; Thangada, S.; Thompson, B.D.; Kluk, M. Sphingosine-1-phosphate: Extracellular mediator or intracellular second messenger? Biochem. Pharmacol. 1999, 58, 201–207. [Google Scholar] [PubMed]
- Burg, N.; Salmon, J.E.; Hla, T. Sphingosine 1-phosphate receptor-targeted therapeutics in rheumatic diseases. Nat. Rev. Rheumatol. 2022, 18, 335–351. [Google Scholar] [CrossRef]
- Ebenezer, D.L.; Fu, P.; Natarajan, V. Targeting sphingosine-1-phosphate signaling in lung diseases. Pharmacol. Ther. 2016, 168, 143–157. [Google Scholar] [CrossRef]
- Natarajan, V.; Dudek, S.M.; Jacobson, J.R.; Moreno-Vinasco, L.; Huang, L.S.; Abassi, T.; Mathew, B.; Zhao, Y.; Wang, L.; Bittman, R.; et al. Sphingosine-1-phosphate, FTY720, and sphingosine-1-phosphate receptors in the pathobiology of acute lung injury. Am. J. Respir. Cell Mol. Biol. 2013, 49, 6–17. [Google Scholar] [CrossRef]
- McVerry, B.J.; Garcia, J.G. Endothelial cell barrier regulation by sphingosine 1-phosphate. J. Cell Biochem. 2004, 92, 1075–1085. [Google Scholar] [CrossRef]
- Anwar, M.; Mehta, D. Post-translational modifications of S1PR1 and endothelial barrier regulation. Biochim. Biophys. Acta Mol. Cell Biol. Lipids 2020, 1865, 158760. [Google Scholar] [CrossRef]
- Weigel, C.; Bellaci, J.; Spiegel, S. Sphingosine-1-phosphate and its receptors in vascular endothelial and lymphatic barrier function. J. Biol. Chem. 2023, 299, 104775. [Google Scholar] [CrossRef]
- Oo, M.L.; Chang, S.H.; Thangada, S.; Wu, M.T.; Rezaul, K.; Blaho, V.; Hwang, S.I.; Han, D.K.; Hla, T. Engagement of S1P(1)-degradative mechanisms leads to vascular leak in mice. J. Clin. Investig. 2011, 121, 2290–2300. [Google Scholar] [CrossRef]
- Tinsley, J.H.; De Lanerolle, P.; Wilson, E.; Ma, W.; Yuan, S.Y. Myosin light chain kinase transference induces myosin light chain activation and endothelial hyperpermeability. Am. J. Physiol. Cell Physiol. 2000, 279, C1285–C1289. [Google Scholar] [CrossRef]
- Verin, A.D.; Birukova, A.; Wang, P.; Liu, F.; Becker, P.; Birukov, K.; Garcia, J.G. Microtubule disassembly increases endothelial cell barrier dysfunction: Role of MLC phosphorylation. Am. J. Physiol. Lung Cell Mol. Physiol. 2001, 281, L565–L574. [Google Scholar] [CrossRef]
- Birukova, A.A.; Smurova, K.; Birukov, K.G.; Kaibuchi, K.; Garcia, J.G.; Verin, A.D. Role of Rho GTPases in thrombin-induced lung vascular endothelial cells barrier dysfunction. Microvasc. Res. 2004, 67, 64–77. [Google Scholar] [CrossRef]
- Kassianidou, E.; Hughes, J.H.; Kumar, S. Activation of ROCK and MLCK tunes regional stress fiber formation and mechanics via preferential myosin light chain phosphorylation. Mol. Biol. Cell 2017, 28, 3832–3843. [Google Scholar] [CrossRef]
- Goldberg, P.L.; MacNaughton, D.E.; Clements, R.T.; Minnear, F.L.; Vincent, P.A. p38 MAPK activation by TGF-beta1 increases MLC phosphorylation and endothelial monolayer permeability. Am. J. Physiol. Lung Cell Mol. Physiol. 2002, 282, L146–L154. [Google Scholar] [CrossRef]
- Cai, J.; Wei, J.; Li, S.; Suber, T.; Zhao, J. AM966, an antagonist of lysophosphatidic acid receptor 1, increases lung microvascular endothelial permeability through activation of Rho signaling pathway and phosphoyrylaiton of VE-cadherin. Mediat. Inflamm. 2017, 2017, 6893560. [Google Scholar] [CrossRef]
- Li, S.; Ye, Q.; Wei, J.; Taleb, S.J.; Wang, H.; Zhang, Y.; Kass, D.J.; Horowitz, J.C.; Zhao, J.; Zhao, Y. Nedd4L suppression in lung fibroblasts facilitates pathogenesis of lung fibrosis. Transl. Res. 2023, 253, 1–7. [Google Scholar] [CrossRef]
- Singleton, P.A.; Chatchavalvanich, S.; Fu, P.; Xing, J.; Birukova, A.A.; Fortune, J.A.; Klibanov, A.M.; Garcia, J.G.; Birukov, K.G. Akt-mediated transactivation of the S1P1 receptor in caveolin-enriched microdomains regulates endothelial barrier enhancement by oxidized phospholipids. Circ. Res. 2009, 104, 978–986. [Google Scholar] [CrossRef]
- Liao, J.; Huang, M.; Fast, K.; Gundling, K.; Yadav, M.; Van Brocklyn, J.R.; Wabl, M.R.; Goetzl, E.J. Immunosuppressive human anti-lynphocyte autoantibodies specific for the type 1 sphingosine 1-phosphate receptor. FASEB J. 2009, 23, 1786–1796. [Google Scholar] [CrossRef]
- Li, L.; Hu, J.; He, T.; Zhang, Q.; Yang, X.; Lan, X.; Zhang, D.; Mei, H.; Chen, B.; Huang, Y. P38/MAPK contributes to endothelial barrier dysfunction via MAP4 phosphorylation-dependent microtubule disassembly in inflammation-induced acute lung injury. Sci. Rep. 2015, 5, 8895. [Google Scholar] [CrossRef]
- Borbiev, T.; Birukova, A.; Liu, F.; Nurmukhambetova, S.; Gerthoffer, W.T.; Garcia, J.G.; Verin, A.D. p38 MAP kinase-dependent regulation of endothelial cell permeability. Am. J. Physiol. Lung Cell Mol. Physiol. 2004, 287, L911–L918. [Google Scholar] [CrossRef] [PubMed]
- Usatyuk, P.V.; Parinandi, N.L.; Natarajan, V. Redox regulation of 4-hydroxy-2-nonenal-mediated endothelial barrier dysfunction by focal adhesion, adherens, and tight junction proteins. J. Biol. Chem. 2006, 281, 35554–35566. [Google Scholar] [CrossRef] [PubMed]
- Chapple, S.J.; Cheng, X.; Mann, G.E. Effects of 4-hydroxynonenal on vascular endothelial and smooth muscle cell redox signaling and function in health and disease. Redox Biol. 2013, 1, 319–331. [Google Scholar] [CrossRef] [PubMed]








Disclaimer/Publisher’s Note: The statements, opinions and data contained in all publications are solely those of the individual author(s) and contributor(s) and not of MDPI and/or the editor(s). MDPI and/or the editor(s) disclaim responsibility for any injury to people or property resulting from any ideas, methods, instructions or products referred to in the content. |
© 2023 by the authors. Licensee MDPI, Basel, Switzerland. This article is an open access article distributed under the terms and conditions of the Creative Commons Attribution (CC BY) license (https://creativecommons.org/licenses/by/4.0/).
Share and Cite
Baoyinna, B.; Miao, J.; Oliver, P.J.; Ye, Q.; Shaheen, N.; Kalin, T.; He, J.; Parinandi, N.L.; Zhao, Y.; Zhao, J. Non-Lethal Doses of RSL3 Impair Microvascular Endothelial Barrier through Degradation of Sphingosie-1-Phosphate Receptor 1 and Cytoskeletal Arrangement in A Ferroptosis-Independent Manner. Biomedicines 2023, 11, 2451. https://doi.org/10.3390/biomedicines11092451
Baoyinna B, Miao J, Oliver PJ, Ye Q, Shaheen N, Kalin T, He J, Parinandi NL, Zhao Y, Zhao J. Non-Lethal Doses of RSL3 Impair Microvascular Endothelial Barrier through Degradation of Sphingosie-1-Phosphate Receptor 1 and Cytoskeletal Arrangement in A Ferroptosis-Independent Manner. Biomedicines. 2023; 11(9):2451. https://doi.org/10.3390/biomedicines11092451
Chicago/Turabian StyleBaoyinna, Boina, Jiaxing Miao, Patrick J. Oliver, Qinmao Ye, Nargis Shaheen, Timothy Kalin, Jinshan He, Narasimham L. Parinandi, Yutong Zhao, and Jing Zhao. 2023. "Non-Lethal Doses of RSL3 Impair Microvascular Endothelial Barrier through Degradation of Sphingosie-1-Phosphate Receptor 1 and Cytoskeletal Arrangement in A Ferroptosis-Independent Manner" Biomedicines 11, no. 9: 2451. https://doi.org/10.3390/biomedicines11092451
APA StyleBaoyinna, B., Miao, J., Oliver, P. J., Ye, Q., Shaheen, N., Kalin, T., He, J., Parinandi, N. L., Zhao, Y., & Zhao, J. (2023). Non-Lethal Doses of RSL3 Impair Microvascular Endothelial Barrier through Degradation of Sphingosie-1-Phosphate Receptor 1 and Cytoskeletal Arrangement in A Ferroptosis-Independent Manner. Biomedicines, 11(9), 2451. https://doi.org/10.3390/biomedicines11092451

