Pharmacometabolomic Approach to Investigate the Response to Metformin in Patients with Type 2 Diabetes: A Cross-Sectional Study
Abstract
1. Introduction
2. Materials and Methods
2.1. Data Source and Study Participants
2.2. Metabolomics
2.3. Statistical Analysis
3. Results
3.1. General Characteristics of Participants
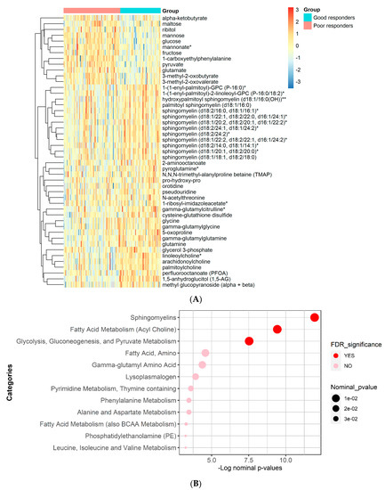
3.2. Multivariate Analysis of Metabolites Differentiating Poor and Good Metformin Responders
3.3. Univariate Analysis of Metabolites Differentiating Poor and Good Metformin Responders
3.4. Functional Enrichment Analysis
4. Discussion
4.1. Glycolysis, Gluconeogenesis, and Pyruvate Metabolism
4.2. Gut Microbiome Metabolites
4.3. Sphingomyelins
4.4. Glutamine Metabolism
4.5. Choline Metabolism
4.6. Other Metabolites
5. Conclusions
Author Contributions
Funding
Institutional Review Board Statement
Informed Consent Statement
Data Availability Statement
Acknowledgments
Conflicts of Interest
References
- Drzewoski, J.; Hanefeld, M. The Current and Potential Therapeutic Use of Metformin—The Good Old Drug. Pharmaceuticals 2021, 14, 122. [Google Scholar] [CrossRef]
- Triggle, C.R.; Mohammed, I.; Bshesh, K.; Marei, I.; Ye, K.; Ding, H.; MacDonald, R.; Hollenberg, M.D.; Hill, M.A. Metformin: Is it a drug for all reasons and diseases? Metabolism 2022, 133, 155223. [Google Scholar] [CrossRef]
- Foretz, M.; Guigas, B.; Viollet, B. Metformin: Update on mechanisms of action and repurposing potential. Nat. Rev. Endocrinol. 2023, 19, 460–476. [Google Scholar] [CrossRef]
- Madiraju, A.K.; Qiu, Y.; Perry, R.J.; Rahimi, Y.; Zhang, X.-M.; Zhang, D.; Camporez, J.-P.G.; Cline, G.W.; Butrico, G.M.; Kemp, B.E. Metformin inhibits gluconeogenesis via a redox-dependent mechanism in vivo. Nat. Med. 2018, 24, 1384–1394. [Google Scholar] [CrossRef]
- Agius, L.; Ford, B.E.; Chachra, S.S. The metformin mechanism on gluconeogenesis and AMPK activation: The metabolite perspective. Int. J. Mol. Sci. 2020, 21, 3240. [Google Scholar] [CrossRef]
- Wu, H.; Esteve, E.; Tremaroli, V.; Khan, M.T.; Caesar, R.; Mannerås-Holm, L.; Ståhlman, M.; Olsson, L.M.; Serino, M.; Planas-Fèlix, M.; et al. Metformin alters the gut microbiome of individuals with treatment-naive type 2 diabetes, contributing to the therapeutic effects of the drug. Nat. Med. 2017, 23, 850–858. [Google Scholar] [CrossRef]
- Mueller, N.T.; Differding, M.K.; Zhang, M.; Maruthur, N.M.; Juraschek, S.P.; Miller, E.R., 3rd; Appel, L.J.; Yeh, H.C. Metformin Affects Gut Microbiome Composition and Function and Circulating Short-Chain Fatty Acids: A Randomized Trial. Diabetes Care 2021, 44, 1462–1471. [Google Scholar] [CrossRef]
- Zhang, Q.; Hu, N. Effects of Metformin on the Gut Microbiota in Obesity and Type 2 Diabetes Mellitus. Diabetes Metab. Syndr. Obes. 2020, 13, 5003–5014. [Google Scholar] [CrossRef]
- Damanhouri, Z.A.; Alkreathy, H.M.; Alharbi, F.A.; Abualhamail, H.; Ahmad, M.S. A Review of the Impact of Pharmacogenetics and Metabolomics on the Efficacy of Metformin in Type 2 Diabetes. Int. J. Med. Sci. 2023, 20, 142–150. [Google Scholar] [CrossRef]
- Florez, J.C. The pharmacogenetics of metformin. Diabetologia 2017, 60, 1648–1655. [Google Scholar] [CrossRef]
- Kantae, V.; Krekels, E.H.J.; Esdonk, M.J.V.; Lindenburg, P.; Harms, A.C.; Knibbe, C.A.J.; Van der Graaf, P.H.; Hankemeier, T. Integration of pharmacometabolomics with pharmacokinetics and pharmacodynamics: Towards personalized drug therapy. Metabolomics 2017, 13, 9. [Google Scholar] [CrossRef]
- Beger, R.D.; Schmidt, M.A.; Kaddurah-Daouk, R. Current Concepts in Pharmacometabolomics, Biomarker Discovery, and Precision Medicine. Metabolites 2020, 10, 129. [Google Scholar] [CrossRef]
- Mussap, M.; Loddo, C.; Fanni, C.; Fanos, V. Metabolomics in pharmacology—A delve into the novel field of pharmacometabolomics. Expert. Rev. Clin. Pharmacol. 2020, 13, 115–134. [Google Scholar] [CrossRef]
- Zhou, K.; Bellenguez, C.; Spencer, C.C.; Bennett, A.J.; Coleman, R.L.; Tavendale, R.; Hawley, S.A.; Donnelly, L.A.; Schofield, C.; Groves, C.J.; et al. Common variants near ATM are associated with glycemic response to metformin in type 2 diabetes. Nat. Genet. 2011, 43, 117–120. [Google Scholar] [CrossRef]
- ElSayed, N.A.; Aleppo, G.; Aroda, V.R.; Bannuru, R.R.; Brown, F.M.; Bruemmer, D.; Collins, B.S.; Hilliard, M.E.; Isaacs, D.; Johnson, E.L. 6. Glycemic Targets: Standards of Care in Diabetes—2023. Diabetes Care 2023, 46, S97–S110. [Google Scholar] [CrossRef]
- Soeters, M.R.; Hoekstra, J.B.; de Vries, J.H. HbA1c: Target value should remain 7%. Ned. Tijdschr. Geneeskd. 2010, 154, A2113. [Google Scholar]
- Al-Khelaifi, F.; Diboun, I.; Donati, F.; Botrè, F.; Alsayrafi, M.; Georgakopoulos, C.; Suhre, K.; Yousri, N.A.; Elrayess, M.A. A pilot study comparing the metabolic profiles of elite-level athletes from different sporting disciplines. Sports Med. Open 2018, 4, 2. [Google Scholar] [CrossRef]
- Evans, A.; Bridgewater, B.; Liu, Q.; Mitchell, M.; Robinson, R.; Dai, H.; Stewart, S.; Dehaven, C.; Miller, L. High Resolution Mass Spectrometry Improves Data Quantity and Quality as Compared to Unit Mass Resolution Mass Spectrometry in High-Throughput Profiling Metabolomics. Metabolomics 2014, 4, 1. [Google Scholar] [CrossRef]
- Sartorius. SIMCA Software (Version 18.0.0) [Multivariate Data Analysis Software]. 2023. Available online: https://www.sartorius.com/en/products/process-analytical-technology/data-analytics-software/mvda-software/simca (accessed on 14 June 2023).
- R Core Team. R: A Language and Environment for Statistical Computing; R Foundation for Statistical Computing: Vienna, Austria, 2022; Available online: https://www.R-project.org/ (accessed on 14 June 2023).
- Arneth, B.; Arneth, R.; Shams, M. Metabolomics of Type 1 and Type 2 Diabetes. Int. J. Mol. Sci. 2019, 20, 2467. [Google Scholar] [CrossRef]
- Zaghlool, S.B.; Halama, A.; Stephan, N.; Gudmundsdottir, V.; Gudnason, V.; Jennings, L.L.; Thangam, M.; Ahlqvist, E.; Malik, R.A.; Albagha, O.M.E.; et al. Metabolic and proteomic signatures of type 2 diabetes subtypes in an Arab population. Nat. Commun. 2022, 13, 7121. [Google Scholar] [CrossRef]
- Gormsen, L.C.; Søndergaard, E.; Christensen, N.L.; Brøsen, K.; Jessen, N.; Nielsen, S. Metformin increases endogenous glucose production in non-diabetic individuals and individuals with recent-onset type 2 diabetes. Diabetologia 2019, 62, 1251–1256. [Google Scholar] [CrossRef]
- Villena Chávez, J.E.; Neira Sánchez, E.R.; Poletti Ferrara, L.F. Dispersion of serum 1,5 anhydroglucitol values in patients with type 2 diabetes at goal of HbA1c. Diabetes Res. Clin. Pract. 2023, 199, 110668. [Google Scholar] [CrossRef]
- Li, H.; He, J.; Jia, W. The influence of gut microbiota on drug metabolism and toxicity. Expert Opin. Drug Metab. Toxicol. 2016, 12, 31–40. [Google Scholar] [CrossRef]
- Arora, A.; Behl, T.; Sehgal, A.; Singh, S.; Sharma, N.; Bhatia, S.; Sobarzo-Sanchez, E.; Bungau, S. Unravelling the involvement of gut microbiota in type 2 diabetes mellitus. Life Sci. 2021, 273, 119311. [Google Scholar] [CrossRef]
- Lee, Y.; Kim, A.H.; Kim, E.; Lee, S.; Yu, K.S.; Jang, I.J.; Chung, J.Y.; Cho, J.Y. Changes in the gut microbiome influence the hypoglycemic effect of metformin through the altered metabolism of branched-chain and nonessential amino acids. Diabetes Res. Clin. Pract. 2021, 178, 108985. [Google Scholar] [CrossRef]
- Allison, A.; Karine, C.; Harry, S. Gut microbiota-derived metabolites as central regulators in metabolic disorders. Gut 2021, 70, 1174. [Google Scholar] [CrossRef]
- Liu, W.; Luo, Z.; Zhou, J.; Sun, B. Gut Microbiota and Antidiabetic Drugs: Perspectives of Personalized Treatment in Type 2 Diabetes Mellitus. Front. Cell Infect. Microbiol. 2022, 12, 853771. [Google Scholar] [CrossRef]
- Visconti, A.; Le Roy, C.I.; Rosa, F.; Rossi, N.; Martin, T.C.; Mohney, R.P.; Li, W.; de Rinaldis, E.; Bell, J.T.; Venter, J.C.; et al. Interplay between the human gut microbiome and host metabolism. Nat. Commun. 2019, 10, 4505. [Google Scholar] [CrossRef]
- Koh, A.; Mannerås-Holm, L.; Yunn, N.O.; Nilsson, P.M.; Ryu, S.H.; Molinaro, A.; Perkins, R.; Smith, J.G.; Bäckhed, F. Microbial Imidazole Propionate Affects Responses to Metformin through p38γ-Dependent Inhibitory AMPK Phosphorylation. Cell Metab. 2020, 32, 643–653.e644. [Google Scholar] [CrossRef]
- Sun, L.; Xie, C.; Wang, G.; Wu, Y.; Wu, Q.; Wang, X.; Liu, J.; Deng, Y.; Xia, J.; Chen, B.; et al. Gut microbiota and intestinal FXR mediate the clinical benefits of metformin. Nat. Med. 2018, 24, 1919–1929. [Google Scholar] [CrossRef]
- Kim, B.R.; Shin, J.; Guevarra, R.; Lee, J.H.; Kim, D.W.; Seol, K.H.; Lee, J.H.; Kim, H.B.; Isaacson, R. Deciphering Diversity Indices for a Better Understanding of Microbial Communities. J. Microbiol. Biotechnol. 2017, 27, 2089–2093. [Google Scholar] [CrossRef] [PubMed]
- Wilmanski, T.; Rappaport, N.; Earls, J.C.; Magis, A.T.; Manor, O.; Lovejoy, J.; Omenn, G.S.; Hood, L.; Gibbons, S.M.; Price, N.D. Blood metabolome predicts gut microbiome alpha-diversity in humans. Nat. Biotechnol. 2019, 37, 1217–1228. [Google Scholar] [CrossRef]
- Diboun, I.; Al-Mansoori, L.; Al-Jaber, H.; Albagha, O.; Elrayess, M.A. Metabolomics of Lean/Overweight Insulin-Resistant Females Reveals Alterations in Steroids and Fatty Acids. J. Clin. Endocrinol. Metab. 2021, 106, e638–e649. [Google Scholar] [CrossRef]
- Almuraikhy, S.; Anwardeen, N.; Doudin, A.; Sellami, M.; Domling, A.; Agouni, A.; Al Thani, A.A.; Elrayess, M.A. The Metabolic Switch of Physical Activity in Non-Obese Insulin Resistant Individuals. Int. J. Mol. Sci. 2023, 24, 7816. [Google Scholar] [CrossRef]
- Şahin, K.; Şahintürk, Y.; Köker, G.; Özçelik Köker, G.; Bostan, F.; Kök, M.; Uyar, S.; Çekin, A.H. Metformin with Versus without Concomitant Probiotic Therapy in Newly Diagnosed Patients with Type 2 Diabetes or Prediabetes: A Comparative Analysis in Relation to Glycemic Control, Gastrointestinal Side Effects, and Treatment Compliance. Turk. J. Gastroenterol. 2022, 33, 925–933. [Google Scholar] [CrossRef]
- Sajed, T.; Marcu, A.; Ramirez, M.; Pon, A.; Guo, A.C.; Knox, C.; Wilson, M.; Grant, J.R.; Djoumbou, Y.; Wishart, D.S. ECMDB 2.0: A richer resource for understanding the biochemistry of E. coli. Nucleic Acids Res. 2016, 44, D495–D501. [Google Scholar] [CrossRef]
- Bhat, M.I.; Sowmya, K.; Kapila, S.; Kapila, R. Escherichia coli K12: An evolving opportunistic commensal gut microbe distorts barrier integrity in human intestinal cells. Microb. Pathog. 2019, 133, 103545. [Google Scholar] [CrossRef]
- Deng, J.; Zeng, L.; Lai, X.; Li, J.; Liu, L.; Lin, Q.; Chen, Y. Metformin protects against intestinal barrier dysfunction via AMPKα1-dependent inhibition of JNK signalling activation. J. Cell. Mol. Med. 2018, 22, 546–557. [Google Scholar] [CrossRef]
- Kumar, S.; Behl, T.; Sachdeva, M.; Sehgal, A.; Kumari, S.; Kumar, A.; Kaur, G.; Yadav, H.N.; Bungau, S. Implicating the effect of ketogenic diet as a preventive measure to obesity and diabetes mellitus. Life Sci. 2021, 264, 118661. [Google Scholar] [CrossRef] [PubMed]
- Goñi, F.M. Sphingomyelin: What is it good for? Biochem. Biophys. Res. Commun. 2022, 633, 23–25. [Google Scholar] [CrossRef]
- Bienias, K.; Fiedorowicz, A.; Sadowska, A.; Prokopiuk, S.; Car, H. Regulation of sphingomyelin metabolism. Pharmacol. Rep. 2016, 68, 570–581. [Google Scholar] [CrossRef] [PubMed]
- Xu, F.; Tavintharan, S.; Sum, C.F.; Woon, K.; Lim, S.C.; Ong, C.N. Metabolic Signature Shift in Type 2 Diabetes Mellitus Revealed by Mass Spectrometry-based Metabolomics. J. Clin. Endocrinol. Metab. 2013, 98, E1060–E1065. [Google Scholar] [CrossRef]
- Yousri, N.A.; Suhre, K.; Yassin, E.; Al-Shakaki, A.; Robay, A.; Elshafei, M.; Chidiac, O.; Hunt, S.C.; Crystal, R.G.; Fakhro, K.A. Metabolic and Metabo-Clinical Signatures of Type 2 Diabetes, Obesity, Retinopathy, and Dyslipidemia. Diabetes 2022, 71, 184–205. [Google Scholar] [CrossRef]
- Yang, S.J.; Kwak, S.Y.; Jo, G.; Song, T.J.; Shin, M.J. Serum metabolite profile associated with incident type 2 diabetes in Koreans: Findings from the Korean Genome and Epidemiology Study. Sci. Rep. 2018, 8, 8207. [Google Scholar] [CrossRef]
- Floegel, A.; Stefan, N.; Yu, Z.; Mühlenbruch, K.; Drogan, D.; Joost, H.G.; Fritsche, A.; Häring, H.U.; Hrabě de Angelis, M.; Peters, A.; et al. Identification of serum metabolites associated with risk of type 2 diabetes using a targeted metabolomic approach. Diabetes 2013, 62, 639–648. [Google Scholar] [CrossRef] [PubMed]
- Khan, S.R.; Manialawy, Y.; Obersterescu, A.; Cox, B.J.; Gunderson, E.P.; Wheeler, M.B. Diminished Sphingolipid Metabolism, a Hallmark of Future Type 2 Diabetes Pathogenesis, Is Linked to Pancreatic β Cell Dysfunction. iScience 2020, 23, 101566. [Google Scholar] [CrossRef]
- Yano, M.; Watanabe, K.; Yamamoto, T.; Ikeda, K.; Senokuchi, T.; Lu, M.; Kadomatsu, T.; Tsukano, H.; Ikawa, M.; Okabe, M. Mitochondrial dysfunction and increased reactive oxygen species impair insulin secretion in sphingomyelin synthase 1-null mice. J. Biol. Chem. 2011, 286, 3992–4002. [Google Scholar] [CrossRef]
- Shui, G.; Stebbins, J.W.; Lam, B.D.; Cheong, W.F.; Lam, S.M.; Gregoire, F.; Kusonoki, J.; Wenk, M.R. Comparative plasma lipidome between human and cynomolgus monkey: Are plasma polar lipids good biomarkers for diabetic monkeys? PLoS ONE 2011, 6, e19731. [Google Scholar] [CrossRef] [PubMed]
- Sharma, A.; Krick, B.; Li, Y.; Summers, S.A.; Playdon, M.C.; Welt, C. The Use of Ceramides to Predict Metabolic Response to Metformin in Women With PCOS. J. Endocr. Soc. 2022, 6, bvac131. [Google Scholar] [CrossRef]
- Hart, P.C.; Chiyoda, T.; Liu, X.; Weigert, M.; Curtis, M.; Chiang, C.-Y.; Loth, R.; Lastra, R.; McGregor, S.M.; Locasale, J.W. SPHK1 Is a Novel Target of Metformin in Ovarian CancerMetformin Targets SPHK1 in Ovarian Cancer. Mol. Cancer Res. 2019, 17, 870–881. [Google Scholar] [CrossRef]
- El-Mahdy, N.A.; El-Sayad, M.E.-S.; El-Kadem, A.H.; Abu-Risha, S.E.L.S. Metformin alleviates inflammation in oxazolone induced ulcerative colitis in rats: Plausible role of sphingosine kinase 1/sphingosine 1 phosphate signaling pathway. Immunopharmacol. Immunotoxicol. 2021, 43, 192–202. [Google Scholar] [CrossRef] [PubMed]
- Fayyaz, S.; Henkel, J.; Japtok, L.; Krämer, S.; Damm, G.; Seehofer, D.; Püschel, G.P.; Kleuser, B. Involvement of sphingosine 1-phosphate in palmitate-induced insulin resistance of hepatocytes via the S1P2 receptor subtype. Diabetologia 2014, 57, 373–382. [Google Scholar] [CrossRef]
- Qi, Y.; Wang, W.; Song, Z.; Aji, G.; Liu, X.T.; Xia, P. Role of Sphingosine Kinase in Type 2 Diabetes Mellitus. Front. Endocrinol. 2021, 11, 627076. [Google Scholar] [CrossRef]
- Takashina, C.; Tsujino, I.; Watanabe, T.; Sakaue, S.; Ikeda, D.; Yamada, A.; Sato, T.; Ohira, H.; Otsuka, Y.; Oyama-Manabe, N.; et al. Associations among the plasma amino acid profile, obesity, and glucose metabolism in Japanese adults with normal glucose tolerance. Nutr. Metab 2016, 13, 5. [Google Scholar] [CrossRef]
- Papandreou, C.; Bulló, M.; Ruiz-Canela, M.; Dennis, C.; Deik, A.; Wang, D.; Guasch-Ferré, M.; Yu, E.; Razquin, C.; Corella, D.; et al. Plasma metabolites predict both insulin resistance and incident type 2 diabetes: A metabolomics approach within the Prevención con Dieta Mediterránea (PREDIMED) study. Am. J. Clin. Nutr. 2019, 109, 626–634. [Google Scholar] [CrossRef]
- Greenfield, J.R.; Farooqi, I.S.; Keogh, J.M.; Henning, E.; Habib, A.M.; Blackwood, A.; Reimann, F.; Holst, J.J.; Gribble, F.M. Oral glutamine increases circulating glucagon-like peptide 1, glucagon, and insulin concentrations in lean, obese, and type 2 diabetic subjects. Am. J. Clin. Nutr. 2009, 89, 106–113. [Google Scholar] [CrossRef] [PubMed]
- Cheng, S.; Rhee, E.P.; Larson, M.G.; Lewis, G.D.; McCabe, E.L.; Shen, D.; Palma, M.J.; Roberts, L.D.; Dejam, A.; Souza, A.L.; et al. Metabolite Profiling Identifies Pathways Associated With Metabolic Risk in Humans. Circulation 2012, 125, 2222–2231. [Google Scholar] [CrossRef]
- Liu, X.; Zheng, Y.; Guasch-Ferré, M.; Ruiz-Canela, M.; Toledo, E.; Clish, C.; Liang, L.; Razquin, C.; Corella, D.; Estruch, R.; et al. High plasma glutamate and low glutamine-to-glutamate ratio are associated with type 2 diabetes: Case-cohort study within the PREDIMED trial. Nutr. Metab. Cardiovasc. Dis. 2019, 29, 1040–1049. [Google Scholar] [CrossRef]
- d’Almeida, O.C.; Violante, I.R.; Quendera, B.; Moreno, C.; Gomes, L.; Castelo-Branco, M. The neurometabolic profiles of GABA and Glutamate as revealed by proton magnetic resonance spectroscopy in type 1 and type 2 diabetes. PLoS ONE 2020, 15, e0240907. [Google Scholar] [CrossRef] [PubMed]
- Saladini, S.; Aventaggiato, M.; Barreca, F.; Morgante, E.; Sansone, L.; Russo, M.A.; Tafani, M. Metformin Impairs Glutamine Metabolism and Autophagy in Tumour Cells. Cells 2019, 8, 49. [Google Scholar] [CrossRef] [PubMed]
- Gil-GÓmez, A.; Gómez-Sotelo, A.I.; Ranchal, I.; Rojas, Á.; García-Valdecasas, M.; Muñoz-Hernández, R.; Gallego-Durán, R.; Ampuero, J.; Romero Gómez, M. Metformin modifies glutamine metabolism in an in vitro and in vivo model of hepatic encephalopathy. Rev. Esp. Enferm. Dig. 2018, 110, 427–433. [Google Scholar] [CrossRef]
- Xiang, L.; Mou, J.; Shao, B.; Wei, Y.; Liang, H.; Takano, N.; Semenza, G.L.; Xie, G. Glutaminase 1 expression in colorectal cancer cells is induced by hypoxia and required for tumor growth, invasion, and metastatic colonization. Cell Death Dis. 2019, 10, 40. [Google Scholar] [CrossRef] [PubMed]
- Jin, J.; Byun, J.-K.; Choi, Y.-K.; Park, K.-G. Targeting glutamine metabolism as a therapeutic strategy for cancer. Exp. Mol. Med. 2023, 55, 706–715. [Google Scholar] [CrossRef] [PubMed]
- Zarei, I.; Oppel, R.C.; Borresen, E.C.; Brown, R.J.; Ryan, E.P. Modulation of plasma and urine metabolome in colorectal cancer survivors consuming rice bran. Integr. Food Nutr. Metab. 2019, 6. [Google Scholar] [CrossRef] [PubMed]
- Akimov, M.G.; Kudryavtsev, D.S.; Kryukova, E.V.; Fomina-Ageeva, E.V.; Zakharov, S.S.; Gretskaya, N.M.; Zinchenko, G.N.; Serkov, I.V.; Makhaeva, G.F.; Boltneva, N.P.; et al. Arachidonoylcholine and Other Unsaturated Long-Chain Acylcholines Are Endogenous Modulators of the Acetylcholine Signaling System. Biomolecules 2020, 10, 283. [Google Scholar] [CrossRef]
- Markowicz-Piasecka, M.; Sikora, J.; Mateusiak, Ł.; Mikiciuk-Olasik, E.; Huttunen, K.M. Metformin and Its Sulfenamide Prodrugs Inhibit Human Cholinesterase Activity. Oxidative Med. Cell. Longev. 2017, 2017, 7303096. [Google Scholar] [CrossRef]
- Markowicz-Piasecka, M.; Sikora, J.; Szydłowska, A.; Skupień, A.; Mikiciuk-Olasik, E.; Huttunen, K.M. Metformin—A Future Therapy for Neurodegenerative Diseases: Theme: Drug Discovery, Development and Delivery in Alzheimer’s Disease Guest Editor: Davide Brambilla. Pharm. Res. 2017, 34, 2614–2627. [Google Scholar] [CrossRef]
- Thinnes, A.; Westenberger, M.; Piechotta, C.; Lehto, A.; Wirth, F.; Lau, H.; Klein, J. Cholinergic and metabolic effects of metformin in mouse brain. Brain Res. Bull. 2021, 170, 211–217. [Google Scholar] [CrossRef]
- Lu, S.C. Glutathione synthesis. Biochim. Biophys. Acta 2013, 1830, 3143–3153. [Google Scholar] [CrossRef]
- Azarova, I.; Klyosova, E.; Lazarenko, V.; Konoplya, A.; Polonikov, A. Genetic variants in glutamate cysteine ligase confer protection against type 2 diabetes. Mol. Biol. Rep. 2020, 47, 5793–5805. [Google Scholar] [CrossRef]
- Paz-Pacheco, E.; Nevado, J.B., Jr.; Cutiongco-de la Paz, E.M.C.; Jasul, G.V., Jr.; Aman, A.Y.C.L.; Ribaya, E.L.A.; Francisco, M.D.G.; Guanzon, M.L.V.V.; Uyking-Naranjo, M.L.; Añonuevo-Cruz, M.C.S.; et al. Variants of SLC2A10 may be Linked to Poor Response to Metformin. J. Endocr. Soc. 2022, 6, bvac092. [Google Scholar] [CrossRef] [PubMed]
- Brown, J.B.; Conner, C.; Nichols, G.A. Secondary failure of metformin monotherapy in clinical practice. Diabetes Care 2010, 33, 501–506. [Google Scholar] [CrossRef] [PubMed]
- Abdul-Ghani, T.; Puckett, C.; Migahid, O.; Abdelgani, S.; Migahed, A.; Adams, J.; Triplitt, C.; DeFronzo, R.; Jayyousi, A.; Abdul-Ghani, M. Type 2 diabetes subgroups and response to glucose-lowering therapy: Results from the EDICT and Qatar studies. Diabetes Obes. Metab. 2022, 24, 1810–1818. [Google Scholar] [CrossRef] [PubMed]
- Ahlqvist, E.; Storm, P.; Käräjämäki, A.; Martinell, M.; Dorkhan, M.; Carlsson, A.; Vikman, P.; Prasad, R.B.; Aly, D.M.; Almgren, P.; et al. Novel subgroups of adult-onset diabetes and their association with outcomes: A data-driven cluster analysis of six variables. Lancet Diabetes Endocrinol. 2018, 6, 361–369. [Google Scholar] [CrossRef]



| Test | Variable | Total (N = 119) | Poor Responders (N = 70) | Good Responders (N = 49) | p Value |
|---|---|---|---|---|---|
| Vital signs | Gender (M/F) | 58/61 | 34/36 | 24/25 | 0.56 |
| Age | 55.0 (8.2) | 55.3 (8.2) | 54.6 (8.3) | 0.67 | |
| BMI (kg/m2) | 31.2 (27.2–35.2) | 31.0 (26.8–36.7) | 31.5 (27.9–33.9) | 0.93 | |
| Systolic blood pressure (mmHg) | 126.6 (14.4) | 127.9 (14.7) | 124.9 (14.1) | 0.27 | |
| Diastolic blood pressure (mmHg) | 74.0 (10.8) | 73.1 (11.0) | 75.4 (10.4) | 0.25 | |
| Pulse rate | 73.2 (11.9) | 76.9 (11.4) | 67.9 (10.5) | <0.001 | |
| Blood sugar | Fasting blood glucose (mmol/L) | 8.6 (6.6–11.2) | 10.8 (9.1–15.0) | 6.4 (5.7–7.8) | <0.001 |
| HbA1C (%) | 7.5 (6.7–9.0) | 8.5 (8.0–9.3) | 6.5 (6.1–6.8) | <0.001 | |
| Insulin (uU/mL) | 15.0 (10–26.4) | 18.7 (12.0–35.6) | 12.0 (8.7–16.5) | <0.001 | |
| HOMA-IR | 6.5 (3.3–12.9) | 8.6 (5.7–17.2) | 3.3 (2.4–5.80) | <0.001 | |
| C-peptide (ng/mL) | 3.0 (2.0–3.9) | 3.2 (2.0–4.0) | 2.5 (2.0–3.7) | 0.21 | |
| Lipid profile | Total cholesterol (mmol/L) | 4.50 (3.9–5.0) | 4.63 (3.80–5.30) | 4.40 (3.89–4.98) | 0.45 |
| HDL-cholesterol (mmol/L) | 1.12 (1.00–1.33) | 1.12 (0.98–1.30) | 1.14 (1.03–1.34) | 0.34 | |
| LDL-cholesterol (mmol/L) | 2.56 (2.00–3.00) | 2.56 (2.00–3.20) | 2.65 (2.00–3.00) | 0.85 | |
| Triglyceride (mmol/L) | 1.60 (1.20–2.20) | 1.60 (1.36–2.36) | 1.24 (1.09–1.80) | 0.002 | |
| Kidney function | Creatinine (µmol/L) | 66.0 (55.0–77.0) | 67.0 (53.0–77.0) | 65.0 (54.0–79.5) | 0.85 |
| Urea (mmol/L) | 4.5 (3.9–5.5) | 4.6 (4.0–5.6) | 4.4 (3.6–5.1) | 0.12 | |
| Lactate (mmol/L) | 0.9 (0.7–1.3) | 0.9 (0.7–1.2) | 0.9 (0.7–1.3) | 0.84 | |
| Bicarbonate (mmol/L) | 26.6 (2.3) | 26.2 (2.2) | 27.1 (2.4) | 0.029 | |
| Total protein (g/L) | 72.3 (3.5) | 72.8 (3.7) | 71.6 (3.1) | 0.056 | |
| Uric acid (µmol/L) | 285 (239–336) | 282 (239–309) | 296 (238–392) | 0.084 | |
| Liver function | Albumin (g/L) | 44 (43–46) | 44 (43–46) | 45 (42–45) | 0.78 |
| ALT (U/L) | 20 (15–30) | 21 (16–30) | 19 (14–29.5) | 0.19 | |
| AST (U/L) | 17 (14–21) | 17 (14–22) | 16 (13.5–21) | 0.37 | |
| GGT (U/L) | 23 (15–33) | 29 (21–34) | 17 (12–27) | 0.023 | |
| Hormones | TSH (mIU/L) | 1.43 (0.97–2.13) | 1.52 (0.95–2.20) | 1.41 (1.02–2.02) | 0.80 |
| Free thyroxine (pmol/L) | 13.2 (12.3–14.2) | 13.2 (12.2–14.1) | 12.9 (12.3–14.4) | 0.90 | |
| Free triiodothyronine (pmol/L) | 4.22 (0.59) | 4.22 (0.56) | 4.21 (0.63) | 0.89 |
| Metabolite | Super-Pathway | Subpathway | Estimate | SE | p-Value | FDR |
|---|---|---|---|---|---|---|
| 1,5-anhydroglucitol (1,5-AG) | Carbohydrate | Glycolysis, Gluconeogenesis, and Pyruvate Metabolism | 1.164 | 0.160 | 5.89 × 10−11 | 5.16 × 10−8 |
| Mannose | Carbohydrate | Fructose, Mannose, and Galactose Metabolism | −0.942 | 0.159 | 3.73 × 10−8 | 1.63 × 10−5 |
| Pyroglutamine * | Amino Acid | Glutamate Metabolism | 0.898 | 0.154 | 6.92 × 10−8 | 2.02 × 10−5 |
| Glucose | Carbohydrate | Glycolysis, Gluconeogenesis, and Pyruvate Metabolism | −0.758 | 0.145 | 8.87 × 10−7 | 0.000194 |
| Linoleoylcholine * | Lipid | Fatty Acid Metabolism (Acyl Choline) | 0.862 | 0.169 | 1.42 × 10−6 | 0.00025 |
| Gamma-glutamylglutamine | Peptide | Gamma-glutamyl Amino Acid | 0.871 | 0.183 | 5.67 × 10−6 | 0.000827 |
| 1-carboxyethylphenylalanine | Amino Acid | Phenylalanine Metabolism | −0.579 | 0.123 | 6.99 × 10−6 | 0.000875 |
| Mannonate * | Xenobiotics | Food Component/Plant | −0.660 | 0.142 | 9.41 × 10−6 | 0.00103 |
| Sphingomyelin (d18:2/24:2) * | Lipid | Sphingomyelins | 0.699 | 0.157 | 2.08 × 10−5 | 0.002027 |
| 1-(1-enyl-palmitoyl)-GPC (P-16:0) * | Lipid | Lysoplasmalogen | 0.748 | 0.173 | 3.38 × 10−5 | 0.002963 |
| Hydroxypalmitoyl sphingomyelin (d18:1/16:0(OH)) ** | Lipid | Sphingomyelins | 0.670 | 0.161 | 6.52 × 10−5 | 0.004444 |
| Arachidonoylcholine | Lipid | Fatty Acid Metabolism (Acyl Choline) | 0.734 | 0.177 | 6.85 × 10−5 | 0.004444 |
| Pyruvate | Carbohydrate | Glycolysis, Gluconeogenesis, and Pyruvate Metabolism | −0.704 | 0.171 | 7.10 × 10−5 | 0.004444 |
| 3-methyl-2-oxobutyrate | Amino Acid | Leucine, Isoleucine and Valine Metabolism | −0.743 | 0.181 | 7.90 × 10−5 | 0.004612 |
| Palmitoyl sphingomyelin (d18:1/16:0) | Lipid | Sphingomyelins | 0.543 | 0.136 | 0.00012 | 0.006159 |
| Sphingomyelin (d18:2/24:1, d18:1/24:2) * | Lipid | Sphingomyelins | 0.559 | 0.140 | 0.000124 | 0.006159 |
| Pseudouridine | Nucleotide | Pyrimidine Metabolism, Uracil containing | 0.689 | 0.174 | 0.000128 | 0.006159 |
| Glutamate | Amino Acid | Glutamate Metabolism | −0.574 | 0.145 | 0.000134 | 0.006159 |
| Sphingomyelin (d18:1/20:1, d18:2/20:0) * | Lipid | Sphingomyelins | 0.592 | 0.151 | 0.000153 | 0.006721 |
| Sphingomyelin (d18:1/22:2, d18:2/22:1, d16:1/24:2) * | Lipid | Sphingomyelins | 0.551 | 0.143 | 0.000189 | 0.007892 |
| 2-aminooctanoate | Lipid | Fatty Acid, Amino | 0.631 | 0.164 | 0.0002 | 0.007967 |
| Alpha-ketobutyrate | Amino Acid | Methionine, Cysteine, SAM and Taurine Metabolism | −0.709 | 0.184 | 0.000209 | 0.007967 |
| Palmitoylcholine | Lipid | Fatty Acid Metabolism (Acyl Choline) | 0.661 | 0.174 | 0.000246 | 0.008988 |
| Glutamine | Amino Acid | Glutamate Metabolism | 0.673 | 0.181 | 0.000326 | 0.011422 |
| Gamma-glutamylcitrulline * | Peptide | Gamma-glutamyl Amino Acid | 0.679 | 0.184 | 0.000347 | 0.011683 |
| N-acetylthreonine | Amino Acid | Glycine, Serine, and Threonine Metabolism | 0.572 | 0.155 | 0.000361 | 0.011699 |
| Fructose | Carbohydrate | Fructose, Mannose, and Galactose Metabolism | −0.577 | 0.157 | 0.000384 | 0.01202 |
| Cysteine-glutathione disulfide | Amino Acid | Glutathione Metabolism | 0.584 | 0.161 | 0.000434 | 0.013119 |
| Pro-hydroxy-pro | Amino Acid | Urea cycle; Arginine and Proline Metabolism | 0.640 | 0.185 | 0.000774 | 0.021566 |
| Sphingomyelin (d18:1/20:2, d18:2/20:1, d16:1/22:2) * | Lipid | Sphingomyelins | 0.495 | 0.143 | 0.000776 | 0.021566 |
| N, N, N-trimethyl-alanylproline betaine (TMAP) | Amino Acid | Urea cycle; Arginine and Proline Metabolism | 0.516 | 0.149 | 0.000788 | 0.021566 |
| Methyl glucopyranoside (alpha + beta) | Xenobiotics | Food Component/Plant | 0.721 | 0.213 | 0.001034 | 0.026924 |
| Glycerol 3-phosphate | Lipid | Glycerolipid Metabolism | 0.670 | 0.199 | 0.001045 | 0.026924 |
| Perfluorooctanoate (PFOA) | Xenobiotics | Chemical | 0.555 | 0.166 | 0.001141 | 0.028559 |
| Glycine | Amino Acid | Glycine, Serine and Threonine Metabolism | 0.661 | 0.200 | 0.001269 | 0.030868 |
| 1-(1-enyl-palmitoyl)-2-linoleoyl-GPC (P-16:0/18:2) * | Lipid | Plasmalogen | 0.470 | 0.144 | 0.001466 | 0.034713 |
| Sphingomyelin (d18:2/14:0, d18:1/14:1) * | Lipid | Sphingomyelins | 0.377 | 0.117 | 0.001664 | 0.038324 |
| Sphingomyelin (d18:2/16:0, d18:1/16:1) * | Lipid | Sphingomyelins | 0.377 | 0.117 | 0.001719 | 0.038324 |
| 3-methyl-2-oxovalerate | Amino Acid | Leucine, Isoleucine and Valine Metabolism | −0.582 | 0.181 | 0.00175 | 0.038324 |
| 5-oxoproline | Amino Acid | Glutathione Metabolism | 0.575 | 0.180 | 0.001873 | 0.039081 |
| Maltose | Carbohydrate | Glycogen Metabolism | −0.483 | 0.152 | 0.001874 | 0.039081 |
| Orotidine | Nucleotide | Pyrimidine Metabolism, Orotate containing | 0.522 | 0.165 | 0.002111 | 0.042617 |
| 1-ribosyl-imidazoleacetate * | Amino Acid | Histidine Metabolism | 0.438 | 0.139 | 0.002141 | 0.042617 |
| Gamma-glutamylglycine | Peptide | Gamma-glutamyl Amino Acid | 0.625 | 0.200 | 0.002242 | 0.043638 |
| Sphingomyelin (d18:1/22:1, d18:2/22:0, d16:1/24:1) * | Lipid | Sphingomyelins | 0.390 | 0.126 | 0.002427 | 0.046226 |
| Sphingomyelin (d18:1/18:1, d18:2/18:0) | Lipid | Sphingomyelins | 0.462 | 0.150 | 0.002696 | 0.049799 |
| Ribitol | Carbohydrate | Pentose Metabolism | −0.516 | 0.168 | 0.002729 | 0.049799 |
Disclaimer/Publisher’s Note: The statements, opinions and data contained in all publications are solely those of the individual author(s) and contributor(s) and not of MDPI and/or the editor(s). MDPI and/or the editor(s) disclaim responsibility for any injury to people or property resulting from any ideas, methods, instructions or products referred to in the content. |
© 2023 by the authors. Licensee MDPI, Basel, Switzerland. This article is an open access article distributed under the terms and conditions of the Creative Commons Attribution (CC BY) license (https://creativecommons.org/licenses/by/4.0/).
Share and Cite
Naja, K.; Anwardeen, N.; Al-Hariri, M.; Al Thani, A.A.; Elrayess, M.A. Pharmacometabolomic Approach to Investigate the Response to Metformin in Patients with Type 2 Diabetes: A Cross-Sectional Study. Biomedicines 2023, 11, 2164. https://doi.org/10.3390/biomedicines11082164
Naja K, Anwardeen N, Al-Hariri M, Al Thani AA, Elrayess MA. Pharmacometabolomic Approach to Investigate the Response to Metformin in Patients with Type 2 Diabetes: A Cross-Sectional Study. Biomedicines. 2023; 11(8):2164. https://doi.org/10.3390/biomedicines11082164
Chicago/Turabian StyleNaja, Khaled, Najeha Anwardeen, Moustafa Al-Hariri, Asmaa A. Al Thani, and Mohamed A. Elrayess. 2023. "Pharmacometabolomic Approach to Investigate the Response to Metformin in Patients with Type 2 Diabetes: A Cross-Sectional Study" Biomedicines 11, no. 8: 2164. https://doi.org/10.3390/biomedicines11082164
APA StyleNaja, K., Anwardeen, N., Al-Hariri, M., Al Thani, A. A., & Elrayess, M. A. (2023). Pharmacometabolomic Approach to Investigate the Response to Metformin in Patients with Type 2 Diabetes: A Cross-Sectional Study. Biomedicines, 11(8), 2164. https://doi.org/10.3390/biomedicines11082164

