Low-Molecular-Weight β-1,3-1,6-Glucan Derived from Aureobasidium pullulans Exhibits Anticancer Activity by Inducing Apoptosis in Colorectal Cancer Cells
Abstract
1. Introduction
2. Materials and Methods
2.1. Materials
2.2. Cells and Cell Viability Assay
2.3. Measurement of Apoptotic Cells
2.4. Multi-Caspase Assay
2.5. Determination of Mitochondrial Membrane Potential
2.6. Western Blot Analysis
2.7. Animal Study
2.8. Statistical Analysis
3. Results
3.1. LMW-AP-FBG Reduces Growth of Syngeneic Transplanted CT-26 Tumors in Mice
3.2. LMW-AP-FBG Reduces Viability of CT-26 Colon Cancer Cells
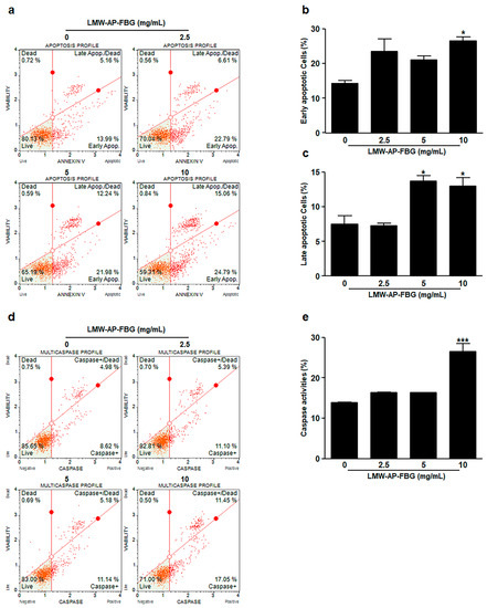
3.3. LMW-AP-FBG Induces Apoptosis in CT-26 Cells
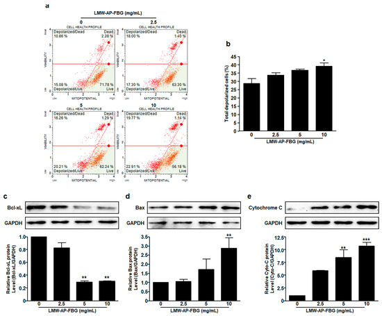
3.4. LMW-AP-FBG Reduces Mitochondrial Membrane Potential in CT-26 Cells
4. Discussion
Author Contributions
Funding
Institutional Review Board Statement
Informed Consent Statement
Data Availability Statement
Conflicts of Interest
References
- Suzuki, T.; Kusano, K.; Kondo, N.; Nishikawa, K.; Kuge, T.; Ohno, N. Biological Activity of High-Purity β-1,3-1,6-Glucan Derived from The Black Yeast Aureobasidium pullulans: A Literature Review. Nutrients 2021, 13, 242. [Google Scholar] [CrossRef] [PubMed]
- Tanioka, A.; Tanabe, K.; Hosono, A.; Kawakami, H.; Kaminogawa, S.; Tsubaki, K.; Hachimura, S. Enhancement of Intestinal Immune Function in Mice by β-D-Glucan from Aureobasidium pullulans ADK-34. Scand. J. Immunol. 2013, 78, 61–68. [Google Scholar] [CrossRef]
- Tada, R.; Tanioka, A.; Iwasawa, H.; Hatashima, K.; Shoji, Y.; Ishibashi, K.; Adachi, Y.; Yamazaki, M.; Tsubaki, K.; Ohno, N. Structural Characterization and Biological Activities of a Unique Type β-D-Glucan Obtained from Aureobasidium pullulans. Glycoconj. J. 2008, 25, 851–861. [Google Scholar] [CrossRef]
- Tada, R.; Yoshikawa, M.; Ikeda, F.; Adachi, Y.; Kato, Y.; Kuge., T.; Tanioka, A.; Ishibashi, K.; Tsubaki, K.; Ohno, N. Induction of IFN-γ by a highly branched 1,3-β-d-glucan from Aureobasidium pullulans in mouse-derived splenocytes via dectin-1-independent pathways. Bioche. Biophys. Res. Commun. 2011, 404, 1105–1110. [Google Scholar] [CrossRef] [PubMed]
- Kimura, Y.; Sumiyoshi, M.; Suzuki, T.; Sakanaka, M. Antitumor and Antimetastatic Activity of a Novel Water-Soluble Low Molecular Weight Beta-1, 3-D-Glucan (Branch Beta-1,6) Isolated from Aureobasidium pullulans 1A1 Strain Black Yeast. Anticancer Res. 2006, 26, 4131–4141. [Google Scholar]
- No, H.W.; Kim, J.; Seo, C.R.; Lee, D.E.; Kim, J.H.; Kuge, T.; Mori, T.; Kimoto, H.; Kim, J.K. Anti-Inflammatory Effects of β-1,3-1,6-Glucan Derived from Black Yeast Aureobasidium pullulans in RAW264.7 Cells. Int. J. Biol. Macromol. 2021, 193, 592–600. [Google Scholar] [CrossRef]
- Jin, H.; Li, M.; Tian, F.; Yu, F.; Zhao, W. An Overview of Antitumour Activity of Polysaccharides. Molecules 2022, 27, 8083. [Google Scholar] [CrossRef]
- Oana, C.; Adriana, T.; Mircea, C.; Dragos, S.; Monica, H. Natural Macromolecules with Protective and Antitumor Activity. Anticancer Agents Med. Chem. 2018, 18, 675–683. [Google Scholar] [CrossRef]
- Remya, R.; Rajasree, S.R.; Suman, T.; Aranganathan, L.; Gayathri, S.; Gobalakrishnan, M.; Karthih, M. Laminarin based AgNPs using brown seaweed Turbinaria ornata and its induction of apoptosis in human retinoblastoma Y79 cancer cell lines. Mater. Res. Express. 2018, 5, 035403. [Google Scholar] [CrossRef]
- Parzonko, A.; Makarewicz-Wujec, M.; Jaszewska, E.; Harasym., J.; Kozłowska-Wojciechowska, M. Pro-apoptotic properties of (1,3)(1,4)-β-D-glucan from Avena sativa on human melanoma HTB-140 cells in vitro. Int. J. Biol. Macromol. 2015, 72, 757–763. [Google Scholar] [CrossRef]
- Bray, F.; Ferlay, J.; Soerjomataram, I.; Siegel, R.L.; Torre, L.A.; Jemal, A. Global Cancer Statistics 2018: GLOBOCAN Estimates of Incidence and Mortality Worldwide for 36 Cancers in 185 Countries. CA Cancer J. Clin. 2018, 68, 394–424. [Google Scholar] [CrossRef]
- Todoric, J.; Antonucci, L.; Karin, M. Targeting Inflammation in Cancer Prevention and Therapy. Cancer Prev. Res. 2016, 9, 895–905. [Google Scholar] [CrossRef] [PubMed]
- Greten, F.R.; Grivennikov, S.I. Inflammation and Cancer: Triggers, Mechanisms, and Consequences. Immunity 2019, 51, 27–41. [Google Scholar] [CrossRef]
- Fantini, M.C.; Guadagni, I. From Inflammation to Colitis-Associated Colorectal Cancer in Inflammatory Bowel Disease: Pathogenesis and Impact of Current Therapies. Dig. Liver Dis. 2021, 53, 558–565. [Google Scholar] [CrossRef] [PubMed]
- Nam, S.H.; Kim, J.K. Tussilagone Reduces Tumorigenesis by Diminishing Inflammation in Experimental Colitis-Associated Colon Cancer. Biomedicines 2020, 8, 86. [Google Scholar] [CrossRef]
- Zhang, S.; Liu, Y.; Xiang, D.; Yang, J.; Liu, D.; Ren, X.; Zhang, C. Assessment of Dose-Response Relationship of 5-Fluorouracil to Murine Intestinal Injury. Biomed. Pharmacother. 2018, 106, 910–916. [Google Scholar] [CrossRef] [PubMed]
- Chao, T.H.; Chang, G.R.; Chen, W.Y.; Chen, P.L.; Mao, F.C. The Synergistic Effect of Rapamycin Combined with 5-Fluorouracil in BALB/c Mice Bearing CT-26 Tumor Cells. Anticancer Res. 2014, 34, 3329–3335. [Google Scholar]
- Schiavone, M.; Vax, A.; Formosa, C.; Martin-Yken, H.; Dague, E.; François, J.M. A Combined Chemical and Enzymatic Method to Determine Quantitatively The Polysaccharide Components in The Cell Wall of Yeasts. FEMS Yeast Res. 2014, 14, 933–947. [Google Scholar] [CrossRef]
- Kawata, K.; Iwai, A.; Muramatsu, D.; Aoki, S.; Uchiyama, H.; Okabe, M.; Hayakawa, S.; Takaoka, A.; Miyazaki, T. Stimulation of macrophages with the β-glucan produced by Aureobasidium pullulans promotes the secretion of tumor necrosis factor-related apoptosis inducing ligand (TRAIL). PLoS ONE 2015, 10, e0124809. [Google Scholar] [CrossRef]
- Wu, G.S. TRAIL as a Target in Anti-Cancer Therapy. Cancer Lett. 2009, 285, 1–5. [Google Scholar] [CrossRef]
- Shamas-Din, A.; Kale, J.; Leber, B.; Andrews, D.W. Mechanisms of Action of Bcl-2 Family Proteins. Cold Spring Harb. Perspect. Biol. 2013, 5, a008714. [Google Scholar] [CrossRef] [PubMed]
- Nikolic, I.; Kastratovic, T.; Zelen, I.; Zivanovic, A.; Arsenijevic, S.; Mitrovic., M. Cytosolic Pro-Apoptotic SPIKE Induces Mitochondrial Apoptosis in Cancer. Biochem. Biophys. Res. Commun. 2010, 395, 225–231. [Google Scholar] [CrossRef] [PubMed]
- Tsujimoto, Y.; Shimizu, S. Bcl-2 Family: Life-or-Death Switch. FEBS Lett. 2000, 466, 6–10. [Google Scholar] [CrossRef] [PubMed]
- Sun, M.H.; Chen, X.C.; Han, M.; Yang, Y.N.; Gao, X.M.; Ma, X.; Huang, Y.; Li, X.M.; Gai, M.T.; Liu, F.; et al. Cardioprotective Effects of Constitutively Active MEK1 Against H2O2-induced Apoptosis and Autophagy in Cardiomyocytes via The ERK1/2 Signaling Pathway. Biochem. Biophys. Res. Commun. 2019, 512, 125–130. [Google Scholar] [CrossRef]
- Azwar, S.; Seow, H.F.; Abdullah, M.; Faisal Jabar, M.; Mohtarrudin, N. Recent Updates on Mechanisms of Resistance to 5-Fluorouracil and Reversal Strategies in Colon Cancer Treatment. Biology 2021, 10, 854. [Google Scholar] [CrossRef]
- Kim, D.S.; Min, K.; Lee, S.K. Cell Cycle Dysregulation Is Associated with 5-Fluorouracil Resistance in Gastric Cancer Cells. Anticancer Res. 2020, 40, 3247–3254. [Google Scholar] [CrossRef]
- Vaideeswar, P.; Kundu, S.; Singaravel, S.; Tyagi, S. Spontaneous Aortic Rupture: Report of Two Cases with Review of Literature. Indian J. Pathol. Microbiol. 2021, 64, 152–154. [Google Scholar] [CrossRef]
- Soleimani, A.; Rahmani, F.; Ferns, G.A.; Ryzhikov, M.; Avan, A.; Hassanian, S.M. Role of The NF-κB Signaling Pathway in The Pathogenesis of Colorectal Cancer. Gene 2020, 726, 144132. [Google Scholar] [CrossRef]
- Kanda, Y.; Ohata, H.; Miyazaki, T.; Sakai, H.; Mori, Y.; Shiokawa, D.; Yokoi, A.; Owa, T.; Ochiai, A.; Okamoto, K. NF-κB Suppression Synergizes with E7386, an Inhibitor of CBP/β-Catenin Interaction, to Block Proliferation of Patient-Derived Colon Cancer Spheroids. Biochem. Biophys. Res. Commun. 2022, 586, 93–99. [Google Scholar] [CrossRef]
- Umar, S.; Sarkar, S.; Cowey, S.; Singh, P. Activation of NF-κB Is Required for Mediating Proliferative and Antiapoptotic Effects of Progastrin on Proximal Colonic Crypts of Mice, In Vivo. Oncogene 2008, 27, 5599–5611. [Google Scholar] [CrossRef] [PubMed]
- Weng, W.; Feng, J.; Qin, H.; Ma, Y. Molecular Therapy of Colorectal Cancer: Progress and Future Directions. Int. J. Cancer 2014, 136, 493–502. [Google Scholar] [CrossRef]
- Gupta, S.C.; Prasad, S.; Sethumadhavan, D.R.; Nair, M.S.; Mo, Y.Y.; Aggarwal, B.B. Nimbolide, a Limonoid Triterpene, Inhibits Growth of Human Colorectal Cancer Xenografts by Suppressing The Proinflammatory Microenvironment. Clin. Cancer Res. 2013, 19, 4465–4476. [Google Scholar] [CrossRef]
- Bakshi, H.A.; Quinn, G.A.; Nasef, M.M.; Mishra, V.; Aljabali, A.A.A.; El-Tanani, M.; Serrano-Aroca, Á.; Webba Da Silva, M.; McCarron, P.A.; Tambuwala, M.M. Crocin Inhibits Angiogenesis and Metastasis in Colon Cancer via TNF-α/NF-κB/VEGF Pathways. Cells 2022, 11, 502. [Google Scholar] [CrossRef] [PubMed]
- Sun, X.; Ng, T.T.H.; Sham, K.W.Y.; Zhang, L.; Chan, M.T.V.; Wu, W.K.K.; Cheng, C.H.K. Bufalin, a Traditional Chinese Medicine Compound, Prevents Tumor Formation in Two Murine Models of Colorectal Cancer. Cancer Prev. Res. 2019, 12, 653–666. [Google Scholar] [CrossRef] [PubMed]
- Goodridge, H.S.; Wolf, A.J.; Underhill, D.M. Beta-glucan recognition by the innate immune system. Immunol. Rev. 2009, 230, 38–50. [Google Scholar] [CrossRef]
- Tsoni, S.V.; Brown, G.D. Beta-Glucans and dectin-1. Ann. N. Y. Acad. Sci. 2008, 1143, 45–60. [Google Scholar] [CrossRef] [PubMed]
- Mata-Martínez, P.; Bergón-Gutiérrez, M.; Del Fresno, C. Dectin-1 Signaling Update: New Perspectives for Trained Immunity. Front. Immunol. 2022, 13, 812148. [Google Scholar] [CrossRef]
- Hayashi, N.; Shoubayashi, Y.; Kondo, N.; Fukudome, K. Hydrothermal processing of β-glucan from Aureobasidium pullulans produces a low molecular weight reagent that regulates inflammatory responses induced by TLR ligands. Biochem. Biophys. Res. Commun. 2019, 511, 318–322. [Google Scholar] [CrossRef]





Disclaimer/Publisher’s Note: The statements, opinions and data contained in all publications are solely those of the individual author(s) and contributor(s) and not of MDPI and/or the editor(s). MDPI and/or the editor(s) disclaim responsibility for any injury to people or property resulting from any ideas, methods, instructions or products referred to in the content. |
© 2023 by the authors. Licensee MDPI, Basel, Switzerland. This article is an open access article distributed under the terms and conditions of the Creative Commons Attribution (CC BY) license (https://creativecommons.org/licenses/by/4.0/).
Share and Cite
Kim, J.H.; Seo, J.; No, H.; Kuge, T.; Mori, T.; Kimoto, H.; Kim, J.-K. Low-Molecular-Weight β-1,3-1,6-Glucan Derived from Aureobasidium pullulans Exhibits Anticancer Activity by Inducing Apoptosis in Colorectal Cancer Cells. Biomedicines 2023, 11, 529. https://doi.org/10.3390/biomedicines11020529
Kim JH, Seo J, No H, Kuge T, Mori T, Kimoto H, Kim J-K. Low-Molecular-Weight β-1,3-1,6-Glucan Derived from Aureobasidium pullulans Exhibits Anticancer Activity by Inducing Apoptosis in Colorectal Cancer Cells. Biomedicines. 2023; 11(2):529. https://doi.org/10.3390/biomedicines11020529
Chicago/Turabian StyleKim, Ji Hyeon, Jeonghyeon Seo, Huiwon No, Takao Kuge, Takahiro Mori, Hisashi Kimoto, and Jin-Kyung Kim. 2023. "Low-Molecular-Weight β-1,3-1,6-Glucan Derived from Aureobasidium pullulans Exhibits Anticancer Activity by Inducing Apoptosis in Colorectal Cancer Cells" Biomedicines 11, no. 2: 529. https://doi.org/10.3390/biomedicines11020529
APA StyleKim, J. H., Seo, J., No, H., Kuge, T., Mori, T., Kimoto, H., & Kim, J.-K. (2023). Low-Molecular-Weight β-1,3-1,6-Glucan Derived from Aureobasidium pullulans Exhibits Anticancer Activity by Inducing Apoptosis in Colorectal Cancer Cells. Biomedicines, 11(2), 529. https://doi.org/10.3390/biomedicines11020529

