Retinal Circular RNA hsa_circ_0087207 Expression Promotes Apoptotic Cell Death in Induced Pluripotent Stem Cell-Derived Leber’s Hereditary Optic Neuropathy-like Models
Abstract
:1. Introduction
2. Materials and Methods
2.1. Derivation of Human Induced Pluripotent Stem Cells (iPSCs)
2.2. Differentiation of iPSCs into Retinal Ganglion Cells (RGCs)
2.3. Patch-Clamp Analysis
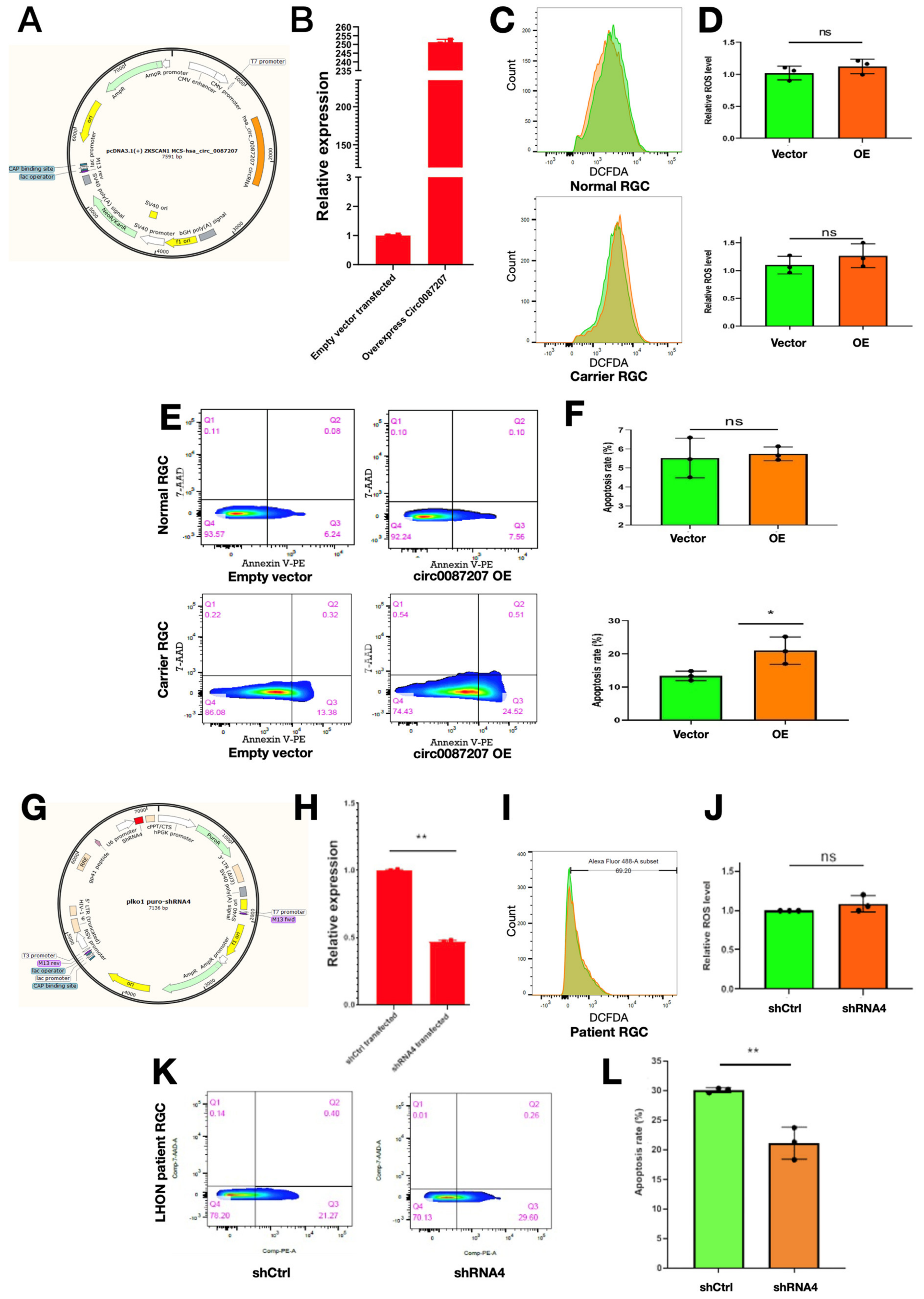
2.4. Reactive Oxygen Species (ROS) Assay
2.5. Measurement of Apoptosis
2.6. Immunofluorescence Assay
2.7. RNA Extraction and Quantitative Real-Time Polymerase Chain Reaction (qRT-PCR)
2.8. Data Processing, Functional Enrichment Analysis, and Network Analysis
3. Results
3.1. Generation of the iPSC-Derived RGCs from the LHON Patient and His Unaffected Family Members
3.2. Assessment of the Phenotypes of iPSC-Derived RGCs from the LHON Patient, the Carrier, and the Healthy Subject
3.3. Identification of Potential circRNA Candidates That Contribute to the Abnormal Phenotypes in LHON Patient iPSC-Derived RGCs
3.4. High circ0087207 Levels Contribute to Apoptosis but Not Intracellular ROS Accumulation in LHON Patient iPSC-Derived RGCs
3.5. The circ_0087207/miR-665 Axis Is Predicted to Exert Noxious Effects in LHON Patient iPSC-Derived RGCs
4. Discussion
Author Contributions
Funding
Institutional Review Board Statement
Informed Consent Statement
Data Availability Statement
Conflicts of Interest
References
- Iorga, R.E.; Mihailovici, R.; Ozturk, M.R.; Costin, D. Leber’s hereditary optic neuropathy—Case report. Rom. J. Ophthalmol. 2018, 62, 64–71. [Google Scholar] [CrossRef] [PubMed]
- Bianco, A.; Bisceglia, L.; Trerotoli, P.; Russo, L.; D’Agruma, L.; Guerriero, S.; Petruzzella, V. Leber’s hereditary optic neuropathy (LHON) in an Apulian cohort of subjects. Acta Myol. 2017, 36, 163–177. [Google Scholar] [PubMed]
- Meyerson, C.; Van Stavern, G.; McClelland, C. Leber hereditary optic neuropathy: Current perspectives. Clin. Ophthalmol. 2015, 9, 1165–1176. [Google Scholar] [PubMed]
- Carelli, V.; Barboni, P.; Zacchini, A.; Mancini, R.; Monari, L.; Cevoli, S.; Liguori, R.; Sensi, M.; Lugaresi, E.; Montagna, P. Leber’s Hereditary Optic Neuropathy (LHON) with 14484/ND6 mutation in a North African patient. J. Neurol. Sci. 1998, 160, 183–188. [Google Scholar] [CrossRef]
- Puomila, A.; Viitanen, T.; Savontaus, M.L.; Nikoskelainen, E.; Huoponen, K. Segregation of the ND4/11778 and the ND1/3460 mutations in four heteroplasmic LHON families. J. Neurol. Sci. 2002, 205, 41–45. [Google Scholar] [CrossRef]
- Zhang, Y.; Tian, Z.; Yuan, J.; Liu, C.; Liu, H.L.; Ma, S.Q.; Li, B. The Progress of Gene Therapy for Leber’s Optic Hereditary Neuropathy. Curr. Gene Ther. 2017, 17, 320–326. [Google Scholar] [CrossRef]
- Abu-Amero, K.K. Leber’s Hereditary Optic Neuropathy: The Mitochondrial Connection Revisited. Middle East Afr. J. Ophthalmol. 2011, 18, 17–23. [Google Scholar] [CrossRef]
- Manickam, A.H.; Michael, M.J.; Ramasamy, S. Mitochondrial genetics and therapeutic overview of Leber’s hereditary optic neuropathy. Indian J. Ophthalmol. 2017, 65, 1087–1092. [Google Scholar]
- Yu-Wai-Man, P.; Newman, N.J. Inherited eye-related disorders due to mitochondrial dysfunction. Hum. Mol. Genet. 2017, 26, R12–R20. [Google Scholar] [CrossRef]
- Stein, L.R.; Imai, S. The dynamic regulation of NAD metabolism in mitochondria. Trends Endocrinol. Metab. 2012, 23, 420–428. [Google Scholar] [CrossRef]
- Karamanlidis, G.; Lee, C.F.; Garcia-Menendez, L.; Kolwicz, S.C., Jr.; Suthammarak, W.; Gong, G.; Sedensky, M.M.; Morgan, P.G.; Wang, W.; Tian, R. Mitochondrial complex I deficiency increases protein acetylation and accelerates heart failure. Cell Metab. 2013, 18, 239–250. [Google Scholar] [CrossRef] [PubMed]
- Panda, A.C.; Grammatikakis, I.; Munk, R.; Gorospe, M.; Abdelmohsen, K. Emerging roles and context of circular RNAs. Wiley Interdiscip. Rev. RNA 2017, 8, e1386. [Google Scholar] [CrossRef] [PubMed]
- Zhang, X.; Wang, S.; Wang, H.; Cao, J.; Huang, X.; Chen, Z.; Xu, P.; Sun, G.; Xu, J.; Lv, J.; et al. Circular RNA circNRIP1 acts as a microRNA-149-5p sponge to promote gastric cancer progression via the AKT1/mTOR pathway. Mol. Cancer 2019, 18, 20. [Google Scholar] [CrossRef] [PubMed]
- Li, X.; Yang, L.; Chen, L.L. The Biogenesis, Functions, and Challenges of Circular RNAs. Mol. Cell 2018, 71, 428–442. [Google Scholar] [CrossRef]
- Barrett, S.P.; Salzman, J. Circular RNAs: Analysis, expression and potential functions. Development 2016, 143, 1838–1847. [Google Scholar] [CrossRef]
- Shao, Y.; Chen, Y. Roles of Circular RNAs in Neurologic Disease. Front. Mol. Neurosci. 2016, 9, 25. [Google Scholar] [CrossRef]
- Kristensen, L.S.; Hansen, T.B.; Veno, M.T.; Kjems, J. Circular RNAs in cancer: Opportunities and challenges in the field. Oncogene 2018, 37, 555–565. [Google Scholar] [CrossRef]
- Al-Enezi, M.; Al-Saleh, H.; Nasser, M. Mitochondrial disorders with significant ophthalmic manifestations. Middle East Afr. J. Ophthalmol. 2008, 15, 81–86. [Google Scholar] [CrossRef]
- Zhang, Z.; Yang, T.; Xiao, J. Circular RNAs: Promising Biomarkers for Human Diseases. EBioMedicine 2018, 34, 267–274. [Google Scholar] [CrossRef]
- Lin, J.; Zhang, Y.; Zeng, X.; Xue, C.; Lin, X. CircRNA CircRIMS Acts as a MicroRNA Sponge to Promote Gastric Cancer Metastasis. ACS Omega 2020, 5, 23237–23246. [Google Scholar] [CrossRef]
- Huang, G.; Liang, M.; Liu, H.; Huang, J.; Li, P.; Wang, C.; Zhang, Y.; Lin, Y.; Jiang, X. CircRNA hsa_circRNA_104348 promotes hepatocellular carcinoma progression through modulating miR-187-3p/RTKN2 axis and activating Wnt/beta-catenin pathway. Cell Death Dis. 2020, 11, 1065. [Google Scholar] [CrossRef] [PubMed]
- Chen, Y.; Wang, D.; Shu, T.; Sun, K.; Zhao, J.; Wang, M.; Huang, Y.; Wang, P.; Zheng, H.; Cai, Z.; et al. Circular RNA_0000326 promotes bladder cancer progression via microRNA-338-3p/ETS Proto-Oncogene 1/phosphoinositide-3 kinase/Akt pathway. Bioengineered 2021, 12, 11410–11422. [Google Scholar] [CrossRef] [PubMed]
- Wang, F.; Zhang, Y.; Zhou, X.; Chen, X.; Xiang, J.; Fan, M.; Yu, Y.; Cai, Y.; Wu, H.; Huang, S.; et al. Circular RNA CircPPP1CB Suppresses Tumorigenesis by Interacting With the MiR-1307-3p/SMG1 Axis in Human Bladder Cancer. Front. Cell Dev. Biol. 2021, 9, 704683. [Google Scholar] [CrossRef] [PubMed]
- Lyseng-Williamson, K.A. Idebenone: A Review in Leber’s Hereditary Optic Neuropathy. Drugs 2016, 76, 805–813. [Google Scholar] [CrossRef]
- Pemp, B.; Mitsch, C.; Kircher, K.; Reitner, A. Changes in Visual Function and Correlations with Inner Retinal Structure in Acute and Chronic Leber’s Hereditary Optic Neuropathy Patients after Treatment with Idebenone. J. Clin. Med. 2021, 10, 151. [Google Scholar] [CrossRef]
- Carelli, V.; La Morgia, C.; Valentino, M.L.; Rizzo, G.; Carbonelli, M.; De Negri, A.M.; Sadun, F.; Carta, A.; Guerriero, S.; Simonelli, F.; et al. Idebenone treatment in Leber’s hereditary optic neuropathy. Brain 2011, 134 Pt 9, e188. [Google Scholar] [CrossRef]
- Fan, P.; Xie, X.H.; Chen, C.H.; Peng, X.; Zhang, P.; Yang, C.; Wang, Y.T. Molecular Regulation Mechanisms and Interactions Between Reactive Oxygen Species and Mitophagy. DNA Cell Biol. 2019, 38, 10–22. [Google Scholar] [CrossRef]
- Sharma, L.K.; Tiwari, M.; Rai, N.K.; Bai, Y. Mitophagy activation repairs Leber’s hereditary optic neuropathy-associated mitochondrial dysfunction and improves cell survival. Hum. Mol. Genet. 2019, 28, 422–433. [Google Scholar] [CrossRef]
- Giordano, L.; Deceglie, S.; d’Adamo, P.; Valentino, M.L.; La Morgia, C.; Fracasso, F.; Roberti, M.; Cappellari, M.; Petrosillo, G.; Ciaravolo, S.; et al. Cigarette toxicity triggers Leber’s hereditary optic neuropathy by affecting mtDNA copy number, oxidative phosphorylation and ROS detoxification pathways. Cell Death Dis. 2015, 6, e2021. [Google Scholar] [CrossRef]
- Wu, Y.R.; Wang, A.G.; Chen, Y.T.; Yarmishyn, A.A.; Buddhakosai, W.; Yang, T.C.; Hwang, D.K.; Yang, Y.P.; Shen, C.N.; Lee, H.C.; et al. Bioactivity and gene expression profiles of hiPSC-generated retinal ganglion cells in MT-ND4 mutated Leber’s hereditary optic neuropathy. Exp. Cell Res. 2018, 363, 299–309. [Google Scholar] [CrossRef]
- Yang, T.C.; Yarmishyn, A.A.; Yang, Y.P.; Lu, P.C.; Chou, S.J.; Wang, M.L.; Lin, T.C.; Hwang, D.K.; Chou, Y.B.; Chen, S.J.; et al. Mitochondrial transport mediates survival of retinal ganglion cells in affected LHON patients. Hum. Mol. Genet. 2020, 29, 1454–1464. [Google Scholar] [CrossRef] [PubMed]
- Li, N.; Ragheb, K.; Lawler, G.; Sturgis, J.; Rajwa, B.; Melendez, J.A.; Robinson, J.P. Mitochondrial complex I inhibitor rotenone induces apoptosis through enhancing mitochondrial reactive oxygen species production. J. Biol. Chem. 2003, 278, 8516–8525. [Google Scholar] [CrossRef] [PubMed]
- Wan, X.; Pei, H.; Zhao, M.J.; Yang, S.; Hu, W.K.; He, H.; Ma, S.Q.; Zhang, G.; Dong, X.Y.; Chen, C.; et al. Efficacy and Safety of rAAV2-ND4 Treatment for Leber’s Hereditary Optic Neuropathy. Sci. Rep. 2016, 6, 21587. [Google Scholar] [CrossRef] [PubMed]
- Aoyama, Y.; Inagaki, S.; Aoshima, K.; Iwata, Y.; Nakamura, S.; Hara, H.; Shimazawa, M. Involvement of endoplasmic reticulum stress in rotenone-induced leber hereditary optic neuropathy model and the discovery of new therapeutic agents. J. Pharmacol. Sci. 2021, 147, 200–207. [Google Scholar] [CrossRef]
- Heitz, F.D.; Erb, M.; Anklin, C.; Robay, D.; Pernet, V.; Gueven, N. Idebenone protects against retinal damage and loss of vision in a mouse model of Leber’s hereditary optic neuropathy. PLoS ONE 2012, 7, e45182. [Google Scholar] [CrossRef]






| Gene Name | Forward Sequence | Reverse Sequence |
|---|---|---|
| ND4 | ATGACTCCCTAAAGCCCATG | CAGAGAGTTCTCCCAGTAGGTTA |
| ND6 | CCGAGCAATCTCAATTACAATA | TTTCTGTTGAGTGTGGGTTTAG |
| ND1 | TAAAGTCCTACGTGATCTGAGT | CGATGGTGAGAGCTAAGGTC |
| ALDH1A1 | TGTTAGCTGATGCCGACTTG | AGTGTTGAGCGGGCTAAGAA |
| CIRC0087207 (CIRCALDH1A1) | AATTGCTATGGCGTGGTAAGTG | GGAGTTTGCTCTGCTGGTTTGA |
| CIRC0065113 | AATTTGCTCGTCCATCTCGG | AGGCAGCAGGTTCTGTTTAGCT |
| CIRC0060475 | GACATTTAGCCAATGCCACCAC | CGAGGATCTTCTTCAGGTAGCTCA |
| CIRC0049478 | GCCACTCCTTGGTACAAATGGA | GCCGAAGAGACTCTTGAACTCATC |
| AJUBA | AGGCCAGGGAGGACTACTTC | TCTCCACTGCAGACTTCCAA |
| ATG4B | GGCAAGTCTATAGGCCAGTGGTA | GGCCCTGCATAACCTTCTGA |
| BBC3 | GACGACCTCAACGCACAGTA | CACCTAATTGGGCTCCATCT |
| TP73 | GACCGAAAAGCTGATGAGGA | TCAGCTCCAGGCTCTCTTTC |
| WWTR1 | CAGCAATGTGGATGAGATGG | TCATTGAAGAGGGGGATCAG |
| YAP1 | GCAGTTGGGAGCTGTTTCTC | GCCATGTTGTTGTCTGATCG |
| APAF1 | TTCTGATGCTTCGCAAACAC | CTGGCAAATCTGCCTTCTTC |
| CAPN1 | ACATGGAGGCCATCACTTTC | GGTCCACGTTGTTCCACTCT |
| CAPN2 | AGGCATACGCCAAGATCAAC | CACCAGCTTCTGAAACGTGA |
| TP53 | GTTCCGAGAGCTGAATGAGG | TCTGAGTCAGGCCCTTCTGT |
| TRNRSF10B | CACCAGGTGTGATTCAGGTG | CCCCACTGTGCTTTGTACCT |
| TRNRSF10D | CAGGAAATCCAAGGTCAGGA | CTCCTCTGACACCCTTCAGC |
| ATG4B | GGCAAGTCTATAGGCCAGTGGTA | GGCCCTGCATAACCTTCTGA |
| BCL2 | ATGTGTGTGGAGAGCGTCAA | ACAGTTCCACAAAGGCATCC |
| MAX | ATGACATCGAGGTGGAGAGC | AGTCCCGCAAACTGTGAAAG |
| RASGF2 | GTCTCCACCACCACACACTG | GCGTGGGTTATCGACATTCT |
| RASSF1 | CGCAAGTTTGCACTCTTTGA | CCTTCAGGACAAAGCTCAGG |
| RASSF5 | ACTGAGTGAAGACGGCACCT | AGGGGCAGGTAGAAGGATGT |
| STK4 | CTGTGGGGCTGGTTCTGTAT | GTTGACCTGCTACCCCAAAA |
| BID | GTGTTTGGCTTCCTCCAAAG | TGCCTCTATTCTTCCCAAGC |
| CASP9 | GAGGGAGTCAGGCTCTTCCT | TCACCAAATCCTCCAGAACC |
| FADD | AGCGGCCTAGACCTCTTCTC | CGTTAAATGCTGCACACAGG |
| GADD45B | AATCCACTTCACGCTCATCC | GACCAGGAGACAATGCAGGT |
| CDH1 | TGCCCAGAAAATGAAAAAGG | GTGTATGTGGCAATGCGTTC |
| tRNA(Leu(UUR)) | CAC CCA AGA ACA GGG TTT GT | TGG CCA TGG GTA TGT TGT TA |
| B2-microglobulin | TGC TGT CTC CAT GTT TGA TGT ATC T | TCT CTG CTC CCC ACC TCT AAG T |
Publisher’s Note: MDPI stays neutral with regard to jurisdictional claims in published maps and institutional affiliations. |
© 2022 by the authors. Licensee MDPI, Basel, Switzerland. This article is an open access article distributed under the terms and conditions of the Creative Commons Attribution (CC BY) license (https://creativecommons.org/licenses/by/4.0/).
Share and Cite
Yang, Y.-P.; Chang, Y.-L.; Lai, Y.-H.; Tsai, P.-H.; Hsiao, Y.-J.; Nguyen, L.H.; Lim, X.-Z.; Weng, C.-C.; Ko, Y.-L.; Yang, C.-H.; et al. Retinal Circular RNA hsa_circ_0087207 Expression Promotes Apoptotic Cell Death in Induced Pluripotent Stem Cell-Derived Leber’s Hereditary Optic Neuropathy-like Models. Biomedicines 2022, 10, 788. https://doi.org/10.3390/biomedicines10040788
Yang Y-P, Chang Y-L, Lai Y-H, Tsai P-H, Hsiao Y-J, Nguyen LH, Lim X-Z, Weng C-C, Ko Y-L, Yang C-H, et al. Retinal Circular RNA hsa_circ_0087207 Expression Promotes Apoptotic Cell Death in Induced Pluripotent Stem Cell-Derived Leber’s Hereditary Optic Neuropathy-like Models. Biomedicines. 2022; 10(4):788. https://doi.org/10.3390/biomedicines10040788
Chicago/Turabian StyleYang, Yi-Ping, Yuh-Lih Chang, Yun-Hsien Lai, Ping-Hsing Tsai, Yu-Jer Hsiao, Long Hoang Nguyen, Xue-Zhen Lim, Chang-Chi Weng, Yu-Ling Ko, Chang-Hao Yang, and et al. 2022. "Retinal Circular RNA hsa_circ_0087207 Expression Promotes Apoptotic Cell Death in Induced Pluripotent Stem Cell-Derived Leber’s Hereditary Optic Neuropathy-like Models" Biomedicines 10, no. 4: 788. https://doi.org/10.3390/biomedicines10040788
APA StyleYang, Y.-P., Chang, Y.-L., Lai, Y.-H., Tsai, P.-H., Hsiao, Y.-J., Nguyen, L. H., Lim, X.-Z., Weng, C.-C., Ko, Y.-L., Yang, C.-H., Hwang, D.-K., Chen, S.-J., Chiou, S.-H., Chiou, G.-Y., Wang, A.-G., & Chien, Y. (2022). Retinal Circular RNA hsa_circ_0087207 Expression Promotes Apoptotic Cell Death in Induced Pluripotent Stem Cell-Derived Leber’s Hereditary Optic Neuropathy-like Models. Biomedicines, 10(4), 788. https://doi.org/10.3390/biomedicines10040788

