Molecular Mechanisms Underlying the Retrieval and Extinction of Morphine Withdrawal-Associated Memories in the Basolateral Amygdala and Dentate Gyrus
Abstract
:1. Introduction
2. Materials and Methods
2.1. Animals
2.2. Drugs
2.3. Behavioural Procedures
2.3.1. Induction of Morphine Dependence
2.3.2. Conditioning Apparatus
2.3.3. Conditioning Place Aversion Protocol (CPA)
Pre-Conditioning Phase
Conditioning Phase
CPA Test
2.3.4. Extinction of the CPA Protocol
Extinction Training Phase
Extinction of the CPA Test
2.4. Sample Processing
2.5. Electrophoresis and Immunoblotting
2.6. RNA Extraction and Quantitative Real-Time PCR (RT-qPCR)
2.7. Immunofluorescence Assays
2.7.1. pS6-GLS2 and pS6-GAD Labelling
2.7.2. Arc, GluN1, and Homer1 Triple Labelling
2.8. Confocal Colocalization Analysis of pS6-GLS2 and pS6-GAD Double Labelling
2.9. Quantitative Analysis of Arc-GluN1-Homer1 Triple Labelling
2.10. Statistical Analysis
3. Results
3.1. Extinction Training Suppressed the Aversive Behaviour Induced by Opiate Withdrawal Syndrome
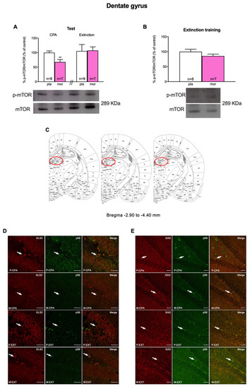
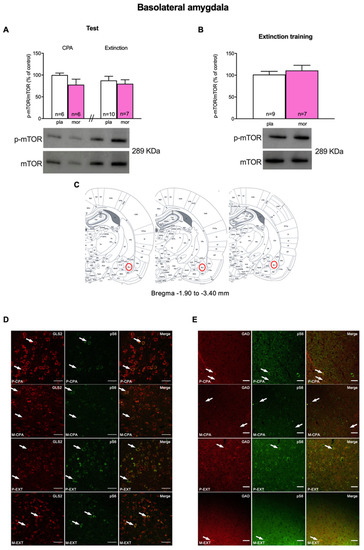
3.2. Morphine Withdrawal-Induced CPA Decreased mTOR Phosphorylation in the DG
3.3. Characterization of mTORC1-Expressing Neurons
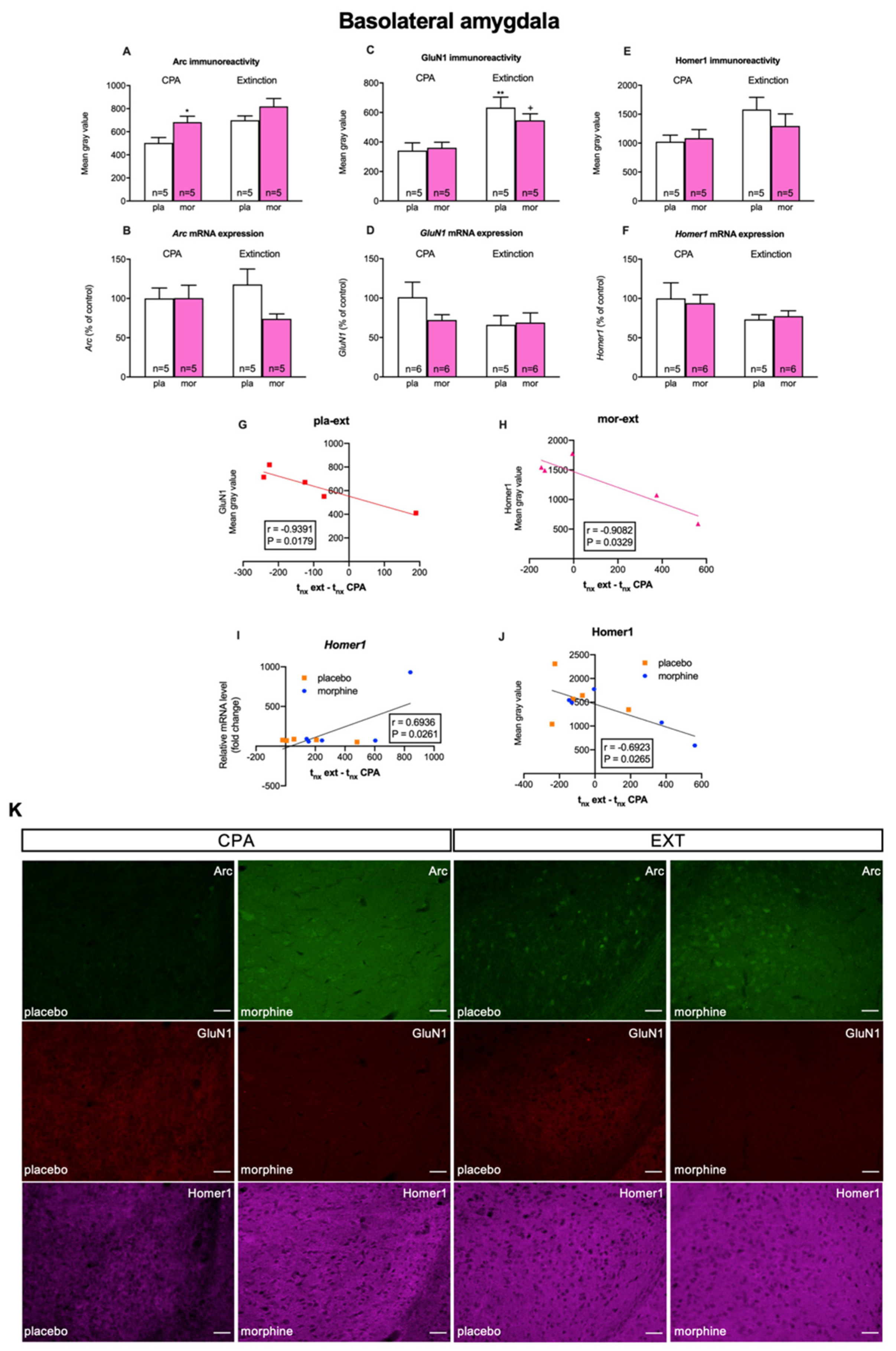
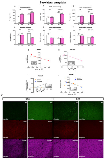
3.4. The Extinction of Morphine Withdrawal-Induced CPA Increased Arc and GluN1 Expression in the DG and the BLA
4. Discussion
5. Conclusions
Author Contributions
Funding
Institutional Review Board Statement
Informed Consent Statement
Data Availability Statement
Conflicts of Interest
References
- Carroll, I.R.; Angst, M.S.; Clark, J.D. Management of perioperative pain in patients chronically consuming opioids. Reg. Anesth. Pain Med. 2004, 29, 576–591. [Google Scholar] [CrossRef] [PubMed]
- Compton, W.M.; Jones, C.M. Epidemiology of the U.S. opioid crisis: The importance of the vector. Ann. N. Y. Acad. Sci. 2019, 1451, 130–143. [Google Scholar] [CrossRef] [PubMed]
- Karila, L.; Marillier, M.; Chaumette, B.; Billieux, J.; Franchitto, N.; Benyamina, A. New synthetic opioids: Part of a new addiction landscape. Neurosci. Biobehav. Rev. 2019, 106, 133–140. [Google Scholar] [CrossRef]
- Torregrossa, M.M.; Taylor, J.R. Learning to forget: Manipulating extinction and reconsolidation processes to treat addiction. Psychopharmacology 2013, 226, 659–672. [Google Scholar] [CrossRef] [PubMed] [Green Version]
- Kiefer, F.; Dinter, C. New approaches to addiction treatment based on learning and memory. Curr. Top. Behav. Neurosci. 2013, 13, 671–684. [Google Scholar] [CrossRef] [PubMed]
- Dong, Y.; Taylor, J.R.; Wolf, M.E.; Shaham, Y. Circuit and Synaptic Plasticity Mechanisms of Drug Relapse. J. Neurosci. 2017, 37, 10867–10876. [Google Scholar] [CrossRef] [Green Version]
- Rutten, K.; van der Kam, E.L.; De Vry, J.; Tzschentke, T.M. Critical evaluation of the use of extinction paradigms for the assessment of opioid-induced conditioned place preference in rats. Pharmacology 2011, 87, 286–296. [Google Scholar] [CrossRef]
- Liu, J.F.; Tian, J.; Li, J.X. Modulating reconsolidation and extinction to regulate drug reward memory. Eur. J. Neurosci. 2019, 50, 2503–2512. [Google Scholar] [CrossRef]
- Rivera, P.D.; Simmons, S.J.; Reynolds, R.P.; Just, A.L.; Birnbaum, S.G.; Eisch, A.J. Image-guided cranial irradiation-induced ablation of dentate gyrus neurogenesis impairs extinction of recent morphine reward memories. Hippocampus 2019, 29, 726–735. [Google Scholar] [CrossRef]
- Huang, B.; Li, Y.; Cheng, D.; He, G.; Liu, X.; Ma, L. β-Arrestin-biased β-adrenergic signaling promotes extinction learning of cocaine reward memory. Sci. Signal 2018, 11, eaam5402. [Google Scholar] [CrossRef] [Green Version]
- Myers, K.M.; Bechtholt-Gompf, A.J.; Coleman, B.R.; Carlezon, W.A., Jr. Extinction of conditioned opiate withdrawal in rats in a two-chambered place conditioning apparatus. Nat. Protoc. 2012, 7, 517–526. [Google Scholar] [CrossRef] [PubMed] [Green Version]
- Wang, W.S.; Kang, S.; Liu, W.T.; Li, M.; Liu, Y.; Yu, C.; Chen, J.; Chi, Z.Q.; He, L.; Liu, J.G. Extinction of aversive memories associated with morphine withdrawal requires ERK-mediated epigenetic regulation of brain-derived neurotrophic factor transcription in the rat ventromedial prefrontal cortex. J. Neurosci. 2012, 32, 13763–13775. [Google Scholar] [CrossRef] [PubMed] [Green Version]
- Sanchis-Segura, C.; Spanagel, R. REVIEW: Behavioural assessment of drug reinforcement and addictive features in rodents: An overview. Addict. Biol. 2006, 11, 2–38. [Google Scholar] [CrossRef] [PubMed]
- Myers, K.M.; Carlezon, W.A., Jr. D-cycloserine facilitates extinction of naloxone-induced conditioned place aversion in morphine-dependent rats. Biol. Psychiatry 2010, 67, 85–87. [Google Scholar] [CrossRef] [PubMed] [Green Version]
- Hou, Y.Y.; Lu, B.; Li, M.; Liu, Y.; Chen, J.; Chi, Z.Q.; Liu, J.G. Involvement of actin rearrangements within the amygdala and the dorsal hippocampus in aversive memories of drug withdrawal in acute morphine-dependent rats. J. Neurosci. 2009, 29, 12244–12254. [Google Scholar] [CrossRef] [PubMed] [Green Version]
- García-Pérez, D.; Ferenczi, S.; Kovács, K.J.; Laorden, M.L.; Milanés, M.V.; Núñez, C. Different contribution of glucocorticoids in the basolateral amygdala to the formation and expression of opiate withdrawal-associated memories. Psychoneuroendocrinology 2016, 74, 350–362. [Google Scholar] [CrossRef]
- García-Pérez, D.; Ferenczi, S.; Kovács, K.J.; Laorden, M.L.; Milanés, M.V.; Núñez, C. Glucocorticoid Homeostasis in the Dentate Gyrus Is Essential for Opiate Withdrawal-Associated Memories. Mol. Neurobiol. 2017, 54, 6523–6541. [Google Scholar] [CrossRef]
- Zhang, H.; Bramham, C.R. Arc/Arg3.1 function in long-term synaptic plasticity: Emerging mechanisms and unresolved issues. Eur. J. Neurosci. 2020, 54, 6696–6712. [Google Scholar] [CrossRef]
- Stoica, L.; Zhu, P.J.; Huang, W.; Zhou, H.; Kozma, S.C.; Costa-Mattioli, M. Selective pharmacogenetic inhibition of mammalian target of Rapamycin complex I (mTORC1) blocks long-term synaptic plasticity and memory storage. Proc. Natl. Acad. Sci. USA 2011, 108, 3791–3796. [Google Scholar] [CrossRef] [Green Version]
- Neasta, J.; Barak, S.; Hamida, S.B.; Ron, D. mTOR complex 1: A key player in neuroadaptations induced by drugs of abuse. J. Neurochem. 2014, 130, 172–184. [Google Scholar] [CrossRef] [Green Version]
- Kawasaki, Y.; Jin, C.; Suemaru, K.; Kawasaki, H.; Shibata, K.; Choshi, T.; Hibino, S.; Gomita, Y.; Araki, H. Effect of glutamate receptor antagonists on place aversion induced by naloxone in single-dose morphine-treated rats. Br. J. Pharmacol. 2005, 145, 751–757. [Google Scholar] [CrossRef] [PubMed] [Green Version]
- Wang, W.-S.; Chen, Z.-G.; Liu, W.-T.; Chi, Z.-Q.; He, L.; Liu, J.-G. Dorsal hippocampal NMDA receptor blockade impairs extinction of naloxone-precipitated conditioned place aversion in acute morphine-treated rats by suppressing ERK and CREB phosphorylation in the basolateral amygdala. Br. J. Pharmacol. 2015, 172, 482–491. [Google Scholar] [CrossRef] [PubMed] [Green Version]
- Vassilev, P.; Avvisati, R.; Koya, E.; Badiani, A. Distinct Populations of Neurons Activated by Heroin and Cocaine in the Striatum as Assessed by catFISH. eNeuro 2020, 7, ENEURO.0394-19.2019. [Google Scholar] [CrossRef] [Green Version]
- Marton, T.M.; Shuler, M.G.H.; Worley, P.F. Homer 1a and mGluR5 phosphorylation in reward-sensitive metaplasticity: A hypothesis of neuronal selection and bidirectional synaptic plasticity. Brain Res. 2015, 1628, 17–28. [Google Scholar] [CrossRef] [PubMed]
- Clifton, N.E.; Trent, S.; Thomas, K.L.; Hall, J. Regulation and Function of Activity-Dependent Homer in Synaptic Plasticity. Complex Psychiatry 2019, 5, 147–161. [Google Scholar] [CrossRef]
- Schulteis, G.; Markou, A.; Gold, L.H.; Stinus, L.; Koob, G.F. Relative sensitivity to naloxone of multiple indices of opiate withdrawal: A quantitative dose-response analysis. J. Pharmacol. Exp. Ther. 1994, 271, 1391–1398. [Google Scholar]
- Pinter-Kuebler, B.; Ferenczi, S.; Núñez, C.; Zelei, E.; Polyak, A.; Milanés, M.V.; Kovacs, K.J. Differential Changes in Expression of Stress- and Metabolic-Related Neuropeptides in the Rat Hypothalamus during Morphine Dependence and Withdrawal. PLoS ONE 2013, 8, e67027. [Google Scholar] [CrossRef] [Green Version]
- Ferenczi, S.; Núñez, C.; Pintér-Kübler, B.; Földes, A.; Martín, F.; Márkus, V.L.; Milanés, M.V.; Kovács, K.J. Changes in metabolic-related variables during chronic morphine treatment. Neurochem. Int. 2010, 57, 323–330. [Google Scholar] [CrossRef]
- Frenois, F.; Cador, M.; Caille, S.; Stinus, L.; Le Moine, C. Neural correlates of the motivational and somatic components of naloxone-precipitated morphine withdrawal. Eur. J. Neurosci. 2002, 16, 1377–1389. [Google Scholar] [CrossRef]
- Gold, L.H.; Stinus, L.; Inturrisi, C.E.; Koob, G.F. Prolonged tolerance, dependence and abstinence following subcutaneous morphine pellet implantation in the rat. Eur. J. Pharmacol. 1994, 253, 45–51. [Google Scholar] [CrossRef]
- Garcia-Perez, D.; Laorden, M.L.; Milanes, M.V.; Nunez, C. Glucocorticoids Regulation of FosB/Delta FosB Expression Induced by Chronic Opiate Exposure in the Brain Stress System. PLoS ONE 2012, 7, e50264. [Google Scholar] [CrossRef] [PubMed]
- Garcia-Perez, D.; Lopez-Bellido, R.; Rodriguez, R.E.; Laorden, M.L.; Nunez, C.; Milanes, M.V. Dysregulation of dopaminergic regulatory mechanisms in the mesolimbic pathway induced by morphine and morphine withdrawal. Brain Struct. Funct. 2015, 220, 1901–1919. [Google Scholar] [CrossRef] [PubMed]
- Paxinos, G.; Watson, C. The Rat Brain in Stereotaxic Coordinates, 6th ed.; Academic Press: Cambridge, MA, USA, 2007. [Google Scholar]
- Beldjoud, H.; Messanvi, F.; Nadif Kasri, N.; Roozendaal, B. Extraction, Identification, and Quantification of Histones from Small Quantities of Specific Brain Tissue. Curr. Protoc. Neurosci. 2016, 76, 4–20. [Google Scholar] [CrossRef] [PubMed]
- Jobim, P.F.; Pedroso, T.R.; Christoff, R.R.; Werenicz, A.; Maurmann, N.; Reolon, G.K.; Roesler, R. Inhibition of mTOR by rapamycin in the amygdala or hippocampus impairs formation and reconsolidation of inhibitory avoidance memory. Neurobiol. Learn. Mem. 2012, 97, 105–112. [Google Scholar] [CrossRef] [Green Version]
- Frenois, F.; Stinus, L.; Di Blasi, F.; Cador, M.; Le Moine, C. A specific limbic circuit underlies opiate withdrawal memories. J. Neurosci. 2005, 25, 1366–1374. [Google Scholar] [CrossRef] [Green Version]
- Valero, E.; Gomez-Milanes, I.; Almela, P.; Do Couto, B.R.; Laorden, M.L.; Milanes, M.V.; Nunez, C. The involvement of CRF1 receptor within the basolateral amygdala and dentate gyrus in the naloxone-induced conditioned place aversion in morphine-dependent mice. Prog. Neuropsychopharmacol. Biol. Psychiatry 2018, 84, 102–114. [Google Scholar] [CrossRef]
- Costa-Mattioli, M.; Monteggia, L.M. mTOR complexes in neurodevelopmental and neuropsychiatric disorders. Nat. Neurosci. 2013, 16, 1537–1543. [Google Scholar] [CrossRef]
- Sun, J.; Liu, Y.; Tran, J.; O’Neal, P.; Baudry, M.; Bi, X. mTORC1-S6K1 inhibition or mTORC2 activation improves hippocampal synaptic plasticity and learning in Angelman syndrome mice. Cell. Mol. Life Sci. 2016, 73, 4303–4314. [Google Scholar] [CrossRef]
- Al-Ali, H.; Ding, Y.; Slepak, T.; Wu, W.; Sun, Y.; Martinez, Y.; Xu, X.M.; Lemmon, V.P.; Bixby, J.L. The mTOR Substrate S6 Kinase 1 (S6K1) Is a Negative Regulator of Axon Regeneration and a Potential Drug Target for Central Nervous System Injury. J. Neurosci. 2017, 37, 7079–7095. [Google Scholar] [CrossRef]
- Zhou, M.; Li, W.; Huang, S.; Song, J.; Kim, J.Y.; Tian, X.; Kang, E.; Sano, Y.; Liu, C.; Balaji, J.; et al. mTOR Inhibition ameliorates cognitive and affective deficits caused by Disc1 knockdown in adult-born dentate granule neurons. Neuron 2013, 77, 647–654. [Google Scholar] [CrossRef] [Green Version]
- Shi, X.; Miller, J.S.; Harper, L.J.; Poole, R.L.; Gould, T.J.; Unterwald, E.M. Reactivation of cocaine reward memory engages the Akt/GSK3/mTOR signaling pathway and can be disrupted by GSK3 inhibition. Psychopharmacology 2014, 231, 3109–3118. [Google Scholar] [CrossRef] [PubMed] [Green Version]
- Guerrero-Bautista, R.; Franco-García, A.; Hidalgo, J.M.; Fernández-Gómez, F.J.; Ribeiro Do Couto, B.; Milanés, M.V.; Núñez, C. Distinct Regulation of Dopamine D3 Receptor in the Basolateral Amygdala and Dentate Gyrus during the Reinstatement of Cocaine CPP Induced by Drug Priming and Social Stress. Int. J. Mol. Sci. 2021, 22, 3100. [Google Scholar] [CrossRef] [PubMed]
- Maddox, S.A.; Schafe, G.E. The activity-regulated cytoskeletal-associated protein (Arc/Arg3.1) is required for reconsolidation of a Pavlovian fear memory. J. Neurosci. 2011, 31, 7073–7082. [Google Scholar] [CrossRef] [PubMed]
- Messaoudi, E.; Kanhema, T.; Soulé, J.; Tiron, A.; Dagyte, G.; da Silva, B.; Bramham, C.R. Sustained Arc/Arg3.1 synthesis controls long-term potentiation consolidation through regulation of local actin polymerization in the dentate gyrus in vivo. J. Neurosci. 2007, 27, 10445–10455. [Google Scholar] [CrossRef] [PubMed] [Green Version]
- Niere, F.; Raab-Graham, K.F. mTORC1 Is a Local, Postsynaptic Voltage Sensor Regulated by Positive and Negative Feedback Pathways. Front. Cell. Neurosci. 2017, 11, 152. [Google Scholar] [CrossRef] [Green Version]
- Paoletti, P. Molecular basis of NMDA receptor functional diversity. Eur. J. Neurosci. 2011, 33, 1351–1365. [Google Scholar] [CrossRef]
- Bramham, C.R.; Alme, M.N.; Bittins, M.; Kuipers, S.D.; Nair, R.R.; Pai, B.; Panja, D.; Schubert, M.; Soule, J.; Tiron, A.; et al. The Arc of synaptic memory. Exp. Brain Res. 2010, 200, 125–140. [Google Scholar] [CrossRef] [Green Version]
- Biever, A.; Valjent, E.; Puighermanal, E. Ribosomal Protein S6 Phosphorylation in the Nervous System: From Regulation to Function. Front. Mol. Neurosci. 2015, 8, 75. [Google Scholar] [CrossRef] [Green Version]
- Thomas, G.; Martin-Pérez, J.; Siegmann, M.; Otto, A.M. The effect of serum, EGF, PGF2 α and insulin on S6 phosphorylation and the initiation of protein and DNA synthesis. Cell 1982, 30, 235–242. [Google Scholar] [CrossRef]
- Kruppa, J.; Clemens, M.J. Differential kinetics of changes in the state of phosphorylation of ribosomal protein S6 and in the rate of protein synthesis in MPC 11 cells during tonicity shifts. EMBO J. 1984, 3, 95–100. [Google Scholar] [CrossRef]
- Chauvin, C.; Koka, V.; Nouschi, A.; Mieulet, V.; Hoareau-Aveilla, C.; Dreazen, A.; Cagnard, N.; Carpentier, W.; Kiss, T.; Meyuhas, O.; et al. Ribosomal protein S6 kinase activity controls the ribosome biogenesis transcriptional program. Oncogene 2014, 33, 474–483. [Google Scholar] [CrossRef] [PubMed]
- Monfils, M.-H.; Cowansage, K.K.; Klann, E.; LeDoux, J.E. Extinction-reconsolidation boundaries: Key to persistent attenuation of fear memories. Science 2009, 324, 951–955. [Google Scholar] [CrossRef] [PubMed] [Green Version]
- Sharp, B.M. Basolateral amygdala and stress-induced hyperexcitability affect motivated behaviors and addiction. Transl. Psychiatry 2017, 7, e1194. [Google Scholar] [CrossRef] [PubMed]
- Lee, B.; Bang, E.; Yang, W.S.; Paydar, A.; Ha, G.E.; Kim, S.; Kim, J.-H.; Cho, T.; Lee, S.E.; Lee, S.; et al. The Possible Role of Neurobeachin in Extinction of Contextual Fear Memory. Sci. Rep. 2018, 8, 13752. [Google Scholar] [CrossRef]
- Yang, S.-J.; Song, Z.-J.; Wang, X.-C.; Zhang, Z.-R.; Wu, S.-B.; Zhu, G.-Q. Curculigoside facilitates fear extinction and prevents depression-like behaviors in a mouse learned helplessness model through increasing hippocampal BDNF. Acta Pharmacol. Sin. 2019, 40, 1269–1278. [Google Scholar] [CrossRef]
- Radiske, A.; Gonzalez, M.C.; Nôga, D.A.; Rossato, J.I.; Bevilaqua, L.R.M.; Cammarota, M. mTOR inhibition impairs extinction memory reconsolidation. Learn. Mem. 2021, 28, 1–6. [Google Scholar] [CrossRef]
- Hayashi, M.K.; Ames, H.M.; Hayashi, Y. Tetrameric hub structure of postsynaptic scaffolding protein homer. J Neurosci. 2006, 26, 8492–8501. [Google Scholar] [CrossRef] [Green Version]
- Foa, L.; Gasperini, R. Developmental roles for Homer: More than just a pretty scaffold. J. Neurochem. 2009, 108, 1–10. [Google Scholar] [CrossRef]
- Vazdarjanova, A.; McNaughton, B.L.; Barnes, C.A.; Worley, P.F.; Guzowski, J.F. Experience-dependent coincident expression of the effector immediate-early genes arc and Homer 1a in hippocampal and neocortical neuronal networks. J. Neurosci. 2002, 22, 10067–10071. [Google Scholar] [CrossRef] [Green Version]
- Igaz, L.M.; Bekinschtein, P.; Izquierdo, I.; Medina, J.H. One-trial aversive learning induces late changes in hippocampal CaMKIIα, Homer 1a, Syntaxin 1a and ERK2 protein levels. Brain Res. Mol. Brain Res. 2004, 132, 1–12. [Google Scholar] [CrossRef]
- Clifton, N.E.; Cameron, D.; Trent, S.; Sykes, L.H.; Thomas, K.L.; Hall, J. Hippocampal Regulation of Postsynaptic Density Homer1 by Associative Learning. Neural Plast. 2017, 2017, 5959182. [Google Scholar] [CrossRef] [PubMed] [Green Version]
- Bloomer, W.A.C.; VanDongen, H.M.A.; VanDongen, A.M.J. Arc/Arg3.1 translation is controlled by convergent N-methyl-D-aspartate and Gs-coupled receptor signaling pathways. J. Biol. Chem. 2008, 283, 582–592. [Google Scholar] [CrossRef] [PubMed] [Green Version]





| Gene | Forward | Reverse |
|---|---|---|
| β-Actin | CCCTAGACTTCGAGCAAGAGATG | CCACAGGATTCCATACCCAGG |
| Arc | CCCCCAGCAGTGATTCATAC | CAGACATGGCCGGAAAGACT |
| Homer1 | CACGGAGCTGGAATGTGTTA | CTGCCCCTCCAGGTCTTTAT |
| Grin1 | AAGAATGTGACGGCTCTGCT | TGAGCTGAAGTCCGATGATG |
| r | p | r | p | ||||||
|---|---|---|---|---|---|---|---|---|---|
| Basolateral Amygdala | Arc-IR | placebo | −0.3327 | 0.5844 | Dentate Gyrus | Arc-IR | placebo | −0.4367 | 0.5633 |
| morphine | −0.8039 | 0.1012 | morphine | −0.8997 | 0.0375 | ||||
| pla + mor | −0.3397 | 0.3369 | pla + mor | −0.5254 | 0.1463 | ||||
| GluN1-IR | placebo | −0.9397 | 0.0179 | GluN1-IR | placebo | −0.9980 | 0.0020 | ||
| morphine | −0.6193 | 0.2652 | morphine | −0.6295 | 0.2551 | ||||
| pla + mor | −0.7176 | 0.0195 | pla+mor | −0.7384 | 0.0231 | ||||
| Homer1-IR | placebo | −0.2492 | 0.6860 | Homer1-IR | placebo | 0.1263 | 0.8737 | ||
| morphine | −0.9082 | 0.0329 | morphine | −0.9672 | 0.0071 | ||||
| pla + mor | −0.6923 | 0.0265 | pla + mor | −0.7204 | 0.0286 |
| GluN1-IR | Homer1-IR | |||||
|---|---|---|---|---|---|---|
| r | p | r | p | |||
| Basolateral Amygdala | Arc-IR | pla-CPA | 0.8853 | 0.0458 | 0.7826 | 0.1176 |
| mor-CPA | 0.8364 | 0.0775 | 0.7997 | 0.1043 | ||
| pla-ext | 0.4327 | 0.4668 | 0.8270 | 0.0841 | ||
| mor-ext | 0.9581 | 0.0102 | 0.9312 | 0.0214 | ||
| All experimental groups | 0.6772 | 0.0010 | 0.6803 | 0.0010 | ||
| Homer1-IR | pla-CPA | 0.8362 | 0.0776 | |||
| mor-CPA | 0.8616 | 0.0605 | ||||
| pla-ext | 0.4680 | 0.4267 | ||||
| mor-ext | 0.7911 | 0.1109 | ||||
| All experimental groups | 0.7505 | 0.0001 | ||||
| Dentate Gyrus | Arc-IR | pla-CPA | 0.9486 | 0.0139 | 0.7262 | 0.1647 |
| mor-CPA | 0.5516 | 0.3351 | 0.7951 | 0.1078 | ||
| pla-ext | 0.4522 | 0.5478 | 0.3889 | 0.1512 | ||
| mor-ext | 0.8358 | 0.0779 | 0.9248 | 0.0245 | ||
| All | 0.7225 | 0.0050 | 0.6187 | 0.0470 | ||
| Homer1-IR | pla-CPA | 0.6896 | 0.1976 | |||
| mor-CPA | 0.9358 | 0.0193 | ||||
| pla-ext | −0.1689 | 0.8311 | ||||
| mor-ext | 0.7839 | 0.1166 | ||||
| All experimental groups | 0.5543 | 0.0160 | ||||
| Grin1 | Homer1 | |||||
|---|---|---|---|---|---|---|
| r | p | r | p | |||
| Basolateral Amygdala | Arc | pla-CPA | 0.9536 | 0.0119 | 0.9796 | 0.0204 |
| mor-CPA | −0.5445 | 0.3427 | −0.1029 | 0.8692 | ||
| pla-ext | 0.4700 | 0.4244 | 0.5579 | 0.3285 | ||
| mor-ext | 0.1390 | 0.7929 | 0.6901 | 0.1972 | ||
| All experimental groups | 0.2394 | 0.2959 | −0.06695 | 0.7791 | ||
| Homer1 | pla-CPA | 0.8646 | 0.0586 | |||
| mor-CPA | 0.5222 | 0.2879 | ||||
| pla-ext | 0.5789 | 0.3064 | ||||
| mor-ext | −0.06271 | 0.9202 | ||||
| All experimental groups | 0.01961 | 0.9310 | ||||
| Dentate Gyrus | Arc | pla-CPA | 0.9902 | 0.0001 | 0.9117 | 0.0114 |
| mor-CPA | −0.3547 | 0.5580 | 0.1971 | 0.7506 | ||
| pla-ext | 0.2514 | 0.6833 | 0.9902 | 0.0012 | ||
| mor-ext | 0.4740 | 0.3422 | 0.5289 | 0.2807 | ||
| All experimental groups | 0.1942 | 0.3865 | 0.5345 | 0.0104 | ||
| Homer1 | pla-CPA | 0.8715 | 0.0237 | |||
| mor-CPA | 0.5121 | 0.3777 | ||||
| pla-ext | 0.3574 | 0.5549 | ||||
| mor-ext | 0.9004 | 0.0144 | ||||
| All experimental groups | 0.6622 | 0.0008 | ||||
Publisher’s Note: MDPI stays neutral with regard to jurisdictional claims in published maps and institutional affiliations. |
© 2022 by the authors. Licensee MDPI, Basel, Switzerland. This article is an open access article distributed under the terms and conditions of the Creative Commons Attribution (CC BY) license (https://creativecommons.org/licenses/by/4.0/).
Share and Cite
Franco-García, A.; Fernández-Gómez, F.J.; Gómez-Murcia, V.; Hidalgo, J.M.; Milanés, M.V.; Núñez, C. Molecular Mechanisms Underlying the Retrieval and Extinction of Morphine Withdrawal-Associated Memories in the Basolateral Amygdala and Dentate Gyrus. Biomedicines 2022, 10, 588. https://doi.org/10.3390/biomedicines10030588
Franco-García A, Fernández-Gómez FJ, Gómez-Murcia V, Hidalgo JM, Milanés MV, Núñez C. Molecular Mechanisms Underlying the Retrieval and Extinction of Morphine Withdrawal-Associated Memories in the Basolateral Amygdala and Dentate Gyrus. Biomedicines. 2022; 10(3):588. https://doi.org/10.3390/biomedicines10030588
Chicago/Turabian StyleFranco-García, Aurelio, Francisco José Fernández-Gómez, Victoria Gómez-Murcia, Juana M. Hidalgo, M. Victoria Milanés, and Cristina Núñez. 2022. "Molecular Mechanisms Underlying the Retrieval and Extinction of Morphine Withdrawal-Associated Memories in the Basolateral Amygdala and Dentate Gyrus" Biomedicines 10, no. 3: 588. https://doi.org/10.3390/biomedicines10030588
APA StyleFranco-García, A., Fernández-Gómez, F. J., Gómez-Murcia, V., Hidalgo, J. M., Milanés, M. V., & Núñez, C. (2022). Molecular Mechanisms Underlying the Retrieval and Extinction of Morphine Withdrawal-Associated Memories in the Basolateral Amygdala and Dentate Gyrus. Biomedicines, 10(3), 588. https://doi.org/10.3390/biomedicines10030588

