Development of Surgically Transplantable Parathyroid Hormone-Releasing Microbeads
Abstract
:1. Introduction
2. Materials and Methods
2.1. Isolation and Differentiation of TMSCs
2.2. Preparation and Differentiation of Alginate Microbeads
2.3. Decapsulation of Alginate Microbeads
2.4. Measurement of the Size and Morphology of Alginate Microbeads
2.5. Cell Viability Assay
2.6. In Vivo Animal Experiments and the Development of Hypoparathyroidism Animal Model
2.7. Assessment of iPTH
2.8. Histological Evaluation
2.9. Statistical Analysis
3. Results
3.1. Characterization of Alginate Microbeads
3.2. Characterization of Alginate Microbeads
3.3. The Measurement of Survival Rates and Body Weight Changes
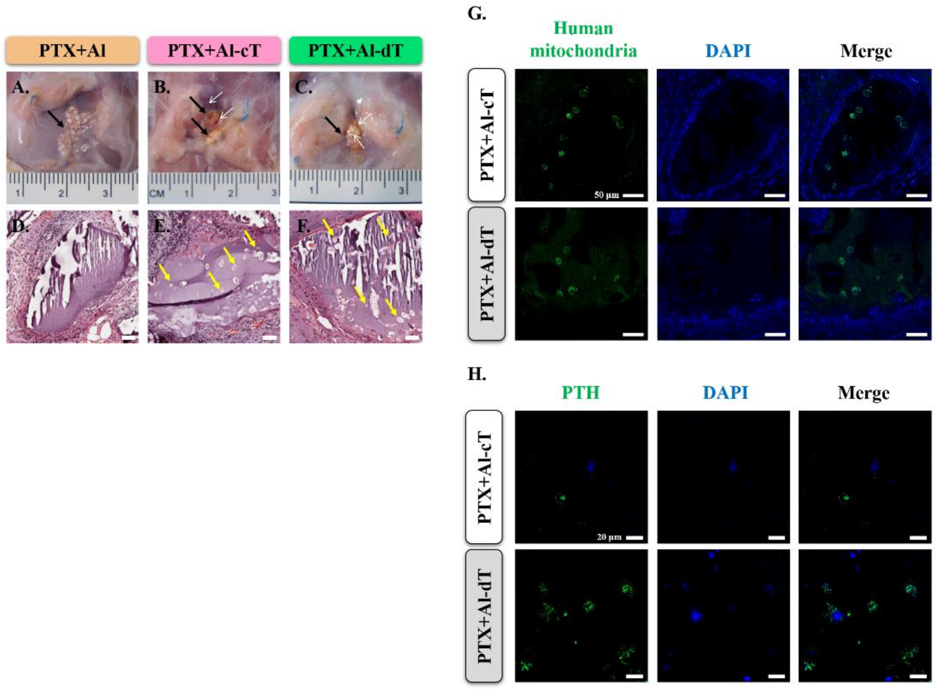
3.4. Assessment of iPTH Levels and Implanted Alginate Microbeads in PTX Rats
4. Discussion
5. Conclusions
Supplementary Materials
Author Contributions
Funding
Institutional Review Board Statement
Informed Consent Statement
Data Availability Statement
Conflicts of Interest
References
- Sakorafas, G.H.; Stafyla, V.; Bramis, C.; Kotsifopoulos, N.; Kolettis, T.; Kassaras, G. Incidental parathyroidectomy during thyroid surgery: An underappreciated complication of thyroidectomy. World J. Surg. 2005, 29, 1539–1543. [Google Scholar] [CrossRef] [PubMed]
- Bilezikian, J.P.; Khan, A.; Potts, J.T., Jr.; Brandi, M.L.; Clarke, B.L.; Shoback, D.; Juppner, H.; D’Amour, P.; Fox, J.; Rejnmark, L.; et al. Hypoparathyroidism in the adult: Epidemiology, diagnosis, pathophysiology, target-organ involvement, treatment, and challenges for future research. J. Bone Miner. Res. 2011, 26, 2317–2337. [Google Scholar] [CrossRef] [PubMed]
- Bieglmayer, C.; Prager, G.; Niederle, B. Kinetic analyses of parathyroid hormone clearance as measured by three rapid immunoassays during parathyroidectomy. Clin. Chem. 2002, 48, 1731–1738. [Google Scholar] [CrossRef] [PubMed] [Green Version]
- Rejnmark, L.; Sikjaer, T.; Underbjerg, L.; Mosekilde, L. PTH replacement therapy of hypoparathyroidism. Osteoporos. Int. 2013, 24, 1529–1536. [Google Scholar] [CrossRef] [PubMed]
- Marcucci, G.; Della Pepa, G.; Brandi, M.L. Natpara for the treatment of hypoparathyroidism. Expert Opin. Biol. Ther. 2016, 16, 1417–1424. [Google Scholar] [CrossRef]
- Tay, Y.D.; Tabacco, G.; Cusano, N.E.; Williams, J.; Omeragic, B.; Majeed, R.; Gomez Almonte, M.; Bilezikian, J.P.; Rubin, M.R. Therapy of Hypoparathyroidism With rhPTH(1-84): A Prospective, 8-Year Investigation of Efficacy and Safety. J. Clin. Endocrinol. Metab. 2019, 104, 5601–5610. [Google Scholar] [CrossRef] [PubMed]
- Brandi, M.L.; Bilezikian, J.P.; Shoback, D.; Bouillon, R.; Clarke, B.L.; Thakker, R.V.; Khan, A.A.; Potts, J.T., Jr. Management of Hypoparathyroidism: Summary Statement and Guidelines. J. Clin. Endocrinol. Metab. 2016, 101, 2273–2283. [Google Scholar] [CrossRef]
- Prigouris, S.; Lorentziadis, M.; Stylogiannis, S.; Nafas, R.; Masouras, A.; Poulantzas, I. Experimental autotransplantation of the parathyroid gland. Br. J. Surg. 1996, 83, 410–412. [Google Scholar] [CrossRef]
- Ryu, K.H.; Cho, K.A.; Park, H.S.; Kim, J.Y.; Woo, S.Y.; Jo, I.; Choi, Y.H.; Park, Y.M.; Jung, S.C.; Chung, S.M.; et al. Tonsil-derived mesenchymal stromal cells: Evaluation of biologic, immunologic and genetic factors for successful banking. Cytotherapy 2012, 14, 1193–1202. [Google Scholar] [CrossRef]
- Choi, J.S.; Lee, B.J.; Park, H.Y.; Song, J.S.; Shin, S.C.; Lee, J.C.; Wang, S.G.; Jung, J.S. Effects of donor age, long-term passage culture, and cryopreservation on tonsil-derived mesenchymal stem cells. Cell Physiol. Biochem. 2015, 36, 85–99. [Google Scholar] [CrossRef]
- Cho, K.A.; Park, M.; Kim, Y.H.; Woo, S.Y.; Ryu, K.H. RNA sequencing reveals a transcriptomic portrait of human mesenchymal stem cells from bone marrow, adipose tissue, and palatine tonsils. Sci. Rep. 2017, 7, 17114. [Google Scholar] [CrossRef] [PubMed] [Green Version]
- Oh, S.Y.; Choi, Y.M.; Kim, H.Y.; Park, Y.S.; Jung, S.C.; Park, J.W.; Woo, S.Y.; Ryu, K.H.; Kim, H.S.; Jo, I. Application of Tonsil-Derived Mesenchymal Stem Cells in Tissue Regeneration: Concise Review. Stem Cells 2019, 37, 1252–1260. [Google Scholar] [CrossRef] [PubMed] [Green Version]
- Cho, K.A.; Lee, H.J.; Jeong, H.; Kim, M.; Jung, S.Y.; Park, H.S.; Ryu, K.H.; Lee, S.J.; Jeong, B.; Lee, H.; et al. Tonsil-derived stem cells as a new source of adult stem cells. World J. Stem Cells 2019, 11, 506–518. [Google Scholar] [CrossRef] [PubMed]
- Park, Y.S.; Kim, H.S.; Jin, Y.M.; Yu, Y.; Kim, H.Y.; Park, H.S.; Jung, S.C.; Han, K.H.; Park, Y.J.; Ryu, K.H.; et al. Differentiated tonsil-derived mesenchymal stem cells embedded in Matrigel restore parathyroid cell functions in rats with parathyroidectomy. Biomaterials 2015, 65, 140–152. [Google Scholar] [CrossRef] [PubMed]
- Park, H.S.; Jung, S.Y.; Kim, H.Y.; Kim, D.Y.; Kim, M.S.; Chung, S.M.; Rho, Y.S.; Kim, H.S. Development of hypoparathyroidism animal model and the feasibility of small intestinal submucosa application on the parathyroid autotransplantation. Eur. Arch. Otorhinolaryngol. 2015, 272, 2969–2977. [Google Scholar] [CrossRef]
- Park, H.S.; Jung, S.Y.; Kim, H.Y.; Ko, D.Y.; Chung, S.M.; Jeong, B.; Kim, H.S. Feasibility of injectable thermoreversible gels for use in intramuscular injection of parathyroid autotransplantation. Eur. Arch. Otorhinolaryngol. 2016, 273, 3827–3834. [Google Scholar] [CrossRef]
- Jung, S.Y.; Kim, H.Y.; Oh, H.J.; Choi, E.; Cho, M.S.; Kim, H.S. Feasibility of autologous plasma gel for tonsil-derived stem cell therapeutics in hypoparathyroidism. Sci. Rep. 2018, 8, 11896. [Google Scholar] [CrossRef]
- Aisenbrey, E.A.; Murphy, W.L. Synthetic alternatives to Matrigel. Nat. Rev. Mater. 2020, 5, 539–551. [Google Scholar] [CrossRef]
- Orkin, R.W.; Gehron, P.; McGoodwin, E.B.; Martin, G.R.; Valentine, T.; Swarm, R. A murine tumor producing a matrix of basement membrane. J. Exp. Med. 1977, 145, 204–220. [Google Scholar] [CrossRef] [Green Version]
- Becker, T.A.; Kipke, D.R.; Brandon, T. Calcium alginate gel: A biocompatible and mechanically stable polymer for endovascular embolization. J. Biomed. Mater. Res. 2001, 54, 76–86. [Google Scholar] [CrossRef]
- Nagpal, M.; Maheshwari, D.; Rakha, P.; Dureja, H.; Goyal, S.; Dhingra, G. Formulation development and evaluation of alginate microspheres of Ibuprofen. J. Young Pharm. 2012, 4, 13–16. [Google Scholar] [CrossRef] [PubMed] [Green Version]
- Grellier, M.; Granja, P.L.; Fricain, J.C.; Bidarra, S.J.; Renard, M.; Bareille, R.; Bourget, C.; Amedee, J.; Barbosa, M.A. The effect of the co-immobilization of human osteoprogenitors and endothelial cells within alginate microspheres on mineralization in a bone defect. Biomaterials 2009, 30, 3271–3278. [Google Scholar] [CrossRef] [PubMed]
- Garcia-Gareta, E.; Ravindran, N.; Sharma, V.; Samizadeh, S.; Dye, J.F. A novel multiparameter in vitro model of three-dimensional cell ingress into scaffolds for dermal reconstruction to predict in vivo outcome. Biores. Open Access 2013, 2, 412–420. [Google Scholar] [CrossRef] [PubMed]
- Bingham, E.L.; Cheng, S.P.; Woods Ignatoski, K.M.; Doherty, G.M. Differentiation of human embryonic stem cells to a parathyroid-like phenotype. Stem Cells Dev. 2009, 18, 1071–1080. [Google Scholar] [CrossRef] [PubMed] [Green Version]
- Duval, K.; Grover, H.; Han, L.H.; Mou, Y.; Pegoraro, A.F.; Fredberg, J.; Chen, Z. Modeling Physiological Events in 2D vs. 3D Cell Culture. Physiology 2017, 32, 266–277. [Google Scholar] [CrossRef]
- Park, Y.S.; Hwang, J.Y.; Jun, Y.; Jin, Y.M.; Kim, G.; Kim, H.Y.; Kim, H.S.; Lee, S.H.; Jo, I. Scaffold-free parathyroid tissue engineering using tonsil-derived mesenchymal stem cells. Acta Biomater. 2016, 35, 215–227. [Google Scholar] [CrossRef]
- Tung, Y.C.; Hsiao, A.Y.; Allen, S.G.; Torisawa, Y.S.; Ho, M.; Takayama, S. High-throughput 3D spheroid culture and drug testing using a 384 hanging drop array. Analyst 2011, 136, 473–478. [Google Scholar] [CrossRef]
- Khansari, M.M.; Sorokina, L.V.; Mukherjee, P.; Mukhtar, F.; Shirdar, M.R.; Shahidi, M.; Shokuhfar, T. Classification of Hydrogels Based on Their Source: A Review and Application in Stem Cell Regulation. JOM-US 2017, 69, 1340–1347. [Google Scholar] [CrossRef]
- Lee, K.Y.; Mooney, D.J. Alginate: Properties and biomedical applications. Prog. Polym. Sci. 2012, 37, 106–126. [Google Scholar] [CrossRef] [Green Version]
- Willenberg, B.J.; Hamazaki, T.; Meng, F.W.; Terada, N.; Batich, C. Self-assembled copper-capillary alginate gel scaffolds with oligochitosan support embryonic stem cell growth. J. Biomed. Mater. Res. A 2006, 79, 440–450. [Google Scholar] [CrossRef]
- Dashtdar, H.; Rothan, H.A.; Tay, T.; Ahmad, R.E.; Ali, R.; Tay, L.X.; Chong, P.P.; Kamarul, T. A Preliminary Study Comparing the Use of Allogenic Chondrogenic Pre-Differentiated and Undifferentiated Mesenchymal Stem Cells for the Repair of Full Thickness Articular Cartilage Defects in Rabbits. J. Orthop. Res. 2011, 29, 1336–1342. [Google Scholar] [CrossRef] [PubMed]
- Gautier, A.; Carpentier, B.; Dufresne, M.; Vu Dinh, Q.; Paullier, P.; Legallais, C. Impact of alginate type and bead diameter on mass transfers and the metabolic activities of encapsulated C3A cells in bioartificial liver applications. Eur. Cell Mater. 2011, 21, 94–106. [Google Scholar] [CrossRef] [PubMed]
- Xie, H.; Wang, Z.; Zhang, L.; Lei, Q.; Zhao, A.; Wang, H.; Li, Q.; Chen, Z.; Zhang, W. Development of an angiogenesis-promoting microvesicle-alginate-polycaprolactone composite graft for bone tissue engineering applications. PeerJ 2016, 4, e2040. [Google Scholar] [CrossRef] [PubMed]
- Liu, Z.J.; Farley, A.; Chen, L.Z.; Kirby, B.J.; Kovacs, C.S.; Blackburn, C.C.; Manley, N.R. Thymus-Associated Parathyroid Hormone Has Two Cellular Origins with Distinct Endocrine and Immunological Functions. PLoS Genet. 2010, 6, e1001251. [Google Scholar] [CrossRef] [PubMed] [Green Version]
- Liu, Z.J.; Yu, S.; Manley, N.R. Gcm2 is required for the differentiation and survival of parathyroid precursor cells in the parathyroid/thymus primordia. Dev. Biol. 2007, 305, 333–346. [Google Scholar] [CrossRef] [Green Version]
- Zangari, M.; Yoo, H.; Shin, I.; Kim, B.; Edmondson, R.; Morgan, G.J.; Suva, L.J.; Yoon, D. Thymic PTH Increases after Thyroparathyroidectomy in C57BL/KaLwRij Mice. Endocrinology 2018, 159, 1561–1569. [Google Scholar] [CrossRef] [PubMed]
- Gunther, T.; Chen, Z.F.; Kim, J.S.; Priemel, M.; Rueger, J.M.; Amling, M.; Moseley, J.M.; Martin, T.J.; Anderson, D.J.; Karsenty, G. Genetic ablation of parathyroid glands reveals another source of parathyroid hormone. Nature 2000, 406, 199–203. [Google Scholar] [CrossRef]







Publisher’s Note: MDPI stays neutral with regard to jurisdictional claims in published maps and institutional affiliations. |
© 2022 by the authors. Licensee MDPI, Basel, Switzerland. This article is an open access article distributed under the terms and conditions of the Creative Commons Attribution (CC BY) license (https://creativecommons.org/licenses/by/4.0/).
Share and Cite
Kim, H.Y.; Seok, J.M.; Jung, S.Y.; Lee, M.J.; Tran, A.N.-T.; Yeo, S.J.; Park, S.A.; Kim, H.S. Development of Surgically Transplantable Parathyroid Hormone-Releasing Microbeads. Biomedicines 2022, 10, 440. https://doi.org/10.3390/biomedicines10020440
Kim HY, Seok JM, Jung SY, Lee MJ, Tran AN-T, Yeo SJ, Park SA, Kim HS. Development of Surgically Transplantable Parathyroid Hormone-Releasing Microbeads. Biomedicines. 2022; 10(2):440. https://doi.org/10.3390/biomedicines10020440
Chicago/Turabian StyleKim, Ha Yeong, Ji Min Seok, Soo Yeon Jung, Min Ji Lee, An Nguyen-Thuy Tran, Seon Ju Yeo, Su A. Park, and Han Su Kim. 2022. "Development of Surgically Transplantable Parathyroid Hormone-Releasing Microbeads" Biomedicines 10, no. 2: 440. https://doi.org/10.3390/biomedicines10020440
APA StyleKim, H. Y., Seok, J. M., Jung, S. Y., Lee, M. J., Tran, A. N.-T., Yeo, S. J., Park, S. A., & Kim, H. S. (2022). Development of Surgically Transplantable Parathyroid Hormone-Releasing Microbeads. Biomedicines, 10(2), 440. https://doi.org/10.3390/biomedicines10020440

