A Novel 16-Genes Signature Scoring System as Prognostic Model to Evaluate Survival Risk in Patients with Glioblastoma
Abstract
:1. Introduction
2. Materials and Methods
2.1. TCGA Dataset
2.2. The GEO Dataset
2.3. Differential Expression Analysis
2.4. Identify Genes Associated with Survival
2.5. Construction of Survival Risk Model
2.6. Risk Model Validation
2.7. Compare with Existing Signatures
2.8. GO and KEGG Enrichment Analysis of Survival-Related Genes
3. Results
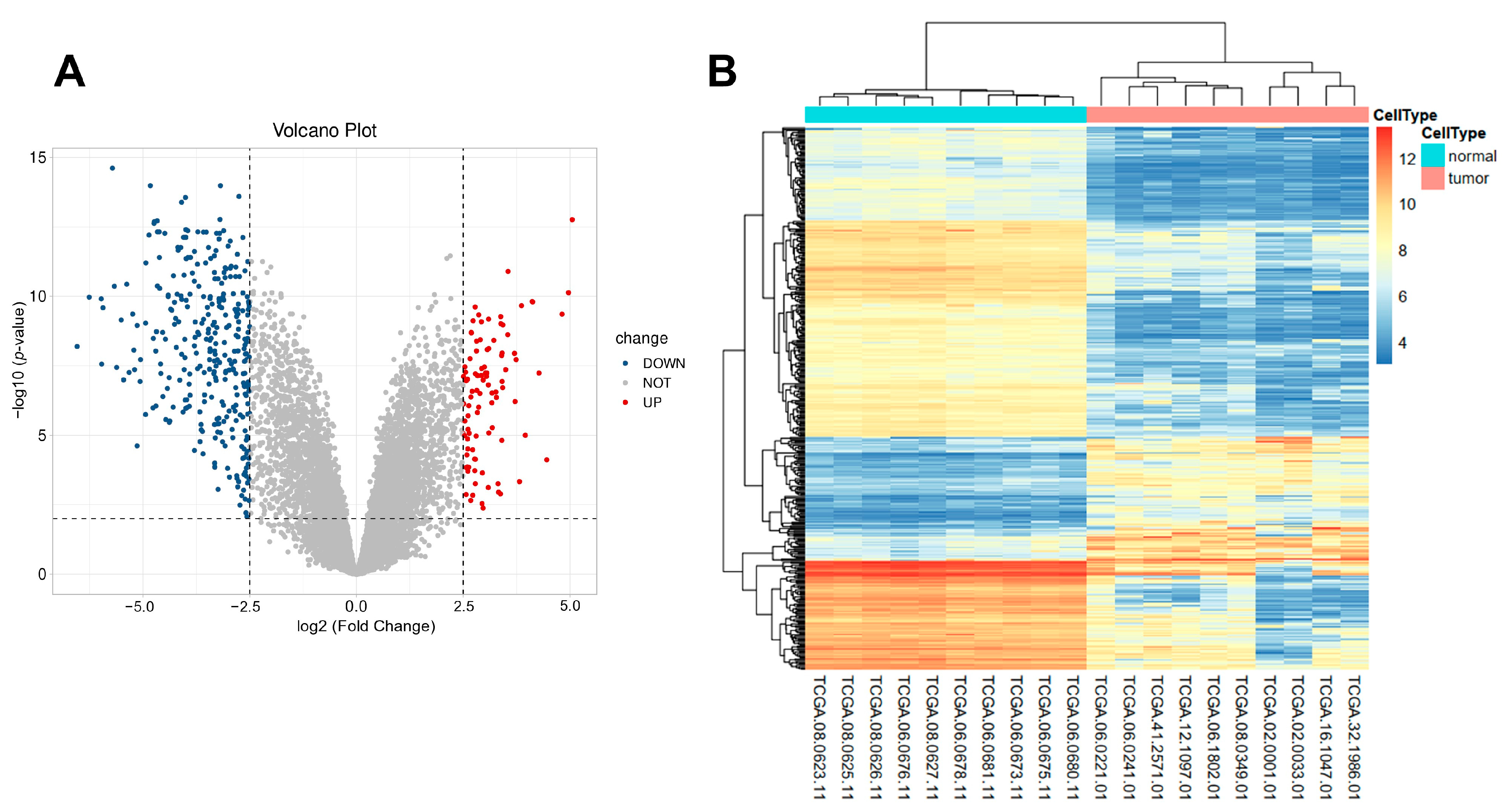
3.1. Differentially Expressed Genes Can Clearly Distinguish GBM Patients from Normal Samples
3.2. 99 DEGs Were Significantly Related to Survival
3.3. The Risk Score of Sixteen-Gene Model Were Strongly Associated with Overall Survival of GBM Patients
3.4. The Model Was Sufficient and Effective in Predicting Overall Survival in GBM External Verification
3.5. The Sixteen-Gene Model Was More Robust and Effective Compaired with Four Existing-Survival-Related Gene Signatures
3.6. The Risk Scores Were Association with Some Critical Clinicopathological Parameters
3.7. The Biological Pathway of Survival-Related Genes Involved In
4. Discussion
Supplementary Materials
Author Contributions
Funding
Institutional Review Board Statement
Informed Consent Statement
Data Availability Statement
Acknowledgments
Conflicts of Interest
References
- Louis, D.N.; Perry, A.; Reifenberger, G.; von Deimling, A.; Figarella-Branger, D.; Cavenee, W.K.; Ohgaki, H.; Wiestler, O.D.; Kleihues, P.; Ellison, D.W. The 2016 World Health Organization Classification of Tumors of the Central Nervous System: A summary. Acta Neuropathol. 2016, 131, 803–820. [Google Scholar] [CrossRef] [PubMed] [Green Version]
- Louis, D.N.; Perry, A.; Wesseling, P.; Brat, D.J.; Cree, I.A.; Figarella-Branger, D.; Hawkins, C.; Ng, H.K.; Pfister, S.M.; Reifenberger, G.; et al. The 2021 WHO Classification of Tumors of the Central Nervous System: A summary. Neurooncology 2021, 23, 1231–1251. [Google Scholar] [CrossRef] [PubMed]
- Ostrom, Q.T.; Patil, N.; Cioffi, G.; Waite, K.; Kruchko, C.; Barnholtz-Sloan, J.S. CBTRUS Statistical Report: Primary Brain and Other Central Nervous System Tumors Diagnosed in the United States in 2013–2017. Neurooncology 2020, 22, iv1–iv96. [Google Scholar]
- Tan, A.C.; Ashley, D.M.; Lopez, G.Y.; Malinzak, M.; Friedman, H.S.; Khasraw, M. Management of glioblastoma: State of the art and future directions. CA Cancer J. Clin. 2020, 70, 299–312. [Google Scholar] [CrossRef] [PubMed]
- Xu, Y.Y.; Gao, P.; Sun, Y.; Duan, Y.R. Development of targeted therapies in treatment of glioblastoma. Cancer Biol. Med. 2015, 12, 223–237. [Google Scholar] [PubMed]
- Stupp, R.; Mason, W.P.; van den Bent, M.J.; Weller, M.; Fisher, B.; Taphoorn, M.J.; Belanger, K.; Brandes, A.A.; Marosi, C.; Bogdahn, U.; et al. Radiotherapy plus concomitant and adjuvant temozolomide for glioblastoma. N. Engl. J. Med. 2005, 352, 987–996. [Google Scholar] [CrossRef]
- Sturm, D.; Witt, H.; Hovestadt, V.; Khuong-Quang, D.A.; Jones, D.T.; Konermann, C.; Pfaff, E.; Tonjes, M.; Sill, M.; Bender, S.; et al. Hotspot mutations in H3F3A and IDH1 define distinct epigenetic and biological subgroups of glioblastoma. Cancer Cell 2012, 22, 425–437. [Google Scholar] [CrossRef] [PubMed] [Green Version]
- Ceccarelli, M.; Barthel, F.P.; Malta, T.M.; Sabedot, T.S.; Salama, S.R.; Murray, B.A.; Morozova, O.; Newton, Y.; Radenbaugh, A.; Pagnotta, S.M.; et al. Molecular Profiling Reveals Biologically Discrete Subsets and Pathways of Progression in Diffuse Glioma. Cell 2016, 164, 550–563. [Google Scholar] [CrossRef] [Green Version]
- Noushmehr, H.; Weisenberger, D.J.; Diefes, K.; Phillips, H.S.; Pujara, K.; Berman, B.P.; Pan, F.; Pelloski, C.E.; Sulman, E.P.; Bhat, K.P.; et al. Identification of a CpG island methylator phenotype that defines a distinct subgroup of glioma. Cancer Cell 2010, 17, 510–522. [Google Scholar] [CrossRef] [Green Version]
- Brennan, C.W.; Verhaak, R.G.; McKenna, A.; Campos, B.; Noushmehr, H.; Salama, S.R.; Zheng, S.; Chakravarty, D.; Sanborn, J.Z.; Berman, S.H.; et al. The somatic genomic landscape of glioblastoma. Cell 2013, 155, 462–477. [Google Scholar] [CrossRef]
- Verhaak, R.G.; Hoadley, K.A.; Purdom, E.; Wang, V.; Qi, Y.; Wilkerson, M.D.; Miller, C.R.; Ding, L.; Golub, T.; Mesirov, J.P.; et al. Integrated genomic analysis identifies clinically relevant subtypes of glioblastoma characterized by abnormalities in PDGFRA, IDH1, EGFR, and NF1. Cancer Cell 2010, 17, 98–110. [Google Scholar] [CrossRef] [PubMed] [Green Version]
- Kim, Y.W.; Koul, D.; Kim, S.H.; Lucio-Eterovic, A.K.; Freire, P.R.; Yao, J.; Wang, J.; Almeida, J.S.; Aldape, K.; Yung, W.K. Identification of prognostic gene signatures of glioblastoma: A study based on TCGA data analysis. Neurooncology 2013, 15, 829–839. [Google Scholar] [CrossRef] [PubMed] [Green Version]
- Eckel-Passow, J.E.; Lachance, D.H.; Molinaro, A.M.; Walsh, K.M.; Decker, P.A.; Sicotte, H.; Pekmezci, M.; Rice, T.; Kosel, M.L.; Smirnov, I.V.; et al. Glioma Groups Based on 1p/19q, IDH, and TERT Promoter Mutations in Tumors. N. Engl. J. Med. 2015, 372, 2499–2508. [Google Scholar] [CrossRef] [PubMed] [Green Version]
- Yan, W.; Zhang, W.; You, G.; Zhang, J.; Han, L.; Bao, Z.; Wang, Y.; Liu, Y.; Jiang, C.; Kang, C.; et al. Molecular classification of gliomas based on whole genome gene expression: A systematic report of 225 samples from the Chinese Glioma Cooperative Group. Neurooncology 2012, 14, 1432–1440. [Google Scholar] [CrossRef] [Green Version]
- William, A.F.; Edmundo, C.-V.; Zixing, F.; Steve, H.; Timothy, C.; Linda, M.L.; Paul, S.M.; Stanley, F.N. Gene Expression Profiling of Gliomas Strongly Predicts Survival. Cancer Res. 2004, 64, 6503–6510. [Google Scholar]
- Phillips, H.S.; Kharbanda, S.; Chen, R.; Forrest, W.F.; Soriano, R.H.; Wu, T.D.; Misra, A.; Nigro, J.M.; Colman, H.; Soroceanu, L.; et al. Molecular subclasses of high-grade glioma predict prognosis, delineate a pattern of disease progression, and resemble stages in neurogenesis. Cancer Cell 2006, 9, 157–173. [Google Scholar] [CrossRef] [Green Version]
- Gravendeel, L.A.M.; Kouwenhoven, M.C.M.; Gevaert, O.; de Rooi, J.J.; Stubbs, A.P.; Duijm, J.E.; Daemen, A.; Bleeker, F.E.; Bralten, L.B.C.; Kloosterhof, N.K.; et al. Intrinsic Gene Expression Profiles of Gliomas Are a Better Predictor of Survival than Histology. Cancer Res. 2009, 69, 9065–9072. [Google Scholar] [CrossRef] [Green Version]
- Zhang, Q.; Guan, G.; Cheng, P.; Cheng, W.; Yang, L.; Wu, A. Characterization of an endoplasmic reticulum stress-related signature to evaluate immune features and predict prognosis in glioma. J. Cell Mol. Med. 2021, 25, 3870–3884. [Google Scholar] [CrossRef]
- Yin, W.; Tang, G.; Zhou, Q.; Cao, Y.; Li, H.; Fu, X.; Wu, Z.; Jiang, X. Expression Profile Analysis Identifies a Novel Five-Gene Signature to Improve Prognosis Prediction of Glioblastoma. Front. Genet. 2019, 10, 419. [Google Scholar] [CrossRef]
- Wang, Q.W.; Liu, H.J.; Zhao, Z.; Zhang, Y.; Wang, Z.; Jiang, T.; Bao, Z.S. Prognostic Correlation of Autophagy-Related Gene Expression-Based Risk Signature in Patients with Glioblastoma. Onco. Targets Ther. 2020, 13, 95–107. [Google Scholar] [CrossRef] [Green Version]
- Cao, M.; Cai, J.; Yuan, Y.; Shi, Y.; Wu, H.; Liu, Q.; Yao, Y.; Chen, L.; Dang, W.; Zhang, X.; et al. A four-gene signature-derived risk score for glioblastoma: Prospects for prognostic and response predictive analyses. Cancer Biol. Med. 2019, 16, 595–605. [Google Scholar] [PubMed]
- Pan, Y.; Zhang, J.H.; Zhao, L.; Guo, J.C.; Wang, S.; Zhao, Y.; Tao, S.; Wang, H.; Zhu, Y.B. A robust two-gene signature for glioblastoma survival prediction. J. Cell Biochem. 2020, 121, 3593–3605. [Google Scholar] [CrossRef] [PubMed]
- Jeffrey, T.; Leek, W.E.J.; Hilary, S.; Parker Elana, J.; Fertig Andrew, E.; Jaffe, Y.Z.; John, D. Storey and Leonardo Collado Torres. sva: Surrogate Variable Analysis; R Package Version 3.38.0; Bioconductor, 2020. [Google Scholar]
- Ritchie, M.E.; Phipson, B.; Wu, D.; Hu, Y.; Law, C.W.; Shi, W.; Smyth, G.K. Limma powers differential expression analyses for RNA-sequencing and microarray studies. Nucleic Acids Res. 2015, 43, e47. [Google Scholar] [CrossRef] [PubMed]
- Wang, Y.; Liu, X.; Guan, G.; Zhao, W.; Zhuang, M. A Risk Classification System with Five-Gene for Survival Prediction of Glioblastoma Patients. Front. Neurol. 2019, 10, 745. [Google Scholar] [CrossRef] [Green Version]
- Dailey, A.L. Metabolomic Bioinformatic Analysis. Methods Mol. Biol. 2017, 1606, 341–352. [Google Scholar]
- George, B.; Seals, S.; Aban, I. Survival analysis and regression models. J. Nucl. Cardiol. 2014, 21, 686–694. [Google Scholar] [CrossRef] [Green Version]
- Zhang, E.; Hou, X.; Hou, B.; Zhang, M.; Song, Y. A risk prediction model of DNA methylation improves prognosis evaluation and indicates gene targets in prostate cancer. Epigenomics 2020, 12, 333–352. [Google Scholar] [CrossRef] [Green Version]
- Zhang, C.; Zhang, Z.; Zhang, G.; Zhang, Z.; Luo, Y.; Wang, F.; Wang, S.; Che, Y.; Zeng, Q.; Sun, N.; et al. Clinical significance and inflammatory landscapes of a novel recurrence-associated immune signature in early-stage lung adenocarcinoma. Cancer Lett. 2020, 479, 31–41. [Google Scholar] [CrossRef]
- Tibshirani, R. The lasso method for variable selection in the Cox model. Stat. Med. 1997, 16, 385–395. [Google Scholar] [CrossRef] [Green Version]
- Cheng, Q.; Huang, C.; Cao, H.; Lin, J.; Gong, X.; Li, J.; Chen, Y.; Tian, Z.; Fang, Z.; Huang, J. A Novel Prognostic Signature of Transcription Factors for the Prediction in Patients With GBM. Front. Genet. 2019, 10, 906. [Google Scholar] [CrossRef]
- Engebretsen, S.; Bohlin, J. Statistical predictions with glmnet. Clin. Epigenetics 2019, 11, 123. [Google Scholar] [CrossRef] [PubMed] [Green Version]
- Shen, R.; Liu, B.; Li, X.; Yu, T.; Xu, K.; Ma, J. Development and validation of an immune gene-set based prognostic signature for soft tissue sarcoma. BMC Cancer 2021, 21, 144. [Google Scholar] [CrossRef] [PubMed]
- Yan, H.; Parsons, D.W.; Jin, G.; McLendon, R.; Rasheed, B.A.; Yuan, W.; Kos, I.; Batinic-Haberle, I.; Jones, S.; Riggins, G.J.; et al. IDH1 and IDH2 mutations in gliomas. N. Engl. J. Med. 2009, 360, 765–773. [Google Scholar] [CrossRef] [PubMed]
- Zheng, X.; Chang, F.; Zhang, X.; Rothman, V.L.; Tuszynski, G.P. G-protein coupled receptor-associated sorting protein 1 (GASP-1), a ubiquitous tumor marker. Exp. Mol. Pathol. 2012, 93, 111–115. [Google Scholar] [CrossRef]
- Wang, Q.; Cheng, W.; Li, M.; Ren, H.; Hu, X.; Deng, W.; Li, M.; Ma, X.; Zhao, L.; Wang, Y.; et al. The CHRM3 gene is implicated in abnormal thalamo-orbital frontal cortex functional connectivity in first-episode treatment-naive patients with schizophrenia. Psychol. Med. 2016, 46, 1523–1534. [Google Scholar] [CrossRef]
- Wang, N.; Yao, M.; Xu, J.; Quan, Y.; Zhang, K.; Yang, R.; Gao, W.Q. Autocrine Activation of CHRM3 Promotes Prostate Cancer Growth and Castration Resistance via CaM/CaMKK-Mediated Phosphorylation of Akt. Clin. Cancer Res. 2015, 21, 4676–4685. [Google Scholar] [CrossRef] [Green Version]
- Liu, F.; Arias-Vasquez, A.; Sleegers, K.; Aulchenko, Y.S.; Kayser, M.; Sanchez-Juan, P.; Feng, B.J.; Bertoli-Avella, A.M.; van Swieten, J.; Axenovich, T.I.; et al. A genomewide screen for late-onset Alzheimer disease in a genetically isolated Dutch population. Am. J. Hum. Genet. 2007, 81, 17–31. [Google Scholar] [CrossRef] [Green Version]
- Preuschhof, C.; Heekeren, H.R.; Li, S.C.; Sander, T.; Lindenberger, U.; Backman, L. KIBRA and CLSTN2 polymorphisms exert interactive effects on human episodic memory. Neuropsychologia 2010, 48, 402–408. [Google Scholar] [CrossRef] [Green Version]
- Peters, I.; Dubrowinskaja, N.; Hennenlotter, J.; Antonopoulos, W.I.; Von Klot, C.A.J.; Tezval, H.; Stenzl, A.; Kuczyk, M.A.; Serth, J. DNA methylation of neural EGFL like 1 (NELL1) is associated with advanced disease and the metastatic state of renal cell cancer patients. Oncol. Rep. 2018, 40, 3861–3868. [Google Scholar] [CrossRef] [Green Version]
- Nakamura, R.; Oyama, T.; Tajiri, R.; Mizokami, A.; Namiki, M.; Nakamoto, M.; Ooi, A. Expression and regulatory effects on cancer cell behavior of NELL1 and NELL2 in human renal cell carcinoma. Cancer Sci. 2015, 106, 656–664. [Google Scholar] [CrossRef] [Green Version]
- Gao, C.L.; Zhang, Q.; Kong, D.Y.; Wu, D.; Su, C.L.; Tong, J.X.; Chen, F.; Zhang, Q.F. MALDI-TOF Mass Array Analysis of Nell-1 Promoter Methylation Patterns in Human Gastric Cancer. Biomed Res. Int. 2015, 2015, 136941. [Google Scholar] [CrossRef] [PubMed] [Green Version]
- Slovak, M.L.; Bedell, V.; Hsu, Y.H.; Estrine, D.B.; Nowak, N.J.; Delioukina, M.L.; Weiss, L.M.; Smith, D.D.; Forman, S.J. Molecular Karyotypes of Hodgkin and Reed-Sternberg Cells at Disease Onset Reveal Distinct Copy Number Alterations in Chemosensitive versus Refractory Hodgkin Lymphoma. Clin. Cancer Res. 2011, 17, 3443–3454. [Google Scholar] [CrossRef] [PubMed] [Green Version]
- Zhai, Y.; Wei, R.; Sha, S.; Lin, C.; Wang, H.; Jiang, X.; Liu, G. Effect of NELL1 on lung cancer stemlike cell differentiation. Oncol. Rep. 2019, 41, 1817–1826. [Google Scholar] [PubMed] [Green Version]
- An, N.; Zhao, Y.Q.; Lan, H.T.; Zhang, M.; Yin, Y.; Yi, C. SEZ6L2 knockdown impairs tumour growth by promoting caspase-dependent apoptosis in colorectal cancer. J. Cell. Mol. Med. 2020, 24, 4223–4232. [Google Scholar] [CrossRef] [PubMed] [Green Version]
- Lee, J.S.; Kim, H.Y.; Won, B.; Kang, S.W.; Kim, Y.N.; Jang, H. SEZ6L2 Is an Important Regulator of Drug-Resistant Cells and Tumor Spheroid Cells in Lung Adenocarcinoma. Biomedicines 2020, 8, 500. [Google Scholar] [CrossRef]
- Maruya, S.I.; Myers, J.N.; Weber, R.S.; Rosenthal, D.I.; Lotan, R.; El-Naggar, A.K. ICAM-5 (telencephalin) gene expression in head and neck squamous carcinoma tumorigenesis and perineural invasion! Oral. Oncol. 2005, 41, 580–588. [Google Scholar] [CrossRef]
- Tian, L.; Lappalainen, J.; Autero, M.; Hanninen, S.; Rauvala, H.; Gahmberg, C.G. Shedded neuronal ICAM-5 suppresses T-cell activation. Blood 2008, 111, 3615–3625. [Google Scholar] [CrossRef]
- Yang, J.; Yang, Q. Identification of Core Genes and Screening of Potential Targets in Glioblastoma Multiforme by Integrated Bioinformatic Analysis. Front. Oncol. 2020, 10, 615976. [Google Scholar] [CrossRef]
- Alvaro, C.G.; Braz, J.M.; Bernstein, M.; Hamel, K.A.; Craik, V.; Yamanaka, H.; Basbaum, A.I. Hippocalcin-like 4, a neural calcium sensor, has a limited contribution to pain and itch processing. PLoS ONE 2020, 15, e0226289. [Google Scholar] [CrossRef]
- Hu, R.T.; Yu, Q.; Zhou, S.D.; Yin, Y.X.; Hu, R.G.; Lu, H.P.; Hu, B.L. Co-expression Network Analysis Reveals Novel Genes Underlying Alzheimer’s Disease Pathogenesis. Front. Aging Neurosci. 2020, 12, 605961. [Google Scholar] [CrossRef]
- Fromer, M.; Roussos, P.; Sieberts, S.K.; Johnson, J.S.; Kavanagh, D.H.; Perumal, T.M.; Ruderfer, D.M.; Oh, E.C.; Topol, A.; Shah, H.R.; et al. Gene expression elucidates functional impact of polygenic risk for schizophrenia. Nat. Neurosci. 2016, 19, 1442–1453. [Google Scholar] [CrossRef] [PubMed] [Green Version]
- Yemni, E.A.; Monies, D.; Alkhairallah, T.; Bohlega, S.; Abouelhoda, M.; Magrashi, A.; Mustafa, A.; AlAbdulaziz, B.; Alhamed, M.; Baz, B.; et al. Integrated Analysis of Whole Exome Sequencing and Copy Number Evaluation in Parkinson’s Disease. Sci. Rep. 2019, 9, 3344. [Google Scholar] [CrossRef] [PubMed] [Green Version]
- Rademakers, G.; Massen, M.; Koch, A.; Draht, M.X.; Buekers, N.; Wouters, K.A.D.; Vaes, N.; De Meyer, T.; Carvalho, B.; Meijer, G.A.; et al. Identification of DNA methylation markers for early detection of CRC indicates a role for nervous system-related genes in CRC. Clin. Epigenet. 2021, 13, 80. [Google Scholar] [CrossRef] [PubMed]
- Jarvela, T.S.; Lam, H.A.; Helwig, M.; Lorenzen, N.; Otzen, D.E.; McLean, P.J.; Maidment, N.T.; Lindberg, I. The neural chaperone proSAAS blocks alpha-synuclein fibrillation and neurotoxicity. Proc. Natl. Acad. Sci. USA 2016, 113, E4708–E4715. [Google Scholar] [CrossRef] [PubMed] [Green Version]
- van Steenoven, I.; Koel-Simmelink, M.J.A.; Vergouw, L.J.M.; Tijms, B.M.; Piersma, S.R.; Pham, T.V.; Bridel, C.; Ferri, G.L.; Cocco, C.; Noli, B.; et al. Identification of novel cerebrospinal fluid biomarker candidates for dementia with Lewy bodies: A proteomic approach. Mol. Neurodegener 2020, 15, 36. [Google Scholar] [CrossRef] [PubMed]
- Henssen, A.G.; Koche, R.; Zhuang, J.; Jiang, E.; Reed, C.; Eisenberg, A.; Still, E.; MacArthur, I.C.; Rodriguez-Fos, E.; Gonzalez, S.; et al. PGBD5 promotes site-specific oncogenic mutations in human tumors. Nat. Genet. 2017, 49, 1005–1014. [Google Scholar] [CrossRef] [PubMed] [Green Version]
- Henssen, A.G.; Reed, C.; Jiang, E.; Garcia, H.D.; von Stebut, J.; MacArthur, I.C.; Hundsdoerfer, P.; Kim, J.H.; de Stanchina, E.; Kuwahara, Y.; et al. Therapeutic targeting of PGBD5-induced DNA repair dependency in pediatric solid tumors. Sci. Transl. Med. 2017, 9, eaam9078. [Google Scholar] [CrossRef] [Green Version]
- Broce, I.; Karch, C.M.; Wen, N.; Fan, C.C.; Wang, Y.; Tan, C.H.; Kouri, N.; Ross, O.A.; Hoglinger, G.U.; Muller, U.; et al. Immune-related genetic enrichment in frontotemporal dementia: An analysis of genome-wide association studies. PLoS Med. 2018, 15, e1002487. [Google Scholar]
- Desestret, V.; Ciccarino, P.; Ducray, F.; Criniere, E.; Boisselier, B.; Labussiere, M.; Polivka, M.; Idbaih, A.; Kaloshi, G.; von Deimling, A.; et al. Prognostic stratification of gliomatosis cerebri by IDH1(R132H) and INA expression. J. Neuro-Oncol. 2011, 105, 219–224. [Google Scholar] [CrossRef]
- Liu, H.; Povysheva, N.; Rose, M.E.; Mi, Z.; Banton, J.S.; Li, W.; Chen, F.; Reay, D.P.; Barrionuevo, G.; Zhang, F.; et al. Role of UCHL1 in axonal injury and functional recovery after cerebral ischemia. Proc. Natl. Acad. Sci. USA 2019, 116, 4643–4650. [Google Scholar] [CrossRef] [Green Version]
- Pfoh, R.; Lacdao, I.K.; Saridakis, V. Deubiquitinases and the new therapeutic opportunities offered to cancer. Endocr.-Relat. Cancer 2015, 22, T35–T54. [Google Scholar] [CrossRef] [PubMed] [Green Version]
- Liu, S.J.; Gonzalez-Prieto, R.; Zhang, M.D.; Geurink, P.P.; Kooij, R.; Iyengar, P.V.; van Dinther, M.; Bos, E.; Zhang, X.B.; Le Devedec, S.E.; et al. Deubiquitinase Activity Profiling Identifies UCHL1 as a Candidate Oncoprotein That Promotes TGF beta-Induced Breast Cancer Metastasis. Clin. Cancer Res. 2020, 26, 1460–1473. [Google Scholar] [CrossRef] [PubMed] [Green Version]
- Wang, Q.; Liao, J.; He, Z.; Su, Y.; Lin, D.; Xu, L.; Xu, H.; Lin, J. LHX6 Affects Erlotinib Resistance and Migration of EGFR-Mutant Non-Small-Cell Lung Cancer HCC827 Cells Through Suppressing Wnt/beta-Catenin Signaling. Oncotargets Ther. 2020, 13, 10983–10994. [Google Scholar] [CrossRef]
- Bi, Q.J.; Men, X.J.; Han, R.; Li, G.L. LHX6 inhibits the proliferation, invasion and migration of breast cancer cells by modulating the PI3K/Akt/mTOR signaling pathway. Eur. Rev. Med. Pharmacol. Sci. 2018, 22, 3067–3073. [Google Scholar] [PubMed]
- Hu, Z.; Xie, L. LHX6 inhibits breast cancer cell proliferation and invasion via repression of the Wnt/beta-catenin signaling pathway. Mol. Med. Rep. 2015, 12, 4634–4639. [Google Scholar] [CrossRef] [PubMed] [Green Version]
- Chen, H.Q.; Zhao, J.; Li, Y.; Huang, Y.J.; Chen, D.J.; He, L.X.; Wang, L.Q.; Zheng, C.F.; Wang, J.; Cao, J.; et al. Epigenetic inactivation of LHX6 mediated microcystin-LR induced hepatocarcinogenesis via the Wnt/beta-catenin and P53 signaling pathways. Environ. Pollut. 2019, 252, 216–226. [Google Scholar] [CrossRef] [PubMed]
- Khan, S.; Lu, X.; Huang, Q.; Tang, J.; Weng, J.; Yang, Z.; Lv, M.; Xu, X.; Xia, F.; Zhang, M.; et al. IGFBP2 Plays an Essential Role in Cognitive Development during Early Life. Adv. Sci. 2019, 6, 1901152. [Google Scholar] [CrossRef] [Green Version]
- Li, T.; Forbes, M.E.; Fuller, G.N.; Li, J.; Yang, X.; Zhang, W. IGFBP2: Integrative hub of developmental and oncogenic signaling network. Oncogene 2020, 39, 2243–2257. [Google Scholar] [CrossRef]
- Sun, L.H.; Zhang, X.B.; Song, Q.Q.; Liu, L.; Forbes, E.; Tian, W.J.; Zhang, Z.X.; Kang, Y.A.; Wang, H.M.; Fleming, J.B.; et al. IGFBP2 promotes tumor progression by inducing alternative polarization of macrophages in pancreatic ductal adenocarcinoma through the STAT3 pathway. Cancer Lett. 2021, 500, 132–146. [Google Scholar] [CrossRef]
- Riihila, P.; Viiklepp, K.; Nissinen, L.; Farshchian, M.; Kallajoki, M.; Kivisaari, A.; Meri, S.; Peltonen, J.; Peltonen, S.; Kahari, V.M. Tumour-cell-derived complement components C1r and C1s promote growth of cutaneous squamous cell carcinoma. Br. J. Dermatol. 2020, 182, 658–670. [Google Scholar] [CrossRef]
- Bozic, T.; Lin, Q.; Frobel, J.; Wilop, S.; Hoffmann, M.; Muller-Tidow, C.; Brummendorf, T.H.; Jost, E.; Wagner, W. DNA-methylation in C1R is a prognostic biomarker for acute myeloid leukemia. Clin. Epigenet. 2015, 7, 116. [Google Scholar] [CrossRef] [PubMed] [Green Version]
- Metz, R.L.; Patel, P.S.; Hameed, M.; Bryan, M.; Rameshwar, P. Role of human HGFIN/nmb in breast cancer. Breast Cancer Res. 2007, 9, R58. [Google Scholar] [CrossRef] [PubMed] [Green Version]
- Schmidt-Kittler, O.; Ragg, T.; Daskalakis, A.; Granzow, M.; Ahr, A.; Blankenstein, T.J.F.; Kaufmann, M.; Diebold, J.; Arnholdt, H.; Muller, P.; et al. From latent disseminated cells to overt metastasis: Genetic analysis of systemic breast cancer progression. Proc. Natl. Acad. Sci. USA 2003, 100, 7737–7742. [Google Scholar] [CrossRef] [PubMed] [Green Version]
- Rich, J.N.; Shi, Q.; Hjelmeland, M.; Cummings, T.J.; Kuan, C.T.; Bigner, D.D.; Counter, C.M.; Wang, X.F. Bone-related genes expressed in advanced malignancies induce invasion and metastasis in a genetically defined human cancer model. J. Biol. Chem. 2003, 278, 15951–15957. [Google Scholar] [CrossRef] [PubMed] [Green Version]
- Metz, R.L.; Yehia, G.; Fernandes, H.; Donnelly, R.J.; Rameshwar, P. Cloning and characterization of the 5 flanking region of the HGFIN gene indicate a cooperative role among p53 and cytokine-mediated transcription factors-Relevance to cell cycle regulation. Cell Cycle 2005, 4, 315–322. [Google Scholar] [CrossRef] [PubMed]
- Weterman, M.A.J.; Ajubi, N.; Vandinter, I.M.R.; Degen, W.G.J.; Vanmuijen, G.N.P.; Ruiter, D.J.; Bloemers, H.P.J. Nmb, a Novel Gene, Is Expressed in Low-Metastatic Human-Melanoma Cell-Lines and Xenografts. Int. J. Cancer 1995, 60, 73–81. [Google Scholar] [CrossRef] [Green Version]








| Gene Name | Coef. | HR | 95% CI | p-Value |
|---|---|---|---|---|
| IGFBP2 | 0.0842 | 1.0878 | 1.0036–1.1790 | 0.0405 |
| GPRASP1 | 0.1187 | 1.1260 | 1.0099–1.2555 | 0.0325 |
| C1R | 0.0962 | 1.1010 | 1.0142–1.1951 | 0.0216 |
| CHRM3 | 0.0965 | 1.1013 | 1.0063–1.2054 | 0.0361 |
| CLSTN2 | −0.1409 | 0.8686 | 0.7665–0.9842 | 0.0272 |
| NELL1 | 0.1231 | 1.1310 | 1.0151–1.2600 | 0.0256 |
| SEZ6L2 | 0.0965 | 1.1013 | 0.9918–1.2230 | 0.0710 |
| NMB | −0.1490 | 0.8616 | 0.7935–0.9354 | 0.0004 |
| ICAM5 | 0.4547 | 1.5757 | 1.0990–2.2592 | 0.0134 |
| HPCAL4 | 0.3367 | 1.4004 | 1.1277–1.7389 | 0.0023 |
| SNAP91 | −0.0876 | 0.9162 | 0.8245–1.0180 | 0.1034 |
| PCSK1N | −0.1406 | 0.8688 | 0.8007–0.9427 | 0.0007 |
| PGBD5 | 0.1966 | 1.2173 | 1.0611–1.3966 | 0.0050 |
| INA | −0.0901 | 0.9139 | 0.8208–1.0175 | 0.1003 |
| UCHL1 | 0.0897 | 1.0938 | 0.9874–1.2117 | 0.0859 |
| LHX6 | −0.5555 | 0.5738 | 0.4645–0.7087 | 0.0000 |
| Training Set | Univariate Cox Regression Analysis | Multivariate Cox Regression Analysis | ||||
|---|---|---|---|---|---|---|
| HR | 95% CI | p-Value | HR | 95% CI | p-Value | |
| Risk (high/low) | 2.719 | 2.218–3.334 | 6.352 × 10−22 | 2.471 | 2.006–3.044 | 1.839 × 10−17 |
| Age (≥60/<60) | 1.866 | 1.544–2.255 | 1.093 × 10−10 | 1.583 | 1.304–1.922 | 3.341 × 10−06 |
| Gender (male/female) | 0.852 | 0.703–1.033 | 0.103 | 0.957 | 0.789–1.162 | 0.657 |
| Validation Set 1 | ||||||
| Risk (high/low) | 2.476 | 1.584–3.872 | 6.99 × 10−05 | 2.286 | 1.429–3.657 | 5.605 × 10−04 |
| Age (≥60/<60) | 1.796 | 1.061–3.041 | 0.029 | 1.365 | 0.788–2.364 | 0.267 |
| Gender (male/female) | 1.233 | 0.798–1.905 | 0.346 | 1.099 | 0.708–1.707 | 0.673 |
| Validation Set 2 | ||||||
| Risk (high/low) | 2.293 | 1.573–3.343 | 1.592 × 10−05 | 2.17 | 1.481–3.179 | 7.026 × 10−05 |
| Age (≥60/<60) | 2.449 | 1.734–3.459 | 3.637 × 10−07 | 2.35 | 1.655–3.337 | 1.785 × 10−06 |
| Gender (male/female) | 0.902 | 0.637–1.277 | 0.56 | 0.823 | 0.579–1.168 | 0.275 |
| Training Set | Our Model | The Model of Yin’s Signature | The Model of Pan’s Signature | The Model of Wang’s Signature | The Model of Cheng’s Signature |
|---|---|---|---|---|---|
| p-value (between low and high risk) | <0.0001 | 0.0012 | 0.0092 | <0.0001 | 0.00046 |
| AUC value of 1 year | 0.7 | 0.59 | 0.53 | 0.67 | 0.57 |
| AUC value of 2 years | 0.79 | 0.64 | 0.57 | 0.68 | 0.61 |
| AUC value of 3 years | 0.86 | 0.63 | 0.57 | 0.7 | 0.66 |
| Validation Set 1 | |||||
| p-value (between low and high risk) | <0.0001 | 0.015 | 0.1 | 0.092 | 0.19 |
| AUC value of 1 year | 0.75 | 0.68 | 0.62 | 0.42 | 0.57 |
| AUC value of 2 years | 0.74 | 0.7 | 0.6 | 0.55 | 0.68 |
| AUC value of 3 years | 0.79 | 0.65 | 0.64 | 0.49 | 0.63 |
| Validation Set 2 | |||||
| p-value (between low and high risk) | <0.0001 | 0.00039 | 0.0013 | 0.0047 | <0.0001 |
| AUC value of 1 year | 0.61 | 0.6 | 0.55 | 0.63 | 0.61 |
| AUC value of 2 years | 0.71 | 0.57 | 0.68 | 0.72 | 0.74 |
| AUC value of 3 years | 0.74 | 0.61 | 0.74 | 0.85 | 0.82 |
Publisher’s Note: MDPI stays neutral with regard to jurisdictional claims in published maps and institutional affiliations. |
© 2022 by the authors. Licensee MDPI, Basel, Switzerland. This article is an open access article distributed under the terms and conditions of the Creative Commons Attribution (CC BY) license (https://creativecommons.org/licenses/by/4.0/).
Share and Cite
Yu, Z.; Du, M.; Lu, L. A Novel 16-Genes Signature Scoring System as Prognostic Model to Evaluate Survival Risk in Patients with Glioblastoma. Biomedicines 2022, 10, 317. https://doi.org/10.3390/biomedicines10020317
Yu Z, Du M, Lu L. A Novel 16-Genes Signature Scoring System as Prognostic Model to Evaluate Survival Risk in Patients with Glioblastoma. Biomedicines. 2022; 10(2):317. https://doi.org/10.3390/biomedicines10020317
Chicago/Turabian StyleYu, Zunpeng, Manqing Du, and Long Lu. 2022. "A Novel 16-Genes Signature Scoring System as Prognostic Model to Evaluate Survival Risk in Patients with Glioblastoma" Biomedicines 10, no. 2: 317. https://doi.org/10.3390/biomedicines10020317
APA StyleYu, Z., Du, M., & Lu, L. (2022). A Novel 16-Genes Signature Scoring System as Prognostic Model to Evaluate Survival Risk in Patients with Glioblastoma. Biomedicines, 10(2), 317. https://doi.org/10.3390/biomedicines10020317
