Identification of Pre-Diabetic Biomarkers in the Progression of Diabetes Mellitus
Abstract
1. Introduction
2. Materials and Methods
2.1. Animal Studies
2.2. Serum Profiling
2.3. Analysis of the Cytokine Secretome
2.4. Quantitative Polymerase Chain Reaction (qPCR)
2.5. Immunoblotting
2.6. Statistical Analysis
3. Results
3.1. Monitoring of Body Weight, Fat Mass, and Lean Body Mass after 12-Week High-Fat Diet
3.2. DM-Associated Serum Parameters in Pre-DM
3.3. Secretome Analysis of Serum in HFD-Induced Pre-DM and DM
3.4. Lipogenic Gene Expression in the Liver of HFD-Induced Pre-DM and DM Mice
3.5. Inflammatory Gene Expression in Pre-DM and DM
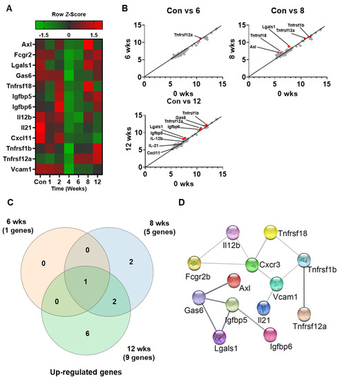
3.6. Characterization of Pre-DM Biomarkers in the Liver
3.7. Identification of DM Marker Genes in the Liver at T2DM Stage
4. Discussion
Supplementary Materials
Author Contributions
Funding
Institutional Review Board Statement
Informed Consent Statement
Data Availability Statement
Acknowledgments
Conflicts of Interest
References
- Yang, J.; Yu, P. Identification of MEDAG as a Hub Candidate Gene in the Onset and Progression of Type 2 Diabetes Mellitus by Comprehensive Bioinformatics Analysis. BioMed Res. Int. 2021, 2021, 3947350. [Google Scholar] [CrossRef] [PubMed]
- Sapra, A.; Bhandari, P. Diabetes Mellitus; StatPearls Publishing: Treasure Island, FL, USA, 2021. [Google Scholar]
- Aghaei Zarch, S.M.; Dehghan Tezerjani, M.; Talebi, M.; Vahidi Mehrjardi, M.Y. Molecular biomarkers in diabetes mellitus (DM). Med. J. Islamic Repub. Iran 2020, 34, 28. [Google Scholar] [CrossRef]
- Jeong, S.U.; Kang, D.G.; Lee, D.H.; Lee, K.W.; Lim, D.M.; Kim, B.J.; Park, K.Y.; Chin, H.J.; Koh, G. Clinical Characteristics of Type 2 Diabetes Patients according to Family History of Diabetes. Korean Diabetes J. 2010, 34, 222–228. [Google Scholar] [CrossRef] [PubMed][Green Version]
- Dorcely, B.; Katz, K.; Jagannathan, R.; Chiang, S.S.; Oluwadare, B.; Goldberg, I.J.; Bergman, M. Novel biomarkers for prediabetes, diabetes, and associated complications. Diabetes Metab. Syndr. Obes. 2017, 10, 345–361. [Google Scholar] [CrossRef] [PubMed]
- Pal, K.; Horsfall, L.; Sharma, M.; Nazareth, I.; Petersen, I. Time trends in the incidence of clinically diagnosed type 2 diabetes and pre-diabetes in the UK 2009-2018: A retrospective cohort study. BMJ Open Diabetes Res. Care 2021, 9, e001989. [Google Scholar] [CrossRef] [PubMed]
- Zeng, H.; Tong, R.; Tong, W.; Yang, Q.; Qiu, M.; Xiong, A.; Sun, S.; Ding, L.; Zhang, H.; Yang, L.; et al. Metabolic Biomarkers for Prognostic Prediction of Pre-diabetes: Results from a longitudinal cohort study. Sci. Rep. 2017, 7, 6575. [Google Scholar] [CrossRef]
- Tabak, A.G.; Herder, C.; Rathmann, W.; Brunner, E.J.; Kivimaki, M. Prediabetes: A high-risk state for diabetes development. Lancet 2012, 379, 2279–2290. [Google Scholar] [CrossRef]
- Bansal, N. Prediabetes diagnosis and treatment: A review. World J. Diabetes 2015, 6, 296–303. [Google Scholar] [CrossRef]
- Khavandi, K.; Amer, H.; Ibrahim, B.; Brownrigg, J. Strategies for preventing type 2 diabetes: An update for clinicians. Ther. Adv. Chronic Dis. 2013, 4, 242–261. [Google Scholar] [CrossRef]
- Gu, X.; Al Dubayee, M.; Alshahrani, A.; Masood, A.; Benabdelkamel, H.; Zahra, M.; Li, L.; Abdel Rahman, A.M.; Aljada, A. Distinctive Metabolomics Patterns Associated with Insulin Resistance and Type 2 Diabetes Mellitus. Front. Mol. Biosci. 2020, 7, 609806. [Google Scholar] [CrossRef]
- Shevalye, H.; Lupachyk, S.; Watcho, P.; Stavniichuk, R.; Khazim, K.; Abboud, H.E.; Obrosova, I.G. Prediabetic nephropathy as an early consequence of the high-calorie/high-fat diet: Relation to oxidative stress. Endocrinology 2012, 153, 1152–1161. [Google Scholar] [CrossRef] [PubMed]
- Suh, Y.H.; Kim, Y.; Bang, J.H.; Choi, K.S.; Lee, J.W.; Kim, W.H.; Oh, T.J.; An, S.; Jung, M.H. Analysis of gene expression profiles in insulin-sensitive tissues from pre-diabetic and diabetic Zucker diabetic fatty rats. J. Mol. Endocrinol. 2005, 34, 299–315. [Google Scholar] [CrossRef] [PubMed]
- Islam, M.S.; Venkatesan, V. Experimentally-Induced Animal Models of Prediabetes and Insulin Resistance: A Review. Acta Pol. Pharm. 2016, 73, 827–834. [Google Scholar] [PubMed]
- Wagner, R.; Heni, M.; Tabak, A.G.; Machann, J.; Schick, F.; Randrianarisoa, E.; de Angelis, M.H.; Birkenfeld, A.L.; Stefan, N.; Peter, A.; et al. Pathophysiology-based subphenotyping of individuals at elevated risk for type 2 diabetes. Nat. Med. 2021, 27, 49–57. [Google Scholar] [CrossRef]
- McGowan, M.W.; Artiss, J.D.; Strandbergh, D.R.; Zak, B. A peroxidase-coupled method for the colorimetric determination of serum triglycerides. Clin. Chem. 1983, 29, 538–542. [Google Scholar] [CrossRef]
- Richmond, W. Use of cholesterol oxidase for assay of total and free cholesterol in serum by continuous-flow analysis. Clin. Chem. 1976, 22, 1579–1588. [Google Scholar] [CrossRef]
- Bhowmik, B.; Siddiquee, T.; Mujumder, A.; Afsana, F.; Ahmed, T.; Mdala, I.A.; Do, V.M.N.C.; Khan, A.K.A.; Hussain, A.; Holmboe-Ottesen, G.; et al. Serum Lipid Profile and Its Association with Diabetes and Prediabetes in a Rural Bangladeshi Population. Int. J. Environ. Res. Public Health 2018, 15, 1944. [Google Scholar] [CrossRef]
- Safari, S.; Amini, M.; Aminorroaya, A.; Feizi, A. Patterns of changes in serum lipid profiles in prediabetic subjects: Results from a 16-year prospective cohort study among first-degree relatives of type 2 diabetic patients. Lipids Health Dis. 2020, 19, 193. [Google Scholar] [CrossRef]
- Payne, V.A.; Au, W.S.; Lowe, C.E.; Rahman, S.M.; Friedman, J.E.; O’Rahilly, S.; Rochford, J.J. C/EBP transcription factors regulate SREBP1c gene expression during adipogenesis. Biochem. J. 2009, 425, 215–223. [Google Scholar] [CrossRef]
- Chen, Z.; Yuan, W.; Liu, T.; Huang, D.; Xiang, L. Bioinformatics analysis of hepatic gene expression profiles in type 2 diabetes mellitus. Exp. Ther. Med. 2019, 18, 4303–4312. [Google Scholar] [CrossRef]
- Trocme, C.; Gonnet, N.; Di Tommaso, M.; Samouda, H.; Cracowski, J.L.; Cracowski, C.; Lambert-Porcheron, S.; Laville, M.; Nobecourt, E.; Gaddhab, C.; et al. Serum IRAP, a Novel Direct Biomarker of Prediabetes and Type 2 Diabetes? Front. Mol. Biosci. 2020, 7, 596141. [Google Scholar] [CrossRef]
- Zhao, J.; Zhang, Y.; Wei, F.; Song, J.; Cao, Z.; Chen, C.; Zhang, K.; Feng, S.; Wang, Y.; Li, W.D. Triglyceride is an independent predictor of type 2 diabetes among middle-aged and older adults: A prospective study with 8-year follow-ups in two cohorts. J. Transl. Med. 2019, 17, 403. [Google Scholar] [CrossRef]
- Caturano, A.; Acierno, C.; Nevola, R.; Pafundi, P.C.; Galiero, R.; Rinaldi, L.; Salvatore, T.; Adinolfi, L.E.; Sasso, F.C. Non-Alcoholic Fatty Liver Disease: From Pathogenesis to Clinical Impact. Processes 2021, 9, 135. [Google Scholar] [CrossRef]
- Sato, A.; Kawano, H.; Notsu, T.; Ohta, M.; Nakakuki, M.; Mizuguchi, K.; Itoh, M.; Suganami, T.; Ogawa, Y. Antiobesity effect of eicosapentaenoic acid in high-fat/high-sucrose diet-induced obesity: Importance of hepatic lipogenesis. Diabetes 2010, 59, 2495–2504. [Google Scholar] [CrossRef]
- Leclercq, I.A.; Da Silva Morais, A.; Schroyen, B.; Van Hul, N.; Geerts, A. Insulin resistance in hepatocytes and sinusoidal liver cells: Mechanisms and consequences. J. Hepatol. 2007, 47, 142–156. [Google Scholar] [CrossRef]
- Yeasmin, N.; Akhter, Q.; Mahmuda, S.; Afroz, R.; Nahar, S.; Habib, T.; Abira, M.; Hossain, S.; Das, K. Serum Triglycerides and Total Cholesterol levels and its Relation with type 2 148 Diabetes mellitus. J. Dhaka Med. Coll. 2020, 27, 148–154. [Google Scholar] [CrossRef]
- Cho, N.H.; Jang, H.C.; Choi, S.H.; Kim, H.R.; Lee, H.K.; Chan, J.C.; Lim, S. Abnormal liver function test predicts type 2 diabetes: A community-based prospective study. Diabetes Care 2007, 30, 2566–2568. [Google Scholar] [CrossRef] [PubMed]
- Tabassum, R.; Chavali, S.; Mahajan, A.; Ghosh, S.; Madhu, S.V.; Tandon, N.; Bharadwaj, D. Association analysis of TNFRSF1B polymorphisms with type 2 diabetes and its related traits in North India. Genom. Med. 2008, 2, 93–100. [Google Scholar] [CrossRef]
- Galiero, R.; Caturano, A.; Vetrano, E.; Cesaro, A.; Rinaldi, L.; Salvatore, T.; Marfella, R.; Sardu, C.; Moscarella, E.; Gragnano, F.; et al. Pathophysiological mechanisms and clinical evidence of relationship between Nonalcoholic fatty liver disease (NAFLD) and cardiovascular disease. Rev. Cardiovasc. Med. 2021, 22, 755–768. [Google Scholar] [CrossRef] [PubMed]
- Salvatore, T.; Pafundi, P.C.; Galiero, R.; Albanese, G.; Di Martino, A.; Caturano, A.; Vetrano, E.; Rinaldi, L.; Sasso, F.C. The Diabetic Cardiomyopathy: The Contributing Pathophysiological Mechanisms. Front. Med. 2021, 8, 695792. [Google Scholar] [CrossRef]
- Shi, J.; Fan, J.; Su, Q.; Yang, Z. Cytokines and Abnormal Glucose and Lipid Metabolism. Front. Endocrinol. 2019, 10, 703. [Google Scholar] [CrossRef] [PubMed]
- Wu, S.; Dong, K.; Wang, J.; Bi, Y. Tumor necrosis factor alpha improves glucose homeostasis in diabetic mice independent with tumor necrosis factor receptor 1 and tumor necrosis factor receptor 2. Endocr. J. 2018, 65, 601–609. [Google Scholar] [CrossRef]
- Bose, S.; Maity, C.; Roy, N. Inflammatory markers in pre-diabetics. J. Evol. Med. Dent. Sci. 2016, 5, 2056–2061. [Google Scholar] [CrossRef]
- Weaver, J.R.; Odanga, J.J.; Breathwaite, E.K.; Treadwell, M.L.; Murchinson, A.C.; Walters, G.; Fuentes, D.P.; Lee, J.B. An increase in inflammation and islet dysfunction is a feature of prediabetes. Diabetes Metab. Res. Rev. 2021, 37, e3405. [Google Scholar] [CrossRef] [PubMed]
- Zhang, R.; Wang, T.; Yin, Q.; Zhang, J.; Li, L.; Guo, R.; Han, Q.; Li, H.; Wang, Y.; Wang, J.; et al. FcgRIII Deficiency and FcgRIIb Defeciency Promote Renal Injury in Diabetic Mice. BioMed Res. Int. 2019, 2019, 3514574. [Google Scholar] [CrossRef] [PubMed]
- Fryk, E.; Sundelin, J.P.; Strindberg, L.; Pereira, M.J.; Federici, M.; Marx, N.; Nystrom, F.H.; Schmelz, M.; Svensson, P.A.; Eriksson, J.W.; et al. Microdialysis and proteomics of subcutaneous interstitial fluid reveals increased galectin-1 in type 2 diabetes patients. Metabolism 2016, 65, 998–1006. [Google Scholar] [CrossRef]
- Altannavch, T.S.; Roubalova, K.; Kucera, P.; Andel, M. Effect of high glucose concentrations on expression of ELAM-1, VCAM-1 and ICAM-1 in HUVEC with and without cytokine activation. Physiol. Res. 2004, 53, 77–82. [Google Scholar] [PubMed]
- Song, S.E.; Kim, Y.W.; Kim, J.Y.; Lee, D.H.; Kim, J.R.; Park, S.Y. IGFBP5 mediates high glucose-induced cardiac fibroblast activation. J. Mol. Endocrinol. 2013, 50, 291–303. [Google Scholar] [CrossRef]
- Dihingia, A.; Kalita, J.; Manna, P. Implication of a novel Gla-containing protein, Gas6 in the pathogenesis of insulin resistance, impaired glucose homeostasis, and inflammation: A review. Diabetes Res. Clin. Pract. 2017, 128, 74–82. [Google Scholar] [CrossRef]
- Eiris, N.; Gonzalez-Lara, L.; Santos-Juanes, J.; Queiro, R.; Coto, E.; Coto-Segura, P. Genetic variation at IL12B, IL23R and IL23A is associated with psoriasis severity, psoriatic arthritis and type 2 diabetes mellitus. J. Dermatol. Sci. 2014, 75, 167–172. [Google Scholar] [CrossRef]
- Trembleau, S.; Penna, G.; Bosi, E.; Mortara, A.; Gately, M.K.; Adorini, L. Interleukin 12 administration induces T helper type 1 cells and accelerates autoimmune diabetes in NOD mice. J. Exp. Med. 1995, 181, 817–821. [Google Scholar] [CrossRef]
- Morahan, G.; McKinnon, E.; Berry, J.; Browning, B.; Julier, C.; Pociot, F.; James, I.; Type, I.D.G.C. Evaluation of IL12B as a candidate type I diabetes susceptibility gene using data from the Type I Diabetes Genetics Consortium. Genes Immun. 2009, 10 (Suppl. S1), S64–S68. [Google Scholar] [CrossRef] [PubMed]
- Benjafield, A.V.; Glenn, C.L.; Wang, X.L.; Colagiuri, S.; Morris, B.J. TNFRSF1B in genetic predisposition to clinical neuropathy and effect on HDL cholesterol and glycosylated hemoglobin in type 2 diabetes. Diabetes Care 2001, 24, 753–757. [Google Scholar] [CrossRef]
- Tabassum, R.; Mahajan, A.; Chauhan, G.; Dwivedi, O.P.; Dubey, H.; Sharma, V.; Kundu, B.; Ghosh, S.; Tandon, N.; Bharadwaj, D. No association of TNFRSF1B variants with type 2 diabetes in Indians of Indo-European origin. BMC Med. Genet. 2011, 12, 110. [Google Scholar] [CrossRef] [PubMed]
- Chacon, M.R.; Richart, C.; Gomez, J.M.; Megia, A.; Vilarrasa, N.; Fernandez-Real, J.M.; Garcia-Espana, A.; Miranda, M.; Masdevall, C.; Ricard, W.; et al. Expression of TWEAK and its receptor Fn14 in human subcutaneous adipose tissue. Relationship with other inflammatory cytokines in obesity. Cytokine 2006, 33, 129–137. [Google Scholar] [CrossRef] [PubMed]
- Galle-Treger, L.; Sankaranarayanan, I.; Hurrell, B.P.; Howard, E.; Lo, R.; Maazi, H.; Lewis, G.; Banie, H.; Epstein, A.L.; Hu, P.; et al. Costimulation of type-2 innate lymphoid cells by GITR promotes effector function and ameliorates type 2 diabetes. Nat. Commun. 2019, 10, 713. [Google Scholar] [CrossRef]
- Sutherland, A.P.; Van Belle, T.; Wurster, A.L.; Suto, A.; Michaud, M.; Zhang, D.; Grusby, M.J.; von Herrath, M. Interleukin-21 is required for the development of type 1 diabetes in NOD mice. Diabetes 2009, 58, 1144–1155. [Google Scholar] [CrossRef]
- Nagai, K.; Arai, H.; Yanagita, M.; Matsubara, T.; Kanamori, H.; Nakano, T.; Iehara, N.; Fukatsu, A.; Kita, T.; Doi, T. Growth arrest-specific gene 6 is involved in glomerular hypertrophy in the early stage of diabetic nephropathy. J. Biol. Chem. 2003, 278, 18229–18234. [Google Scholar] [CrossRef]
- Lu, S.; Purohit, S.; Sharma, A.; Zhi, W.; He, M.; Wang, Y.; Li, C.J.; She, J.X. Serum insulin-like growth factor binding protein 6 (IGFBP6) is increased in patients with type 1 diabetes and its complications. Int. J. Clin. Exp. Med. 2012, 5, 229–237. [Google Scholar] [PubMed]
- Bergman, P.B.; Moravski, C.J.; Edmondson, S.R.; Russo, V.C.; Bach, L.A.; Wilkinson-Berka, J.L.; Werther, G.A. Expression of the IGF system in normal and diabetic transgenic (mRen-2)27 rat eye. Investig. Ophthalmol. Vis. Sci. 2005, 46, 2708–2715. [Google Scholar] [CrossRef]
- Chen, X.; Chen, R.; Jin, R.; Huang, Z. The role of CXCL chemokine family in the development and progression of gastric cancer. Int. J. Clin. Exp. Pathol. 2020, 13, 484–492. [Google Scholar] [PubMed]
- Kochumon, S.; Madhoun, A.A.; Al-Rashed, F.; Azim, R.; Al-Ozairi, E.; Al-Mulla, F.; Ahmad, R. Adipose tissue gene expression of CXCL10 and CXCL11 modulates inflammatory markers in obesity: Implications for metabolic inflammation and insulin resistance. Ther. Adv. Endocrinol. Metab. 2020, 11, 2042018820930902. [Google Scholar] [CrossRef] [PubMed]







| Name | Title 3 | |
|---|---|---|
| L32 | F R | ACATTTGCCCTGAATGTGGT ATCCTCTTGCCCTGATCCTT |
| Srebp-1c | F R | GGAGCCATGGATTGCACATT GGCCCGGGAAGTCACTGT |
| Fas | F R | AAGTTGCCCGAGTCAGAGAA CGTCGAACTTGGAGAGATCC |
| Acc1 | F R | TGACAGACTGATCGCAGAGAAAG TGGAGAGCCCCACACACA |
| Scd1 | F R | CCGGAGACCCCTTAGATCGA TAGCCTGTAAAAGATTTCTGCAAACC |
| Tnf-α | F R | AGGGTCTGGGCCATAGAACT CCACCACGCTCTTCTGTCTAC |
| Mcp1 | F R | ACTGAAGCCAGCTCTCTCTTCC TTCCTTCTTGGGGTCAGCACAG |
| Il-1β | F R | AGCTTCAAATCTCGCAGCAG TCTCCACAGCCACAATGAGT |
| Fizz1 | F R | CCAATCCAGCTAACTATCCCTCC ACCCAGTAGCAGTCATCCCA |
| Clec10a | F R | TGAGAAAGGCTTTAAGAACTGGG GACCACCTGTAGTGATGTGGG |
| Cd206 | F R | TGTGGTGAGCTGAAAGGTGA CAGGTGTGGGCGCAGGTAGT |
| Vcam1 | F R | ACGAGGCTGGAATTAGCAGA TTCGGGCACATTTCCACAAG |
| Fcgr2b | F R | CAAGCAGCAGCCCATACAAT CCCAATGCCAAGGGAGACTA |
| Lgals1 | F R | AACCTGGGGAATGTCTCAAAGT GGTGATGCACACCTCTGTGA |
| Axl | F R | GGAACCCAGGGAATATCACAGG AGTTCTAGGATCTGTCCATCTCG |
| Cxcl11 | F R | ATCCTGGGAACGTCTGACTG AATACGTGGCTGCATGTTCC |
| Il-21 | F R | ATAGGCTCTCGTTCCCACAG CTCCTCAGTCCTCGGGAATC |
| Il-12b | F R | GGGTGACTTAATCGCCACAC CATGGCACGATGGAACTTGT |
| Igfbp5 | F R | TTGACCAGCCAGAACAAAGC GACCTCCTCCGTATCCTGTG |
| Igfbp6 | F R | CCGCAGACACTTGGATTCAG GACACTGCTGCTTTCGGTAG |
| Gas6 | F R | ACAGACTCAGACACCTGTGG GGTCTTCTCCTTGGAGCTGT |
| Tnfrsf1b | F R | CACAGAGGCCCTTCAGGTTA ACAGAGCAACTCTGCCTGAT |
| Tnfrsf12a | F R | GGATTCGGCTTGGTGTTGAT CAGTCCATGCACTTGTCGAG |
| Tnfrsf18 | F R | CACTGCCCACTGAGCAATAC CACATGTGTTGCCTCCTCAG |
| Gene | Full Name | Gene Expression Profiling |
|---|---|---|
| Axl | AXL receptor tyrosine kinase | adipose white, liver, adipose brown |
| Cxcl11 | chemokine (C-X-C motif) ligand 11 | adipose white, liver, adipose brown |
| Fcgr2b | Fc receptor, IgG, low affinity Iib | adipose white, liver, adipose brown |
| Igfbp5 | Insulin-like growth factor binding protein 5 | adipose white, liver, adipose brown |
| lgfbp6 | Insulin-like growth factor binding protein 6 | adipose white, liver, adipose brown |
| lL-12b | Interleukin 12b | adipose white, liver, adipose brown |
| lL-21 | Interleukin 21 | adipose white, liver, adipose brown |
| Gas6 | growth arrest specific 6 | adipose white, liver, adipose brown |
| Lgals1 | lectin, galactose binding, soluble 1 | adipose white, liver, adipose brown |
| Tnfrsf18 | tumor necrosis factor receptor superfamily, member 18 | adipose white, liver, adipose brown |
| Tnfrsf12a | tumor necrosis factor receptor superfamily, member 12a | adipose white, liver, adipose brown |
| Tnfrsf1b | tumor necrosis factor receptor superfamily, member 1b | adipose white, liver, adipose brown |
| Vcam1 | vascular cell adhesion molecule 1 | adipose white, liver, adipose brown |
Publisher’s Note: MDPI stays neutral with regard to jurisdictional claims in published maps and institutional affiliations. |
© 2021 by the authors. Licensee MDPI, Basel, Switzerland. This article is an open access article distributed under the terms and conditions of the Creative Commons Attribution (CC BY) license (https://creativecommons.org/licenses/by/4.0/).
Share and Cite
Lee, J.-H.; Kim, D.-Y.; Pantha, R.; Lee, E.-H.; Bae, J.-H.; Han, E.; Song, D.-K.; Kwon, T.K.; Im, S.-S. Identification of Pre-Diabetic Biomarkers in the Progression of Diabetes Mellitus. Biomedicines 2022, 10, 72. https://doi.org/10.3390/biomedicines10010072
Lee J-H, Kim D-Y, Pantha R, Lee E-H, Bae J-H, Han E, Song D-K, Kwon TK, Im S-S. Identification of Pre-Diabetic Biomarkers in the Progression of Diabetes Mellitus. Biomedicines. 2022; 10(1):72. https://doi.org/10.3390/biomedicines10010072
Chicago/Turabian StyleLee, Jae-Ho, Do-Young Kim, Rubee Pantha, Eun-Ho Lee, Jae-Hoon Bae, Eugene Han, Dae-Kyu Song, Taeg Kyu Kwon, and Seung-Soon Im. 2022. "Identification of Pre-Diabetic Biomarkers in the Progression of Diabetes Mellitus" Biomedicines 10, no. 1: 72. https://doi.org/10.3390/biomedicines10010072
APA StyleLee, J.-H., Kim, D.-Y., Pantha, R., Lee, E.-H., Bae, J.-H., Han, E., Song, D.-K., Kwon, T. K., & Im, S.-S. (2022). Identification of Pre-Diabetic Biomarkers in the Progression of Diabetes Mellitus. Biomedicines, 10(1), 72. https://doi.org/10.3390/biomedicines10010072

