Testing the Multi-Theory Model (MTM) to Predict the Use of New Technology for Social Connectedness in the COVID-19 Pandemic
Abstract
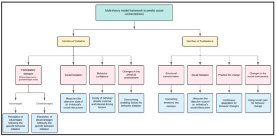
:1. Introduction
2. Materials and Methods
2.1. Study Design and Data Collection
2.2. Eligibility Criteria:
2.3. Ethical Considerations
2.4. Data Protection and Information Security
2.5. Survey Questionnaire
2.6. Statistical Analysis
2.7. Testing of HRM Assumptions
2.8. Sample Size Justification
3. Results
Sample Characteristics
4. Discussion
4.1. Implications for Practice
4.2. Strengths and Limitations
5. Conclusions
Author Contributions
Funding
Institutional Review Board Statement
Informed Consent Statement
Data Availability Statement
Acknowledgments
Conflicts of Interest
References
- Gerst-Emerson, K.; Jayawardhana, J. Loneliness as a public health issue: The impact of loneliness on health care utilization among older adults. Am. J. Public Health 2015, 105, 1013–1019. [Google Scholar] [CrossRef]
- Jeste, D.V.; Lee, E.E.; Cacioppo, S. Battling the Modern Behavioral Epidemic of Loneliness: Suggestions for Research and Interventions. JAMA Psychiatry 2020, 77, 553–554. [Google Scholar] [CrossRef] [PubMed]
- Murthy, V. The Surgeon General’s Prescription of Happiness. TEDMED 2016. Available online: https://tedmed.com/talks/show?id=527633 (accessed on 31 January 2021).
- Cacioppo, J.T.; Cacioppo, S. The growing problem of loneliness. Lancet 2018, 391, 426. [Google Scholar] [CrossRef] [Green Version]
- Hwang, T.J.; Rabheru, K.; Peisah, C.; Reichman, W.; Ikeda, M. Loneliness and social isolation during the COVID-19 pandemic. Int. Psychogeriatr. 2020, 32, 1217–1220. [Google Scholar] [CrossRef] [PubMed]
- Chen, Y.; Feeley, T.H. Social support, social strain, loneliness, and well-being among older adults: An analysis of the Health and Retirement Study. J. Soc. Pers. Relatsh. 2014, 31, 141–161. [Google Scholar] [CrossRef]
- Holt-Lunstad, J.; Smith, T.B.; Baker, M.; Harris, T.; Stephenson, D. Loneliness and social isolation as risk factors for mortality: A meta-analytic review. Perspect. Psychol. Sci. 2015, 10, 227–237. [Google Scholar] [CrossRef] [Green Version]
- Valtorta, N.K.; Kanaan, M.; Gilbody, S.; Ronzi, S.; Hanratty, B. Loneliness and social isolation as risk factors for coronary heart disease and stroke: Systematic review and meta-analysis of longitudinal observational studies. Heart 2016, 102, 1009–1016. [Google Scholar] [CrossRef] [Green Version]
- Ebinger, J.E.; Achamallah, N.; Ji, H.; Claggett, B.L.; Sun, N.; Botting, P.; Nguyen, T.; Luong, E.; Kim, E.H.; Park, E.; et al. Pre-existing traits associated with Covid-19 illness severity. PLoS ONE 2020, 15, e0236240. [Google Scholar] [CrossRef]
- Stickley, A.; Koyanagi, A. Physical multimorbidity and loneliness: A population-based study. PLoS ONE 2018, 13, e0191651. [Google Scholar] [CrossRef]
- Choi, E.Y.; Farina, M.P.; Wu, Q.; Ailshire, J. COVID-19 social distancing measures and loneliness among older adults. J. Gerontol. B Psychol. Sci. Soc. Sci. 2021, gbab009. [Google Scholar] [CrossRef]
- Miller, E.D. Loneliness in the era of COVID-19. Front. Psychol. 2020, 11, 1–3. [Google Scholar] [CrossRef] [PubMed]
- Stickley, A.; Matsubayashi, T.; Ueda, M. Loneliness and COVID-19 preventive behaviours among Japanese adults. J. Public Health 2020. epub ahead of print. [Google Scholar] [CrossRef] [PubMed]
- Rosenberg, M.; Luetke, M.; Hensel, D.; Kianersi, S.; Fu, T.C.; Herbenick, D. Depression and loneliness during April 2020 COVID-19 restrictions in the United States, and their associations with frequency of social and sexual connections. Soc. Psychiatry Psychiatr. Epidemiol. 2021, 1–12, epub ahead of print. [Google Scholar]
- Shah, S.G.S.; Nogueras, D.; van Woerden, H.C.; Kiparoglou, V. The COVID-19 pandemic: A pandemic of lockdown loneliness and the role of digital technology. J. Med. Internet Res. 2020, 22, e22287. [Google Scholar] [CrossRef] [PubMed]
- Bastoni, S.; Wrede, C.; Ammar, A.; Braakman-Jansen, A.; Sanderman, R.; Gaggioli, A.; Trabelsi, K.; Masmoudi, L.; Boukhris, O.; Glenn, J.M.; et al. Psychosocial effects and use of communication technologies during home confinement in the first wave of the COVID-19 pandemic in Italy and The Netherlands. Int. J. Environ. Res. Public Health 2021, 18, 2619. [Google Scholar] [CrossRef]
- David, M.E.; Roberts, J.A. Smartphone use during the COVID-19 pandemic: Social versus physical distancing. Int. J. Environ. Res. Public Health 2021, 18, 1034. [Google Scholar] [CrossRef] [PubMed]
- Sharma, M. Multi-theory model (MTM) for health behavior change. WebmedCentral Behav. 2015, 6, WMC004982. [Google Scholar]
- Hayes, T.; Sharma, M.; Shahbazi, M.; Sung, J.H.; Bennett, R.; Reese-Smith, J. The evaluation of a fourth-generation multi-theory model (MTM) based intervention to initiate and sustain physical activity in African American women. Health Promot. Perspect. 2019, 9, 13–23. [Google Scholar] [CrossRef] [Green Version]
- Batra, K.; Morgan, A.E.; Sharma, M. COVID-19 and social isolation endangering psychological health of older adults: Implications for telepsychiatry. Signa Vitae 2020, 16, 14–19. [Google Scholar]
- Sharma, M.; Batra, K.; Davis, R.; Wilkerson, A. Explaining handwashing behavior among college students during COVID-19 pandemic using the multi-theory model (MTM) of health behavior change. Healthcare 2021, 9, 55. [Google Scholar] [CrossRef]
- Sharma, M.; Catalano, H.P.; Nahar, V.K.; Lingam, V.; Johnson, P.; Ford, M.A. Using multi-theory model of health behavior change to predict portion size consumption among college students. Health Promot. Perspect. 2016, 6, 137–144. [Google Scholar] [CrossRef] [Green Version]
- Sharma, M. Theoretical Foundations of Health Education and Health Promotion, 3rd ed.; Jones and Bartlett: Burlington, MA, USA, 2017; pp. 250–262. [Google Scholar]
- Miller, C.A.; Guidry, J.P.D.; Dahman, B.; Thomson, M.D. A tale of two diverse Qualtrics samples: Information for online survey researchers. Cancer Epidemiol. Biomark. Prev. 2020, 29, 731–735. [Google Scholar] [CrossRef] [PubMed] [Green Version]
- Sharma, M.; Petosa, R.L. Measurement and Evaluation for Health Educators, 1st ed.; Jones & Bartlett Learning: Burlington, MA, USA, 2014. [Google Scholar]
- Kaiser, H.F. The application of electronic computers to factor Analysis. Educ. Psychol. Meas. 1960, 20, 141–151. [Google Scholar] [CrossRef]
- DeCoster, J.; Gallucci, M.; Iselin, A.R. Best practices for using median splits, artificial categorization, and their continuous alternatives. J. Exp. Psychopathol. 2011, 2, 197–209. [Google Scholar] [CrossRef]
- Cohen, J. Statistical Power Analysis for the Behavioral Sciences, 2nd ed. 1988. Available online: http://utstat.toronto.edu/~brunner/oldclass/378f16/readings/CohenPower.pdf (accessed on 1 February 2021).
- Faul, F.; Erdfelder, E.; Buchner, A.; Lang, A.G. Statistical power analyses using G*Power 3.1: Tests for correlation and regression analyses. Behav. Res. Methods 2009, 41, 1149–1160. [Google Scholar] [CrossRef] [PubMed] [Green Version]
- Kaiser, H.F. An index of factorial simplicity. Psychometrika 1974, 39, 32–36. [Google Scholar] [CrossRef]
- Stevens, J. Applied Multivariate Statistics for the Social Sciences, 3rd ed.; Lawrence Erlbaum Associates: Mahwah, NJ, USA, 1996. [Google Scholar]
- Banerjee, D.; Rai, M. Social isolation in Covid-19: The impact of loneliness. Int. J. Soc. Psychiatry 2020, 66, 525–527. [Google Scholar] [CrossRef] [PubMed]
- Eghtesadi, M. Breaking social isolation amidst COVID-19: A viewpoint on improving access to technology in long-term care facilities. J. Am. Geriatr. Soc. 2020, 68, 949–950. [Google Scholar] [CrossRef] [PubMed] [Green Version]
- Leigh-Hunt, N.; Bagguley, D.; Bash, K.; Turner, V.; Turnbull, S.; Valtorta, N.; Caan, W. An overview of systematic reviews on the public health consequences of social isolation and loneliness. Public Health 2017, 152, 157–171. [Google Scholar] [CrossRef] [Green Version]
- Yoshany, N.; Sharma, M.; Bahri, N.; Jambarsang, S.; Morowatisharifabad, M.A. Predictors in initiating and maintaining nutritional behaviors to deal with menopausal symptoms based on multi-theory model. Int. Q. Community Health Educ. 2021, 1–8. [Google Scholar] [CrossRef]
- Williams, J.L.; Sharma, M.; Mendy, V.L.; Leggett, S.; Akil, L.; Perkins, S. Using multi theory model (MTM) of health behavior change to explain intention for initiation and sustenance of the consumption of fruits and vegetables among African American men from barbershops in Mississippi. Health Promot. Perspect. 2020, 10, 200–206. [Google Scholar] [CrossRef] [PubMed]
- Rogers, E.M. Diffusion of Innovations, 5th ed.; Free Press: New York, NY, USA, 2003. [Google Scholar]
- Greenhalgh, T.; Robert, G.; Bate, P.; Macfralane, F.; Kyriakidou, O. Diffusion of Innovations in Health Service Organizations: A Systematic Literature Review; Blackwell: Malden, MA, USA, 2005. [Google Scholar]
- Nahar, V.K.; Sharma, M.; Catalano, H.P.; Ickes, M.J.; Johnson, P.; Ford, M.A. Testing multi-theory model (MTM) in predicting initiation and sustenance of physical activity behavior among college students. Health Promot. Perspect. 2016, 6, 58–65. [Google Scholar] [CrossRef] [PubMed] [Green Version]
- Sharma, M.; Stephens, P.M.; Nahar, V.K.; Catalano, H.P.; Lingam, V.; Ford, M.A. Using multi-theory model to predict initiation and sustenance of fruit and vegetable consumption among college students. J. Am. Osteopath Assoc. 2018, 118, 507–517. [Google Scholar]
- Goleman, D. Emotional Intelligence; Bantam: New York, NY, USA, 1995. [Google Scholar]
- Sharma, M.; Catalano, H.P.; Nahar, V.K.; Lingam, V.; Johnson, P.; Ford, M.A. Using multi-theory model (MTM) of health behavior change to predict water consumption instead of sugar sweetened beverages. J. Res. Health Sci. 2017, 17, e00370. [Google Scholar]
- Villegas, N.; Cianelli, R.; de Tantillo, L.; Warheit, M.; Montano, N.P.; Ferrer, L.; Patel, S. Assessment of technology use and technology preferences for HIV prevention among Hispanic women. Hisp. Health Care Int. 2018, 16, 197–203. [Google Scholar] [CrossRef]
- Manganello, J.A.; Gerstner, G.; Pergolino, K.; Graham, Y.; Strogatz, D. Media and technology use among Hispanics/Latinos in New York: Implications for health communication programs. J. Racial Ethn Health Disparities 2016, 3, 508–517. [Google Scholar] [CrossRef] [PubMed]
- Riva, G.; Mantovani, F.; Wiederhold, B.K. Positive technology and COVID-19. Cyberpsychol. Behav. Soc. Netw. 2020, 23, 581–587. [Google Scholar] [CrossRef]
- Brown, L.; Sharma, M.; Leggett, S.; Sung, J.H.; Bennett, R.L.; Azevedo, M. Efficacy testing of the SAVOR (Sisters Adding Fruits and Vegetables for Optimal Results) intervention among African American women: A randomized controlled trial. Health Promot. Perspect. 2020, 10, 270–280. [Google Scholar] [CrossRef] [PubMed]

| Variable | Characteristics | Mean ± SD | n (%) |
|---|---|---|---|
| Age | - | 43.9 ± 18.3 | - |
| Sex | Female | - | 192 (50.3) |
| Male | - | 189 (49.5) | |
| Race | White/Caucasian | - | 272 (71.2) |
| Non-white | - | 110 (28.8) | |
| Ethnicity | Hispanic | - | 66 (17.3) |
| Non-Hispanic | - | 316 (82.7) | |
| Employment | Yes | - | 177 (46.3) |
| No | - | 205 (53.7) | |
| Number of hours worked weekly * Income | - | 36.1 ± 25.3 | - |
| <$25,000 | - | 99 (25.9) | |
| $25,001–$50,000 | - | 92 (24.1) | |
| $50,001–$75,000 | - | 77 (20.2) | |
| $75,001–$100,000 | - | 37 (9.7) | |
| $100,001–$125,000 | - | 24 (6.3) | |
| >$125,000 | - | 33 (8.7) | |
| Prefer not to answer | - | 20 (5.2) | |
| Residence | Rural | - | 111(29.1) |
| Semiurban | - | 129 (33.8) | |
| Urban | - | 142 (37.1) | |
| Health insurance | Yes | - | 325 (85.1) |
| No | - | 57 (14.9) | |
| Marital status | Married | - | 170 (44.5) |
| Never married | - | 117 (30.6) | |
| Divorced/separated | - | 43 (11.3) | |
| Widowed | - | 16 (4.2) | |
| Others ** | - | 36 (9.4) | |
| Smartphone with internet | Yes | - | 357 (93.5) |
| No | - | 25 (6.5) | |
| Used new technology during COVID-19 | Yes | - | 227 (59.4) |
| No | - | 155 (40.6) | |
| Social isolation | Low (score ≤6.0) | - | 202 (52.9) |
| High (score > 6.0) | - | 180 (47.1) | |
| Type of technology used | Video conferencing | - | 48 (12.6) |
| Smartphone apps | - | 36 (9.4) | |
| M-health | - | 11 (2.9) | |
| Other *** | - | 33 (8.7) | |
| More than one (the combination of the above) | - | 155 (40.6) | |
| None | - | 99 (25.9) | |
| Mobile phone | Yes | - | 365 (95.5) |
| No | - | 17 (4.5) |
| Variable | Characteristics | New Technology Use During COVID-19 n (%) | p-Value | |
|---|---|---|---|---|
| (Yes, n = 227, 59.4%) | (No, n = 155, 40.6%) | |||
| Age groups | <55 years | 166 (73.1) | 95 (61.3) | 0.02 |
| ≥55 years | 61 (26.9) | 60 (38.7) | - | |
| Sex | Female | 119 (52.4) | 73 (47.1) | 0.4 |
| Male | 107 (47.1) | 82 (52.9) | - | |
| Race | White/Caucasian | 162 (71.4) | 110 (71.0) | 0.9 |
| Non-white | 65 (28.6) | 45 (29.0) | - | |
| Ethnicity | Hispanic | 48 (21.1) | 18 (11.6) | 0.02 |
| Non-Hispanic | 179 (78.9) | 137 (88.4) | - | |
| Employment | Yes | 128 (56.4) | 49 (31.6) | <0.0001 |
| No | 99 (43.6) | 106 (68.4) | - | |
| Income | <$25,000 | 43 (18.9) | 56 (36.1) | <0.0001 * |
| $25,001–$50,000 | 52 (22.9) | 40 (25.8) | 0.5 | |
| $50,001–$75,000 | 51 (22.5) | 26 (16.8) | 0.2 | |
| $75,001–$100,000 | 23 (10.1) | 14 (9.0) | 0.7 | |
| $100,001–$125,000 | 20 (8.8) | 4 (2.6) | 0.6 | |
| >$125,000 | 28 (12.3) | 5 (3.2) | <0.0001 * | |
| Residence | Rural | 58 (25.6) | 53 (34.2) | 0.1 |
| Semiurban | 77 (33.9) | 52 (33.5) | - | |
| Urban | 92 (40.5) | 50 (32.3) | - | |
| Health insurance | Yes | 201 (88.5) | 124 (80.0) | 0.02 |
| No | 26 (11.5) | 31 (20.0) | - | |
| Marital status | Married | 106 (46.7) | 64 (41.3) | 0.5 |
| Never married | 69 (30.4) | 48 (31.0) | - | |
| Divorced/Separated | 21 (9.3) | 22 (14.2) | - | |
| Widowed | 8 (3.5) | 8 (5.2) | - | |
| Others | 23 (10.1) | 13 (8.4) | - | |
| Social isolation | Low (score ≤ 6.0) | 103 (45.4) | 99 (63.9) | <0.0001 |
| High (score > 6.0) | 124 (54.6) | 56 (36.1) | - | |
| Smartphone with internet | Yes | 219 (96.5) | 138 (89.0) | 0.004 |
| No | 8 (3.5) | 17 (11.0) | - | |
| Mobile phone | Yes | 223 (98.2) | 142 (91.6) | 0.002 |
| No | 4 (1.8) | 13 (8.4) | - | |
| Groups | Those Who Used Technology During COVID-19 (n = 227) | Those Who Did Not Use Technology During COVID-19 (n = 155) | |||||||
|---|---|---|---|---|---|---|---|---|---|
| Constructs | Possible Score Range | Observed Score Range | Mean ± SD | Cronbach’s Alpha | Possible Score Range | Observed Score Range | Mean ± SD | Cronbach’s Alpha | p-Value * |
| Initiation | 0–4 | 0–4 | 2.72± 1.2 | - | 0–4 | 0–4 | 1.82 ± 1.3 | - | <0.0001 |
| Social isolation | 0–12 | 0–12 | 6.96 ± 3.0 | 0.83 | 0–12 | 0–12 | 5.51 ± 3.6 | 0.83 | <0.0001 |
| Participatory dialogue: advantages | 0–12 | 0–12 | 7.16 ± 2.79 | 0.83 | 0–12 | 0–12 | 4.77 ± 3.3 | 0.90 | <0.0001 |
| Participatory dialogue: disadvantages | 0–12 | 0–12 | 4.68 ± 3.11 | 0.79 | 0–12 | 0–12 | 4.68 ± 3.13 | 0.77 | 0.9 |
| Participatory dialogue ** | −12–+12 | −8–+12 | 2.48 ± 3.4 | - | −12–+12 | −12–+10 | 0.09 ± 3.8 | - | <0.0001 |
| Behavior confidence | 0–12 | 0–12 | 8.25± 2.87 | 0.81 | 0–12 | 0–12 | 6.48 ± 3.4 | 0.87 | <0.0001 |
| Changes in the physical environment | 0–12 | 0–12 | 7.61 ± 3.1 | 0.81 | 0–12 | 0–12 | 5.72 ± 3.5 | 0.86 | <0.0001 |
| Entire initiation scale | - | - | - | 0.82 | - | - | - | 0.84 | - |
| Sustenance | 0–4 | 0–4 | 2.78 ± 1.09 | - | 0–4 | 0–4 | 1.99 ± 1.23 | - | <0.0001 |
| Emotional transformation | 0–12 | 0–12 | 7.48± 3.05 | 0.85 | 0–12 | 0–12 | 5.63 ± 3.45 | 0.89 | <0.0001 |
| Practice for change | 0–12 | 0–12 | 7.43 ± 3.04 | 0.83 | 0–12 | 0–12 | 5.80 ± 3.58 | 0.90 | <0.0001 |
| Changes in the social environment | 0–12 | 0–12 | 7.49 ± 2.98 | 0.73 | 0–12 | 0–12 | 5.75 ± 3.46 | 0.81 | <0.0001 |
| Entire sustenance scale | - | - | - | 0.90 | - | - | - | 0.94 | - |
| Entire scale | - | - | - | 0.91 | - | - | - | 0.93 | - |
| Variables | Model 1 | Model 2 | Model 3 | Model 4 | ||||
|---|---|---|---|---|---|---|---|---|
| B | β | B | β | B | β | B | β | |
| The Likelihood for Initiation as a Dependent Variable | ||||||||
| Constant | 2.34 ** | - | 2.23 ** | - | 1.22 ** | - | 0.59 | - |
| Age | −0.074 | −0.028 | −0.176 | −0.067 | −0.015 | −0.006 | −0.016 | −0.006 |
| Sex | −0.130 | −0.056 | −0.107 | −0.046 | −0.155 | −0.067 | −0.140 | −0.060 |
| Income | 0.054 | 0.083 | 0.059 | 0.090 | −0.012 | −0.019 | 0.003 | 0.005 |
| Social isolation | 0.056 | 0.146 | 0.046 | 0.119 | 0.023 | 0.059 | 0.017 | 0.043 |
| Participatory dialogue | - | - | 0.105 ** | 0.307 | 0.056 ** | 0.163 | 0.054 * | 0.158 |
| Changes in the physical environment | - | - | - | - | 0.176 ** | 0.472 | 0.053 * | 0.143 |
| Behavioral confidence | - | - | - | - | - | - | 0.184 ** | 0.455 |
| R2 | 0.038 | - | 0.130 | - | 0.310 | - | 0.408 | - |
| F | 1.43 | - | 4.64 ** | - | 12.19 ** | - | 16.55 ** | - |
| ΔR2 | 0.038 | - | 0.092 | - | 0.180 | - | 0.098 | - |
| ΔF2 | 1.43 | - | 23.03 ** | - | 56.75 ** | - | 35.74 ** | - |
| The Likelihood for Sustenance as a Dependent Variable | ||||||||
| Constant | 2.51 ** | - | 1.12 ** | - | 0.94 ** | - | 0.80 ** | - |
| Age | −0.011 | −0.005 | 0.059 | 0.024 | 0.122 | 0.050 | 0.167 | 0.069 |
| Sex | −0.161 | −0.075 | −0.153 | −0.071 | −0.165 | −0.076 | −0.161 | −0.074 |
| Income | 0.035 | 0.059 | 0.005 | 0.008 | −0.003 | −0.005 | −0.017 | −0.027 |
| Social isolation | 0.029 | 0.082 | −0.005 | −0.014 | −0.005 | −0.014 | −0.012 | −0.032 |
| Emotional transformation | - | - | 0.218 ** | 0.619 | 0.138 ** | 0.390 | 0.115 ** | 0.326 |
| Practice for change | - | - | - | - | 0.100 ** | 0.282 | 0.086 ** | 0.243 |
| Changes in the social environment | - | - | - | - | - | - | 0.061 * | 0.169 |
| R2 | 0.040 | - | 0.408 | - | 0.433 | - | 0.449 | - |
| F | 1.507 | - | 21.46 ** | - | 20.68 ** | - | 19.55 ** | - |
| ΔR2 | 0.040 | - | 0.368 | - | 0.025 | - | 0.016 | - |
| ΔF2 | 1.507 | - | 135.64 ** | - | 9.40 ** | - | 6.389 * | - |
| Variables | Model 1 | Model 2 | Model 3 | Model 4 | ||||
|---|---|---|---|---|---|---|---|---|
| B | β | B | β | B | β | B | β | |
| The Likelihood For Initiation As A Dependent Variable | ||||||||
| Constant | 1.965 ** | - | 1.899 ** | - | 0.909 * | - | 0.596 | - |
| Age | −0.466 * | −0.179 | −0.450* | −0.172 | −0.317 | −0.121 | −0.286 | −0.110 |
| Sex | 0.459 * | 0.180 | 0.567 ** | 0.222 | 0.358 * | 0.140 | 0.372 * | 0.146 |
| Income | 0.066 | 0.090 | 0.063 | 0.085 | 0.025 | 0.035 | 0.036 | 0.049 |
| Social isolation | 0.033 | 0.095 | 0.021 | 0.059 | −0.009 | −0.027 | −0.005 | −0.014 |
| Participatory dialogue | - | - | 0.099 ** | 0.030 | 0.051 * | 0.154 | 0.039 | 0.117 |
| Changes in the physical environment | - | - | - | - | 0.190 ** | 0.526 | 0.109 ** | 0.300 |
| Behavioral confidence | - | - | - | - | - | - | 0.109 ** | 0.293 |
| R2 | 0.083 | - | 0.166 | - | 0.400 | - | 0.430 | - |
| F | 2.23 * | - | 4.18 ** | - | 12.17 ** | - | 12.18 ** | - |
| ΔR2 | 0.083 | - | 0.083 | - | 0.234 | - | 0.030 | - |
| ΔF2 | 2.23 * | - | 14.61 ** | - | 56.99 ** | - | 7.76 ** | - |
| The likelihood for Sustenance as a dependent variable | ||||||||
| Constant | 1.639 ** | - | 0.092 | - | 0.052 | - | 0.006 | - |
| Age | −0.221 | −0.087 | 0.103 | 0.041 | 0.079 | 0.031 | 0.030 | 0.012 |
| Sex | 0.443 * | 0.180 | 0.288 | 0.117 | 0.311 | 0.126 | 0.323 * | 0.131 |
| Income | 0.018 | 0.025 | −0.023 | −0.033 | −0.026 | −0.037 | −0.041 | −0.058 |
| Social isolation | 0.072 ** | 0.211 | 0.057 * | 0.167 | 0.54 * | 0.159 * | 0.048 | 0.141 |
| Emotional transformation | - | - | 0.215 ** | 0.602 | 0.106 * | 0.295 | 0.052 | 0.144 |
| Practice for change | - | - | - | - | 0.117 * | 0.341 | 0.072 | 0.208 |
| Changes in the social environment | - | - | - | - | - | - | 0.140 ** | 0.393 |
| R2 | 0.092 | - | 0.417 | - | 0.439 | - | 0.513 | - |
| F | 2.495 * | - | 15.05 ** | - | 14.3 ** | - | 16.94 ** | - |
| ΔR2 | 0.092 | - | 0.326 | - | 0.021 | - | 0.074 | - |
| ΔF2 | 2.50 * | - | 82.5 ** | - | 5.55 * | - | 21.94 ** | - |
Publisher’s Note: MDPI stays neutral with regard to jurisdictional claims in published maps and institutional affiliations. |
© 2021 by the authors. Licensee MDPI, Basel, Switzerland. This article is an open access article distributed under the terms and conditions of the Creative Commons Attribution (CC BY) license (https://creativecommons.org/licenses/by/4.0/).
Share and Cite
Sharma, M.; Batra, K.; Flatt, J. Testing the Multi-Theory Model (MTM) to Predict the Use of New Technology for Social Connectedness in the COVID-19 Pandemic. Healthcare 2021, 9, 838. https://doi.org/10.3390/healthcare9070838
Sharma M, Batra K, Flatt J. Testing the Multi-Theory Model (MTM) to Predict the Use of New Technology for Social Connectedness in the COVID-19 Pandemic. Healthcare. 2021; 9(7):838. https://doi.org/10.3390/healthcare9070838
Chicago/Turabian StyleSharma, Manoj, Kavita Batra, and Jason Flatt. 2021. "Testing the Multi-Theory Model (MTM) to Predict the Use of New Technology for Social Connectedness in the COVID-19 Pandemic" Healthcare 9, no. 7: 838. https://doi.org/10.3390/healthcare9070838
APA StyleSharma, M., Batra, K., & Flatt, J. (2021). Testing the Multi-Theory Model (MTM) to Predict the Use of New Technology for Social Connectedness in the COVID-19 Pandemic. Healthcare, 9(7), 838. https://doi.org/10.3390/healthcare9070838
