Testing Multi-Theory Model (MTM) in Explaining Sunscreen Use among Florida Residents: An Integrative Approach for Sun Protection
Abstract
:1. Introduction
2. Materials and Methods
2.1. Setting, Study Design, and Sample
2.2. Sample Recruitment
2.3. Study Approval and Data Protection Compliance
2.4. Quality Control and Authenticity of Responses
2.5. Survey Instrument
2.6. Statistical Analysis
2.7. Sample Size Justification
3. Results
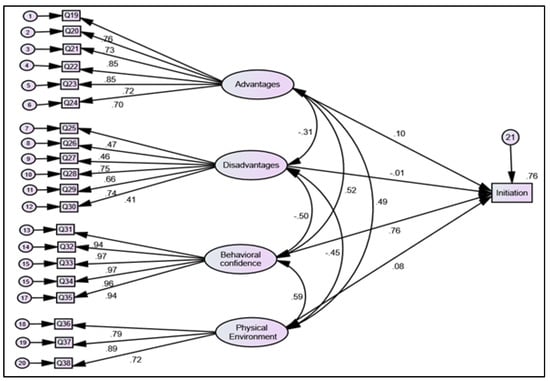
Construct Validation through Structural Equation Modeling
4. Discussion
4.1. Strengths and Limitations
4.2. Implications for Practice
5. Conclusions
Author Contributions
Funding
Institutional Review Board Statement
Informed Consent Statement
Data Availability Statement
Conflicts of Interest
References
- Rogers, H.W.; Weinstock, M.A.; Feldman, S.R.; Coldiron, B.M. Incidence Estimate of Nonmelanoma Skin Cancer (Keratinocyte Carcinomas) in the US Population, 2012. JAMA Dermatol. 2015, 151, 1081–1086. [Google Scholar] [CrossRef] [PubMed]
- American Academy of Dermatology/Milliman. Burden of Skin Disease. 2017. Available online: www.aad.org/BSD (accessed on 12 February 2021).
- Fernandez, C.A.; McClure, L.A.; Leblanc, W.G.; Clarke, T.C.; Kirsner, R.S.; Fleming, L.E.; Arheart, K.L.; Lee, D.J. Comparison of Florida skin cancer screening rates with those in different US regions. South. Med. J. 2012, 105, 524. [Google Scholar] [CrossRef] [PubMed] [Green Version]
- Centers for Disease Control and Prevention. Melanoma Dashboard. 2021. Available online: https://ephtracking.cdc.gov/Applications/melanomadashboard/ (accessed on 4 July 2021).
- Nestor, M.S.; Zarraga, M.B. The Incidence of Nonmelanoma Skin Cancers and Actinic Keratoses in South Florida. J. Clin. Aesthetic Dermatol. 2012, 5, 20–24. [Google Scholar]
- Perera, E.; Sinclair, R. An estimation of the prevalence of nonmelanoma skin cancer in the US. F1000Research 2013, 2, 107. [Google Scholar] [CrossRef] [PubMed]
- Henrikson, N.B.; Morrison, C.C.; Blasi, P.R.; Nguyen, M.; Shibuya, K.C.; Patnode, C.D. Behavioral Counseling for Skin Cancer Prevention: A Systematic Evidence Review for the U.S. Preventive Services Task Force; Preventive Services Task Force, 2018. Available online: https://www.ncbi.nlm.nih.gov/books/NBK493693/ (accessed on 6 October 2021).
- Fahradyan, A.; Howell, A.C.; Wolfswinkel, E.M.; Tsuha, M.; Sheth, P.; Wong, A.K. Updates on the Management of Non-Melanoma Skin Cancer (NMSC). Health 2017, 5, 82. [Google Scholar] [CrossRef] [Green Version]
- Oh, C.-M.; Cho, H.; Won, Y.-J.; Kong, H.-J.; Roh, Y.H.; Jeong, K.-H.; Jung, K.-W. Nationwide Trends in the Incidence of Melanoma and Non-melanoma Skin Cancers from 1999 to 2014 in South Korea. Cancer Res. Treat. 2018, 50, 729–737. [Google Scholar] [CrossRef] [PubMed] [Green Version]
- Arab, K.A.; AlRuhaili, A.; AlJohany, T.; AlHammad, R.S. Melanoma and non-melanoma skin cancer among patients who attended at King Khalid University Hospital in Riyadh, Saudi Arabia from 2007–2018. Saudi Med. J. 2020, 41, 709–714. [Google Scholar] [CrossRef] [PubMed]
- Housman, T.S.; Feldman, S.; Williford, P.M.; Fleischer, A.B.; Goldman, N.D.; Acostamadiedo, J.M.; Chen, G. Skin cancer is among the most costly of all cancers to treat for the Medicare population. J. Am. Acad. Dermatol. 2003, 48, 425–429. [Google Scholar] [CrossRef]
- Gandini, S.; Sera, F.; Cattaruzza, M.S.; Pasquini, P.; Zanetti, R.; Masini, C.; Boyle, P.; Melchi, C.F. Meta-analysis of risk factors for cutaneous melanoma: III. Family history, actinic damage and phenotypic factors. Eur. J. Cancer 2005, 41, 2040–2059. [Google Scholar] [CrossRef]
- Livingstone, E.; Windemuth-Kieselbach, C.; Eigentler, T.K.; Rompel, R.; Trefzer, U.; Nashan, D.; Rotterdam, S.; Ugurel, S.; Schadendorf, D. A first prospective population-based analysis investigating the actual practice of melanoma diagnosis, treatment and follow-up. Eur. J. Cancer 2011, 47, 1977–1989. [Google Scholar] [CrossRef]
- Bradford, P.T. Skin cancer in skin of color. Dermatol. Nurs. 2009, 21, 170–178. [Google Scholar]
- Agbai, O.N.; Buster, K.; Sanchez, M.; Hernandez, C.; Kundu, R.V.; Chiu, M.; Roberts, W.E.; Draelos, Z.D.; Bhushan, R.; Taylor, S.C.; et al. Skin cancer and photoprotection in people of color: A review and recommendations for physicians and the public. J. Am. Acad. Dermatol. 2014, 70, 748–762. [Google Scholar] [CrossRef]
- Dawes, S.M.; Tsai, S.; Gittleman, H.; Barnholtz-Sloan, J.; Bordeaux, J.S. Racial disparities in melanoma survival. J. Am. Acad. Dermatol. 2016, 75, 983–991. [Google Scholar] [CrossRef]
- American Cancer Society. Can Melanoma Skin Cancer Be prevented? Available online: https://www.cancer.org/cancer/melanoma-skin-cancer/causes-risks-prevention/prevention.html (accessed on 21 March 2021).
- Green, A.; Williams, G.; Neale, R.; Hart, V.; Leslie, D.; Parsons, P.; Marks, G.C.; Gaffney, P.; Battistutta, D.; Frost, C.; et al. Daily sunscreen application and betacarotene supplementation in prevention of basal-cell and squamous-cell carcinomas of the skin: A randomised controlled trial. Lancet 1999, 354, 723–729. [Google Scholar] [CrossRef]
- Green, A.C.; Williams, G.; Logan, V.; Strutton, G.M. Reduced Melanoma After Regular Sunscreen Use: Randomized Trial Follow-Up. J. Clin. Oncol. 2011, 29, 257–263. [Google Scholar] [CrossRef] [Green Version]
- Weig, E.A.; Tull, R.; Chung, J.; Brown-Joel, Z.O.; Majee, R.; Ferguson, N.N. Assessing factors affecting sunscreen use and barriers to compliance: A cross-sectional survey-based study. J. Dermatol. Treat. 2019, 31, 403–405. [Google Scholar] [CrossRef]
- Holman, D.M.; Ding, H.; Guy, G.P.; Watson, M.; Hartman, A.M.; Perna, F.M. Prevalence of Sun Protection Use and Sunburn and Association of Demographic and Behaviorial Characteristics with Sunburn Among US Adults. JAMA Dermatol. 2018, 154, 561–568. [Google Scholar] [CrossRef]
- Kristjánsson, S.; Bränström, R.; Ullén, H.; Helgason, Á.R. Transtheoretical model: Investigation of adolescents’ sunbathing behaviour. Eur. J. Cancer Prev. 2003, 12, 501–508. [Google Scholar] [CrossRef]
- Jeihooni, A.K.; Rakhshani, T. The Effect of Educational Intervention Based on Health Belief Model and Social Support on Promoting Skin Cancer Preventive Behaviors in a Sample of Iranian Farmers. J. Cancer Educ. 2018, 34, 392–401. [Google Scholar] [CrossRef] [PubMed]
- Crane, L.A.; Asdigian, N.L.; Barón, A.E.; Aalborg, J.; Marcus, A.C.; Mokrohisky, S.T.; Byers, T.E.; Dellavalle, R.P.; Morelli, J.G. Mailed Intervention to Promote Sun Protection of Children. Am. J. Prev. Med. 2012, 43, 399–410. [Google Scholar] [CrossRef] [PubMed] [Green Version]
- Craciun, C.; Schüz, N.; Lippke, S.; Schwarzer, R. Facilitating Sunscreen Use in Women by a Theory-Based Online Intervention: A Randomized Controlled Trial. J. Health Psychol. 2011, 17, 207–216. [Google Scholar] [CrossRef] [PubMed] [Green Version]
- Prentice-Dunn, S.; Mcmath, B.F.; Cramer, R. Protection Motivation Theory and Stages of Change in Sun Protective Behavior. J. Health Psychol. 2009, 14, 297–305. [Google Scholar] [CrossRef]
- Sharma, M. Multi-theory model (MTM) for health behavior change. WebmedCentral Behav. 2015, 6, WMC004982. Available online: http://www.webmedcentral.com/article_view/4982 (accessed on 6 April 2021).
- United States Census Bureau. Age and Sex Composition. Available online: https://www.census.gov/prod/cen2010/briefs/c2010br-03.pdf (accessed on 11 March 2021).
- Sharma, M. Theoretical Foundations of Health Education and Health Promotion, 4th ed.; Jones and Bartlett: Burlington, MA, USA, 2021; pp. 250–262. ISBN 978-1284208627. [Google Scholar]
- Sharma, M.; Petosa, R.L. Measurement and Evaluation for Health Educators; Jones and Bartlett: Burlington, MA, USA, 2014. [Google Scholar]
- Arbuckle, J.L. Amos 7.0 User’s Guide; SPSS: Chicago, IL, USA, 2006. [Google Scholar]
- Byrne, B.M. Structural Equation Modeling with AMOS: Basic Concepts, Applications, and Programming, 2nd ed.; Routledge Taylor & Francis Group: New York, NY, USA, 2001; ISBN 978-0-8058-6372-7. [Google Scholar]
- Hu, L.; Bentler, P.M. Cutoff criteria for fit indexes in covariance structure analysis: Conventional criteria versus new alternatives. Struct. Equ. Model. Multidiscip. J. 1999, 6, 1–55. [Google Scholar] [CrossRef]
- Cohen, J. Statistical Power Analysis for the Behavioral Sciences, 2nd ed.; Lawrence Erlbaum Associates: Mahwah, NJ, USA, 1988; ISBN 0-8058-0283-5. Available online: http://utstat.toronto.edu/~brunner/oldclass/378f16/readings/CohenPower.pdf (accessed on 1 May 2021).
- Faul, F.; Erdfelder, E.; Buchner, A.; Lang, A.-G. Statistical power analyses using G*Power 3.1: Tests for correlation and regression analyses. Behav. Res. Methods 2009, 41, 1149–1160. [Google Scholar] [CrossRef] [Green Version]
- Tabachnick, B.G.; Fidell, L.S. Using Multivariate Statistics, 7th ed.; Pearson: Upper Saddle River, NJ, USA, 2018. [Google Scholar]
- Sharma, M.; Batra, K.; Flatt, J. Testing the Multi-Theory Model (MTM) to Predict the Use of New Technology for Social Connectedness in the COVID-19 Pandemic. Health 2021, 9, 838. [Google Scholar] [CrossRef]
- Yoshany, N.; Sharma, M.; Bahri, N.; Jambarsang, S.; Morowatisharifabad, M.A. Predictors in Initiating and Maintaining Nutritional Behaviors to Deal with Menopausal Symptoms Based on Multi-Theory Model. Int. Q. Community Health Educ. 2021. [Google Scholar] [CrossRef]
- Williams, J.L.; Sharma, M.; Mendy, V.L.; Leggett, S.; Akil, L.; Perkins, S. Using multi theory model (MTM) of health behavior change to explain intention for initiation and sustenance of the consumption of fruits and vegetables among African American men from barbershops in Mississippi. Health Promot. Perspect. 2020, 10, 200–206. [Google Scholar] [CrossRef]
- Sharma, S.; Aryal, U.R.; Sharma, M. Testing the multi- theory model for initiation and sustenance of smoking cessation at Kathmandu Metropolitan, Nepal: A cross-sectional study. J. Health Soc. Sci. 2020, 5, 397–408. [Google Scholar] [CrossRef]
- Asare, M.; Agyei-Baffour, P.; Lanning, B.A.; Owusu, A.B.; Commeh, M.E.; Boozer, K.; Koranteng, A.; Spies, L.A.; Montealegre, J.R.; Paskett, E.D. Multi-Theory Model and Predictors of Likelihood of Accepting the Series of HPV Vaccination: A Cross-Sectional Study among Ghanaian Adolescents. Int. J. Environ. Res. Public Health 2020, 17, 571. [Google Scholar] [CrossRef] [Green Version]
- Bashirian, S.; Barati, M.; Ahmadi, F.; Abasi, H.; Sharma, M. Male students’ experiences on predictors of waterpipe smoking reduction: A qualitative study in Iran. Tob. Prev. Cessat. 2019, 5, 30. [Google Scholar] [CrossRef]
- Lakhan, R.; Turner, S.; Dorjee, S.; Sharma, M. Initiation and sustenance of small portion size consumption behavior in rural Appalachia, USA: Application of multi-theory model (MTM). J. Health Soc. Sci. 2019, 4, 85–100. [Google Scholar]
- Julian, A.K.; Bethel, J.W.; Odden, M.C.; Thorburn, S. Sex differences and risk behaviors among indoor tanners. Prev. Med. Rep. 2016, 3, 283–287. [Google Scholar] [CrossRef] [PubMed] [Green Version]
- Dodds, M.; Arron, S.T.; Linos, E.; Polcari, I.; Mansh, M.D. Characteristics and Skin Cancer Risk Behaviors of Adult Sunless Tanners in the United States. JAMA Dermatol. 2018, 154, 1066–1071. [Google Scholar] [CrossRef] [PubMed]
- Fischer, A.H.; Wang, T.S.; Yenokyan, G.; Kang, S.; Chien, A.L. Association of Indoor Tanning Frequency with Risky Sun Protection Practices and Skin Cancer Screening. JAMA Dermatol. 2017, 153, 168. [Google Scholar] [CrossRef] [PubMed]



| Characteristics or Variables | n | Percentage |
|---|---|---|
| Age (in years) | ||
| 18–24 | 146 | 11.34 |
| 25–34 | 204 | 15.91 |
| 35–44 | 194 | 15.09 |
| 45–54 | 203 | 15.81 |
| 55–64 | 214 | 16.63 |
| 65 and over | 324 | 25.23 |
| Gender | ||
| Male | 619 | 48.24 |
| Female | 664 | 51.76 |
| Coastal Zip Code | ||
| Not Touching Ocean or Gulf | 1104 | 86.02 |
| Touches Ocean or Gulf | 180 | 13.98 |
| Race | ||
| White | 689 | 53.69 |
| Black | 194 | 15.15 |
| Hispanic | 333 | 25.91 |
| Other | 67 | 5.25 |
| Education | ||
| No College Degree | 900 | 70.08 |
| College Degree | 371 | 28.90 |
| Employed | ||
| Yes | 777 | 60.55 |
| No | 487 | 37.91 |
| Annual Income | ||
| Less than $ 50,000 | 434 | 33.81 |
| $ 50,001 to $ 100,000 | 402 | 31.28 |
| $ 100,001 to $ 150,000 | 185 | 14.39 |
| $ 150,001 to $ 200,000 | 71 | 5.56 |
| More than $ 200,000 | 89 | 6.95 |
| Skin cancer history | ||
| Yes | 171 | 13.35 |
| No | 1107 | 86.21 |
| Family history of skin cancer | ||
| Yes | 318 | 24.75 |
| No | 960 | 74.74 |
| Groups | Participants Who Engaged in Sunscreen Usage Behavior (n = 523) | Participants Who Did Not Engage in Sunscreen Usage Behavior (n = 761) | ||||||
|---|---|---|---|---|---|---|---|---|
| Constructs | Possible Score Range | Observed Score Range | Mean ± SD | Possible Score Range | Observed Score Range | Mean ± SD | p-Value | |
| Initiation | 0–4 | 0–4 | 2.10 ± 1.49 | 0–4 | 0–4 | 0.41 ± 0.80 | <0.001 | |
| Participatory dialogue: advantages | 0–24 | 0–24 | 15.91 ± 5.00 | 0–24 | 0–24 | 10.76 ± 6.30 | <0.001 | |
| Participatory dialogue: disadvantages | 0–24 | 0–22 | 5.75 ± 4.07 | 0–24 | 0–24 | 8.26 ± 5.25 | <0.001 | |
| Participatory dialogue | −24 to (+24) | −16 to (+24) | 10.17 ± 7.07 | −24 to (+24) | −24 to (+24) | 2.52 ± 8.48 | <0.001 | |
| Behavior confidence | 0–20 | 0–20 | 9.35 ± 6.73 | 0–20 | 0–20 | 1.61 ± 3.12 | <0.001 | |
| Changes in the physical environment | 0–12 | 0–12 | 7.43 ± 3.63 | 0–12 | 0–12 | 4.19 ± 3.65 | <0.001 | |
| Sustenance | 0–4 | 0–4 | 1.82 ± 1.46 | 0–4 | 0–4 | 0.36 ± 0.74 | <0.001 | |
| Emotional transformation | 0–12 | 0–12 | 6.73 ± 3.93 | 0–12 | 0–12 | 2.50 ± 3.18 | <0.001 | |
| Practice for change | 0–12 | 0–12 | 4.65 ± 3.30 | 0–12 | 0–12 | 1.98 ± 2.78 | <0.001 | |
| Changes in the social environment | 0–12 | 0–12 | 4.48 ± 3.73 | 0–12 | 0–12 | 2.76 ± 3.36 | <0.001 | |
| Variables | Model 1 | Model 2 | Model 3 | Model 4 | ||||
|---|---|---|---|---|---|---|---|---|
| B | β | B | β | B | β | B | β | |
| The likelihood of initiation as a dependent variable | ||||||||
| (Constant) | 1.927 | 0.640 | −0.224 | −0.553 | ||||
| Age | 0.001 | 0.001 | 0.004 | 0.047 | 0.007 * | 0.084 | 0.007 ** | 0.088 |
| Gender (Female Ref.) | −0.445 ** | −0.147 | −0.376 ** | −0.124 | −0.243 ** | −0.081 | −0.205 * | −0.068 |
| Race (White Ref.) | 0.696 ** | 0.232 | 0.531 ** | 0.177 | 0.480 ** | 0.160 | 0.602 ** | 0.201 |
| Employment (Not working Ref.) | −0.065 | −0.021 | −0.014 | −0.005 | −0.001 | 0.000 | −0.007 | −0.002 |
| Annual Income (<$100,000 Ref.) | −0.016 | −0.005 | −0.008 | −0.003 | −0.128 | −0.042 | −0.152 | −0.050 |
| Education (No college degree Ref.) | −0.006 | −0.002 | −0.107 | −0.034 | 0.079 | 0.025 | 0.017 | 0.005 |
| Coastal Zip Code (Not touch ocean Ref.) | 0.185 | 0.042 | 0.088 | 0.020 | 0.100 | 0.023 | 0.092 | 0.021 |
| Skin Cancer (No Ref.) | 0.052 | 0.013 | −0.045 | −0.011 | −0.184 | −0.045 | −0.195 | −0.048 |
| Family History of Skin Cancer (No Ref.) | 0.364 * | 0.109 | 0.269 ** | 0.081 | 0.288 ** | 0.087 | 0.278 ** | 0.083 |
| Participatory dialogue | - | - | 0.117 ** | 0.552 | 0.026 ** | 0.123 | 0.013 * | 0.062 |
| Behavioral confidence | - | - | - | - | 0.166 ** | 0.746 | 0.141 ** | 0.636 |
| Changes in the physical environment | - | - | - | - | - | - | 0.086 ** | 0.210 |
| R2 | 0.062 | - | 0.360 | - | 0.724 | - | 0.742 | - |
| F | 3.517 ** | - | 26.758 ** | - | 112.985 ** | - | 113.572 ** | - |
| Δ R2 | 0.062 | - | 0.298 | - | 0.364 | - | 0.018 | - |
| Δ F | 3.517 ** | - | 221.294 ** | - | 624.447 ** | - | 33.888 ** | - |
| The likelihood of sustenance as a dependent variable | ||||||||
| Constant | 1.924 | - | −0.165 | - | −0.274 | - | −0.392 | - |
| Age | −0.008 | −0.094 | −0.002 | −0.023 | −0.001 | −0.014 | 0.000 | −0.004 |
| Gender (Female Referent) | −0.382 * | −0.128 | −0.115 | −0.039 | −0.101 | −0.034 | −0.114 | −0.038 |
| Race (White Ref.) | 0.539 ** | 0.182 | 0.486 ** | 0.165 | 0.508 ** | 0.172 | 0.493 | 0.167 |
| Employment (Not working Ref.) | 0.124 | 0.041 | 0.099 | 0.033 | 0.042 | 0.014 | 0.088 | 0.029 |
| Annual Income (<$100,000 Ref.) | 0.013 | 0.004 | −0.074 | −0.025 | −0.048 | −0.016 | −0.054 | −0.018 |
| Education (No college degree Ref.) | −0.060 | −0.019 | −0.041 | −0.013 | −0.061 | −0.019 | 0.006 | 0.002 |
| Coastal Zip Code (Not touching ocean Ref.) | 0.224 | 0.051 | 0.034 | 0.008 | 0.052 | 0.012 | 0.029 | 0.007 |
| Skin Cancer (No Ref.) | 0.125 | 0.031 | 0.045 | 0.011 | 0.047 | 0.012 | 0.036 | 0.009 |
| Family History of Skin Cancer (No Ref.) | 0.286 | 0.087 | 0.223 * | 0.068 | 0.246 ** | 0.075 | 0.216 * | 0.066 |
| Emotional transformation | - | - | 0.265 ** | 0.709 | 0.201 ** | 0.538 | 0.181 ** | 0.486 |
| Practice for change | - | - | - | - | 0.110 ** | 0.249 | 0.094 ** | 0.211 |
| Changes in the social environment | - | - | - | - | - | - | 0.058 ** | 0.148 |
| R2 | 0.068 | - | 0.554 | - | 0.586 | - | 0.600 | - |
| F | 3.902 ** | - | 59.502 ** | - | 61.344 ** | - | 59.565 ** | - |
| Δ R2 | 0.068 | - | 0.486 | - | 0.031 | - | 0.014 | - |
| Δ F | 3.902 ** | - | 521.764 ** | - | 36.102 ** | - | 17.157 ** | - |
| Variables | Model 1 | Model 2 | Model 3 | Model 4 | ||||
|---|---|---|---|---|---|---|---|---|
| B | β | B | β | B | β | B | β | |
| The likelihood of initiation as a dependent variable | ||||||||
| (Constant) | 0.474 | - | 0.429 | - | 0.115 | - | 0.019 | - |
| Age | −0.001 | −0.023 | −0.001 | −0.020 | 0.000 | −0.009 | 0.000 | −0.008 |
| Gender (Female Referent) | −0.256 ** | −0.158 | −0.238 ** | −0.147 | −0.113 * | −0.070 | −0.117 * | −0.072 |
| Race (White Ref.) | 0.130 | 0.081 | 0.102 | 0.063 | 0.091 | 0.056 | 0.112 * | 0.069 |
| Employment (Not working Ref.) | 0.030 | 0.018 | 0.009 | 0.005 | 0.057 | 0.034 | 0.052 | 0.031 |
| Annual Income (<$100,000 Ref.) | 0.070 | 0.040 | 0.044 | 0.025 | 0.008 | 0.004 | −0.009 | −0.005 |
| Education (No college degree Ref.) | 0.080 | 0.044 | 0.041 | 0.023 | 0.012 | 0.007 | −0.018 | −0.010 |
| Coastal Zip Code (Not touching ocean Ref.) | −0.036 | −0.016 | −0.089 | −0.038 | −0.014 | −0.006 | −0.011 | −0.005 |
| Skin Cancer (No Ref.) | −0.084 | −0.033 | −0.104 | −0.041 | −0.117 | −0.046 | −0.138 | −0.054 |
| Family History of Skin Cancer (No Ref.) | 0.091 | 0.047 | 0.040 | 0.021 | 0.082 | 0.043 | 0.084 | 0.044 |
| Participatory dialogue | - | - | 0.037 ** | 0.394 | 0.016 ** | 0.174 | 0.013 ** | 0.143 |
| Behavioral confidence | - | - | - | - | 0.154 ** | 0.601 | 0.146 ** | 0.568 |
| Changes in the physical environment | - | - | - | - | - | - | 0.029 ** | 0.133 |
| R2 | 0.038 | - | 0.190 | - | 0.494 | - | 0.508 | - |
| F | 3.129 ** | - | 16.768 ** | - | 63.323 ** | - | 61.305 ** | - |
| Δ R2 | 0.038 | - | 0.152 | - | 0.304 | - | 0.014 | - |
| Δ F | 3.129 ** | - | 134.267 ** | - | 428.455 ** | - | 20.275 ** | - |
| The likelihood of sustenance as a dependent variable | ||||||||
| Constant | 0.218 | - | −0.091 | - | −0.087 | - | −0.139 | - |
| Age | 0.001 | 0.034 | 0.002 | 0.054 | 0.002 | 0.052 | 0.003 | 0.065 |
| Gender (Female Referent) | −0.190 ** | −0.127 | −0.123 * | −0.082 | −0.135 * | −0.090 | −0.147 ** | −0.098 |
| Race (White Ref.) | 0.192 ** | 0.129 | 0.143 * | 0.096 | 0.132 * | 0.088 | 0.137 * | 0.092 |
| Employment (Not working Ref.) | 0.072 | 0.047 | 0.081 | 0.052 | 0.065 | 0.042 | 0.073 | 0.048 |
| Annual Income (< $100,000 Ref.) | −9.921 | 0.000 | −0.040 | −0.025 | −0.013 | −0.008 | −0.029 | −0.018 |
| Education (No college degree Ref.) | 0.058 | 0.035 | 0.033 | 0.020 | 0.039 | 0.023 | 0.042 | 0.025 |
| Coastal Zip Code (Not touching ocean Ref.) | 0.064 | 0.030 | 0.086 | 0.040 | 0.089 | 0.042 | 0.087 | 0.041 |
| Skin cancer (No Ref.) | −0.084 | −0.036 | −0.106 | −0.045 | −0.117 | −0.050 | −0.111 | −0.047 |
| Family History of skin Cancer (No Ref.) | 0.132 | 0.074 | 0.129 * | 0.072 | 0.129 * | 0.072 | 0.129 * | 0.072 |
| Emotional transformation | - | - | 0.107 ** | 0.455 | 0.084 ** | 0.358 | 0.080 ** | 0.340 |
| Practice for change | - | - | - | - | 0.036 * | 0.135 | 0.028 * | 0.107 |
| Changes in the social environment | - | - | - | - | - | - | 0.019 * | 0.085 |
| R2 | 0.036 | - | 0.239 | - | 0.247 | - | 0.252 | - |
| F | 2.927 ** | - | 22.143 ** | - | 21.028 ** | - | 19.800 ** | - |
| Δ R2 | 0.036 | - | 0.0203 | - | 0.008 | - | 0.005 | - |
| Δ F | 2.927 ** | - | 188.128 ** | - | 7.758 * | - | 4.980 * | - |
Publisher’s Note: MDPI stays neutral with regard to jurisdictional claims in published maps and institutional affiliations. |
© 2021 by the authors. Licensee MDPI, Basel, Switzerland. This article is an open access article distributed under the terms and conditions of the Creative Commons Attribution (CC BY) license (https://creativecommons.org/licenses/by/4.0/).
Share and Cite
Sharma, M.; Asare, M.; Largo-Wight, E.; Merten, J.; Binder, M.; Lakhan, R.; Batra, K. Testing Multi-Theory Model (MTM) in Explaining Sunscreen Use among Florida Residents: An Integrative Approach for Sun Protection. Healthcare 2021, 9, 1343. https://doi.org/10.3390/healthcare9101343
Sharma M, Asare M, Largo-Wight E, Merten J, Binder M, Lakhan R, Batra K. Testing Multi-Theory Model (MTM) in Explaining Sunscreen Use among Florida Residents: An Integrative Approach for Sun Protection. Healthcare. 2021; 9(10):1343. https://doi.org/10.3390/healthcare9101343
Chicago/Turabian StyleSharma, Manoj, Matthew Asare, Erin Largo-Wight, Julie Merten, Mike Binder, Ram Lakhan, and Kavita Batra. 2021. "Testing Multi-Theory Model (MTM) in Explaining Sunscreen Use among Florida Residents: An Integrative Approach for Sun Protection" Healthcare 9, no. 10: 1343. https://doi.org/10.3390/healthcare9101343
APA StyleSharma, M., Asare, M., Largo-Wight, E., Merten, J., Binder, M., Lakhan, R., & Batra, K. (2021). Testing Multi-Theory Model (MTM) in Explaining Sunscreen Use among Florida Residents: An Integrative Approach for Sun Protection. Healthcare, 9(10), 1343. https://doi.org/10.3390/healthcare9101343

