Cross-Cultural Adaptation and Psychometric Evaluation of the Turkish Perceived Ageism Questionnaire (PAQ-TR)
Abstract
1. Introduction
2. Materials and Methods
2.1. Study Design and Reporting
2.2. Participants and Setting
2.3. Outcome Measures
2.3.1. Perceived Ageism Questionnaire (PAQ-8)
2.3.2. The Brief Aging Perceptions Questionnaire (B-APQ)
2.4. Translation and Cross-Cultural Adaptation
- Forward Translation: Two independent bilingual translators produced two distinct Turkish versions (T1 and T2) of the original instrument. The translators had different backgrounds: one was a subject-matter expert health professional (to ensure clinical relevance), and the other was a professional linguistic translator (to ensure idiomatic precision).
- Reconciliation: The two forward translations (T1 and T2) were meticulously compared and reconciled during a structured consensus meeting. The meeting was moderated by a bilingual researcher who synthesized the versions to resolve discrepancies and create a unified, reconciled Turkish version.
- Back-Translation: Two native English speakers, who were blinded to the original questionnaire, independently back-translated the reconciled Turkish version back into English. This crucial step aimed to verify conceptual consistency and ensure that the meaning of the items was preserved in Turkish.
- Expert Committee Review: A multidisciplinary panel reviewed all existing versions (original, forward translations, reconciled version, and back translations) to ensure both cross-cultural equivalence and content accuracy.
- Cognitive Debriefing (Pilot Testing) The pre-final Turkish version was pilot-tested with a sample of 10 community-dwelling older adults from the target population. This cognitive debriefing aimed to evaluate the clarity, comprehensibility, and cultural relevance of the instrument. Based on the feedback received, minor wording and structural adjustments were made to the instrument before final approval.
2.5. Statistical Analysis
2.5.1. Content Validity
2.5.2. Structural Validity
2.5.3. Convergent Validity
2.5.4. Reliability
3. Results
3.1. Participant Characteristics
3.2. Content Validity
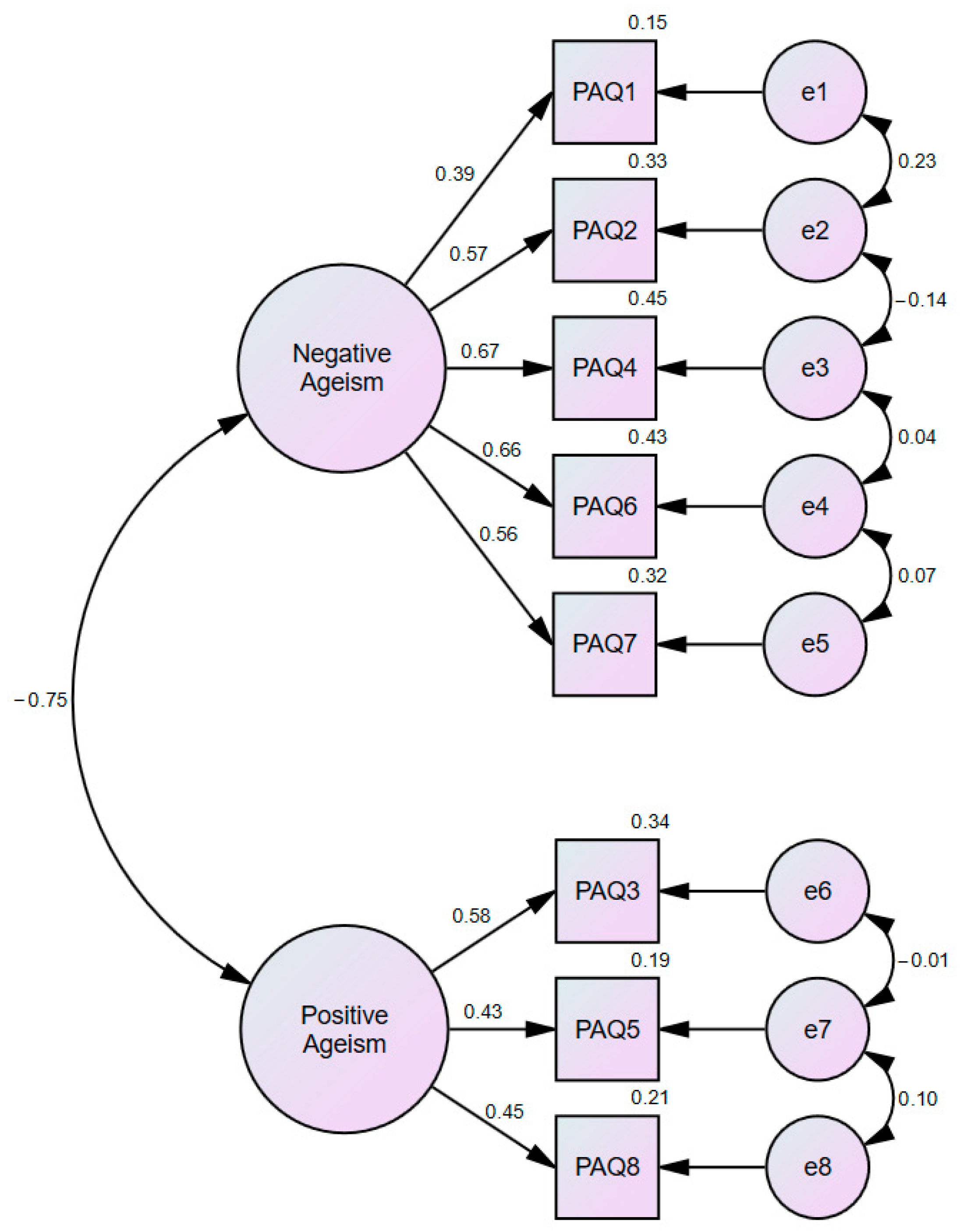
3.3. Confirmatory Factor Analysis
3.4. Convergent Validity
3.5. Reliability
4. Discussion
5. Conclusions
Author Contributions
Funding
Institutional Review Board Statement
Informed Consent Statement
Data Availability Statement
Acknowledgments
Conflicts of Interest
Appendix A
Appendix A.1. Turkish Version of Perceived Ageism Questionnaire (PAQ-TR)

Appendix A.2. Item Equivalence Matrix of PAQ-TR
| Item | Original English Item (Brinkhof et al., 2022) | Final Turkish Item (PAQ-TR, Appendix A1) | Semantic Equivalence | Idiomatic Equivalence | Conceptual Equivalence | Comment |
| 1 | …people approach you as if you are less capable because of your age? | ... ne sıklıkta size çocuk gibi yaklaştığı hissine kapıldınız? | Equivalent | Equivalent | Equivalent | Declarative form converted to interrogative for linguistic naturalness. |
| 2 | .. you are not being listened to and/or your opinion advice is not taken seriously because of your age? | ... ne sıklıkta sizi dinlemediği ve/veya fikir önerinizi ciddiye almadığı hissine kapıldınız? | Equivalent | Equivalent | Equivalent | Same meaning; grammatical adaptation only. |
| 3 | …people value your advice and contribution to a conversation because of your life experience? | ... ne sıklıkta tavsiyelerinize ve bir konuşmaya katkılarınıza değer verdiği hissine kapıldınız? | Equivalent | Minor change | Equivalent | Reworded for experiential phrasing; concept retained. |
| 4 | .. people hold negative prejudices or exaggerated stereotypes (e.g., weak, vulnerable, dull, slow) about you because of your age? | ...ne sıklıkta sizin hakkınızda olumsuz önyargılarının veya abartılı kalıp yargılarının (örn. zayıf, savunmasız, donuk, yavaş) olduğu hissine kapıldınız? | Equivalent | Equivalent | Equivalent | Direct translation in interrogative structure. |
| 5 | .. people assume that you are wise and sensible because of your age? | ... ne sıklıkta bilge ve mantıklı olduğunuzu varsaydığı hissine kapıldınız? | Equivalent | Equivalent | Equivalent | Lexical harmonization; concept unchanged. |
| 6 | .. people unjustly treat you as if you are less capable (mentally or physically) because of your age? | ... ne sıklıkta size daha az becerikliymişsiniz (mental veya fiziksel olarak) gibi haksız yere davranış gösterdiği hissine kapıldınız? | Equivalent | Minor change | Equivalent | “Disparagingly” rendered as “aşağılayıcı biçimde” for idiomatic accuracy. |
| 7 | .. people think disparagingly (with little or no dignity) about your contribution to society because of your age? | ... ne sıklıkta topluma katkınız ile ilgili aşağılayıcı (düşük itibar veya itibarsız) bir düşünce taşıdığı hissine kapıldınız? | Equivalent | Minor change | Equivalent | Lexical substitution “sensible → mantıklı.” |
| 8 | .. people see you as a meaningful part of society precisely because of your age (e.g., babysitting (grand)children or volunteer activities)? | ... ne sıklıkta sizi toplumun tam olarak anlamlı bir parçası olarak gördüğü hissine kapıldınız? (örn. Bebek veya çocuk (torun) bakıcılığı ya da g.nüllü faaliyetler (örn. birilerine destek olmak amacıyla para kazanmadan yaptığınız temizlik, tamirat ve tadilat işleri)) | Equivalent | Minor change | Equivalent | Expanded examples to reflect culturally typical unpaid support roles. |
References
- Demographic Change and Healthy Ageing. Global Report on Ageism; World Health Organization: Geneva, Switzerland, 2021. [Google Scholar]
- Mikton, C.; de la Fuente-Núñez, V.; Officer, A.; Krug, E. Ageism: A social determinant of health that has come of age. Lancet 2021, 397, 1333–1334. [Google Scholar] [CrossRef]
- Chang, E.S.; Kannoth, S.; Levy, S.; Wang, S.Y.; Lee, J.E.; Levy, B.R. Global reach of ageism on older persons’ health: A systematic review. PLoS ONE 2020, 15, e0220857. [Google Scholar] [CrossRef]
- Kogan, N. Attitudes toward old people: The development of a scale and an examination of correlates. J. Abnorm. Soc. Psychol. 1961, 62, 44–54. [Google Scholar] [CrossRef]
- Fraboni, M.; Saltstone, R.; Hughes, S. The Fraboni Scale of Ageism (FSA): An Attempt at a More Precise Measure of Ageism. Can. J. Aging La Rev. Can. Du Vieil. 1990, 9, 56–66. [Google Scholar] [CrossRef]
- Cary, L.A.; Chasteen, A.L.; Remedios, J. The Ambivalent Ageism Scale: Developing and Validating a Scale to Measure Benevolent and Hostile Ageism. Gerontol. 2017, 57, e27–e36. [Google Scholar] [CrossRef]
- Beaton, D.E.; Bombardier, C.; Guillemin, F.; Ferraz, M.B. Guidelines for the process of cross-cultural adaptation of self-report measures. Spine 2000, 25, 3186–3191. [Google Scholar] [CrossRef]
- Terwee, C.B.; Prinsen, C.A.C.; Chiarotto, A.; Westerman, M.J.; Patrick, D.L.; Alonso, J.; Bouter, L.M.; de Vet, H.C.W.; Mokkink, L.B. COSMIN methodology for evaluating the content validity of patient-reported outcome measures: A Delphi study. Qual. Life Res. 2018, 27, 1159–1170. [Google Scholar] [CrossRef]
- Brinkhof, L.P.; de Wit, S.; Murre, J.M.J.; Krugers, H.J.; Ridderinkhof, K.R. The Subjective Experience of Ageism: The Perceived Ageism Questionnaire (PAQ). Int. J. Environ. Res. Public Health 2022, 19, 8792. [Google Scholar] [CrossRef]
- Miguel, I.; Pedroso Chaparro, M.d.S. Preliminary analysis of the psychometric properties of the Portuguese Perceived Ageism Questionnaire (PAQ). Aging Ment. Health 2025, 1–8. [Google Scholar] [CrossRef]
- Wang, X.; Wang, Y.; Zhang, F.; Ge, D.; Guo, Z. Associations between social isolation, perceived ageism and subjective well-being among rural Chinese older adults: A cross-sectional study. Geriatr. Nurs. 2024, 59, 598–603. [Google Scholar] [CrossRef]
- Du, J.; Wang, M.; Wu, X.; Wu, Y.; Lei, L.; Cao, F.; Nie, C. The current status and determinants of perceived ageism among community-dwelling older adults: A cross-sectional, multifactorial analysis. PLoS ONE 2025, 20, e0330254. [Google Scholar] [CrossRef]
- Cuschieri, S. The STROBE guidelines. Saudi J. Anaesth. 2019, 13, S31–S34. [Google Scholar] [CrossRef]
- MacCallum, R.C.; Widaman, K.F.; Zhang, S.; Hong, S. Sample size in factor analysis. Psychol. Methods 1999, 4, 84–99. [Google Scholar] [CrossRef]
- Mokkink, L.B.; Elsman, E.B.M.; Terwee, C.B. COSMIN guideline for systematic reviews of patient-reported outcome measures version 2.0. Qual. Life Res. 2024, 33, 2929–2939. [Google Scholar] [CrossRef] [PubMed]
- Sexton, E.; King-Kallimanis, B.L.; Morgan, K.; McGee, H. Development of the brief ageing perceptions questionnaire (B-APQ): A confirmatory factor analysis approach to item reduction. BMC Geriatr. 2014, 14, 44. [Google Scholar] [CrossRef]
- Barker, M.; O’Hanlon, A.; McGee, H.M.; Hickey, A.; Conroy, R.M. Cross-sectional validation of the Aging Perceptions Questionnaire: A multidimensional instrument for assessing self-perceptions of aging. BMC Geriatr. 2007, 7, 9. [Google Scholar] [CrossRef]
- Bal Özkaptan, B.; Kapucu, S.; Akyar, İ. Yaşlılığı Algılama Anketi Kısa Formu (Brief Aging Perceptions Questionnaire: B-APQ) Türkçe Versiyonu: Geçerlilik ve Güvenirlik Çalışması. Hacet. Üniv. Hemşire. Fak. Derg. 2019, 6, 149–157. [Google Scholar] [CrossRef]
- Lynn, M.R. Determination and quantification of content validity. Nurs. Res. 1986, 35, 382–385. [Google Scholar] [CrossRef]
- Polit, D.F.; Beck, C.T. The content validity index: Are you sure you know what’s being reported? Critique and recommendations. Res. Nurs. Health 2006, 29, 489–497. [Google Scholar] [CrossRef]
- Schermelleh-Engel, K.; Moosbrugger, H.; Müller, H. Evaluating the Fit of Structural Equation Models: Tests of Significance and Descriptive Goodness-of-Fit Measures. Methods Psychol. Res. 2003, 8, 23–74. [Google Scholar]
- Cheah, J.-H.; Sarstedt, M.; Ringle, C.M.; Ramayah, T.; Ting, H. Convergent validity assessment of formatively measured constructs in PLS-SEM: On using single-item versus multi-item measures in redundancy analyses. Int. J. Contemp. Hosp. Manag. 2018, 30, 3192–3210. [Google Scholar] [CrossRef]
- Convergent and discriminant validation by the multitrait-multimethod matrix. Psychol. Bull. 1959, 56, 81–105. [CrossRef]
- Mokkink, L.B.; Terwee, C.B.; Patrick, D.L.; Alonso, J.; Stratford, P.W.; Knol, D.L.; Bouter, L.M.; de Vet, H.C. The COSMIN checklist for assessing the methodological quality of studies on measurement properties of health status measurement instruments: An international Delphi study. Qual. Life Res. 2010, 19, 539–549. [Google Scholar] [CrossRef] [PubMed]
- Koo, T.K.; Li, M.Y. A Guideline of Selecting and Reporting Intraclass Correlation Coefficients for Reliability Research. J. Chiropr. Med. 2016, 15, 155–163. [Google Scholar] [CrossRef]
- Bland, J.M.; Altman, D.G. Statistical methods for assessing agreement between two methods of clinical measurement. Lancet 1986, 1, 307–310. [Google Scholar] [CrossRef]
- Hamid, M.; Sami, W.; Sidik, M. Discriminant Validity Assessment: Use of Fornell & Larcker criterion versus HTMT Criterion. J. Phys. Conf. Ser. 2017, 890, 012163. [Google Scholar] [CrossRef]
- Ludwig, V.; Warner, L.; Lorenz, T.; Kessler, E.-M. Perceived Ageism: A Systematic Review of Existing Measures and Appraisal of their Psychometric Quality. Educ. Gerontol. 2024, 51, 839–860. [Google Scholar] [CrossRef]
- North, M.S.; Fiske, S.T. Subtyping Ageism: Policy Issues in Succession and Consumption. Soc. Issues Policy Rev. 2013, 7, 36–57. [Google Scholar] [CrossRef]
- Palmore, E.B. Ageism in Canada and the United States. J. Cross Cult. Gerontol. 2004, 19, 41–46. [Google Scholar] [CrossRef]
- Sahin, S.; Mandiracioglu, A.; Tekin, N.; Senuzun, F.; Akcicek, F. Attitudes toward the elderly among the health care providers: Reliability and validity of Turkish version of the UCLA Geriatrics Attitudes (UCLA-GA) scale. Arch. Gerontol. Geriatr. 2012, 55, 205–209. [Google Scholar] [CrossRef]
- Erol, S.; Ergun, A.; Kadıoglu, H.; Gur, K.; Albayrak, S.; Şişman, F.N.; Sezer, A.; Kolac, N. The Psychometric Features of the Turkish Version of the Ageism Survey and the Frequency of Ageism. Int. J. Gerontol. 2016, 10, 170–174. [Google Scholar] [CrossRef][Green Version]


| Variable | Male (n = 137) | Female (n = 170) | Total (n = 307) |
|---|---|---|---|
| Age (years) | 71.03 (6.79) | 71.33 (7.12) | 71.19 (6.96) |
| Height (cm) | 172.45 (7.77) | 160.62 (6.78) | 165.92 (9.33) |
| Weight (kg) | 77.32 (12.89) | 73.21 (16.11) | 75.05 (14.87) |
| BMI (kg/m2) | 26.04 (4.10) | 28.43 (6.12) | 27.36 (5.43) |
| Dominant side | |||
| Right | 126 (41.0) | 150 (48.9) | 276 (89.9) |
| Left | 11 (3.6) | 20 (6.5) | 31 (10.1) |
| Employment | |||
| Yes | 3 (1.0) | 1 (0.3) | 4 (1.3) |
| No | 134 (43.6) | 169 (55.0) | 303 (98.7) |
| Education level | |||
| Primary school | 86 (28.0) | 140 (45.6) | 226 (73.6) |
| Middle school | 29 (9.4) | 26 (8.5) | 55 (17.9) |
| High school | 13 (4.2) | 4 (1.3) | 17 (5.5) |
| Bachelor’s | 8 (2.6) | 0 (0.0) | 8 (2.6) |
| Master’s or higher | 1 (0.3) | 0 (0.0) | 1 (0.3) |
| Chronic disease | |||
| Yes | 58 (19.0) | 122 (39.9) | 180 (58.8) |
| No | 79 (25.8) | 47 (15.4) | 126 (41.2) |
| Medication | |||
| Yes | 58 (19.0) | 121 (39.5) | 179 (58.5) |
| No | 79 (25.8) | 48 (15.7) | 127 (41.5) |
| Variable | Mean (SD) | Min–Max (Range) |
|---|---|---|
| PAQ-TR (n = 307) | ||
| Positive | 10.66 (2.62) | 3–15 (12) |
| Negative | 10.48 (3.87) | 5–22 (17) |
| Total | 21.14 (3.64) | 12–31 (19) |
| B-APQ (n = 307) | ||
| Timeline–chronic | 10.92 (3.45) | 3–15 (12) |
| Positive consequences | 11.73 (2.72) | 3–15 (12) |
| Positive control | 10.72 (3.11) | 3–15 (12) |
| Negative consequences/control * | 16.92 (4.91) | 5–25 (20) |
| Emotional representations | 6.89 (1.89) | 2–10 (8) |
| Total B-APQ score | 57.16 (9.03) | 25–79 (54) |
| Relevance | Clarity | Comprehensiveness | Mean | κ* | |
|---|---|---|---|---|---|
| I-CVI | |||||
| PAQ1 | 0.90 | 0.90 | 0.80 | 0.87 | 0.86 |
| PAQ2 | 1.00 | 0.90 | 0.90 | 0.93 | 0.92 |
| PAQ3 | 1.00 | 0.90 | 0.90 | 0.93 | 0.92 |
| PAQ4 | 0.90 | 0.80 | 0.80 | 0.83 | 0.82 |
| PAQ5 | 1.00 | 1.00 | 0.90 | 0.97 | 0.97 |
| PAQ6 | 0.90 | 0.80 | 0.80 | 0.83 | 0.82 |
| PAQ7 | 0.90 | 0.90 | 0.90 | 0.90 | 0.89 |
| PAQ8 | 1.00 | 1.00 | 1.00 | 1.00 | 1.00 |
| S-CVI | 0.95 | 0.90 | 0.86 | 0.93 | 0.90 |
| Model | χ2 (df, p) | χ2/df | CFI | TLI | RMSEA (90% CI) | SRMR | PCLOSE | HTMT |
|---|---|---|---|---|---|---|---|---|
| Two factor (PAQPos–PAQNeg) | 23.920 (13, 0.03) | 1.84 | 0.97 | 0.94 | 0.05 (0.01–0.08) | 0.03 | 0.41 | 0.76 |
| Factor | Item | Loading (β) | Explained Variance (%) |
|---|---|---|---|
| Negative Ageism | PAQ1 (n = 307) | 0.39 | 15.0% |
| PAQ2 (n = 307) | 0.57 | 32.7% | |
| PAQ4 (n = 307) | 0.67 | 45.2% | |
| PAQ6 (n = 307) | 0.66 | 43.4% | |
| PAQ7 (n = 307) | 0.56 | 31.6% | |
| Positive Ageism | PAQ3 (n = 307) | 0.58 | 33.6% |
| PAQ5 (n = 307) | 0.43 | 18.6% | |
| PAQ8 (n = 307) | 0.45 | 20.5% |
| PAQ-TR Subscale | B-APQ Domain | r | 95% CI | p | q (FDR) |
|---|---|---|---|---|---|
| Negative Ageism | Timeline–Chronic | 0.15 | [0.04, 0.26] | 0.007 ** | 0.012 ** |
| Positive Consequences | −0.29 | [−0.38, −0.18] | <0.001 *** | <0.001 *** | |
| Positive Control | −0.23 | [−0.33, −0.12] | <0.001 *** | <0.001 *** | |
| Negative Conseq./Control | 0.31 | [0.21, 0.41] | <0.001 *** | <0.001 *** | |
| Emotional Presentations | 0.25 | [0.14, 0.36] | <0.001 *** | <0.001 *** | |
| B-APQ Total | 0.13 | [0.01, 0.23] | 0.028 ** | 0.04 ** | |
| Positive Ageism | Timeline–Chronic | 0.001 | [−0.11, 0.12] | 0.944 | 0.950 |
| Positive Consequences | 0.27 | [0.16, 0.37] | <0.001 *** | <0.001 *** | |
| Positive Control | 0.20 | [0.09, 0.31] | <0.001 *** | <0.001 *** | |
| Negative Conseq./Control | −0.15 | [−0.25, −0.03] | 0.011 ** | 0.018 ** | |
| Emotional Presentations | −0.12 | [−0.23, −0.01] | 0.040 ** | 0.045 ** | |
| B-APQ Total | 0.02 | [−0.09, 0.14] | 0.688 | 0.720 |
| Subscale | Corrected Item–Total Correlation | MIIC | α if Item Deleted | α (Total) | ω |
|---|---|---|---|---|---|
| Positive Ageism | |||||
| PAQ3 | 0.317 | 0.26 (range 0.24–0.28) | 0.433 | 0.52 | 0.48 |
| PAQ5 | 0.329 | 0.414 | |||
| PAQ8 | 0.343 | 0.392 | |||
| Negative Ageism | |||||
| PAQ1 | 0.396 | 0.35 (range 0.21–0.47) | 0.704 | 0.72 | 0.71 |
| PAQ2 | 0.486 | 0.669 | |||
| PAQ4 | 0.538 | 0.647 | |||
| PAQ6 | 0.514 | 0.657 | |||
| PAQ7 | 0.458 | 0.680 |
| Item | ICC | 95% CI | SD (T1) (n = 307) | SD (T2) (n = 74) | SD Pooled | SEM | SDC95 |
|---|---|---|---|---|---|---|---|
| PAQ1 | 0.82 | [0.78, 0.85] | 1.13 | 1.19 | 1.16 | 0.49 | 1.36 |
| PAQ2 | 0.77 | [0.72, 0.81] | 1.15 | 1.17 | 1.16 | 0.56 | 1.55 |
| PAQ3 | 0.74 | [0.68, 0.79] | 1.14 | 1.12 | 1.13 | 0.58 | 1.61 |
| PAQ4 | 0.75 | [0.69, 0.80] | 1.14 | 1.10 | 1.12 | 0.56 | 1.56 |
| PAQ5 | 0.72 | [0.66, 0.77] | 1.20 | 1.23 | 1.22 | 0.64 | 1.78 |
| PAQ6 | 0.71 | [0.64, 0.76] | 1.14 | 1.12 | 1.13 | 0.61 | 1.70 |
| PAQ7 | 0.68 | [0.61, 0.74] | 1.06 | 1.08 | 1.07 | 0.60 | 1.68 |
| PAQ8 | 0.77 | [0.72, 0.82] | 1.31 | 1.30 | 1.31 | 0.62 | 1.72 |
| Positive Ageism | 0.80 | [0.75, 0.83] | 2.55 | 2.58 | 2.56 | 1.16 | 3.22 |
| Negative Ageism | 0.86 | [0.83, 0.89] | 3.82 | 3.95 | 3.88 | 1.44 | 3.99 |
Disclaimer/Publisher’s Note: The statements, opinions and data contained in all publications are solely those of the individual author(s) and contributor(s) and not of MDPI and/or the editor(s). MDPI and/or the editor(s) disclaim responsibility for any injury to people or property resulting from any ideas, methods, instructions or products referred to in the content. |
© 2025 by the authors. Licensee MDPI, Basel, Switzerland. This article is an open access article distributed under the terms and conditions of the Creative Commons Attribution (CC BY) license (https://creativecommons.org/licenses/by/4.0/).
Share and Cite
Doğan, M.; Doğan, Ö.E. Cross-Cultural Adaptation and Psychometric Evaluation of the Turkish Perceived Ageism Questionnaire (PAQ-TR). Healthcare 2025, 13, 2844. https://doi.org/10.3390/healthcare13222844
Doğan M, Doğan ÖE. Cross-Cultural Adaptation and Psychometric Evaluation of the Turkish Perceived Ageism Questionnaire (PAQ-TR). Healthcare. 2025; 13(22):2844. https://doi.org/10.3390/healthcare13222844
Chicago/Turabian StyleDoğan, Mert, and Özge Erol Doğan. 2025. "Cross-Cultural Adaptation and Psychometric Evaluation of the Turkish Perceived Ageism Questionnaire (PAQ-TR)" Healthcare 13, no. 22: 2844. https://doi.org/10.3390/healthcare13222844
APA StyleDoğan, M., & Doğan, Ö. E. (2025). Cross-Cultural Adaptation and Psychometric Evaluation of the Turkish Perceived Ageism Questionnaire (PAQ-TR). Healthcare, 13(22), 2844. https://doi.org/10.3390/healthcare13222844

