Research Tendency and Frontiers of Multifocal Lenses in Myopic Control in the Past Two Decades: A Bibliometric Analysis
Abstract
1. Background
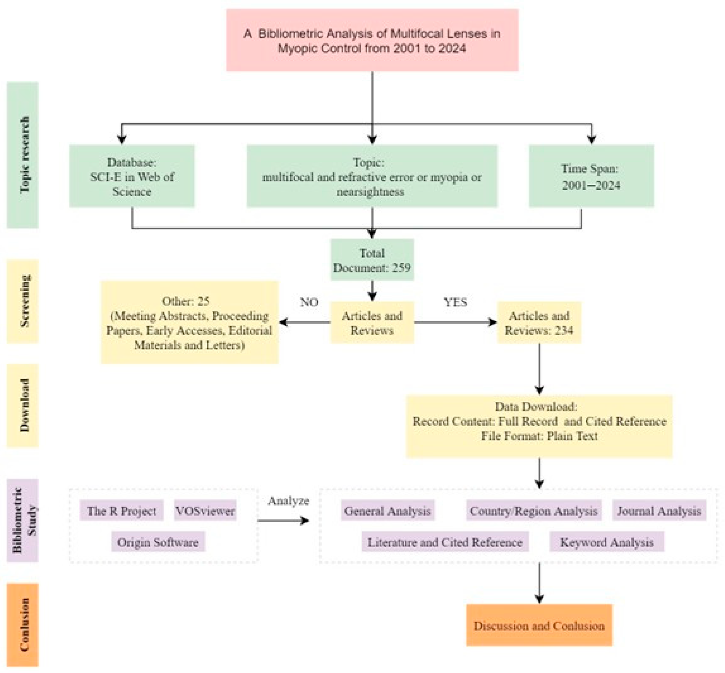
2. Methods
2.1. Literature Resources
2.2. Data Analysis and Visualization
3. Results
3.1. General Analysis
3.2. National/Regional Analysis
3.3. Journal Analysis
3.4. Literature and Citation References
3.5. Keyword Analysis
4. Discussion
4.1. Multifocal Lens Designs and Types
4.2. Multifocal Lenses and Myopic Control
4.3. Multifocal Lens and Visual Quality
5. Conclusions
Author Contributions
Funding
Institutional Review Board Statement
Informed Consent Statement
Data Availability Statement
Conflicts of Interest
References
- Dolgin, E. The myopia boom. Nature 2015, 519, 276–278. [Google Scholar] [CrossRef] [PubMed]
- Liang, J.; Pu, Y.; Chen, J.; Liu, M.; Ouyang, B.; Jin, Z.; Ge, W.; Wu, Z.; Yang, X.; Qin, C.; et al. Global Prevalence, Trend and Projection of Myopia in Children and Adolescents from 1990 to 2050: A Comprehensive Systematic Review and Meta-Analysis. Br. J. Ophthalmol. 2024. [Google Scholar] [CrossRef] [PubMed]
- Vedhakrishnan, S.; de Castro, A.; Vinas, M.; Aissati, S.; Marcos, S. Accommodation through simulated multifocal optics. Biomed. Opt. Express 2022, 13, 6695–6710. [Google Scholar] [CrossRef]
- Cooper, J.; Tkatchenko, A.V. A Review of Current Concepts of the Etiology and Treatment of Myopia. Eye Contact Lens. 2018, 44, 231–247. [Google Scholar] [CrossRef] [PubMed]
- Ohno-Matsui, K.; Lai, T.Y.Y.; Lai, C.-C.; Cheung, C.M.G. Updates of pathologic myopia. Prog. Retin. Eye Res. 2016, 52, 156–187. [Google Scholar] [CrossRef]
- Fang, J.; Huang, Z.; Long, Y.; Zhu, M.; Wu, Q.; Chen, X.; Xv, W.; Du, C. Retardation of Myopia by Multifocal Soft Contact Lens and Orthokeratology: A 1-Year Randomized Clinical Trial. Eye Contact Lens. 2022, 48, 328–334. [Google Scholar] [CrossRef] [PubMed]
- Lakawicz, J.M.; Bottega, W.J.; Fine, H.F.; Prenner, J.L. On the mechanics of myopia and its influence on retinal detachment. Biomech. Model. Mechanobiol. 2020, 19, 603–620. [Google Scholar] [CrossRef]
- Yu, Z.; Zhong, A.; Zhao, X.; Li, D.; Duan, J. Efficacy and Safety of Different Add Power Soft Contact Lenses on Myopia Progression in Children: A Systematic Review and Meta-Analysis. Ophthalmic Res. 2022, 65, 398–416. [Google Scholar] [CrossRef]
- Gregory, H.R.; Nti, A.N.; Wolffsohn, J.S.; Berntsen, D.A.; Ritchey, E.R. Visual Performance of Center-distance Multifocal Contact Lenses Fit Using a Myopia Control Paradigm. Optom. Vis. Sci. 2021, 98, 272–279. [Google Scholar] [CrossRef]
- Sohrabi, B.; Iraj, H. The effect of keyword repetition in abstract and keyword frequency per journal in predicting citation counts. Scientometrics 2017, 110, 243–251. [Google Scholar] [CrossRef]
- Walline, J.J.; Greiner, K.L.; McVey, M.E.; Jones-Jordan, L.A. Multifocal contact lens myopia control. Optom. Vis Sci. 2013, 90, 1207–1214. [Google Scholar] [CrossRef] [PubMed]
- Jonas, J.B.; Ang, M.; Cho, P.; Guggenheim, J.A.; He, M.G.; Jong, M.; Logan, N.S.; Liu, M.; Morgan, I.; Ohno-Matsui, K.; et al. IMI Prevention of Myopia and Its Progression. Invest. Ophthalmol. Vis. Sci. 2021, 62, 6. [Google Scholar] [CrossRef] [PubMed]
- Walline, J.J.; Walker, M.K.; Mutti, D.O.; Jones-Jordan, L.A.; Sinnott, L.T.; Giannoni, A.G.; Bickle, K.M.; Schulle, K.L.; Nixon, A.; Pierce, G.E.; et al. Effect of High Add Power, Medium Add Power, or Single-Vision Contact Lenses on Myopia Progression in Children: The BLINK Randomized Clinical Trial. JAMA 2020, 324, 571–580. [Google Scholar] [CrossRef] [PubMed]
- Benavente-Perez, A.; Nour, A.; Troilo, D. Axial Eye Growth and Refractive Error Development Can Be Modified by Exposing the Peripheral Retina to Relative Myopic or Hyperopic Defocus. Invest Ophthalmol. Vis. Sci. 2014, 55, 6765–6773. [Google Scholar] [CrossRef]
- Xu, D.; Wang, Y.L.; Wang, K.T.; Wang, Y.; Dong, X.R.; Tang, J.; Cui, Y.L. Scientometrics Analysis and Visualization of Depressive Disorder. Curr. Neuropharmacol. 2021, 19, 766–786. [Google Scholar] [CrossRef]
- Holden, B.A.; Fricke, T.R.; Wilson, D.A.; Jong, M.; Naidoo, K.S.; Sankaridurg, P.; Wong, T.Y.; Naduvilath, T.J.; Resnikoff, S. Global Prevalence of Myopia and High Myopia and Temporal Trends from 2000 through 2050. Ophthalmology 2016, 123, 1036–1042. [Google Scholar] [CrossRef]
- Aller, T.A. Clinical management of progressive myopia. Eye 2014, 28, 147–153. [Google Scholar] [CrossRef]
- Diec, J.; Tilia, D.; Thomas, V.; Bakaraju, R.C. Predicting Short-Term Subjective Vision Performance of Contact Lenses Used in Myopia Control. Eye Contact Lens. 2018, 44, 308–315. [Google Scholar] [CrossRef]
- Prousali, E.; Haidich, A.B.; Fontalis, A.; Ziakas, N.; Brazitikos, P.; Mataftsi, A. Efficacy and safety of interventions to control myopia progression in children: An overview of systematic reviews and meta-analyses. BMC Ophthalmol. 2019, 19, 106. [Google Scholar] [CrossRef]
- Lanca, C.; Repka, M.X.; Grzybowski, A. Topical Review: Studies on Management of Myopia Progression from 2019 to 2021. Optom. Vis. Sci. 2023, 100, 23–30. [Google Scholar] [CrossRef]
- Rizzo, G.C.; Di Vizio, A.; Versaci, F.; Przekoracka, K.; Tavazzi, S.; Zeri, F. Centration assessment of an extended depth of focus contact lens for myopic progression control. Cont. Lens Anterior Eye 2023, 46, 101533. [Google Scholar] [CrossRef] [PubMed]
- Fedtke, C.; Ehrmann, K.; Bakaraju, R.C. Peripheral refraction and spherical aberration profiles with single vision, bifocal and multifocal soft contact lenses. J. Optom. 2020, 13, 15–28. [Google Scholar] [CrossRef]
- Tomiyama, E.S.; Berntsen, D.A.; Richdale, K. Peripheral Refraction with Toric Orthokeratology and Soft Toric Multifocal Contact Lenses in Myopic Astigmatic Eyes. Investig. Opthalmology Vis. Sci. 2022, 63, 10. [Google Scholar] [CrossRef] [PubMed]
- Sankaridurg, P.; Donovan, L.; Varnas, S.; Ho, A.; Chen, X.; Martinez, A.; Fisher, S.; Lin, Z.; Smith, E.L., III; Jian, G.; et al. Spectacle lenses designed to reduce progression of myopia: 12-month results. Optom. Vis. Sci. 2010, 87, 631–641. [Google Scholar] [CrossRef] [PubMed]
- Jaskulski, M.; Singh, N.K.; Bradley, A.; Kollbaum, P.S. Optical and imaging properties of a novel multi-segment spectacle lens designed to slow myopia progression. Ophthalmic Physiol. Opt. 2020, 40, 549–556. [Google Scholar] [CrossRef]
- Weng, R.; Lan, W.; Bakaraju, R.; Conrad, F.; Naduvilath, T.; Yang, Z.K.; Sankaridurg, P. Efficacy of contact lenses for myopia control: Insights from a randomised, contralateral study design. Ophthalmic Physiol. Opt. 2022, 42, 1253–1263. [Google Scholar] [CrossRef]
- Chen, M.; Xu, L.; Li, H.; Cai, F.; Wang, H.; Hu, C.; Wu, Y. Myopia Control with Multifocal Lens in School-Aged Children: A Meta-Analysis. Front. Pediatr. 2022, 10, 889243. [Google Scholar] [CrossRef]
- Lam, C.S.; Tang, W.C.; Lee, P.H.; Zhang, H.Y.; Qi, H.; Hasegawa, K.; To, C.H. Myopia control effect of defocus incorporated multiple segments (DIMS) spectacle lens in Chinese children: Results of a 3-year follow-up study. Br. J. Ophthalmol. 2022, 106, 1110–1114. [Google Scholar] [CrossRef]
- Gantes-Nunez, J.; Jaskulski, M.; Lopez-Gil, N.; Kollbaum, P.S. Optical characterisation of two novel myopia control spectacle lenses. Ophthalmic Physiol. Opt. 2023, 43, 388–401. [Google Scholar] [CrossRef]
- Sankaridurg, P.; Weng, R.; Tran, H.; Spiegel, D.P.; Drobe, B.; Ha, T.; Drobe, B.; Ha, T.; Tran, Y.H.; Naduvilath, T. Spectacle Lenses with Highly Aspherical Lenslets for Slowing Myopia: A Randomized, Double-Blind, Cross-Over Clinical Trial: Parts of these data were presented as a poster at the Annual Research in Vision and Ophthalmology meeting, 2022. Am. J. Ophthalmol. 2023, 247, 18–24. [Google Scholar] [CrossRef]
- Guo, H.; Li, X.; Zhang, X.; Wang, H.; Li, J. Comparing the effects of highly aspherical lenslets versus defocus incorporated multiple segment spectacle lenses on myopia control. Sci. Rep. 2023, 13, 3048. [Google Scholar] [CrossRef] [PubMed]
- Liu, X.; Wang, P.; Xie, Z.; Sun, M.; Chen, M.; Wang, J.; Huang, J.; Chen, S.; Chen, Z.; Wang, Y.; et al. One-year myopia control efficacy of cylindrical annular refractive element spectacle lenses. Acta Ophthalmol. 2023, 101, 651–657. [Google Scholar] [CrossRef] [PubMed]
- Ribeiro Reis, A.P.; Palmowski-Wolfe, A.; Beuschel, R. Slowing Down Myopia Progression with Contact Lenses-Everyday Cases from the Clinic. Klin. Monbl. Augenheilkd. 2021, 238, 437–442. [Google Scholar] [CrossRef] [PubMed]
- Loertscher, M.; Backhouse, S.; Phillips, J.R. Multifocal Orthokeratology versus Conventional Orthokeratology for Myopia Control: A Paired-Eye Study. J. Clin. Med. 2021, 10, 447. [Google Scholar] [CrossRef]
- Nucci, P.; Lembo, A.; Schiavetti, I.; Shah, R.; Edgar, D.F.; Evans, B.J.W. A comparison of myopia control in European children and adolescents with defocus incorporated multiple segments (DIMS) spectacles, atropine, and combined DIMS/atropine. PLoS ONE 2023, 18, e0281816. [Google Scholar] [CrossRef]
- Prousali, E.; Dastiridou, A.; Ziakas, N.; Androudi, S.; Mataftsi, A. Choroidal thickness and ocular growth in childhood. Surv. Ophthalmol. 2021, 66, 261–275. [Google Scholar] [CrossRef]
- Yam, J.C.; Jiang, Y.; Lee, J.; Li, S.; Zhang, Y.; Sun, W.; Yuan, N.; Wang, Y.M.; Yip, B.H.K.; Kam, K.W.; et al. The Association of Choroidal Thickening by Atropine with Treatment Effects for Myopia: Two-Year Clinical Trial of the Low-concentration Atropine for Myopia Progression (LAMP) Study. Am. J. Ophthalmol. 2022, 237, 130–138. [Google Scholar] [CrossRef]
- Li, Z.; Hu, Y.; Cui, D.; Long, W.; He, M.; Yang, X. Change in subfoveal choroidal thickness secondary to orthokeratology and its cessation: A predictor for the change in axial length. Acta Ophthalmol. 2019, 97, e454–e459. [Google Scholar] [CrossRef]
- Xiong, R.; Zhu, Z.; Jiang, Y.; Wang, W.; Zhang, J.; Chen, Y.; Bulloch, G.; Yuan, Y.; Zhang, S.; Xuan, M.; et al. Longitudinal Changes and Predictive Value of Choroidal Thickness for Myopia Control after Repeated Low-Level Red-Light Therapy. Ophthalmology 2023, 130, 286–296. [Google Scholar] [CrossRef]
- Delshad, S.; Collins, M.J.; Read, S.A.; Vincent, S.J. The human axial length and choroidal thickness responses to continuous and alternating episodes of myopic and hyperopic blur. PLoS ONE 2020, 15, e0243076. [Google Scholar] [CrossRef]
- Delshad, S.; Collins, M.J.; Read, S.A.; Vincent, S.J. Effects of brief periods of clear vision on the defocus-mediated changes in axial length and choroidal thickness of human eyes. Ophthalmic Physiol. Opt. 2021, 41, 932–940. [Google Scholar] [CrossRef] [PubMed]
- Moderiano, D.; Do, M.; Hobbs, S.; Lam, V.; Sarin, S.; Alonso-Caneiro, D.; Chakraborty, R. Influence of the time of day on axial length and choroidal thickness changes to hyperopic and myopic defocus in human eyes. Exp. Eye Res. 2019, 182, 125–136. [Google Scholar] [CrossRef] [PubMed]
- Cheng, X.; Xu, J.; Brennan, N.A. Accommodation and its role in myopia progression and control with soft contact lenses. Ophthalmic Physiol. Opt. 2019, 39, 162–171. [Google Scholar] [CrossRef] [PubMed]
- Bickle, K.M.; Mitchell, G.L.; Walline, J.J. Visual Performance with Spherical and Multifocal Contact Lenses in a Pediatric Population. Optom. Vis Sci. 2021, 98, 483–489. [Google Scholar] [CrossRef] [PubMed]
- Gao, Y.; Lim, E.W.; Yang, A.; Drobe, B.; Bullimore, M.A. The impact of spectacle lenses for myopia control on visual functions. Ophthalmic Physiol. Opt. 2021, 41, 1320–1331. [Google Scholar] [CrossRef]
- Garcia-Marques, J.V.; Macedo-De-Araujo, R.J.; McAlinden, C.; Faria-Ribeiro, M.; Cervino, A.; Gonzalez-Meijome, J.M. Short-term tear film stability, optical quality and visual performance in two dual-focus contact lenses for myopia control with different optical designs. Ophthalmic Physiol. Opt. 2022, 42, 1062–1073. [Google Scholar] [CrossRef]
- Lam, C.S.Y.; Tang, W.C.; Qi, H.; Radhakrishnan, H.; Hasegawa, K.; To, C.H.; Charman, W.N. Effect of Defocus Incorporated Multiple Segments Spectacle Lens Wear on Visual Function in Myopic Chinese Children. Transl. Vis. Sci. Technol. 2020, 9, 11. [Google Scholar] [CrossRef]
- Martins, C.; Amorim-De-Sousa, A.; Faria-Ribeiro, M.; Paune, J.; Gonzalez-Meijome, J.M.; Queiros, A. Visual Performance and High-Order Aberrations with Different Contact Lens Prototypes with Potential for Myopia Control. Curr. Eye Res. 2020, 45, 24–30. [Google Scholar] [CrossRef]
- Nti, A.N.; Berntsen, D.A. Optical changes and visual performance with orthokeratology. Clin. Exp. Optom. 2020, 103, 44–54. [Google Scholar] [CrossRef]
- Vedhakrishnan, S.; Vinas, M.; Benedi-Garcia, C.; Casado, P.; Marcos, S. Visual performance with multifocal lenses in young adults and presbyopes. PLoS ONE 2022, 17, e0263659. [Google Scholar] [CrossRef]
- Garcia-Marques, J.V.; Macedo-De-Araujo, R.J.; Cervino, A.; Garcia-Lazaro, S.; McAlinden, C.; Gonzalez-Meijome, J.M. Comparison of short-term light disturbance, optical and visual performance outcomes between a myopia control contact lens and a single-vision contact lens. Ophthalmic Physiol. Opt. 2020, 40, 718–727. [Google Scholar] [CrossRef] [PubMed]
- Nti, A.N.; Gregory, H.R.; Ritchey, E.R.; Wolffsohn, J.S.; Berntsen, D.A. Contrast Sensitivity with Center-distance Multifocal Soft Contact Lenses. Optom. Vis. Sci. 2022, 99, 342–349. [Google Scholar] [CrossRef] [PubMed]
- Przekoracka, K.; Michalak, K.; Olszewski, J.; Michalski, A.; Paluch, J.; Przekoracka-Krawczyk, A. Contrast sensitivity and visual acuity in subjects wearing multifocal contact lenses with high additions designed for myopia progression control. Cont. Lens Anterior Eye 2020, 43, 33–39. [Google Scholar] [CrossRef] [PubMed]
- Hughes, R.P.; Vincent, S.J.; Read, S.A.; Collins, M.J. Higher order aberrations, refractive error development and myopia control: A review. Clin. Exp. Optom. 2020, 103, 68–85. [Google Scholar] [CrossRef]
- Huang, X.; Wang, F.; Lin, Z.; He, Y.; Wen, S.; Zhou, L.; Lu, F.; Jian, J. Visual quality of juvenile myopes wearing multifocal soft contact lenses. Eye Vis. 2020, 7, 41. [Google Scholar] [CrossRef]
- Lam, C.S.Y.; Tang, W.C.; Tse, D.Y.Y.; Lee, R.P.K.; Chun, R.K.M.; Hasegawa, K.; Qi, H.; Hatanaka, T.; To, C.H. Defocus Incorporated Multiple Segments (DIMS) spectacle lenses slow myopia progression: A 2-year randomised clinical trial. Br. J. Ophthalmol. 2020, 104, 363–368. [Google Scholar] [CrossRef]
- Gifford, K.L.; Schmid, K.L.; Collins, J.M.; Maher, C.B.; Makan, R.; Nguyen, E.; Parmenter, G.B.; Rolls, B.M.; Zhang, X.S.; Atchison, D.A. Multifocal contact lens design, not addition power, affects accommodation responses in young adult myopes. Ophthalmic Physiol. Opt. 2021, 41, 1346–1354. [Google Scholar] [CrossRef]






| Ranking | Cited Number | Title of Article | Year | Journal | |||
|---|---|---|---|---|---|---|---|
| Name | Country/ Region | Impact Factor (2023) | H-Index (2023) | ||||
| 1 | 195 | Multifocal Contact Lens Myopia Control | 2013 | Optometry and Vision Science | USA | 1.6 | 115 |
| 2 | 170 | IMI Prevention of Myopia and Its Progression | 2021 | Investigative Ophthalmology and Visual Science | USA | 5 | 252 |
| 3 | 159 | Effect of High Add Power, Medium Add Power, or Single-Vision Contact Lenses on Myopia Progression in Children The BLINK Randomized Clinical Trial | 2020 | JAMA—Journal of the American Medical Association | USA | 63.5 | 768 |
| 4 | 153 | Axial Eye Growth and Refractive Error Development Can Be Modified by Exposing the Peripheral Retina to Relative Myopic or Hyperopic Defocus | 2014 | Investigative Ophthalmology and Visual Science | USA | 5 | 252 |
| 5 | 142 | Myopia Control with Bifocal Contact Lenses: A Randomized Clinical Trial | 2016 | Optometry and Vision Science | USA | 1.6 | 115 |
| 6 | 139 | A Review of Current Concepts of the Etiology and Treatment of Myopia | 2018 | Eye and Contact Lens | USA | 2 | 67 |
| 7 | 104 | The Effects of Age, Refractive Status, and Luminance on Pupil Size | 2016 | Optometry and Vision Science | USA | 1.6 | 115 |
| 8 | 95 | Myopia Control: A Review | 2016 | Eye and Contact Lens | USA | 2 | 67 |
| 9 | 91 | Studies using concentric ring bifocal and peripheral add multifocal contact lenses to slow myopia progression in school-aged children: a meta-analysis | 2017 | Ophthalmic and Physiological Optics | England | 2.8 | 82 |
| 10 | 90 | Comparison of multifocal and monovision soft contact lens corrections in patients with low-astigmatic presbyopia | 2006 | Optometry and Vision Science | USA | 1.6 | 115 |
| Ranking | Cited Number | Title of Article | Year | Journal | |||
|---|---|---|---|---|---|---|---|
| Name | Country /Region | Impact Factor (2023) | H-Index (2023) | ||||
| 1 | 103 | Effect of dual-focus soft contact lens wear on axial myopia progression in children | 2011 | Ophthalmology | USA | 13.1 | 285 |
| 2 | 81 | Decrease in rate of myopia progression with a contact lens designed to reduce relative peripheral hyperopia: one-year results | 2011 | Investigative Ophthalmology and Visual Science | USA | 5 | 252 |
| 3 | 75 | Multifocal contact lens myopia control | 2013 | Optometry and Vision Science | USA | 1.6 | 115 |
| 4 | 71 | Defocus Incorporated Soft Contact (DISC) lens slows myopia progression in Hong Kong Chinese schoolchildren: a 2-year randomised clinical trial | 2014 | British Journal of Ophthalmology | England | 3.7 | 179 |
| 5 | 70 | Global Prevalence of Myopia and High Myopia and Temporal Trends from 2000 through 2050 | 2016 | Ophthalmology | USA | 13.1 | 285 |
| 6 | 61 | A 3-year Randomized Clinical Trial of MiSight Lenses for Myopia Control | 2019 | Optometry and Vision Science | USA | 1.6 | 115 |
| 7 | 59 | Retardation of myopia in Orthokeratology (ROMIO) study: a 2-year randomized clinical trial | 2012 | Investigative Ophthalmology and Visual Science | USA | 5 | 252 |
| 8 | 54 | Myopia Control with Bifocal Contact Lenses: A Randomized Clinical Trial | 2016 | Optometry and Vision Science | USA | 1.6 | 115 |
| 9 | 51 | Relative peripheral hyperopic defocus alters central refractive development in infant monkeys | 2009 | Vision Research | England | 1.5 | 184 |
| 10 | 50 | Effect of High Add Power, Medium Add Power, or Single-Vision Contact Lenses on Myopia Progression in Children: The BLINK Randomized Clinical Trial | 2020 | JAMA—Journal of the American Medical Association | USA | 63.5 | 768 |
Disclaimer/Publisher’s Note: The statements, opinions and data contained in all publications are solely those of the individual author(s) and contributor(s) and not of MDPI and/or the editor(s). MDPI and/or the editor(s) disclaim responsibility for any injury to people or property resulting from any ideas, methods, instructions or products referred to in the content. |
© 2025 by the authors. Licensee MDPI, Basel, Switzerland. This article is an open access article distributed under the terms and conditions of the Creative Commons Attribution (CC BY) license (https://creativecommons.org/licenses/by/4.0/).
Share and Cite
Jiang, L.; Yu, M.; Cai, J.; Wang, Y.; Hu, H.; Chen, M. Research Tendency and Frontiers of Multifocal Lenses in Myopic Control in the Past Two Decades: A Bibliometric Analysis. Healthcare 2025, 13, 204. https://doi.org/10.3390/healthcare13020204
Jiang L, Yu M, Cai J, Wang Y, Hu H, Chen M. Research Tendency and Frontiers of Multifocal Lenses in Myopic Control in the Past Two Decades: A Bibliometric Analysis. Healthcare. 2025; 13(2):204. https://doi.org/10.3390/healthcare13020204
Chicago/Turabian StyleJiang, Lingli, Manrong Yu, Jiangxiong Cai, Yingying Wang, Hao Hu, and Minjie Chen. 2025. "Research Tendency and Frontiers of Multifocal Lenses in Myopic Control in the Past Two Decades: A Bibliometric Analysis" Healthcare 13, no. 2: 204. https://doi.org/10.3390/healthcare13020204
APA StyleJiang, L., Yu, M., Cai, J., Wang, Y., Hu, H., & Chen, M. (2025). Research Tendency and Frontiers of Multifocal Lenses in Myopic Control in the Past Two Decades: A Bibliometric Analysis. Healthcare, 13(2), 204. https://doi.org/10.3390/healthcare13020204

