HPV Self-Sampling for Cervical Cancer Screening among Women Living with HIV in Low- and Middle-Income Countries: What Do We Know and What Can Be Done?
Abstract
:1. Introduction
2. Materials and Methods
2.1. Search Strategy
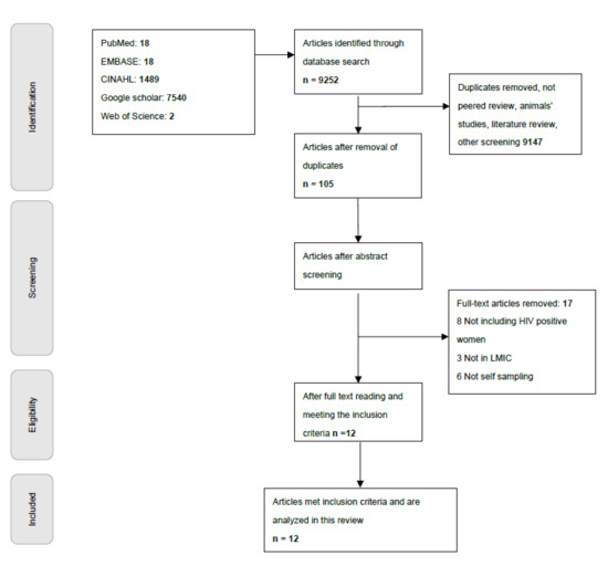
2.2. Data Screening and Inclusion Criteria
2.3. Data Extraction
2.4. Data Analysis
3. Results
3.1. Study Demographic Characteristics
3.2. Study Designs and Recruitment Methods
Self-Sampling Procedure
3.3. Theoretical Framework and Self-Sampling Approach
3.4. Outcome Variables
3.4.1. Screening Behavior
3.4.2. Health Outcomes
3.4.3. Self-Sampling vs. Clinician Sampling Comparison
3.4.4. Barriers and Facilitators
3.4.5. Women’s Experience
4. Discussion
4.1. Screening and Health Outcomes
4.1.1. Screening Behaviors
4.1.2. High-Risk HPV Prevalent
4.1.3. Self-Sampling Performance vs. Clinician Sampling
4.1.4. Women’s Experiences
4.1.5. Barriers to Self-Sampling
4.1.6. Study Methods and Procedures
4.1.7. Limitations and Strengths
4.1.8. Implications and Recommendations
5. Conclusions
Author Contributions
Funding
Institutional Review Board Statement
Informed Consent Statement
Data Availability Statement
Conflicts of Interest
References
- Obasa, A.E.A. Multidisciplinary Viral Analyses in People Living with HIV-1C and Receiving Second-Line Combination Antiretroviral Therapy (cART) in South Africa. Ph.D. Thesis, Stellenbosch University, Stellenbosch, Western Cape, South Africa, 2019. [Google Scholar]
- Michael, H.U.; Naidoo, S.; Mensah, K.; Ramlall, L.; Oosthuizen, F. The Impact of Antiretroviral Therapy on Neurocognitive Outcomes Among People Living with HIV in Low- and Middle-Income Countries (LMICs): A Systematic Review. AIDS Behav. 2021, 25, 492–523. [Google Scholar] [CrossRef] [PubMed]
- Forsythe, S.; McGreevey, W.; Whiteside, A.; Shah, M.; Cohen, J.; Hecht, R.; Bollinger, L.; Kinghorn, A. Twenty years of antiretroviral therapy for people living with HIV: Global costs, health achievements, economic benefits. Health Aff. 2019, 38, 1163–1172. [Google Scholar] [CrossRef] [PubMed]
- Teeraananchai, S.; Kerr, S.; Amin, J.; Ruxrungtham, K.; Law, M. Life expectancy of HIV-positive people after starting combination antiretroviral therapy: A meta-analysis. HIV Med. 2017, 18, 256–266. [Google Scholar] [CrossRef] [PubMed]
- The Joint United Nations Program on HIV/AIDS (UNAIDS). Global HIV & AIDS Statistics—Fact sheet. Available online: https://www.unaids.org/en/resources/fact-sheet (accessed on 5 January 2022).
- Avert.org. Global HIV and AIDS Statistics. Available online: https://www.avert.org/printpdf/node/247 (accessed on 5 January 2022).
- The Joint United Nations Program on HIV/AIDS (UNAIDS). UNAIDS Data 2020. Available online: https://www.unaids.org/sites/default/files/media_asset/2020_aids-data-book_en.pdf (accessed on 5 January 2022).
- Goedert, J.; Hosgood, H.; Biggar, R.; Strickler, H.; Rabkin, C. Screening for cancer in persons living with HIV infection. Trends Cancer 2016, 2, 416–428. [Google Scholar] [CrossRef] [Green Version]
- Stelzle, D.; Tanaka, L.; Lee, K.; Khalil, A.; Baussano, L.; Shah, A.; McAllister, D.; Gottlieb, S.; Klug, S.; Winkler, A.; et al. Estimates of the global burden of cervical cancer associated with HIV. Lancet Glob. Health 2021, 9, e161–e169. [Google Scholar] [CrossRef]
- Olson, B.; Gribble, B.; Dias, J.; Curryer, C.; Vo, K.; Kowal, P.; Byles, J. Cervical cancer screening programs and guidelines in low-and middle-income countries. Int. J. Gynaecol. Obs. 2016, 134, 239–246. [Google Scholar] [CrossRef]
- Ghebre, R.; Grover, S.; Xu, M.; Chuang, L.; Simonds, H. Cervical cancer control in HIV-infected women: Past, present and future. Gynecol. Oncol. Rep. 2017, 21, 101–108. [Google Scholar] [CrossRef]
- Stuart, A.; Obiri-Yeboah, D.; Adu-Sarkodie, Y.; Hayfron-Benjamin, A.; Arkosu, A.; Mayaud, P. Knowledge and experience of a cohort of HIV-positive and HIV-negative Ghanaian women after undergoing human papillomavirus and cervical cancer screening. BMC Women–s Health 2019, 19, 123. [Google Scholar] [CrossRef]
- Ntekim, A.; Campbell, O.; Rothenbacher, D. Optimal management of cervical cancer in HIV-positive patients: A systematic review. Cancer Med. 2015, 4, 1381–1393. [Google Scholar] [CrossRef]
- Serrano, B.; Ibanez, R.; Robles, C.; Peremiquel-Trillas, P.; de Sanjose, S.; Bruni, L. Worldwide use of HPV self-sampling for cervical cancer screening. Prev. Med. 2022, 154, 106900. [Google Scholar] [CrossRef]
- Ampofo, A.; Adumatta, A.; Owusu, E.; Awuviry-Newton, K. A cross-sectional study of barriers to cervical cancer screening uptake in Ghana: An application of the health belief model. PLoS ONE 2020, 15, e0231459. [Google Scholar] [CrossRef] [PubMed]
- Adanu, R.; Seffah, J.; Duda, R.; Darko, R.; Hill, A.; Anarfi, J. Clinic visits and cervical cancer screening in Accra. Ghana Med. J. 2010, 44, 2. [Google Scholar] [CrossRef] [PubMed] [Green Version]
- Bruni, L.; Barrionuevo-Rosas, L.; Albero, G.; Serrano, B.; Mena, M.; Go’mez, D. Human Papillomavirus and Related Diseases in Ghana. Summary Report: ICO Information Centre on HPV and Cancer (HPV Information Centre). Available online: https://hpvcentre.net/ (accessed on 21 October 2021).
- Rositch, A.; Gatuguta, A.; Choi, R.; Guthrie, B.; Mackelprang, R.; Bosire, R.; Manyara, L.; Kiarie, J.; Smith, J.; Farquhar, C. Knowledge and acceptability of pap smears, self-sampling and HPV vaccination among adult women in Kenya. PLoS ONE 2012, 7, e40766. [Google Scholar] [CrossRef] [PubMed] [Green Version]
- Morema, E.; Atieli, H.; Onyango, R.; Omondi, J.; Ouma, C. Determinants of cervical screening services uptake among 18–49 year old women seeking services at the Jaramogi Oginga Odinga Teaching and Referral Hospital, Kisumu, Kenya. BMC Health Serv. Res. 2014, 14, 335. [Google Scholar] [CrossRef] [Green Version]
- Bailey, H.; Thorne, C.; Semenenko, I.; Malyuta, R.; Tereschenko, R.; Adeyanova, I.; Kulakovskaya, E.; Ostrovskaya, L.; Kvasha, L.; Cortina-Borja, M.; et al. Cervical screening within HIV care: Findings from an HIV-positive cohort in Ukraine. PLoS ONE 2012, 7, e34706. [Google Scholar] [CrossRef] [Green Version]
- Ezechi, O.; Gab-Okafor, C.; Ostergren, P.; Pettersson, K. Willingness and acceptability of cervical cancer screening among HIV positive Nigerian women. BMC Public Health 2013, 13, 46. [Google Scholar] [CrossRef] [Green Version]
- WHO Guideline for Screening and Treatment of Cervical Pre-Cancer Lesions for Cervical Cancer Prevention, 2nd ed.; World Health Organization: Geneva, Switzerland, 2021; Licence: CC BY-NC-SA 3.0 IGO; Available online: https://www.who.int/publications/i/item/9789240030824 (accessed on 18 October 2021).
- Petignat, P.; Faltin, D.; Bruchim, I.; Tramer, M.; Franco, E.; Coutlee, F. Are self-collected samples comparable to physician-collected cervical specimens for human papillomavirus DNA testing? A systematic review and meta-analysis. Gynecol. Oncol. 2007, 105, 530–535. [Google Scholar] [CrossRef]
- Arbyn, M.; Smith, S.; Temin, S.; Sultana, F.; Castle, P. Detecting cervical precancer and reaching underscreened women by using HPV testing on self samples: Updated meta-analyses. BMJ 2018, 363, k4823. [Google Scholar] [CrossRef] [Green Version]
- Zehbe, I.; Wakewich, P.; King, A.D.; Morrisseau, K.; Tuck, C. Self-administered versus provider-directed sampling in the Anishinaabek Cervical Cancer Screening Study (ACCSS): A qualitative investigation with Canadian First Nations women. BMJ Open 2017, 7, e017384. [Google Scholar] [CrossRef] [Green Version]
- Sultana, F.; Mullins, R.; English, D.; Simpson, J.; Drennan, K.; Heley, S.; Wrede, C.; Brotherton, J.; Saville, M.; Gertig, D. Women–s experience with home-based self-sampling for human papillomavirus testing. BMC Cancer 2015, 15, 849. [Google Scholar] [CrossRef] [Green Version]
- Gupta, S.; Palmer, C.; Bik, E.; Cardenas, J.; Nunez, H.; Kraal, L.; Bird, S.; Bowers, J.; Smith, A.; Walton, N.; et al. Self-Sampling for Human Papillomavirus Testing: Increased Cervical Cancer Screening Participation and Incorporation in International Screening Programs. Front. Public Health 2018, 6, 77. [Google Scholar] [CrossRef] [PubMed] [Green Version]
- Balasubramanian, A.; Kulasingam, S.; Baer, A.; Hughes, J.; Myers, E.; Mao, C.; Kiviat, N.; Koutsky, L. Accuracy and cost-effectiveness of cervical cancer screening by high-risk HPV DNA testing of self-collected vaginal samples. J. Low Genit. Tract. Dis. 2010, 14, 185. [Google Scholar] [CrossRef] [PubMed] [Green Version]
- Arbyn Verdoodt, F.; Snijders, P.; Verhoef, V.; Suonio, E.; Minozzi, S.; Bellisario, C.; Banzi, R.; Zhoa, F.H.; Hillemanns, P.; Anttila, A. Accuracy of human papillomavirus testing on self-collected versus clinician-collected samples: A meta-analysis. Lancet Oncol. 2014, 15, 172–183. [Google Scholar] [CrossRef]
- Lynge, E. Self-collected versus clinician-collected samples for HPV testing. Lancet Oncol. 2019, 20, 170–171. [Google Scholar] [CrossRef]
- Nodjikouambaye, Z.; Adawaye, C.; Bouassa, R.S.; Sadjoli, D.; Belec, L. A systematic review of self-sampling for HPV testing in Africa. Int. J. Gynecol. Obstet. 2020, 149, 123–129. [Google Scholar] [CrossRef] [PubMed]
- Nelson, E.; Maynard, B.; Loux, T.; Fatla, J.; Gordon, R.; Arnold, L. The acceptability of self-sampled screening for HPV DNA: A systematic review and meta-analysis. Sex. Transm. Infect. 2017, 93, 56–61. [Google Scholar] [CrossRef]
- Haile, E.; Woldemichae, G.; Lebelo, R.; Van geertruyden, J.P.; Bogers, J. Comparison and acceptability of HPV self-collected cervical cancer samples versus doctor-collected samples in Africa: A systematic review. PAMJ Clin. Med. 2020, 2, 82. [Google Scholar] [CrossRef]
- Wong, J.; Vahabi, M.; Miholjcic, J.; Tan, V.; Owino, M.; Li, A.; Poon, M. Knowledge of HPV/cervical cancer and acceptability of HPV self-sampling among women living with HIV: A scoping review. Curr. Oncol. 2018, 25, 73–82. [Google Scholar] [CrossRef] [Green Version]
- Maza, M.; Melendez, M.; Masch, R.; Alfaro, K.; Chacon, A.; Gonzalez, E.; Soler, M.; Conzuelo-Rodriguez, G.; Gage, J.; Alonzo, T.; et al. Acceptability of self-sampling and human papillomavirus testing among non-attenders of cervical cancer screening programs in El Salvador. Prev. Med. 2018, 114, 149–155. [Google Scholar] [CrossRef]
- Saidu, R.; Kuhn, L.; Tergas, A.; Boa, R.; Moodley, J.; Svanholm-Barrie, C.; Persing, D.; Campbell, S.; Tsai, W.Y.; Wright, T.; et al. Performance of Xpert HPV on self-collected vaginal samples for cervical cancer screening among women in South Africa. J. Low Genit. Tract. Dis. 2021, 25, 15. [Google Scholar] [CrossRef]
- Oketch, S.; Kwena, Z.; Choi, Y.; Adewumi, K.; Moghadassi, M.; Bukusi, E.; Huchko, M. Perspectives of women participating in a cervical cancer screening campaign with community-based HPV self-sampling in rural western Kenya: A qualitative study. BMC Women–s Health 2019, 19, 75. [Google Scholar] [CrossRef]
- Rahatgaonkar, V.; Deshpande, A.; Oka, G. Screening for cervical cancer in HIV-infected women: A review of literature. Indian J. Cancer 2021, 58, 317–325. [Google Scholar] [CrossRef] [PubMed]
- Le, D.; Ciceron, A.; Jeon, M.; Gonzalez, L.; Jordan, J.; Bordon, J.; Long, B. Cervical Cancer Prevention and High-Risk HPV Self-Sampling Awareness and Acceptability among Women Living with HIV: A Qualitative Investigation from the Patients’ and Providers’ Perspectives. Curr. Oncol. 2022, 29, 516–533. [Google Scholar] [CrossRef] [PubMed]
- Chapman, C.L.; Harris, A.L. Cervical Cancer Screening for Women Living with HIV. Nurs. Womens Health 2016, 20, 392–398. [Google Scholar] [CrossRef]
- Mahomed, K.; Evans, D.; Sauls, D.; Richter, K.; Smith, J.; Firnhaber, C. Human papillomavirus (HPV) testing on self-collected specimens: Perceptions among HIV positive women attending rural and urban clinics in South Africa. Pan Afr. Med. J. 2014, 17, 189. [Google Scholar] [CrossRef] [PubMed]
- Sandelowski, M.; Barroso, J.; Voils, C.I. Using qualitative metasummary to synthesize qualitative and quantitative descriptive findings. Res. Nurs. Health 2007, 30, 99–111. [Google Scholar] [CrossRef] [PubMed] [Green Version]
- Weeks, L.; Strudsholm, T. A scoping review of research on complementary and alternative medicine (CAM) and the mass media: Looking back, moving forward. BMC Complement. Altern Med. 2008, 8, 43. [Google Scholar] [CrossRef] [Green Version]
- Grant, M.; Booth, A. A typology of reviews: An analysis of 14 review types and associated methodologies. Health Inf. Libr. J. 2009, 26, 91–108. [Google Scholar] [CrossRef]
- Castle, P.; Varallo, J.; Bertram, M.; Ratshaa, B.; Kitheka, M.; Rammipi, K. High-risk human papillomavirus prevalence in self-collected cervicovaginal specimens from human immunodeficiency virus (HIV)-negative women and women living with HIV living in Botswana. PLoS ONE 2020, 15, e0229086. [Google Scholar] [CrossRef] [Green Version]
- Pierz, A.; Ajeh, R.; Fuhngwa, N.; Nasah, J.; Dzudie, A.; Nkeng, R.; Anastos, K.; Castle, P.; Adedimeji, A. Acceptability of self-sampling for cervical cancer screening among women living with HIV and HIV-negative women in Limbé, Cameroon. Front. Reprod. Health 2021, 2, 13. [Google Scholar] [CrossRef]
- Rodrigues, L.; Morgado, M.; Sahasrabuddhe, V.; De Paula, V.; Oliveira, N.; Chavez-Juan, E.; Da Silva, D.; Kast, M.; Nicol, A.; Pilotto, J. Cervico-vaginal self-collection in HIV-infected and uninfected women from Tapajós region, Amazon, Brazil: High acceptability, hrHPV diversity and risk factors. Gynecol. Oncol. 2018, 151, 102–110. [Google Scholar] [CrossRef] [PubMed]
- Obiri-Yeboah, D.; Adu-Sarkodie, Y.; Djigma, F.; Akakpo, K.; Aniakwa-Bonsu, E.; Amoako-Sakyi, D.; Simpore, J.; Mayaud, P. Options in human papillomavirus (HPV) detection for cervical cancer screening: Comparison between full genotyping and a rapid qualitative HPV-DNA assay in Ghana. Gynecol. Oncol. Res. Pract. 2017, 4, 5. [Google Scholar] [CrossRef] [PubMed] [Green Version]
- Elliott, T.; Kohler, R.; Monare, B.; Moshashane, N.; Ramontshonyana, K.; Muthoga, C.; Wynn, N.; Howett, R.; Luckett, R.; Morroni, C.; et al. Performance of vaginal self-sampling for human papillomavirus testing among women living with HIV in Botswana. Int. J. STD AIDS 2019, 30, 1169–1176. [Google Scholar] [CrossRef]
- Kohler, R.; Elliott, T.; Monare, B.; Moshashane, N.; Ramontshonyana, K.; Chatterjee, P.; Ramogola-Masire, D.; Morroni, C. HPV self-sampling acceptability and preferences among women living with HIV in Botswana. Int. J. Gynecol. Obstet. 2019, 147, 332–338. [Google Scholar] [CrossRef]
- Adamson, P.; Huchko, M.; Moss, A.; Kinkel, A.; Medina-Marino, A. Acceptability and accuracy of cervical cancer screening using a self-collected tampon for HPV messenger-RNA testing among HIV-infected women in South Africa. PLoS ONE 2015, 10, e0137299. [Google Scholar]
- Joseph, J.; Mangwendeza, P.; Maparo, T.; Mhizha, M.; Demke, O.; Murwira, S.; Dickson, H.; Madzima, B.; Khan, S. Comparative analysis between self-collected and clinician-collected samples for HPV testing in public health facilities in Zimbabwe. J. Clin. Virol. 2021, 145, 105017. [Google Scholar] [CrossRef] [PubMed]
- Mitchell, S.; Pederson, H.; Stime, E.; Sekikubo, M.; Moses, E.; Mwesigwa, D.; Biryabarema, C.; Christilaw, J.; Byamugisha, J.; Money, D.; et al. Self-collection based HPV testing for cervical cancer screening among women living with HIV in Uganda: A descriptive analysis of knowledge, intentions to screen and factors associated with HPV positivity. BMC Women–s Health 2017, 17, 4. [Google Scholar] [CrossRef] [PubMed] [Green Version]
- Mensah, K.; Assoumou, N.; Duchesne, V.; Pourette, D.; DeBeaudrap, P.; Dumont, A. Acceptability of HPV screening among HIV-infected women attending an HIV-dedicated clinic in Abidjan, Côte d’Ivoire. BMC Women–s Health 2020, 20, 155. [Google Scholar] [CrossRef]
- Behrens, F.; Kret, M.E. The Interplay Between Face-to-Face Contact and Feedback on Cooperation During Real-Life Interactions. J. Nonverbal Behav. 2019, 43, 513–528. [Google Scholar] [CrossRef] [Green Version]
- Konlan, K.; Vivor, N.; Gegefe, I.; AbdulRasheed, I.; Kornyo, B.; Kwao, I. The Practice of Home Visiting by Community Health Nurses as a Primary Healthcare Intervention in a Low-Income Rural Setting: A Descriptive Cross-Sectional Study in the Adaklu District of the Volta Region, Ghana. Sci. World J. 2021, 2021, 8888845. [Google Scholar]
- Brugha, R.; Kevany, J. Maximizing immunization coverage through home visits: A controlled trial in an urban area of Ghana. Bull. World Health Organ. 1996, 74, 517. [Google Scholar] [PubMed]
- Cutts, F.; Phillips, M.; Kortbeek, S.; Soares, A. Door-to-door canvassing for immunization program acceleration in Mozambique: Achievements and costs. Int. J. Health Serv. 1990, 20, 717–725. [Google Scholar] [CrossRef] [PubMed]
- Olivola, K. Urban examples. In Universal child immunization: Reaching the Urban Poor; UNICEF: New Delhi, India, February; 1990. [Google Scholar]
- Joseph, N.; Namuli, A.; Kakuhikire, B.; Baguma, C.; Juliet, M.; Ayebare, P.; Ahereza, P.; Tsai, A.; Siedner, M.; Randall, T.; et al. Implementing community-based human papillomavirus self-sampling with SMS text follow-up for cervical cancer screening in rural, southwestern Uganda. J. Glob. Health 2021, 11, PMC8709902. [Google Scholar] [CrossRef] [PubMed]
- Siedner, M.; Lankowski, A.; Musinga, D.; Jackson, J.; Muzoora, Z.; Hunt, P.; Martin, J.; Bangsberg, D.; Haberer, J. Optimizing network connectivity for mobile health technologies in sub-Saharan Africa. PLoS ONE 2012, 7, e45643. [Google Scholar] [CrossRef]
- Horvath, T.; Azman, H.; Kennedy, G.; Rutherford, G. Mobile phone text messaging for promoting adherence to antiretroviral therapy in patients with HIV infection. Cochrane Database Syst. Rev. 2012, 2012, Cd009756. [Google Scholar] [CrossRef]
- Palmer, M.; Henschke, N.; Bergman, H.; Villanueva, G.; Maayan, N.; Tamrat, T.; Mehl, G.; Glenton, C.; Lewin, S.; Fonhus, M.; et al. Targeted client communication via mobile devices for improving maternal, neonatal, and child health. Cochrane Database Syst. Rev. 2020. [Google Scholar] [CrossRef]
- Gök, M.; Heideman, D.; Kemenade, F.; Berkhof, J.; Rozendaal, L.; Spruyt, J.; Voorhorst, F.; Belien, J. HPV testing on self collected cervicovaginal lavage specimens as screening method for women who do not attend cervical screening: Cohort study. BMJ 2010, 340, c1040. [Google Scholar] [CrossRef] [Green Version]
- Gök, M.; Kemenade, F.; Heideman, D.; Berkhof, J.; Rozendaal, L.; Spruyt, J.; Belien, J.; Babovic, M.; Snijders, P.; Meijer, C. Experience with high-risk human papillomavirus testing on vaginal brush-based self-samples of non-attendees of the cervical screening program. Int. J. Cancer 2012, 130, 1128–1135. [Google Scholar] [CrossRef]
- Rossi, P.; Marsili, M.; Camilloni, M.; Iossa, A.; Lattanzi, A.; Sani, C.; Pierro, C.; Grazzini, G.; Angeloni, C.; Capparucci, P.; et al. The effect of self-sampled HPV testing on participation to cervical cancer screening in Italy: A randomised controlled trial (ISRCTN96071600). BJC 2011, 104, 248–254. [Google Scholar] [CrossRef]
- Sanner, K.; Wikstrom, I.; Strand, A.; Lindell, M.; Wilander, E. Self-sampling of the vaginal fluid at home combined with high-risk HPV testing. BJC 2009, 101, 871–874. [Google Scholar] [CrossRef] [Green Version]
- Piana, L.; Leandri, F.X.; Retraite, L.; Heid, P.; Tamalet, C.; Sancho-Garnier, H. HPV-Hr detection by home self sampling in women not compliant with pap test for cervical cancer screening. Results of a pilot programme in Bouches-du-Rhône. Bull. Cancer 2011, 98, 723–731. [Google Scholar] [CrossRef] [PubMed]
- Virtanen, A.; Nieminen, P.; Luostarinen, T.; Antilla, A. Self-sample HPV tests as an intervention for nonattendees of cervical cancer screening in Finland: A randomized trial. Cancer Epidemiol. Prev. 2011, 20, 1960–1969. [Google Scholar] [CrossRef] [PubMed] [Green Version]
- Bais, A.; Kemenade, F.; Berkhof, J.; Verheijen, R.; Snijders, P.; Voorhorst, F.; Babovic, M.; Ballegooijen, M.; Helmerhorst, T.; Meijer, C. Human papillomavirus testing on self-sampled cervicovaginal brushes: An effective alternative to protect nonresponders in cervical screening programs. Int. J. Cancer 2007, 120, 1505–1510. [Google Scholar] [CrossRef] [PubMed]
- Tranberg, M.; Bech, B.; Blaaker, J.; Jensen, J.; Svanholm, J.; Andersen, B. Study protocol of the CHOiCE trial: A three-armed, randomized, controlled trial of home-based HPV self-sampling for non-participants in an organized cervical cancer screening program. BMC Cancer 2016, 16, 835. [Google Scholar] [CrossRef] [Green Version]
- Broberg, G.; Gyrd-Hansen, D.; Jonasson, J.; Ryd, M.L.; Holtenman, M.; Milson, I.; Strander, B. Increasing participation in cervical cancer screening: Offering a HPV self-test to long-term non-attendees as part of RACOMIP, a Swedish randomized controlled trial. Int. J. Cancer 2014, 134, 2223–2230. [Google Scholar] [CrossRef] [Green Version]
- Enerly, E.; Bonde, J.; Schee, K.; Pedersen, H.; Lonnberg, S.; Nygard, M. Self-sampling for human papillomavirus testing among non-attenders increases attendance to the Norwegian cervical cancer screening programme. PLoS ONE 2016, 11, e0151978. [Google Scholar] [CrossRef]
- Saleh, S.; Kaissi, A.; Semaan, A.; Natafgi, N. Strategic planning processes and financial performance among hospitals in Lebanon. Int. J. Health Plan. Manag. 2013, 28, e34–e45. [Google Scholar] [CrossRef]
- Gough, E.; Eden, T.; Geum, H.; Baharmand, I.; Gill, S.; Robertson, R.; Mutasa, K.; Ntozini, R.; Smith, L.; Chasekwa, B.; et al. Maternal fecal microbiome predicts gestational age, birth weight and neonatal growth in rural Zimbabwe. EBioMedicine 2021, 68, 103421. [Google Scholar] [CrossRef]
- Zhang, L.; Xu, X.Q.; Hu, S.Y.; Chen, F.; Zhang, X.; Pan, Q.J.; Zhang, W.H.; Feng, R.M.; Dong, L.; Zhang, Q.; et al. Durability of clinical performance afforded by self-collected HPV testing: A 15-year cohort study in China. Gynecol. Oncol. 2018, 151, 221–228. [Google Scholar] [CrossRef]
- Verdoodt, F.; Jentschke, M.; Hillemanns, P.; Racey, C.; Snijders, P.; Arbyn, M. Reaching women who do not participate in the regular cervical cancer screening programme by offering self-sampling kits: A systematic review and meta-analysis of randomised trials. EJC 2015, 51, 2375–2385. [Google Scholar] [CrossRef]
- Paolino, M.; Gago, J.; Pera, A.; Cinto, O.; Thouyaret, L.; Arrossi, S. Adherence to triage among women with HPV-positive self-collection: A study in a middle-low income population in Argentina. Ecancermedicalscience 2020, 14, 1138. [Google Scholar] [CrossRef] [PubMed]
- Angus, K.; Cairns, G.; Purves, R.; Bryce, S.; MacDonald, L.; Gordon, R. Systematic literature review to examine the evidence for the effectiveness of interventions that use theories and models of behaviour change: Towards the prevention and control of communicable diseases: Insights into health communication. Eur. Cent. Dis. Prev. Control. 2013. [Google Scholar] [CrossRef]
- Glanz, K.; Rimer, B.; Viswanath, V. Theory, Research, and Practice in health behavior. Jossey-Bass Health Behav. Theory Res. Pract. 2015, 23–41. [Google Scholar]
- Priest, H.M.; Knowlden, A.P. Systematic review of primary prevention human papillomavirus interventions targeting college students. Int. J. Sex. Health 2015, 27, 125–144. [Google Scholar] [CrossRef]
- Allen, J.; Coronado, G.; Williams, R.; Glenn, B.; Escoffery, C.; Fernandez, M.; Tuff, R.; Wilson, K.; Mullen, P. A systematic review of measures used in studies of human papillomavirus (HPV) vaccine acceptability. Vaccine 2010, 28, 4027–4037. [Google Scholar] [CrossRef] [Green Version]

| Author/Year | Purpose |
|
|
| Outcome Variables | Primary/Secondary Findings |
|---|---|---|---|---|---|---|
| Saidu et al., 2021 [36] | To compare test performance of self- and clinician-collected samples in HIV-positive and HIV-negative women in South Africa |
|
|
| Self-sampling vs. clinician-collected samples in HIV-positive and HIV-negative women | HPV prevalence 25.1% for WLWH and 16.3% for HIV-negative women. There was good agreement (86.8%) between both methods of collection for detection of any hr-HPV. Sensitivity in WLWH 95.8% for self-sampling and 93.5% for clinicians. Lower specificity in SC samples for both HIV-positive (44.0%) and -negative women (77.5%). |
| Mahomed et al., 2014 [41] | To evaluate the acceptability of self-collection for cervical cancer screening |
|
|
| Self-collection device preference by women and willingness to use it for routine cervical cancer screening | In total, 94% of participants prefer self-sampling. Moreover, 75% of women from rural sites preferred cervical brush, while women from the urban clinic preferred the tampon-like plastic wand and lavage sampler. |
| Castle et al., 2020 [45] | To examine the feasibility of introducing HPV testing of self-collected vaginal samples and a hr-HPV screen-and-treat algorithm in Botswana |
|
|
| hr-HPV prevalence among WLWH and HIV-negative women | Screening rate 99.7%. hr-HPV prevalence was 25.2% (95%CI = 21.2–29.4%) for HIV-negative women and 40.4% (95%CI = 36.3–44.5%) for WLWH. hr-HPV infection was common among all women in the study living in Botswana, to a greatest extent in WLWH than their HIV-negative counterparts. |
| Pierz et al., 2021 [46] | To assess and compare women’s perceptions and preferences for self- vs. provider-collected specimens |
|
|
| Perception of self-collection among WLWH and HIV-negative women; barriers and facilitators to obtaining and utilizing self-collected specimen | All participants indicated that self-sampling was an acceptable method of the specimen collection; barriers were lack of education about procedure and perceived competence about the ability to self-collect, fear and being uncomfortable, financial burden, stigma, pain and fear surrounding the provider sampling procedure, environmental context and stressors, and beliefs about consequences of self-collection. |
| Rodrigues et al., 2018 [47] | To evaluate the acceptability of cervicovaginal self-collection (CVSC) and prevalence of HPV in HIV-infected and HIV-uninfected women |
|
|
| Self-sampling vs. clinician sampling. Acceptability of self-sampling and prevalence of HPV among HIV-infected and HIV-uninfected women | Overall acceptability of the self-sample was 87%. Prevalence of HPV and hr-HPV infection was 42.9% and 47.9% for HIV-uninfected and 97.6% and 77.5% for HIV-infected women, respectively. Positivity agreement 88.0% for HPV and 79.7% for hr-HPV. No sensitivity and specificity were assessed. |
| Obiri-Yeboah et al., 2017 [48] | To determine the acceptability, feasibility, and performance of alternative self-collected vaginal samples for HPV detection among Ghanaian women |
|
|
| Self-sampling vs. clinician-collected (CC); preference sampling for women in specific socio-cultural settings | hr-HPV prevalence was 14.5%. Overall HPV detection concordance was 94.2%, similar between HIV-positive (93.8%) and HIV-negative women (94.7%). Highest sensitivity was among HIV-positive women and the highest specificity was among HIV-negative women. Sensitivity was 92.6% and specificity was 95.6%. Overall, 76.3% women found SC very easy/easy to obtain, 57.7% preferred SC to CC, and 61.9% felt SC would increase their likelihood to access cervical cancer screening |
| Elliott et al. 2019 [49] | Conducted the first assessment of self- versus provider-collected samples for hr-HPV testing using Xpert HPV in Botswana |
|
|
| hr-HPV positivity, any hr-HPV and type-specific HPV agreement between self and provider, and clinical outcomes among those testing positive for any hr-HPV | Screening rate was 99%. In total, 31 (30%) of 103 women tested positive for any hr-HPV. Overall agreement between self- and provider-collected samples for any hr-HPV was 92% with a κ of 0.80. In total, 10 of the 30 hr-HPV-positive women attending colposcopy had CIN 2+ (33%). No sensitivity and specificity tests were conducted. |
| Kohler et al. 2019 [50] | To assess the acceptability and preferences of HPV screening with self-sampling and mobile phone results delivery among women living with HIV (WLWH) in Botswana |
|
|
| Knowledge, accessibility, and preferences of HPV self-sampling and mobile phone results delivery | Screening rate was 99%. Over 90% of participants agreed that self-sampling was easy and comfortable. In total, 95% were willing to self-sample again, but only 19% preferred self-sampling over a speculum exam for future screening. Moreover, 47% of participants preferred receiving results via mobile phone call. There were no positivity, sensitivity, and specificity tests. |
| Adamson et al., 2015 [51] | To access the acceptability and accuracy of cervical cancer screening using a self-collected tampon for HPV messenger-RNA testing among HIV-infected women |
|
|
| Self-sampling vs. clinician sampling. hr-HPV prevalence, test positivity between two collection methods, accuracy and agreement of the two methods, acceptability of self-collection, and ease of use | Screening rate was 100%. Prevalence of 36.7% of hr-HPV. Positivity test (self-sampling 36.7% vs clinician 43.5%) was in agreement. Sensitivity was 77.4% and specificity was 77.8%. Tampon-based self-collection is acceptable to women and has similar hr-HPV mRNA positivity rates as clinician collection, but has reduced sensitivity and specificity compared to clinician collection |
| Joseph et al., 2021 [52] | To determine if self-collected samples could be used as an alternative to increasing coverage of cervical cancer screening programs |
|
|
| Self-collected vs. clinician-collected samples | Results were found to have a good agreement: HPV prevalence was 43% for self-samples and 48% for clinician-collected samples. Sensitivity was 82.1% and specificity was 93.0% |
| Mitchell et al., 2017 [53] | To describe the knowledge and intentions of WHIV towards HPV self-collection for cervical cancer screening |
|
|
| Knowledge and intentions towards HPV self-collection, factors related to HPV positivity | Screening rate was 51% (46% at the study clinic and 5% elsewhere). hr-HPV prevalence was 45%. In total, 98.9% did not think it necessary to be screened for cervical cancer. Almost all WHIV found self-collection to be acceptable; 40 women agreed to provide a sample at the HIV clinic. Drop-off kits are acceptable for the majority of the participants. Barriers include distance (travel was too far) and not having time to attend the screening |
| Mensah et al., 2020 [54] | To assess the preintervention acceptability of HPV screening among HIV-infected women in Abidjan, Côte d’Ivoire |
|
|
| Acceptability, knowledge, and beliefs about self-sampling | Barriers were the fear, stigma, poor knowledge of screening, and insufficient resources for treatment. Fees removal and higher levels of knowledge about cervical cancer and of the role of HIV status in cancer were found to facilitate screening. Self-confidence in self-sampling is low |
Publisher’s Note: MDPI stays neutral with regard to jurisdictional claims in published maps and institutional affiliations. |
© 2022 by the authors. Licensee MDPI, Basel, Switzerland. This article is an open access article distributed under the terms and conditions of the Creative Commons Attribution (CC BY) license (https://creativecommons.org/licenses/by/4.0/).
Share and Cite
Asare, M.; Abah, E.; Obiri-Yeboah, D.; Lowenstein, L.; Lanning, B. HPV Self-Sampling for Cervical Cancer Screening among Women Living with HIV in Low- and Middle-Income Countries: What Do We Know and What Can Be Done? Healthcare 2022, 10, 1270. https://doi.org/10.3390/healthcare10071270
Asare M, Abah E, Obiri-Yeboah D, Lowenstein L, Lanning B. HPV Self-Sampling for Cervical Cancer Screening among Women Living with HIV in Low- and Middle-Income Countries: What Do We Know and What Can Be Done? Healthcare. 2022; 10(7):1270. https://doi.org/10.3390/healthcare10071270
Chicago/Turabian StyleAsare, Matthew, Elakeche Abah, Dorcas Obiri-Yeboah, Lisa Lowenstein, and Beth Lanning. 2022. "HPV Self-Sampling for Cervical Cancer Screening among Women Living with HIV in Low- and Middle-Income Countries: What Do We Know and What Can Be Done?" Healthcare 10, no. 7: 1270. https://doi.org/10.3390/healthcare10071270
APA StyleAsare, M., Abah, E., Obiri-Yeboah, D., Lowenstein, L., & Lanning, B. (2022). HPV Self-Sampling for Cervical Cancer Screening among Women Living with HIV in Low- and Middle-Income Countries: What Do We Know and What Can Be Done? Healthcare, 10(7), 1270. https://doi.org/10.3390/healthcare10071270

