Review of Active Extracorporeal Medical Devices to Counteract Freezing of Gait in Patients with Parkinson Disease
Abstract
1. Introduction
2. Brain Activity during a FoG Episode
3. Motor Characteristics during FoG
4. Devices Developed for Detection and Stimulation of FoG Episodes
- Brain stimulation involves three components: an implantable pulse generator (IPG) that houses the battery and electronic components, an implanted electrode, and a lead extender that connects each electrode to the IPG [66]. The electrode is inserted through a small opening in the skull and implanted in the brain, and its tip is positioned within the target area of the brain, which is usually the thalamus, subthalamic nucleus, or globus pallidus. After completion of the procedure, impulses are sent from the neurostimulator to the extension cord and the electrode within the brain; these impulses interfere with and block the electrical signals that cause the symptoms of PD. Deep brain stimulation has been proven to be effective in the management of the symptoms of PD patients but is limited by its complexity and has been associated with mortality rates ranging from 1% to 2% [18].
- Stimulation of the vagus nerve synapse monoamine optimizes the addition activates the cholinergic neural network circuit that is affected in patients with PD and unlocks up gait. This method activates neurons through stimulation of afferent fibers of the left vagus nerve by a small electrical pulse generator implanted in the upper thorax. The adverse effects, in addition to the risks of implant surgery, are vocal changes and hoarseness [19].
- Researchers at Duke University have also proposed a new invasive technique based on electrical stimulation of the spinal cord. This procedure involves placing a plate with 16 electrodes on the spinal cord, which stimulates electrical impulses to the neurons to improve the information carried from the legs to the brain so that the patient can regain control of the lower limbs [67].
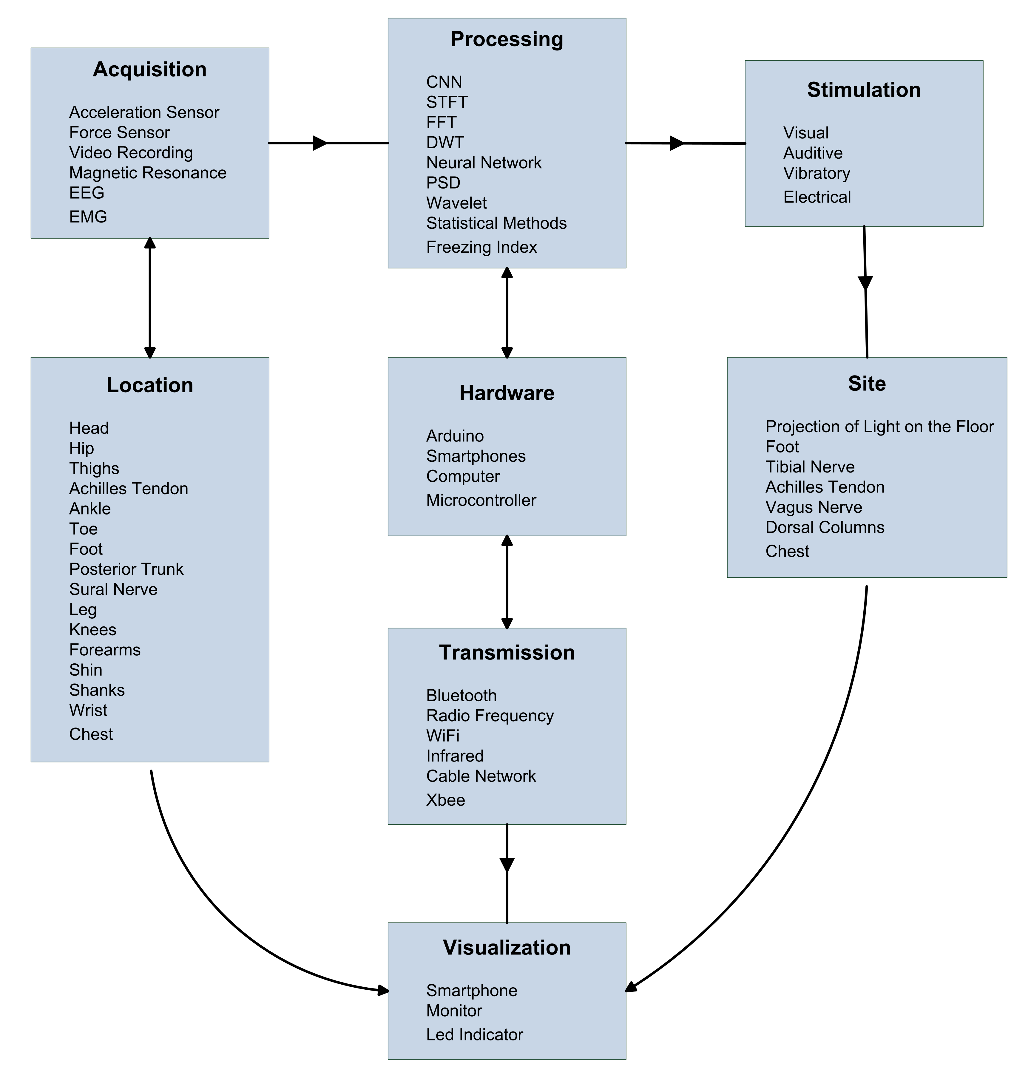
- Acquisition
- Location
- Processing
- Hardware
- Transmission
- Stimulation
- Site
- Visualization
5. Discussion
6. Conclusions
Author Contributions
Funding
Institutional Review Board Statement
Informed Consent Statement
Acknowledgments
Conflicts of Interest
References
- Dauer, W.; Przedborski, S. Parkinson’s Disease. Neuron 2003, 39, 889–909. [Google Scholar] [CrossRef]
- Kalia, L.; Lang, A. Parkinson’s disease. Lancet 2015, 386, 896–912. [Google Scholar] [CrossRef]
- Pringsheim, T.; Jette, N.; Frolkis, A.; Steeves, T. The prevalence of Parkinson’s disease: A systematic review and meta-analysis. Mov. Disord. 2014, 29, 1583–1590. [Google Scholar] [CrossRef] [PubMed]
- Van Den Eeden, S. Incidence of Parkinson’s Disease: Variation by Age, Gender, and Race/Ethnicity. Am. J. Epidemiol. 2003, 157, 1015–1022. [Google Scholar] [CrossRef]
- Lee, A.; Gilbert, R. Epidemiology of Parkinson Disease. Neurol. Clin. 2016, 34, 955–965. [Google Scholar] [CrossRef]
- Driver, J.; Logroscino, G.; Gaziano, J.; Kurth, T. Incidence and remaining lifetime risk of Parkinson disease in advanced age. Neurology 2009, 72, 432–438. [Google Scholar] [CrossRef]
- Calabrese, V.; Dorsey, E.; Constantinescu, R.; Thompson, J.; Biglan, K.; Holloway, R.; Kieburtz, K.; Marshall, F.; Ravina, B.; Schifitto, G.; et al. Projected Number of People With Parkinson Disease in the Most Populous Nations, 2005 Through 2030. Neurology 2007, 69, 223–224. [Google Scholar] [CrossRef]
- Gelb, D.; Oliver, E.; Gilman, S. Diagnostic Criteria for Parkinson Disease. Arch. Neurol. 1999, 56, 33. [Google Scholar] [CrossRef]
- Heremans, E.; Nieuwboer, A.; Vercruysse, S. Freezing of Gait in Parkinson’s Disease: Where Are We Now? Curr. Neurol. Neurosci. Rep. 2013, 13, 350. [Google Scholar] [CrossRef]
- Nutt, J.; Bloem, B.; Giladi, N.; Hallett, M.; Horak, F.; Nieuwboer, A. Freezing of gait: Moving forward on a mysterious clinical phenomenon. Lancet Neurol. 2011, 10, 734–744. [Google Scholar] [CrossRef]
- Rahman, S.; Griffin, H.; Quinn, N.; Jahanshahi, M. Quality of life in Parkinson’s disease: The relative importance of the symptoms. Mov. Disord. 2008, 23, 1428–1434. [Google Scholar] [CrossRef] [PubMed]
- Tan, D.; Danoudis, M.; McGinley, J.; Morris, M. Relationships between motor aspects of gait impairments and activity limitations in people with Parkinson’s disease: A systematic review. Park. Relat. Disord. 2012, 18, 117–124. [Google Scholar] [CrossRef] [PubMed]
- Giladi, N.; McDermott, M.; Fahn, S.; Przedborski, S.; Jankovic, J.; Stern, M.; Tanner, C. Freezing of gait in PD: Prospective assessment in the DATATOP cohort. Neurology 2001, 56, 1712–1721. [Google Scholar] [CrossRef] [PubMed]
- Tan, D.; McGinley, J.; Danoudis, M.; Iansek, R.; Morris, M. Freezing of Gait and Activity Limitations in People With Parkinson’s Disease. Arch. Phys. Med. Rehabil. 2011, 92, 1159–1165. [Google Scholar] [CrossRef] [PubMed]
- Hely, M.; Morris, J.; Reid, W.; Trafficante, R. Sydney multicenter study of Parkinson’s disease: Non-L-dopa-responsive problems dominate at 15 years. Mov. Disord. 2005, 20, 190–199. [Google Scholar] [CrossRef]
- Peterson, D.; Pickett, K.; Duncan, R.; Perlmutter, J.; Earhart, G. Gait-Related Brain Activity in People with Parkinson Disease with Freezing of Gait. PLoS ONE 2014, 9, e90634. [Google Scholar] [CrossRef]
- Peterson, D.; Fling, B.; Mancini, M.; Cohen, R.; Nutt, J.; Horak, F. Dual-task interference and brain structural connectivity in people with Parkinson’s disease who freeze. J. Neurol. Neurosurg. Psychiatry 2014, 86, 786–792. [Google Scholar] [CrossRef]
- Perlmutter, J.S.; Mink, J.W. Deep brain stimulation. Annu. Rev. Neurosci. 2006, 29, 229–257. [Google Scholar] [CrossRef]
- George, M.S.; Sackeim, H.A.; Rush, A.J.; Marangell, L.B.; Nahas, Z.; Husain, M.M.; Lisanby, S.; Burt, T.; Goldman, J.; Ballenger, J.C. Vagus nerve stimulation: A new tool for brain research and therapy. Biol. Psychiatry 2000, 47, 287–295. [Google Scholar] [CrossRef]
- Rattay, F. The basic mechanism for the electrical stimulation of the nervous system. Neuroscience 1999, 89, 335–346. [Google Scholar] [CrossRef]
- Fukuyama, H.; Ouchi, Y.; Matsuzaki, S.; Nagahama, Y.; Yamauchi, H.; Ogawa, M.; Kimura, J.; Shibasaki, H. Brain functional activity during gait in normal subjects: A SPECT study. Neurosci. Lett. 1997, 228, 183–186. [Google Scholar] [CrossRef]
- Rivlin-Etzion, M.; Marmor, O.; Saban, G.; Rosin, B.; Haber, S.N.; Vaadia, E.; Prut, Y.; Bergman, H. Low-Pass filter properties of basal ganglia–cortical–muscle loops in the normal and MPTP primate model of Parkinsonism. J. Neurosci. 2008, 28, 633–649. [Google Scholar] [CrossRef] [PubMed]
- Bhavsar, R.; Sun, Y.; Helian, N.; Davey, N.; Mayor, D.; Steffert, T. The correlation between EEG signals as measured in different positions on scalp varying with distance. Procedia Comput. Sci. 2018, 123, 92–97. [Google Scholar] [CrossRef]
- Handojoseno, M.A.; Shine, J.M.; Nguyen, T.N.; Tran, Y.; Lewis, S.J.G.; Nguyen, H.T. The detection of Freezing of Gait in Parkinson’s disease patients using EEG signals based on Wavelet decomposition. In Proceedings of the 2012 Annual International Conference of the IEEE Engineering in Medicine and Biology Society, San Diego, CA, USA, 28 August–1 September 2012; pp. 69–72. [Google Scholar]
- Handojoseno, A.M.A.; Shine, J.M.; Nguyen, T.N.; Tran, Y.; Lewis, S.J.G.; Nguyen, H.T. Using EEG spatial correlation, cross frequency energy, and wavelet coefficients for the prediction of Freezing of Gait in Parkinson’s Disease patients. In Proceedings of the 2013 35th Annual International Conference of the IEEE Engineering in Medicine and Biology Society (EMBC), Osaka, Japan, 3–7 July 2013; pp. 4263–4266. [Google Scholar]
- Amboni, M.; Barone, P.; Picillo, M.; Cozzolino, A.; Longo, K.; Erro, R.; Iavarone, A. A two-year follow-up study of executive dysfunctions in Parkinsonian patients with freezing of gait at on-state. Mov. Disord. 2010, 25, 800–802. [Google Scholar] [CrossRef] [PubMed]
- Tessitore, A.; Amboni, M.; Esposito, F.; Russo, A.; Picillo, M.; Marcuccio, L.; Pellecchia, M.; Vitale, C.; Cirillo, M.; Tedeschi, G.; et al. Resting-state brain connectivity in patients with Parkinson’s disease and freezing of gait. Park. Relat. Disord. 2012, 18, 781–787. [Google Scholar] [CrossRef]
- Almeida, Q.; Lebold, C. Freezing of gait in Parkinson’s disease: A perceptual cause for a motor impairment? J. Neurol. Neurosurg. Psychiatry 2009, 81, 513–518. [Google Scholar] [CrossRef]
- Grabli, D.; Karachi, C.; Welter, M.; Lau, B.; Hirsch, E.; Vidailhet, M.; François, C. Normal and pathological gait: What we learn from Parkinson’s disease. J. Neurol. Neurosurg. Psychiatry 2012, 83, 979–985. [Google Scholar] [CrossRef]
- Wang, M.; Jiang, S.; Yuan, Y.; Zhang, L.; Ding, J.; Wang, J.; Zhang, J.; Zhang, K.; Wang, J. Alterations of functional and structural connectivity of freezing of gait in Parkinson’s disease. J. Neurol. 2016, 263, 1583–1592. [Google Scholar] [CrossRef]
- Sage, M.; Almeida, Q. A positive influence of vision on motor symptoms during sensory attention focused exercise for Parkinson’s disease. Mov. Disord. 2010, 25, 64–69. [Google Scholar] [CrossRef]
- Uc, E.; Rizzo, M.; Anderson, S.; Qian, S.; Rodnitzky, R.; Dawson, J. Visual dysfunction in Parkinson disease without dementia. Neurology 2005, 65, 1907–1913. [Google Scholar] [CrossRef]
- Yogev-Seligmann, G.; Hausdorff, J.; Giladi, N. The role of executive function and attention in gait. Mov. Disord. 2008, 23, 329–342. [Google Scholar] [CrossRef] [PubMed]
- Lenka, A.; Naduthota, R.; Jha, M.; Panda, R.; Prajapati, A.; Jhunjhunwala, K.; Saini, J.; Yadav, R.; Bharath, R.; Pal, P. Freezing of gait in Parkinson’s disease is associated with altered functional brain connectivity. Park. Relat. Disord. 2016, 24, 100–106. [Google Scholar] [CrossRef] [PubMed]
- Ricciardi, L.; Bloem, B.R.; Snijders, A.H.; Daniele, A.; Quaranta, D.; Bentivoglio, A.R.; Fasano, A. Freezing of gait in Parkinson’s disease: The paradoxical interplay between gait and cognition. Park. Relat. Disord. 2014, 20, 824–829. [Google Scholar] [CrossRef] [PubMed]
- Tripoliti, E.; Tzallas, A.; Tsipouras, M.; Rigas, G.; Bougia, P.; Leontiou, M.; Konitsiotis, S.; Chondrogiorgi, M.; Tsouli, S.; Fotiadis, D. Automatic detection of freezing of gait events in patients with Parkinson’s disease. Comput. Methods Programs Biomed. 2013, 110, 12–26. [Google Scholar] [CrossRef] [PubMed]
- Schaafsma, J.; Balash, Y.; Gurevich, T.; Bartels, A.; Hausdorff, J.; Giladi, N. Characterization of freezing of gait subtypes and the response of each to levodopa in Parkinson’s disease. Eur. J. Neurol. 2003, 10, 391–398. [Google Scholar] [CrossRef]
- Dietz, M.; Goetz, C.; Stebbins, G. Evaluation of a modified inverted walking stick as a treatment for Parkinsonian freezing episodes. Mov. Disord. 1990, 5, 243–247. [Google Scholar] [CrossRef]
- Okuma, Y. Freezing of gait in Parkinson’s disease. J. Neurol. 2006, 253, vii27–vii32. [Google Scholar] [CrossRef]
- Freeman, J.S.; Cody, F.W.; Schady, W. The influence of external timing cues upon the rhythm of voluntary movements in Parkinsonś disease. J. Neurol. Neurosurg. Psychiatry 1993, 56, 1078–1084. [Google Scholar] [CrossRef]
- Rutz, D.G.; Benninger, D.H. Physical therapy for freezing of gait and gait impairments in Parkinson disease: A systematic review. PM&R 2020, 12, 1140–1156. [Google Scholar]
- Bartels, A.; Balash, Y.; Gurevich, T.; Schaafsma, J.; Hausdorff, J.; Giladi, N. Relationship between freezing of gait (FOG) and other features of Parkinson’s: FOG is not correlated with bradykinesia. J. Clin. Neurosci. 2003, 10, 584–588. [Google Scholar] [CrossRef]
- Hausdorff, J.; Schaafsma, J.; Balash, Y.; Bartels, A.; Gurevich, T.; Giladi, N. Impaired regulation of stride variability in Parkinson’s disease subjects with freezing of gait. Exp. Brain Res. 2003, 149, 187–194. [Google Scholar] [CrossRef] [PubMed]
- Plotnik, M.; Giladi, N.; Hausdorff, J. Bilateral coordination of walking and freezing of gait in Parkinson’s disease. Eur. J. Neurosci. 2008, 27, 1999–2006. [Google Scholar] [CrossRef]
- Fortaleza, A.d.; Mancini, M.; Carlson-Kuhta, P.; King, L.; Nutt, J.; Chagas, E.; Freitas, I.; Horak, F. Dual task interference on postural sway, postural transitions and gait in people with Parkinson’s disease and freezing of gait. Gait Posture 2017, 56, 76–81. [Google Scholar] [CrossRef]
- Mazilu, S.; Blanke, U.; Calatroni, A.; Gazit, E.; Hausdorff, J.; Tröster, G. The role of wrist-mounted inertial sensors in detecting gait freeze episodes in Parkinson’s disease. Pervasive Mob. Comput. 2016, 33, 1–16. [Google Scholar] [CrossRef]
- Daneault, J.F.; Vergara-Diaz, G.; Parisi, F.; Admati, C.; Alfonso, C.; Bertoli, M.; Bonizzoni, E.; Carvalho, G.F.; Costante, G.; Fabara, E.E.; et al. Accelerometer data collected with a minimum set of wearable sensors from subjects with Parkinson’s disease. Sci. Data 2021, 8, 48. [Google Scholar] [CrossRef] [PubMed]
- Bonora, G.; Mancini, M.; Carpinella, I.; Chiari, L.; Ferrarin, M.; Nutt, J.; Horak, F. Investigation of Anticipatory Postural Adjustments during One-Leg Stance Using Inertial Sensors: Evidence from Subjects with Parkinsonism. Front. Neurol. 2017, 8, 361. [Google Scholar] [CrossRef]
- Jacobs, J. Multiple balance tests improve the assessment of postural stability in subjects with Parkinson’s disease. J. Neurol. Neurosurg. Psychiatry 2005, 77, 322–326. [Google Scholar] [CrossRef]
- Smithson, F.; Morris, M.; Iansek, R. Performance on Clinical Tests of Balance in Parkinson’s Disease. Phys. Ther. 1998, 78, 577–592. [Google Scholar] [CrossRef][Green Version]
- Morris, M.; Iansek, R.; Smithson, F.; Huxham, F. Postural instability in Parkinson’s disease: A comparison with and without a concurrent task. Gait Posture 2000, 12, 205–216. [Google Scholar] [CrossRef]
- Adkin, A.; Frank, J.; Jog, M. Fear of falling and postural control in Parkinson’s disease. Mov. Disord. 2003, 18, 496–502. [Google Scholar] [CrossRef]
- Vellas, B.; Wayne, S.; Romero, L.; Baumgartner, R.; Rubenstein, L.; Garry, P. One-Leg Balance Is an Important Predictor of Injurious Falls in Older Persons. J. Am. Geriatr. Soc. 1997, 45, 735–738. [Google Scholar] [CrossRef] [PubMed]
- Youn, J.; Okuma, Y.; Hwang, M.; Kim, D.; Cho, J. Falling Direction can Predict the Mechanism of Recurrent Falls in Advanced Parkinson’s Disease. Sci. Rep. 2017, 7, 3921. [Google Scholar] [CrossRef] [PubMed]
- Kerr, G.; Worringham, C.; Cole, M.; Lacherez, P.; Wood, J.; Silburn, P. Predictors of future falls in Parkinson disease. Neurology 2010, 75, 116–124. [Google Scholar] [CrossRef] [PubMed]
- Matinolli, M.; Korpelainen, J.; Sotaniemi, K.; Myllylä, V.; Korpelainen, R. Recurrent falls and mortality in Parkinson’s disease: A prospective two-year follow-up study. Acta Neurol. Scand. 2011, 123, 193–200. [Google Scholar] [CrossRef] [PubMed]
- Bloem, B.; Hausdorff, J.; Visser, J.; Giladi, N. Falls and freezing of gait in Parkinson’s disease: A review of two interconnected, episodic phenomena. Mov. Disord. 2004, 19, 871–884. [Google Scholar] [CrossRef]
- Voss, T.; Elm, J.; Wielinski, C.; Aminoff, M.; Bandyopadhyay, D.; Chou, K.; Sudarsky, L.; Tilley, B. Fall frequency and risk assessment in early Parkinson’s disease. Park. Relat. Disord. 2012, 18, 837–841. [Google Scholar] [CrossRef]
- Bloem, B.; Grimbergen, Y.; Cramer, M.; Willemsen, M.; Zwinderman, A. Prospective assessment of falls in Parkinson’s disease. J. Neurol. 2001, 248, 950–958. [Google Scholar] [CrossRef]
- Lindholm, B.; Hagell, P.; Hansson, O.; Nilsson, M. Prediction of Falls and/or Near Falls in People with Mild Parkinson’s Disease. PLoS ONE 2015, 10, e0117018. [Google Scholar] [CrossRef]
- Wood, B. Incidence and prediction of falls in Parkinson’s disease: A prospective multidisciplinary study. J. Neurol. Neurosurg. Psychiatry 2002, 72, 721–725. [Google Scholar] [CrossRef]
- Bloem, B.; Munneke, M.; Carpenter, M.; Allum, J.; Pressley, J. The impact of comorbid disease and injuries on resource use and expenditures in parkinsonism. Neurology 2003, 61, 1023. [Google Scholar] [CrossRef]
- Gazibara, T.; Pekmezovic, T.; Tepavcevic, D.K.; Svetel, M.; Tomic, A.; Stankovic, I.; Kostic, V. Health-related quality of life in patients with Parkinson’s disease: Implications for falling. Park. Relat. Disord. 2015, 21, 573–576. [Google Scholar] [CrossRef] [PubMed]
- Walton, C.; Shine, J.; Hall, J.; O’Callaghan, C.; Mowszowski, L.; Gilat, M.; Szeto, J.; Naismith, S.; Lewis, S. The major impact of freezing of gait on quality of life in Parkinson’s disease. J. Neurol. 2002, 72, 721–725. [Google Scholar] [CrossRef] [PubMed]
- Parihar, R.; Mahoney, J.; Verghese, J. Relationship of Gait and Cognition in the Elderly. Curr. Transl. Geriatr. Exp. Gerontol. Rep. 2013, 2, 167–173. [Google Scholar] [CrossRef] [PubMed]
- Eljamel, S. Overview of Deep Brain Stimulation Components. In Neurostimulation: Principles and Practice; John Wiley & Sons, Ltd.: Hoboken, NJ, USA, 2013; pp. 20–25. [Google Scholar] [CrossRef]
- Yadav, A.P.; Nicolelis, M.A. Electrical stimulation of the dorsal columns of the spinal cord for Parkinson’s disease. Mov. Disord. 2017, 32, 820–832. [Google Scholar] [CrossRef]
- Wang, Y.; Beuving, F.; Nonnekes, J.; Cohen, M.X.; Long, X.; Aarts, R.M.; Van Wezel, R. Freezing of gait detection in Parkinson’s disease via multimodal analysis of EEG and accelerometer signals. In Proceedings of the 42nd Annual International Conference of the IEEE Engineering in Medicine & Biology Society, Montreal, QC, Canada, 20–24 July 2020; pp. 847–850. [Google Scholar]
- Haloi, R.; Hazarika, J.; Chanda, D. Selection of Appropriate Statistical Features of EEG Signals for Detection of Parkinson’s Disease. In Proceedings of the International Conference on Computational Performance Evaluation, Shillong, India, 2–4 July 2020; pp. 761–764. [Google Scholar]
- Handojoseno, A.M.A.; Shine, J.M.; Nguyen, T.N.; Tran, Y.; Lewis, S.J.G.; Nguyen, H.T. Analysis and Prediction of the Freezing of Gait Using EEG Brain Dynamics. IEEE Trans. Neural Syst. Rehabil. Eng. 2015, 23, 887–896. [Google Scholar] [CrossRef]
- Zhao, Y.; Tonn, K.; Niazmand, K.; Fietzek, U.M.; D’Angelo, L.T.; Ceballos-Baumann, A.; Lueth, T.C. Online FOG Identification in Parkinson’s disease with a time-frequency combined Algorithm. In Proceedings of the 2012 IEEE-EMBS International Conference on Biomedical and Health Informatics, Hong Kong, China, 5–7 January 2012; pp. 192–195. [Google Scholar]
- Pepa, L.; Ciabattoni, L.; Verdini, F.; Capecci, M.; Ceravolo, M.G. Smartphone based Fuzzy Logic freezing of gait detection in Parkinson’s Disease. In Proceedings of the 2014 IEEE/ASME 10th International Conference on Mechatronic and Embedded Systems and Applications (MESA), Senigallia, Italy, 10–12 September 2014; pp. 1–6. [Google Scholar]
- Saad, A.; Guerin, F.; Zaarour, I.; Ayache, M.; Lefebvre, D. Sensoring and features extraction for the detection of Freeze of Gait in Parkinson disease. In Proceedings of the 2014 IEEE 11th International Multi-Conference on Systems, Signals &Devices (SSD14), Barcelona, Spain, 11–14 February 2014; pp. 1–6. [Google Scholar]
- Punin, C.; Barzallo, B.; Huerta, M.; Bermeo, J.; Llumiguano, C.; Soto, A.; Clotet, R. Wireless system for detection of FOG in patients with Parkinson’s Disease. In Proceedings of the 2017 Global Medical Engineering Physics Exchanges/Pan American Health Care Exchanges (GMEPE/PAHCE), Tuxtla Gutierrez, Mexico, 20–25 March 2017; pp. 1–4. [Google Scholar]
- Barzallo, B.; Punin, C.; Llumiguano, C.; Huerta, M. Wireless Assistance System During Episodes of Freezing of Gait by Means Superficial Electrical Stimulation. In World Congress on Medical Physics and Biomedical Engineering; Springer: Singapore, 2018; pp. 865–870. [Google Scholar]
- Shalin, G.; Pardoel, S.; Nantel, J.; Lemaire, E.D.; Kofman, J. Prediction of Freezing of Gait in Parkinson’s Disease from Foot Plantar-Pressure Arrays using a Convolutional Neural Network. In Proceedings of the 42nd Annual International Conference of the IEEE Engineering in Medicine & Biology Society, Montreal, QC, Canada, 20–24 July 2020; pp. 244–247. [Google Scholar]
- Soto, A.; Huerta, M.; Bermeo, J.-P.; Sagbay, G. Gait Modelling of People with Parkinson’s Disease. In Proceedings of the IEEE ANDESCON, Quito, Ecuador, 13–16 October 2020; pp. 1–6. [Google Scholar]
- Soumaya, Z.; Taoufiq, B.D.; Benayad, N.; Yunus, K.; Abdelkrim, A. The detection of Parkinson disease using the genetic algorithm and SVM classifier. Appl. Acoust. 2021, 171, 107528. [Google Scholar] [CrossRef]
- Chang, Y.; Ding, J.; Hu, H.; Yang, W.; Lin, K.; Wu, P. A real-time detection algorithm for freezing of gait in Parkinson’s disease. In Proceedings of the IEEE International Symposium on Circuits and Systems, Melbourne, VIC, Australia, 1–5 June 2014; pp. 1312–1315. [Google Scholar]
- Cole, B.T.; Roy, S.H.; Nawab, S.H. Detecting freezing-of-gait during unscripted and unconstrained activity. In Proceedings of the 2011 Annual International Conference of the IEEE Engineering in Medicine and Biology Society, Boston, MA, USA, 30 August–3 September 2011; pp. 5649–5652. [Google Scholar]
- Punin, C.; Barzallo, B.; Clotet, R.; Bermeo, A.; Bravo, M.; Bermeo, J.P.; Llumiguano, C. A non-invasive medical device for parkinson’s patients with episodes of freezing of gait. Sensors 2019, 19, 737. [Google Scholar] [CrossRef]
- Velik, R.; Hoffmann, U.; Zabaleta, H.; Massó, J.F.M.; Keller, T. The effect of visual cues on the number and duration of freezing episodes in Parkinson’s patients. In Proceedings of the 2012 Annual International Conference of the IEEE Engineering in Medicine and Biology Society, San Diego, CA, USA, 28 August–1 September 2012; pp. 4656–4659. [Google Scholar]
- Niazmand, K.; Tonn, K.; Zhao, Y.; Fietzek, U.M.; Schroeteler, F.; Ziegler, K.; Ceballos-Baumann, A.O.; Lueth, T.C. Freezing of Gait detection in Parkinson’s disease using accelerometer based smart clothes. In Proceedings of the 2011 IEEE Biomedical Circuits and Systems Conference (BioCAS), San Diego, CA, USA, 10–12 November 2011; pp. 201–204. [Google Scholar]
- Sankaran, R.; Freeman, J.; Aravind, R. Design and implementation of a low-cost laser Parkinson’s Walker with safety and energy saving features. In Proceedings of the 2014 IEEE Global Humanitarian Technology Conference—South Asia Satellite (GHTC-SAS), Trivandrum, India, 26–27 September 2014; pp. 83–86. [Google Scholar]
- Winfree, K.N.; Pretzer-Aboff, I.; Hilgart, D.; Aggarwal, R.; Behari, M.; Agrawal, S.K. The Effect of Step-Synchronized Vibration on Patients With Parkinson’s Disease: Case Studies on Subjects With Freezing of Gait or an Implanted Deep Brain Stimulator. IEEE Trans. Neural Syst. Rehabil. Eng. 2013, 21, 806–811. [Google Scholar] [CrossRef]
- Mancini, M.; Priest, K.C.; Nutt, J.G.; Horak, F.B. Quantifying freezing of gait in Parkinson’s disease during the instrumented timed up and go test. In Proceedings of the 2012 Annual International Conference of the IEEE Engineering in Medicine and Biology Society, San Diego, CA, USA, 28 August–1 September 2012; pp. 1198–1201. [Google Scholar]
- Pan, J.I.; Huang, Y.C. Intelligent fall prevention for Parkinson’s disease patients based on detecting posture instabilily and freezing of gait. In Proceedings of the 2015 12th International Conference on Informatics in Control, Automation and Robotics (ICINCO), Colmar, France, 21–23 July 2015; pp. 608–613. [Google Scholar]
- Imbeault-Nepton, T.; Otis, M.J.D. Synchronized walking cadence for TUG in perturbed environments: Using Earcon or Tacton cues? In Proceedings of the 2014 IEEE International Symposium on Haptic, Audio and Visual Environments and Games (HAVE) Proceedings, Richardson, TX, USA, 10–11 October 2014; pp. 41–46. [Google Scholar]
- Janeh, O.; Fründt, O.; Schönwald, B.; Gulberti, A.; Buhmann, C.; Gerloff, C.; Steinicke, F.; Pötter-Nerger, M. Gait Training in Virtual Reality: Short-Term Effects of Different Virtual Manipulation Techniques in Parkinson’s Disease. Cells 2019, 8, 419. [Google Scholar] [CrossRef]
- Sijobert, B.; Azevedo, C.; Andreu, D.; Verna, C.; Geny, C. Effects of Sensitive Electrical Stimulation-Based Somatosensory Cueing in Parkinson’s Disease Gait and Freezing of Gait Assessment. Artif. Organs 2017, 41, E222–E232. [Google Scholar] [CrossRef]
- Rosenthal, L.; Sweeney, D.; Cunnington, A.L.; Quinlan, L.R.; ÓLaighin, G. Sensory Electrical Stimulation Cueing May Reduce Freezing of Gait Episodes in Parkinson’s Disease. J. Healthc. Eng. 2018, 2018, 4684925. [Google Scholar] [CrossRef] [PubMed]
- Gómez-Jordana, L.; Stafford, J.; Peper, C.; Craig, C. Virtual footprints can improve walking performance in people with Parkinson’s disease. Front. Neurol. 2018, 9, 681. [Google Scholar] [CrossRef] [PubMed]
- Georgiades, M.; Gilat, M.; Martens, K.E.; Walton, C.; Bissett, P.; Shine, J.; Lewis, S. Investigating motor initiation and inhibition deficits in patients with Parkinson’s disease and freezing of gait using a virtual reality paradigm. Neuroscience 2016, 337, 153–162. [Google Scholar] [CrossRef] [PubMed]
- Polat, K. Freezing of Gait (FoG) Detection Using Logistic Regression in Parkinson’s Disease from Acceleration Signals. In Proceedings of the 2019 Scientific Meeting on Electrical-Electronics & Biomedical Engineering and Computer Science (EBBT), Istanbul, Turkey, 24–26 April 2019. [Google Scholar]
- Stamatakis, J.; Crémers, J.; Maquet, D.; Macq, B.; Garraux, G. Gait feature extraction in Parkinson’s disease using low-cost accelerometers. In Proceedings of the Annual International Conference of the IEEE Engineering in Medicine and Biology Society, Boston, MA, USA, 30 August–3 September 2011; pp. 7900–7903. [Google Scholar]
- Marcante, A.; Di Marco, R.; Gentile, G.; Pellicano, C.; Assogna, F.; Pontieri, F.E.; Spalletta, G.; Macchiusi, L.; Gatsios, D.; Giannakis, A.; et al. Foot Pressure Wearable Sensors for Freezing of Gait Detection in Parkinson’s Disease. Sensors 2021, 21, 128. [Google Scholar] [CrossRef] [PubMed]
- Rozo, L.; Pulgarin, J.; Morales, P.; Gallego, J. Wearable device intended for detection of fog episodes in Parkinson disease. Vis. Electron. 2019, 13, 10–16. [Google Scholar] [CrossRef]
- Barthel, C.; Nonnekes, J.; van Helvert, M.; Haan, R.; Janssen, A.; Delval, A.; Weerdesteyn, V.; Debû, B.; van Wezel, R.; Bloem, B.; et al. The laser shoes: A new ambulatory device to alleviate freezing of gait in Parkinson disease. Neurology 2017, 90, e164–e171. [Google Scholar] [CrossRef]


| Acquisition | Description | Results and Efficiency |
|---|---|---|
| Acceleration sensor [71,80,81,83,94,95,97] | Tri-axial Sensors, which extract the features of the changes of acceleration in the march. | The use of sensors determines the motor state. They show small intensity on having been standing up and before a FoG episode. |
| Force Sensor [76,85,88,96] | They receive the pressure in the areas of the plant of the foot. | Improvement in the time peak of pressure of the heel, the moment peak of pressure of the toe, the time in the sensor of heel and the position of oscillation after the treatment. |
| EEG [24,69,70] | System of 4 electrodes located in 4 areas of the skull that receive bioelectric stimuli. | Greater speed in the detection of FoG. Only the difference of the channels O1-T4 and P4-T3 give information about the FoG. |
| Video recordings [71,72,76,77,88] | Recorded walks, where an expert determines the presence of FoG and analyzes the motor posture. | Recordings under TUG (Timed Up And Go) test. Combined with other acquisition methods and used as a test. |
| Classifier | Description | Results and Efficiency |
|---|---|---|
| Artificial neural network [24,68,76,78,79,80,81,96] | Multilayer perceptron. | The sensitivity, specificity and precision in the analysis it was 82%, 77% and 78% respectively. |
| Diffuse logic. | Greater capacity to reduce the detection of false negatives, sensitivity of 89% and a specificity of 97%. | |
| Backpropagation. | Average precision values, sensitivity and specificity are around 75% | |
| Thresholds [72,73,74,79,95,97] | Freezing indexes (FI). | Commonly combined with energy levels for detection. Low levels of FI before the FoG. |
| Inertial measurements taken from normal march. | Rules for the entry of normal behavior patterns | |
| Algorithm [69,70,71,72,75,81,86,94] | FFT for analysis of time series, often it combined with other statistical analyzes. | The frequency band of the FoG (3 to 8 Hz), also its duration and the number of episodes was determined. |
| DWT as localized energy analysis. | Sometimes it has misalignment results. It allows comparing similar patterns instead of just a specific pattern in the time subsequence. | |
| PSD as is the measure of signal’s power content versus frequency. | The PSD was calculated for each trial using a 4-s Hanning window with 50% overlap. |
| Stimulus | Description | Results and Efficiency |
|---|---|---|
| Visual [82,84,98] | Projection of parallel lines spaced apart on the ground, perpendicular to the view of the patient. | Further reduces the freezing medium (69%) on request signals but reduces the number of FoG (43%) in continuous signals. |
| Auditive [70,84,85] | Emission of an audible signal by a handset in the presence of the FoG. | In the presence of a double disruption (visual and auditory), the audio system is easier to use and more pleasing to the sensory. |
| Vibratory [74,75,81,85,88] | Micromotors located at the lower end for vibrotactile stimulation. | A tactile sensory system is able to impose a rate despite sensory disorders was demonstrated. |
| Electric [90,91] | Electric shock directed to a muscle, to produce a controlled shrinkage. | Decreased to 19 % walking time and FoG episodes were reduced up to 58%. |
Publisher’s Note: MDPI stays neutral with regard to jurisdictional claims in published maps and institutional affiliations. |
© 2022 by the authors. Licensee MDPI, Basel, Switzerland. This article is an open access article distributed under the terms and conditions of the Creative Commons Attribution (CC BY) license (https://creativecommons.org/licenses/by/4.0/).
Share and Cite
Huerta, M.; Barzallo, B.; Punin, C.; Garcia-Cedeño, A.; Clotet, R. Review of Active Extracorporeal Medical Devices to Counteract Freezing of Gait in Patients with Parkinson Disease. Healthcare 2022, 10, 976. https://doi.org/10.3390/healthcare10060976
Huerta M, Barzallo B, Punin C, Garcia-Cedeño A, Clotet R. Review of Active Extracorporeal Medical Devices to Counteract Freezing of Gait in Patients with Parkinson Disease. Healthcare. 2022; 10(6):976. https://doi.org/10.3390/healthcare10060976
Chicago/Turabian StyleHuerta, Mónica, Boris Barzallo, Catalina Punin, Andrea Garcia-Cedeño, and Roger Clotet. 2022. "Review of Active Extracorporeal Medical Devices to Counteract Freezing of Gait in Patients with Parkinson Disease" Healthcare 10, no. 6: 976. https://doi.org/10.3390/healthcare10060976
APA StyleHuerta, M., Barzallo, B., Punin, C., Garcia-Cedeño, A., & Clotet, R. (2022). Review of Active Extracorporeal Medical Devices to Counteract Freezing of Gait in Patients with Parkinson Disease. Healthcare, 10(6), 976. https://doi.org/10.3390/healthcare10060976

