The Role of Fear of Missing out (FOMO), Loss Aversion, and Herd Behavior in Gold Investment Decisions: A Study in the Vietnamese Market
Abstract
1. Introduction
2. Literature Review, Theoretical Framework
2.1. Literature Review
2.1.1. Research on FOMO (Fear of Missing out)
2.1.2. Research on Loss Aversion
2.1.3. Research on Herd Behavior
2.1.4. Research on Gold Investment Decision
2.2. Some Related Background Theories
2.2.1. Prospect Theory
2.2.2. Social Comparison Theory
2.2.3. Heuristics
2.3. Hypothesis Development
2.3.1. The Effect of Loss Aversion and Herd Behavior on FOMO
2.3.2. The Effect of FOMO on Gold Investment Decision: The Mediating Role of Anticipated Regret
2.3.3. The Effect of FOMO on Gold Investment Decision: The Mediating Role of Subjective Expected Pleasure
2.3.4. The Effect of FOMO, Subjective Expected Pleasure and Loss Aversion on Gold Investment Decision
2.3.5. The Moderating Effect of Psychological Messages on Relationship Between FOMO and Gold Investment Decision
3. Methodology
3.1. Data Collection
- Group 1: Risk Warning—“Many investors face major losses with gold. Are you ready to risk it?”—designed to spark fear of loss and encourage caution.
- Group 2: Self-Decision Encouragement—“Smart investing starts with you. Learn, think, and decide for yourself.”—promotes independent, thoughtful decision-making.
- Group 3: Neutral Message—“Gold prices go up and down. Take time to consider before you invest.”—serves as a neutral baseline with no emotional push.
3.2. Variables Measurement
3.3. Analytical Techniques
- Observed variable quality: Outer loading ≥ 0.708 (Hair et al., 2016).
- Reliability: Cronbach’s Alpha and Composite Reliability ≥ 0.7 (Hair et al., 2010).
- Convergent validity: AVE ≥ 0.5 (Hair et al., 2021).
- Discriminant validity: Square root of AVE greater than correlations between latent variables; HTMT ≤ 0.85 (Fornell & Larcker, 1981; Henseler et al., 2014).
- Multicollinearity: Based on VIF (Hair et al., 2019). VIF < 3 is ideal, 3–5 indicates potential risk, ≥5 is severe.
- Testing relationship significance and impact: Using Bootstrapping (5000 samples), t-value > 1.96 or p-value < 0.05 indicates statistical significance; the path coefficient (Original Sample) shows the direction and strength of the influence.
- Coefficient of determination R2: Represents the model’s explanatory power. R2 = 0.25 (weak), 0.5 (moderate), 0.75 (strong) (Hair et al., 2016).
- Effect size f2: Assesses the contribution level of exogenous variables; f2 = 0.02 (small), 0.15 (medium), 0.35 (large).
4. Results
4.1. Testing the Reliability of the Scale
4.2. Exploratory Factor Analysis (EFA)
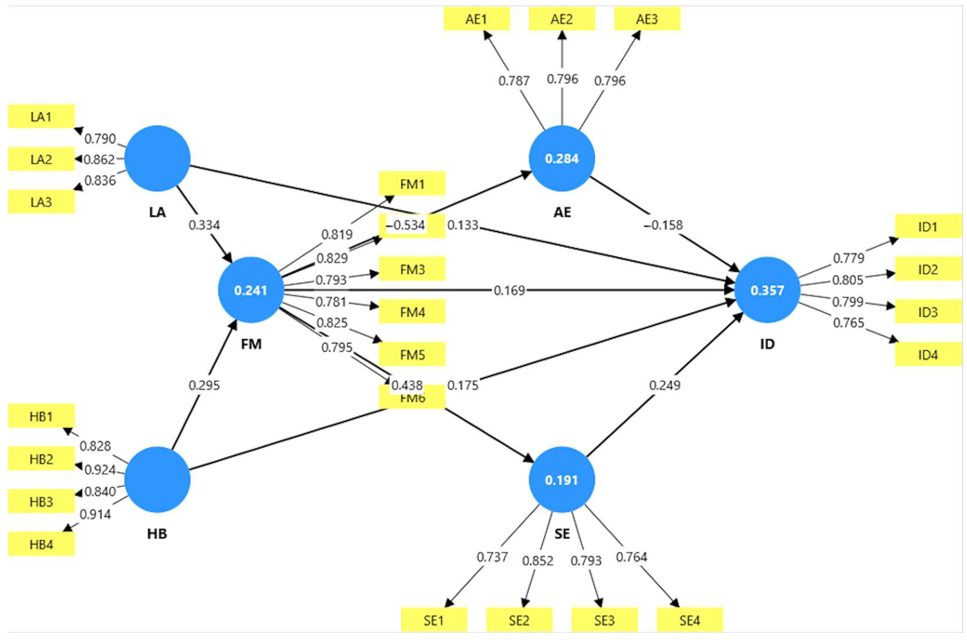
4.3. Assessing the Structural Equation Model (SEM)
4.4. Multi-Group Analysis (MGA) Results
5. Conclusions
Author Contributions
Funding
Institutional Review Board Statement
Informed Consent Statement
Data Availability Statement
Conflicts of Interest
References
- Abel, J. P., Buff, C. L., & Burr, S. A. (2016). Social media and the fear of missing out: Scale development and assessment. Journal of Business & Economics Research, 14, 33–34. [Google Scholar]
- Alba, J. W., & Williams, E. F. (2013). Pleasure principles: A review of research on hedonic consumption. Journal of Consumer Psychology, 23(1), 2–18. [Google Scholar] [CrossRef]
- Bailey, W., Kumar, A., & Ng, D. (2011). Behavioral biases of mutual fund investors. Journal of Financial Economics, 102(1), 1–27. [Google Scholar] [CrossRef]
- Baker, M., & Wurgler, J. (2007). Investor sentiment in the stock market. Journal of Economic Perspectives, 21(2), 129–152. [Google Scholar] [CrossRef]
- Banerjee, A. V. (1992). A simple model of herd behavior. The Quarterly Journal of Economics, 107(3), 797–817. [Google Scholar] [CrossRef]
- Banerji, J., Kundu, K., & Alam, P. A. (2020). Influence of behavioural biases on investment behaviour. SCMS Journal of Indian Management, 17(1), 81–98. [Google Scholar]
- Barberis, N., & Huang, M. (2001). Loss aversion creates an asset pricing puzzle. The Quarterly Journal of Economics, 116(4), 1251–1283. [Google Scholar]
- Barberis, N., & Thaler, R. (2003). A survey of behavioral finance. In G. M. Constantinides, M. Harris, & R. Stulz (Eds.), Handbook of the economics of finance (pp. 1053–1128). Elsevier. [Google Scholar]
- Baur, D. G., & Lucey, B. M. (2010). Is gold a hedge or a safe haven? An analysis of stocks, bonds and gold. Financial Review, 45(2), 217–229. [Google Scholar] [CrossRef]
- Beckmann, J., Berger, T., & Czudaj, R. (2015). Gold price dynamics and the role of uncertainty. Quantitative Finance, 15(4), 623–636. [Google Scholar] [CrossRef]
- Bonardi, J., Sornette, D., & Danon, R. (2024). Behavioral biases in financial decision making: Implications for accounting and economic forecasting. Harmoni Economics: International Journal of Economics and Accounting, 1(2), 30–36. [Google Scholar] [CrossRef]
- Bouri, E., Demirer, R., Gupta, R., & Nel, J. (2021). COVID-19 pandemic and investor herding in international stock markets. Risks, 9(9), 168. [Google Scholar] [CrossRef]
- Caparrelli, F., D’Arcangelis, A. M., & Cassuto, A. (2004). Herding in the Italian stock market: A case of behavioural finance. The Journal of Behavioural Finance, 5(4), 222–230. [Google Scholar] [CrossRef]
- Chandavarkar, A. G. (1961). The nature and effects of gold hoarding in under-developed economies. Oxford Economic Papers, 13(2), 137–148. [Google Scholar] [CrossRef]
- Chauhan, Y., Ahmad, N., Aggarwal, V., & Chandra, A. (2020). Herd behaviour and asset pricing in the Indian stock market. IIMB Management Review, 32(2), 143–152. [Google Scholar] [CrossRef]
- Chen, G., Kim, K. A., Nofsinger, J. R., & Rui, O. M. (2007). Trading performance, disposition effect, overconfidence, representativeness bias, and experience of emerging market investors. Journal of Behavioral Decision Making, 20(4), 425–451. [Google Scholar] [CrossRef]
- Cheng, S. K., Lo, M. T., & Lin, S. S. J. (2015). Impulsivity as a precedent factor for problematic Internet use: How can we be sure? International Journal of Psychology, 52(5), 389–397. [Google Scholar] [CrossRef]
- Chiang, T. C., & Zheng, D. (2010). An empirical analysis of herd behavior in global stock markets. Journal of Banking & Finance, 34(8), 1911–1921. [Google Scholar] [CrossRef]
- Chin, M., Ong, S., Foo, L., & Mutsvangwa, S. (2023). The impact of COVID-19 on trade performance in the world economy. International Economic Journal, 37(4), 511–529. [Google Scholar] [CrossRef]
- Chin, W. W., & Dibbern, J. (2010). An introduction to a permutation based procedure for multi-group PLS analysis results of tests of differences on simulated data and a cross cultural analysis of the sourcing of information system services between Germany and the USA. In Handbook of partial least squares (pp. 171–193). Springer. [Google Scholar] [CrossRef]
- Christie, W. G., & Huang, R. D. (1995). Following the pied piper: Do individual returns herd around the market? Financial Analysts Journal, 51, 31–37. [Google Scholar]
- Clark, L. A., & Watson, D. (1995). Constructing validity: Basic issues in objective scale development. Psychological Assessment, 7(3), 309–319. [Google Scholar] [CrossRef]
- Dar, F. A., & Hakeem, I. A. (2015). The influence of behavioural factors on investors investment decisions: A conceptual model. International Journal of Research in Economics and Social Sciences, 5(10), 51–65. [Google Scholar]
- Dennison, T. (2018). Behavioral investing that breaks the boxes. In Invest outside the box: Understanding different asset classes and strategies (pp. 279–290). Springer. [Google Scholar]
- Duman, H., & Ozkara, B. Y. (2021). The impact of social identity on online game addiction: The mediating role of the fear of missing out (FoMO) and the moderating role of the need to belong. Current Psychology, 40, 4571–4580. [Google Scholar] [CrossRef]
- Dutot, V. (2020). A social identity perspective of social media’s impact on satisfaction with life. Psychology & Marketing, 37(6), 1749–1762. [Google Scholar]
- Entrop, O., Memmel, C., Ruprecht, B., & Wilkens, M. (2015). Determinants of bank interest margins: Impact of maturity transformation. Available online: https://econpapers.repec.org/RePEc:eee:jbfina:v:54:y:2015:i:c:p:1-19 (accessed on 16 July 2025).
- Festinger, L. (1954). A theory of social comparison processes. Human Relations, 7(2), 117–140. [Google Scholar] [CrossRef]
- Fornell, C., & Larcker, D. F. (1981). Evaluating structural equation models with unobservable variables and measurement error. Journal of Marketing Research, 18(1), 39–50. [Google Scholar] [CrossRef]
- Friederich, F., Meyer, J. H., Matute, J., & Palau-Saumell, R. (2024). CRYPTO-MANIA: How fear-of-missing-out drives consumers’ (risky) investment decisions. Psychology & Marketing, 41(1), 102–117. [Google Scholar]
- Good, M. C., & Hyman, M. R. (2020). ‘Fear of missing out’: Antecedentsand influence on purchase likelihood. Journal of Marketing Theory and Practice, 28(3), 330–341. [Google Scholar] [CrossRef]
- Good, M. C., & Hyman, M. R. (2021). Direct and indirect effects of fear-of-missing-out appeals on purchase likelihood. Journal of Consumer Behaviour, 20(3), 564–576. [Google Scholar] [CrossRef]
- Gupta, S., & Shrivastava, M. (2022). Herding and loss aversion in stock markets: Mediating role of fear of missing out (FOMO) in retail investors. International Journal of Emerging Markets, 17(7), 1720–1737. [Google Scholar] [CrossRef]
- Hair, J. F. (1998). Multivariate data analysis with readings. Prentice-Hall. [Google Scholar]
- Hair, J. F., Black, W. C., Babin, B. J., & Anderson, R. E. (2010). Multivariate data analysis (7th ed.). Prentice Hall. [Google Scholar]
- Hair, J. F., Black, W. C., Babin, B. J., Anderson, R. E., & Tatham, R. L. (2006). Multivariate data analysis (6th ed.). Pearson Prentice Hall. [Google Scholar]
- Hair, J. F., Hult, G. T. M., Ringle, C. M., & Sarstedt, M. (2016). A primer on partial least squares structural equation modeling (PLS-SEM) (2nd ed.). ResearchGate. [Google Scholar]
- Hair, J. F., Hult, G. T. M., Ringle, C. M., Sarstedt, M., Danks, N. P., & Ray, S. (2021). Partial least squares structural equation modeling (PLS-SEM) using R. Springer. [Google Scholar]
- Hair, J. F., Risher, J. J., Sarstedt, M., & Ringle, C. M. (2019). When to use and how to report the results of PLS-SEM. European Business Review, 31, 2–24. [Google Scholar] [CrossRef]
- Hasler, A., & Lusardi, A. (2019). Financial fragility among middle-income households: Evidence beyond asset building. GFLEC working paper No. 2019-11. Global Financial Literacy Excellence Center, The George Washington University School of Business. [Google Scholar]
- Henseler, J., Ringle, C. M., & Sarstedt, M. (2014). A new criterion for assessing discriminant validity in variance-based structural equation modeling. Journal of the Academy of Marketing Science, 43, 115–135. [Google Scholar] [CrossRef]
- Henseler, J., Ringle, C. M., & Sinkovics, R. R. (2009). The use of partial least squares path modeling in international marketing. In R. R. Sinkovics, & P. N. Ghauri (Eds.), New challenges to international marketing (advances in international marketing) (pp. 277–319). Emerald Group Publishing Limited. [Google Scholar]
- Hershfield, H. (2020). How availability bias and FOMO can impact financial decision-making. Avantis Investors, 24, 1–3. [Google Scholar]
- Hodkinson, C. (2016). Fear of Missing Out’ (FOMO) marketing appeals: A conceptual model. Journal of Marketing Communications, 25(1), 65–88. [Google Scholar] [CrossRef]
- Hood, M., & Malik, F. (2013). Is gold the best hedge and a safe haven under changing stock market volatility? Review of Financial Economics, 22(2), 47–52. [Google Scholar] [CrossRef]
- Kahneman, D., Slovic, P., & Tversky, A. (1982). Judgment under uncertainty: Heuristics and biases. Cambridge University Press. [Google Scholar]
- Kahneman, D., & Tversky, A. (1979). Prospect theory: An analysis of decision under risk. Econometrica, 47(2), 363–391. [Google Scholar] [CrossRef]
- Kang, I., He, X., & Shin, M. M. (2020). Chinese consumers’ herd consumption behaviour related to Korean luxury cosmetics: The mediating role of fear of missing out. Frontiers in Psychology, 11, 121. [Google Scholar] [CrossRef]
- Kaur, M., Jain, J., & Sood, K. (2023). “All are investing in Crypto, I fear of being missed out”: Examining the influence of herding, loss aversion, and overconfidence in the cryptocurrency market with the mediating effect of FOMO. Quality & Quantity, 58, 2237–2263. [Google Scholar]
- Kim, O. T. T., & Quốc, D. L. (2023). Mối quan hệ giữa giá vàng, chỉ số thị trường chứng khoán và tỷ giá tại Việt Nam: Nghiên cứu trong bối cảnh đại dịch COVID-19 và xung đột chính trị Nga—Ukraina. Tạp Chí Kinh Tế Và Phát Triển, 81–91. [Google Scholar] [CrossRef]
- Kline, R. B. (2015). Principles and practice of structural equation modeling (4th ed.). Guilford Publications. [Google Scholar]
- Koszegi, B., & Rabin, M. (2006). A model of reference-dependent preferences. The Quarterly Journal of Economics, 121(4), 1133–1165. [Google Scholar]
- Lai, C., Altavilla, D., Ronconi, A., & Aceto, P. (2016). Fear of missing out (FOMO) is associated with activation of the right middle temporal gyrus during inclusion social cue. Computers in Human Behavior, 61, 516–521. [Google Scholar] [CrossRef]
- Levin, E. J., Montagnoli, A., & Wright, R. E. (2006). Short-run and long-run determinants of the price of gold. World Gold Council. [Google Scholar]
- Massa, M., & Simonov, A. (2005). Behavioral biases and investment. Review of Finance, 9(4), 483–507. [Google Scholar] [CrossRef]
- McConnell, A. R., Niedermeier, K. E., Leibold, J. M., El-Alayli, A. G., Chin, P. P., & Kuiper, N. M. (2000). What if I find it cheaper someplace else?: Role of prefactual thinking and anticipated regret in consumer behavior. Psychology & Marketing, 17(4), 281–298. [Google Scholar] [CrossRef]
- Medhioub, I. (2025). Impact of geopolitical risks on herding behavior in some MENA stock markets. Journal of Risk and Financial Management, 18(2), 85. [Google Scholar] [CrossRef]
- Mellers, B. A., Schwartz, A., & Ritov, I. (1999). Emotion-based choice. Journal of Experimental Psychology: General, 128(3), 332–345. [Google Scholar] [CrossRef]
- Moore, D. J. (2014). Is anticipation delicious? Visceral factors as mediators of the effect of olfactory cues on purchase intentions. Journal of Business Research, 67, 2045–2051. [Google Scholar] [CrossRef]
- Nunnally, J. C., & Bernstein, I. H. (1994). Psychometric theory (3rd ed.). McGraw-Hill. [Google Scholar]
- Odean, T. (1998). Are investors reluctant to realize their losses? The Journal of Finance, 53(5), 1775–1798. [Google Scholar] [CrossRef]
- Patrick, H. (1963). The mobilization of private gold hoardings. The Indian Economic Journal, 11(2), 177–198. [Google Scholar] [CrossRef]
- Paudel, R., & Yedgarian, V. A. (2024). Nepal’s real estate landscape: Unveiling behavioral dynamics for strategic investments. UTSAHA (Journal of Entrepreneurship), 3(2), 514. [Google Scholar] [CrossRef]
- Pichet, E. (2017). Bitcoin: Speculative bubble or future value? (French ed.) The Conversation. Available online: https://ssrn.com/abstract=3103706 (accessed on 16 July 2025).
- Picón-Berjoyo, A., Ruiz-Moreno, C., & Castro, I. (2016). A mediating and multigroup analysis of customer loyalty. European Management Journal, 34(6), 701–713. [Google Scholar] [CrossRef]
- Przybylski, A. K., Murayama, K., DeHaan, C. R., & Gladwell, V. (2013). Motivational, emotional, and behavioral correlates of fear of missing out. Computers in Human Behavior, 29(4), 1841–1848. [Google Scholar] [CrossRef]
- Qi, M., & Wang, W. (2013). The monthly effects in Chinese gold market. International Journal of Economics and Finance, 5(10), 141–146. [Google Scholar] [CrossRef]
- Rabin, M., & Thaler, R. H. (2001). Anomalies: Risk aversion. Journal of Economic Perspectives, 15(1), 219–232. [Google Scholar] [CrossRef]
- Riordan, B. C., Flett, J. A., Hunter, J. A., Scarf, D., & Conner, T. S. (2015). Fear of missing out (FoMO): The relationship between FoMO, alcohol use, and alcohol-related consequences in college students. Annals of Neuroscience and Psychology, 2(7), 1–7. [Google Scholar] [CrossRef]
- Sarstedt, M., Ringle, C. M., Smith, D., Reams, R., & Hair, J. F. (2014). Partial least squares structural equation modeling (PLS-SEM): A useful tool for family business researchers. Journal of Family Business Strategy, 5(1), 105–115. [Google Scholar] [CrossRef]
- Shefrin, H., & Statman, M. (1985). The disposition to sell winners too early and ride losers too long: Theory and evidence. The Journal of Finance, 40(3), 777–790. [Google Scholar] [CrossRef]
- Shiva, A., Narula, S., & Shahi, S. K. (2020). What drives retail investors’ investment decisions? Evidence from no mobile phone phobia (nomophobia) and investor fear of missing out (I–FOMO). Journal of Content, Community and Communication, 10(6), 2–20. [Google Scholar]
- Shukla, A., Rushdi, D., Jamal, N., Katiyar, D., & Chandra, R. (2020). Impact of behavioural biases on investment decisions: A systematic review. International Journal of Management, 11(4), 68–76. [Google Scholar]
- Singh, V., & Roca, E. D. (2022). China’s geopolitical risk and international financial markets: Evidence from Canada. Applied Economics, 54(34), 3953–3971. [Google Scholar] [CrossRef]
- Sjaastad, L. A. (2008). The price of gold and the exchange rate. Journal of International Money and Finance, 27(4), 510–524. [Google Scholar]
- Tarjanne, V. (2020). Cognitive biases among millennial investors in Finland and their effect on trading activity in volatile market conditions. Available online: https://lutpub.lut.fi/bitstream/handle/10024/161346/ProGradu_Visa_Tarjanne.pdf?sequence=1&isAllowed=y (accessed on 16 July 2025).
- Tri, H. T., & Nga, V. T. (2019). Factors affecting the disparity of Vietnamese gold prices and worldwide gold prices. Journal of Competitiveness, 11(3), 160–172. [Google Scholar] [CrossRef]
- Tsiros, M., & Mittal, V. (2000). Regret: A model of its antecedents and consequences in consumer decision making. Journal of Consumer Research, 26(4), 401–417. [Google Scholar] [CrossRef]
- Van Boven, L., & Ashworth, L. (2007). Looking forward, looking back: Anticipation is more evocative than retrospection. Psychological Science, 18(4), 320–325. [Google Scholar] [CrossRef]
- Van Dong, C., & Truong, H. Q. (2022). Impacts of the COVID-19 pandemic on international trade in developing countries: Evidence from Vietnam. International Journal of Emerging Markets, 19(5), 1113–1134. [Google Scholar] [CrossRef]
- Waweru, N. M., Munyoki, E., & Uliana, E. (2008). The effects of behavioural factors in investment decision-making: A survey of institutional investors operating at the Nairobi Stock Exchange. International Journal of Business and Emerging Markets, 1(1), 24–41. [Google Scholar] [CrossRef]
- Wen, B., & Chang, E. C. (2022). Will winning always encourage risk-taking? The effects of winning–losing perception on consumers risk preference. Journal of Contemporary Marketing Science, 5(2), 140–157. [Google Scholar] [CrossRef]
- Wong, K. F. E., & Kwong, J. Y. Y. (2007). The role of anticipated regret in escalation of commitment. Journal of Applied Psychology, 92(2), 545–554. [Google Scholar] [CrossRef]
- Xu, C., & Zhang, D. (2018, September 3). Market openness and market quality in gold markets. Available online: https://papers.ssrn.com/sol3/papers.cfm?abstract_id=3250739 (accessed on 16 July 2025).
- Xu, X., Alexander, R. L., Jr., Simpson, S. A., Goates, S., Nonnemaker, J. M., Davis, K. C., & McAfee, T. (2015). A cost-effectiveness analysis of the first federally funded antismoking campaign. American Journal of Preventive Medicine, 48, 318–325. [Google Scholar] [CrossRef]
- Zeelenberg, M. (1999). Anticipated regret, expected feedback and behavioral decision making. Journal of Behavioral Decision Making, 12(2), 93–106. [Google Scholar] [CrossRef]


| Item | Construct | References |
|---|---|---|
| LOSS AVERSION | ||
| LA1 | Your prior loss experience highly affects your risk-taking ability. | Chen et al. (2007), Dar and Hakeem (2015), Banerji et al. (2020), Tarjanne (2020) |
| LA2 | You usually have the tendency to avoid selling gold when the gold price decreases. | |
| LA3 | You usually sell gold when the gold price increases. | |
| HERD BEHAVIOR | ||
| HB1 | You prefer to invest in gold in which your peers and relatives have invested. | Dar and Hakeem (2015), Chauhan et al. (2020), Banerji et al. (2020), Shukla et al. (2020), Tarjanne (2020) |
| HB2 | You analyze the customers/investors’ preference before you invest in gold. | |
| HB3 | You follow the market movements while buying or selling gold. | |
| HB4 | Other investors’ recommendation of investment affects your gold purchases. | |
| FOMO | ||
| FM1 | It bothers you when you do not hear news about gold. | Dennison (2018), Kang et al. (2020), Shiva et al. (2020), Tarjanne (2020), Good and Hyman (2020) |
| FM2 | You get anxious when you do not know about factors affecting gold price in the future. | |
| FM3 | You would like to be immediately updated about the trends in the gold market. | |
| FM4 | You get worried when you are not able to check in on your portfolio. | |
| FM5 | It bothers you if you miss out on investment opportunities. | |
| FM6 | You fear being the last to know about news that is relevant to your portfolio. | |
| GOLD INVESTMENT DECISION | ||
| ID1 | You feel satisfied with your investment decisions in gold. | Dar and Hakeem (2015), Banerji et al. (2020), Shiva et al. (2020), Shukla et al. (2020) |
| ID2 | Your recent gold investment has met your rate of return expectation. | |
| ID3 | Your investment has lower risk compared to the market in general. | |
| ID4 | Your normal rate of return is higher than the average rate of return of the gold market. | |
| SUBJECTIVE EXPECTED PLEASURE | ||
| SE1 | I feel excited when thinking about investing in gold. | Mellers et al. (1999), Van Boven and Ashworth (2007) |
| SE2 | I feel elated when thinking about investing in gold. | |
| SE3 | I feel satisfied when thinking about investing in gold. | |
| SE4 | I feel happy when thinking about investing in gold. | |
| ANTICIPATED REGRET | ||
| AE1 | I would be sorry I spent the money. | Tsiros and Mittal (2000) |
| AE2 | I would be sorry because I should have saved the money. | |
| AE3 | I would be sorry I did not spend the money on necessities. | |
| Variable | Factor Loading | Cronbach’s Alpha | AVE | Composite Reliability | VIF | |
|---|---|---|---|---|---|---|
| ANTICIPATED REGRET | AE1 | 0.787 | 0.707 | 0.629 | 0.836 | 1.454 |
| AE2 | 0.796 | |||||
| AE3 | 0.796 | |||||
| FOMO | FM1 | 0.819 | 0.893 | 0.652 | 0.918 | 1.846 |
| FM2 | 0.829 | |||||
| FM3 | 0.793 | |||||
| FM4 | 0.781 | |||||
| FM5 | 0.825 | |||||
| FM6 | 0.795 | |||||
| HERD BEHAVIOR | HB1 | 0.828 | 0.900 | 0.770 | 0.930 | 1.051 |
| HB2 | 0.924 | |||||
| HB3 | 0.840 | |||||
| HB4 | 0.914 | |||||
| GOLD INVESTOR DECISION | ID1 | 0.779 | 0.796 | 0.619 | 0.867 | 1.445 |
| ID2 | 0.805 | |||||
| ID3 | 0.799 | |||||
| ID4 | 0.765 | |||||
| LOSS AVERSION | LA1 | 0.790 | 0.773 | 0.689 | 0.869 | 1.051 |
| LA2 | 0.862 | |||||
| LA3 | 0.836 | |||||
| SUBJECTIVE EXPECTED PLEASURE | SE1 | 0.737 | 0.797 | 0.620 | 0.867 | 1.261 |
| SE2 | 0.852 | |||||
| SE3 | 0.793 | |||||
| SE4 | 0.764 |
| AE | FM | HB | ID | LA | SE | |
|---|---|---|---|---|---|---|
| AE | 0.793 | |||||
| FM | −0.534 | 0.807 | ||||
| HB | −0.268 | 0.370 | 0.877 | |||
| ID | −0.400 | 0.481 | 0.358 | 0.797 | ||
| LA | −0.251 | 0.401 | 0.226 | 0.346 | 0.830 | |
| SE | −0.287 | 0.438 | 0.193 | 0.437 | 0.268 | 0.788 |
| R-Square | R-Square Adjusted | |
|---|---|---|
| AE | 0.285 | 0.284 |
| FM | 0.243 | 0.241 |
| ID | 0.362 | 0.357 |
| SE | 0.192 | 0.191 |
| Index to Evaluate | Comparison Criteria | Result | Conclusion |
|---|---|---|---|
| KMO Coefficient | 0.5 ≤ KMO ≤ 1 | 0.841 | Factor analysis is suitable for the dataset |
| Sig. | Sig. < 0.05 | 0.000 | Observed variables are correlated in the population, showing high statistical significance and allowing the application of exploratory factor analysis |
| Total % Variance Explained | >50% | 68.614 | Factors extracted from EFA explain 68.614% of the data variance |
| Eigenvalue | >1 | 1.330 | Represents a portion of variance explained by each factor; extracted factors have good information summarization significance |
| Hypothesis | Relationship | f Square | t-Value | Path Coefficient (β) | p Value | Result |
|---|---|---|---|---|---|---|
| H6 | AE -> ID | 0.027 | 3.966 | −0.158 | 0.000 | Accepted |
| H3 | FM -> AE | 0.398 | 17.692 | −0.534 | 0.000 | Accepted |
| H5 | FM -> ID | 0.025 | 3.255 | 0.169 | 0.001 | Accepted |
| H4 | FM -> SE | 0.237 | 12.487 | 0.438 | 0.000 | Accepted |
| H2 | HB -> FM | 0.109 | 9.164 | 0.295 | 0.000 | Accepted |
| H9 | HB -> ID | 0.042 | 5.546 | 0.175 | 0.000 | Accepted |
| H1 | LA -> FM | 0.140 | 10.675 | 0.334 | 0.000 | Accepted |
| H8 | LA -> ID | 0.023 | 4.057 | 0.133 | 0.003 | Accepted |
| H7 | SE -> ID | 0.077 | 6.514 | 0.249 | 0.000 | Accepted |
| Difference | Observations (n = 727) | FM -> ID | 2-Tailed p Value | ||
|---|---|---|---|---|---|
| Frequency (1) | Frequency (2) | ||||
| Psychological Message | (Self-decision—Risk warning) | 239 | 241 | 0.487 | 0.000 |
| (Self-decision—Neutral) | 239 | 247 | −0.793 | 0.000 | |
| (Risk warning—Neutral) | 241 | 247 | −1.280 | 0.000 | |
Disclaimer/Publisher’s Note: The statements, opinions and data contained in all publications are solely those of the individual author(s) and contributor(s) and not of MDPI and/or the editor(s). MDPI and/or the editor(s) disclaim responsibility for any injury to people or property resulting from any ideas, methods, instructions or products referred to in the content. |
© 2025 by the authors. Licensee MDPI, Basel, Switzerland. This article is an open access article distributed under the terms and conditions of the Creative Commons Attribution (CC BY) license (https://creativecommons.org/licenses/by/4.0/).
Share and Cite
Nguyen, X.H.; Bui, D.A.; Le, N.A.; Nguyen, Q.T. The Role of Fear of Missing out (FOMO), Loss Aversion, and Herd Behavior in Gold Investment Decisions: A Study in the Vietnamese Market. Int. J. Financial Stud. 2025, 13, 175. https://doi.org/10.3390/ijfs13030175
Nguyen XH, Bui DA, Le NA, Nguyen QT. The Role of Fear of Missing out (FOMO), Loss Aversion, and Herd Behavior in Gold Investment Decisions: A Study in the Vietnamese Market. International Journal of Financial Studies. 2025; 13(3):175. https://doi.org/10.3390/ijfs13030175
Chicago/Turabian StyleNguyen, Xuan Hung, Dieu Anh Bui, Nam Anh Le, and Quynh Trang Nguyen. 2025. "The Role of Fear of Missing out (FOMO), Loss Aversion, and Herd Behavior in Gold Investment Decisions: A Study in the Vietnamese Market" International Journal of Financial Studies 13, no. 3: 175. https://doi.org/10.3390/ijfs13030175
APA StyleNguyen, X. H., Bui, D. A., Le, N. A., & Nguyen, Q. T. (2025). The Role of Fear of Missing out (FOMO), Loss Aversion, and Herd Behavior in Gold Investment Decisions: A Study in the Vietnamese Market. International Journal of Financial Studies, 13(3), 175. https://doi.org/10.3390/ijfs13030175

