Functional Analysis of OsDRP2B in Rice Root Development
Abstract
1. Introduction
2. Results
2.1. Characterization of Root Growth Defects in the Osdrp2b Mutant
2.2. Map-Based Cloning of the OsDRP2B
2.3. Analysis of Agronomic Traits of Osdrp2b
2.4. Analysis of ROS Levels and Their Impact on Root Growth in the Osdrp2b Mutant
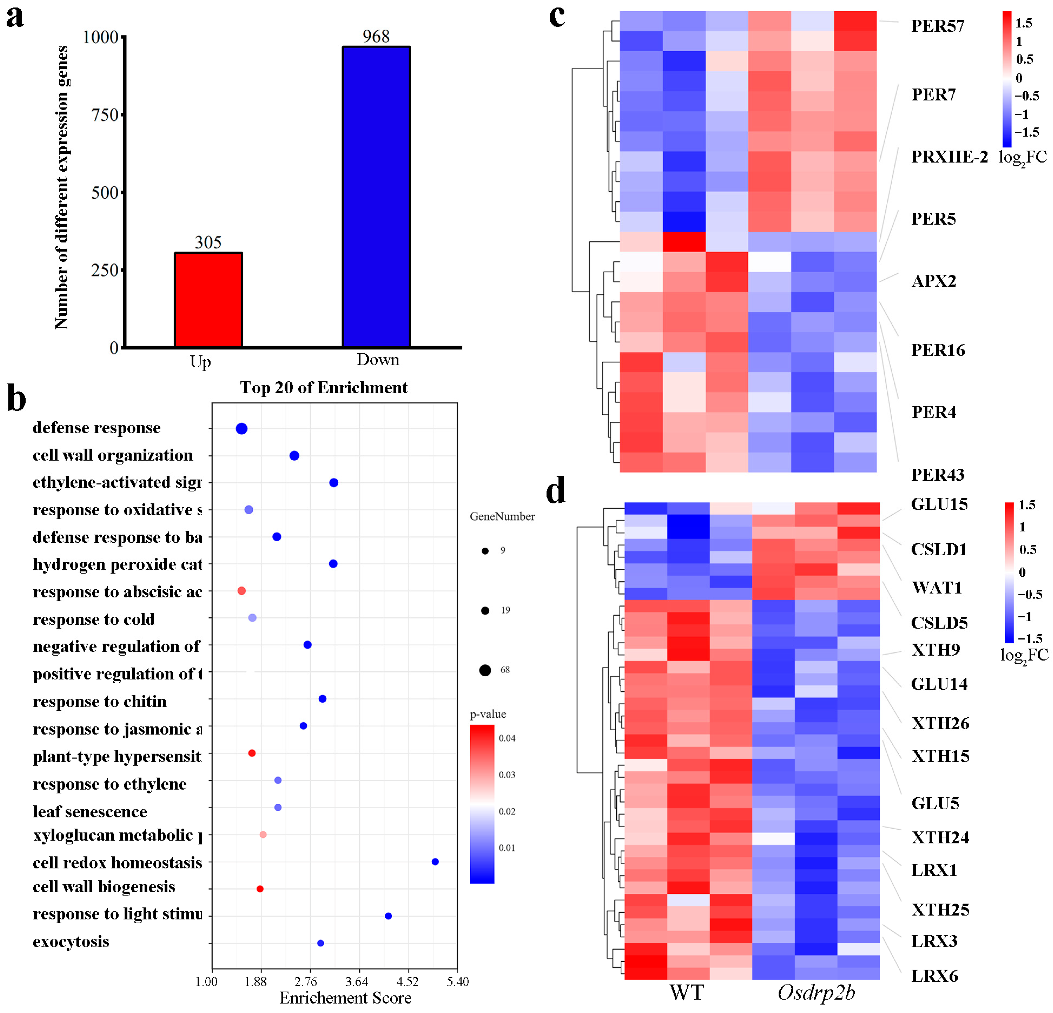
2.5. Transcriptome Analysis of Osdrp2b
3. Discussion
3.1. ROS Homeostasis Regulates Root Growth
3.2. The Conserved Role of DRP2 in Plant Development
4. Materials and Methods
4.1. Plant Materials and Growth Conditions
4.2. Mapping and Cloning of the OsDRP2B
4.3. Vector Construction and Plant Transformation
4.4. Histochemical Analysis and GUS Assay
4.5. Acetocarmine and EdU Staining
4.6. Histological Observation
4.7. Detection of Reactive Oxygen Species (ROS), Antioxidant Enzyme Activities and Cell Death
4.8. Transcriptome Analysis and qRT-PCR
4.9. Pollen Activity Staining Assay
4.10. Determination of Cellulose and Hemicellulose Contents
Supplementary Materials
Author Contributions
Funding
Data Availability Statement
Acknowledgments
Conflicts of Interest
References
- Shelden, M.C.; Munns, R. Crop root system plasticity for improved yields in saline soils. Front. Plant Sci. 2023, 14, 1120583. [Google Scholar] [CrossRef]
- Bailey-Serres, J.; Parker, J.E.; Ainsworth, E.A.; Oldroyd, G.E.D.; Schroeder, J.I. Genetic strategies for improving crop yields. Nature 2019, 575, 109–118. [Google Scholar] [CrossRef]
- Rogers, E.D.; Benfey, P.N. Regulation of plant root system architecture: Implications for crop advancement. Curr. Opin. Biotechnol. 2015, 32, 93–98. [Google Scholar] [CrossRef]
- Meng, F.; Xiang, D.; Zhu, J.; Li, Y.; Mao, C. Molecular Mechanisms of Root Development in Rice. Rice 2019, 12, 1. [Google Scholar] [CrossRef]
- Guan, X.J.; Chen, J.; Chen, X.M.; Xie, J.; Deng, G.Q.; Hu, L.Z.; Li, Y.; Qian, Y.F.; Qiu, C.F.; Peng, C.R. Root characteristics and yield of rice as affected by the cultivation pattern of strong seedlings with increased planting density and reduced nitrogen application. J. Integr. Agric. 2022, 21, 1278–1289. [Google Scholar] [CrossRef]
- Xie, X.; Quintana, M.R.; Sandhu, N.; Subedi, S.R.; Zou, Y.; Rutkoski, J.E.; Henry, A. Establishment method affects rice root plasticity in response to drought and its relationship with grain yield stability. J. Exp. Bot. 2021, 72, 5208–5220. [Google Scholar] [CrossRef]
- Eljebbawi, A.; Guerrero, Y.D.R.; Dunand, C.; Estevez, J.M. Highlighting reactive oxygen species as multitaskers in root development. iScience 2021, 24, 101978. [Google Scholar] [CrossRef] [PubMed]
- Yamada, M.; Han, X.; Benfey, P.N. RGF1 controls root meristem size through ROS signalling. Nature 2020, 577, 85–88. [Google Scholar] [CrossRef]
- Ivanchenko, M.G.; den Os, D.; Monshausen, G.B.; Dubrovsky, J.G.; Bednarova, A.; Krishnan, N. Auxin increases the hydrogen peroxide (H2O2) concentration in tomato (Solanum lycopersicum) root tips while inhibiting root growth. Ann. Bot. 2013, 112, 1107–1116. [Google Scholar] [CrossRef] [PubMed]
- Gayomba, S.R.; Muday, G.K. Flavonols regulate root hair development by modulating accumulation of reactive oxygen species in the root epidermis. Development 2020, 147, dev185819. [Google Scholar] [CrossRef] [PubMed]
- Zhao, H.; Sun, N.; Xu, J.; Li, Y.; Lin, X.; Sun, C.; Zhu, Y. Pseudomonas chlororaphis subsp. aurantiaca Stimulates Lateral Root Development by Integrating Auxin and Reactive Oxygen Species Signaling in Arabidopsis. J. Agric. Food Chem. 2024, 72, 23776–23789. [Google Scholar] [CrossRef] [PubMed]
- Miller, G.; Schlauch, K.; Tam, R.; Cortes, D.; Torres, M.A.; Shulaev, V.; Dangl, J.L.; Mittler, R. The Plant NADPH Oxidase RBOHD Mediates Rapid Systemic Signaling in Response to Diverse Stimuli. Sci. Signal. 2009, 2, ra45. [Google Scholar] [CrossRef] [PubMed]
- Zhao, P.; Sokolov, L.N.; Ye, J.; Tang, C.Y.; Shi, J.; Zhen, Y.; Lan, W.; Hong, Z.; Qi, J.; Lu, G.H.; et al. The LIKE SEX FOUR2 regulates root development by modulating reactive oxygen species homeostasis in Arabidopsis. Sci. Rep. 2016, 6, 28683. [Google Scholar] [CrossRef] [PubMed][Green Version]
- Guo, Y.; Wu, Q.; Xie, Z.; Yu, B.; Zeng, R.; Min, Q.; Huang, J. OsFPFL4 is Involved in the Root and Flower Development by Affecting Auxin Levels and ROS Accumulation in Rice (Oryza sativa). Rice 2020, 13, 2. [Google Scholar] [CrossRef]
- Yang, S.; Chen, N.; Qi, J.; Salam, A.; Khan, A.R.; Azhar, W.; Yang, C.; Xu, N.; Wu, J.; Liu, Y.; et al. OsUGE2 Regulates Plant Growth through Affecting ROS Homeostasis and Iron Level in Rice. Rice 2024, 17, 6. [Google Scholar] [CrossRef]
- Fujimoto, M.; Tsutsumi, N. Dynamin-related proteins in plant post-Golgi traffic. Front. Plant Sci. 2014, 5, 408. [Google Scholar] [CrossRef]
- Kang, B.H.; Busse, J.S.; Bednarek, S.Y. Members of the Arabidopsis dynamin-like gene family, ADL1, are essential for plant cytokinesis and polarized cell growth. Plant Cell 2003, 15, 899–913. [Google Scholar] [CrossRef]
- Jin, J.B.; Kim, Y.A.; Kim, S.J.; Lee, S.H.; Kim, D.H.; Cheong, G.W.; Hwang, I. A new dynamin-like protein, ADL6, is involved in trafficking from the trans-Golgi network to the central vacuole in Arabidopsis. Plant Cell 2001, 13, 1511–1525. [Google Scholar] [CrossRef]
- Fujimoto, M.; Arimura, S.; Ueda, T.; Takanashi, H.; Hayashi, Y.; Nakano, A.; Tsutsumi, N. Arabidopsis dynamin-related proteins DRP2B and DRP1A participate together in clathrin-coated vesicle formation during endocytosis. Proc. Natl. Acad. Sci. USA 2010, 107, 6094–6099. [Google Scholar] [CrossRef]
- Xiong, G.Y.; Li, R.; Qian, Q.A.; Song, X.Q.; Liu, X.L.; Yu, Y.C.; Zeng, D.L.; Wan, J.M.; Li, J.Y.; Zhou, Y.H. The rice dynamin-related protein DRP2B mediates membrane trafficking, and thereby plays a critical role in secondary cell wall cellulose biosynthesis. Plant J. 2010, 64, 56–70. [Google Scholar] [CrossRef]
- Sang, X.; Zhang, X.; Xiong, Y.; Xie, J.; Shi, L.; Tian, W.; Wang, X.; Li, Y.; Sun, Y.; He, G. DBC1, an allelic OsDRP2B gene, regulating plant height by controlling cell division in Oryza sativa L. Mol. Breed. 2020, 40, 37. [Google Scholar] [CrossRef]
- Xu, G.; Zhong, X.; Shi, Y.; Liu, Z.; Jiang, N.; Liu, J.; Ding, B.; Li, Z.; Kang, H.; Ning, Y.; et al. A fungal effector targets a heat shock-dynamin protein complex to modulate mitochondrial dynamics and reduce plant immunity. Sci. Adv. 2020, 6, eabb7719. [Google Scholar] [CrossRef]
- Kawai, T.; Akahoshi, R.; Shelley, I.J.; Kojima, T.; Sato, M.; Tsuji, H.; Inukai, Y. Auxin Distribution in Lateral Root Primordium Development Affects the Size and Lateral Root Diameter of Rice. Front. Plant Sci. 2022, 13, 834378. [Google Scholar] [CrossRef] [PubMed]
- Su, J.L.; Liu, Y.M.; Han, F.Q.; Gao, F.X.; Gan, F.Y.; Huang, K.; Li, Z.S. ROS, an Important Plant Growth Regulator in Root Growth and Development: Functional Genes and Mechanism. Biology 2024, 13, 1033. [Google Scholar] [CrossRef]
- Wang, M.; Zhang, H.; Zhao, X.; Zhou, J.; Qin, G.; Liu, Y.; Kou, X.; Zhao, Z.; Wu, T.; Zhu, J.K.; et al. SYNTAXIN OF PLANTS81 regulates root meristem activity and stem cell niche maintenance via ROS signaling. Plant Physiol. 2023, 191, 1365–1382. [Google Scholar] [CrossRef]
- Fu, J.; Zhang, X.; Liu, J.; Gao, X.; Bai, J.; Hao, Y.; Cui, H. A mechanism coordinating root elongation, endodermal differentiation, redox homeostasis and stress response. Plant J. 2021, 107, 1029–1039. [Google Scholar] [CrossRef]
- Tsukagoshi, H.; Busch, W.; Benfey, P.N. Transcriptional Regulation of ROS Controls Transition from Proliferation to Differentiation in the Root. Cell 2010, 143, 606–616. [Google Scholar] [CrossRef] [PubMed]
- Wilson, M.H.; Holman, T.J.; Sorensen, I.; Cancho-Sanchez, E.; Wells, D.M.; Swarup, R.; Knox, J.P.; Willats, W.G.T.; Ubeda-Tomas, S.; Holdsworth, M.; et al. Multi-omics analysis identifies genes mediating the extension of cell walls in the Arabidopsis thaliana root elongation zone. Front. Cell Dev. Biol. 2015, 3, 10. [Google Scholar] [CrossRef] [PubMed]
- Yang, L.; Zhang, J.; He, J.; Qin, Y.; Hua, D.; Duan, Y.; Chen, Z.; Gong, Z. ABA-mediated ROS in mitochondria regulate root meristem activity by controlling PLETHORA expression in Arabidopsis. PLoS Genet. 2014, 10, e1004791. [Google Scholar] [CrossRef]
- Kang, B.H.; Busse, J.S.; Dickey, C.; Rancour, D.M.; Bednarek, S.Y. The arabidopsis cell plate-associated dynamin-like protein, ADL1Ap, is required for multiple stages of plant growth and development. Plant Physiol. 2001, 126, 47–68. [Google Scholar] [CrossRef][Green Version]
- Backues, S.K.; Korasick, D.A.; Heese, A.; Bednarek, S.Y. The Arabidopsis dynamin-related protein2 family is essential for gametophyte development. Plant Cell 2010, 22, 3218–3231. [Google Scholar] [CrossRef] [PubMed]
- Hong, Z.L.; Geisler-Lee, C.J.; Zhang, Z.M.; Verma, D.P.S. Phragmoplastin dynamics: Multiple forms, microtubule association and their roles in cell plate formation in plants. Plant Mol. Biol. 2003, 53, 297–312. [Google Scholar] [CrossRef]
- Collings, D.A.; Gebbie, L.K.; Howles, P.A.; Hurley, U.A.; Birch, R.J.; Cork, A.H.; Hocart, C.H.; Arioli, T.; Williamson, R.E. Arabidopsis dynamin-like protein DRP1A: A null mutant with widespread defects in endocytosis, cellulose synthesis, cytokinesis, and cell expansion. J. Exp. Bot. 2008, 59, 361–376. [Google Scholar] [CrossRef]
- Menzel, W.; Menzel, W.; Stenzel, I.; Helbig, L.M.; Krishnamoorthy, P.; Neumann, S.; Eschen-Lippold, L.; Heilmann, M.; Lee, J.; Heilmann, I. A PAMP-triggered MAPK cascade inhibits phosphatidylinositol 4,5-bisphosphate production by PIP5K6 in Arabidopsis thaliana. New Phytol. 2019, 224, 833–847. [Google Scholar] [CrossRef]
- Lee, J.; Nguyen, H.H.; Park, Y.; Lin, J.X.; Hwang, I. Spatial regulation of RBOHD via AtECA4-mediated recycling and clathrin-mediated endocytosis contributes to ROS accumulation during salt stress response but not flg22-induced immune response. Plant J. 2022, 109, 816–830. [Google Scholar] [CrossRef]
- Zhu, Z.X.; Liu, Y.; Liu, S.J.; Mao, C.Z.; Wu, Y.R.; Wu, P. A gain-of-function mutation in OsIAA11 affects lateral root development in rice. Mol. Plant 2012, 5, 154–161. [Google Scholar] [CrossRef]
- Ding, W.N.; Wu, J.; Ye, J.; Zheng, W.J.; Wang, S.S.; Zhu, X.N.; Zhou, J.Q.; Pan, Z.C.; Zhang, B.T.; Zhu, S.H. A Pelota-like gene regulates root development and defence responses in rice. Ann. Bot. 2018, 122, 359–371. [Google Scholar] [CrossRef]
- Ye, J.; Ding, W.; Chen, Y.; Zhu, X.; Sun, J.; Zheng, W.; Zhang, B.; Zhu, S. A nucleoside diphosphate kinase gene OsNDPK4 is involved in root development and defense responses in rice (Oryza sativa L.). Planta 2020, 251, 77. [Google Scholar] [CrossRef] [PubMed]
- Ma, T.; Zhang, X.F.; Jia, L.H.Y.; Hua, Y.Y.; Li, X.; Qiu, S.Y.; Chen, Y.J.; Wang, X.F.; Zhu, S.H.; Mao, C.Z.; et al. OsCYP22 Interacts with OsCSN5 to Affect Rice Root Growth and Auxin Signalling. Plant Cell Environ. 2025, 48, 3955–3967. [Google Scholar] [CrossRef] [PubMed]








Disclaimer/Publisher’s Note: The statements, opinions and data contained in all publications are solely those of the individual author(s) and contributor(s) and not of MDPI and/or the editor(s). MDPI and/or the editor(s) disclaim responsibility for any injury to people or property resulting from any ideas, methods, instructions or products referred to in the content. |
© 2026 by the authors. Licensee MDPI, Basel, Switzerland. This article is an open access article distributed under the terms and conditions of the Creative Commons Attribution (CC BY) license.
Share and Cite
Jia, L.; Guo, Z.; Hua, Y.; Zhu, Q.; Zhou, F.; Li, Q.; Li, X.; Li, M.; Wang, M.; Chen, Y.; et al. Functional Analysis of OsDRP2B in Rice Root Development. Plants 2026, 15, 313. https://doi.org/10.3390/plants15020313
Jia L, Guo Z, Hua Y, Zhu Q, Zhou F, Li Q, Li X, Li M, Wang M, Chen Y, et al. Functional Analysis of OsDRP2B in Rice Root Development. Plants. 2026; 15(2):313. https://doi.org/10.3390/plants15020313
Chicago/Turabian StyleJia, Lihuiying, Zhiqiang Guo, Yunyan Hua, Qi Zhu, Fengyi Zhou, Qiuping Li, Xu Li, Mengsha Li, Mengting Wang, Yujie Chen, and et al. 2026. "Functional Analysis of OsDRP2B in Rice Root Development" Plants 15, no. 2: 313. https://doi.org/10.3390/plants15020313
APA StyleJia, L., Guo, Z., Hua, Y., Zhu, Q., Zhou, F., Li, Q., Li, X., Li, M., Wang, M., Chen, Y., Wang, X., Ma, T., & Ding, W. (2026). Functional Analysis of OsDRP2B in Rice Root Development. Plants, 15(2), 313. https://doi.org/10.3390/plants15020313

