Biochar Loaded with a Bacterial Strain N33 Facilitates Pecan Seedling Growth and Shapes Rhizosphere Microbial Community
Abstract
1. Introduction
2. Results
2.1. Loading Biochar with N33
2.2. BM Promoted Pecan Plants’ Growth
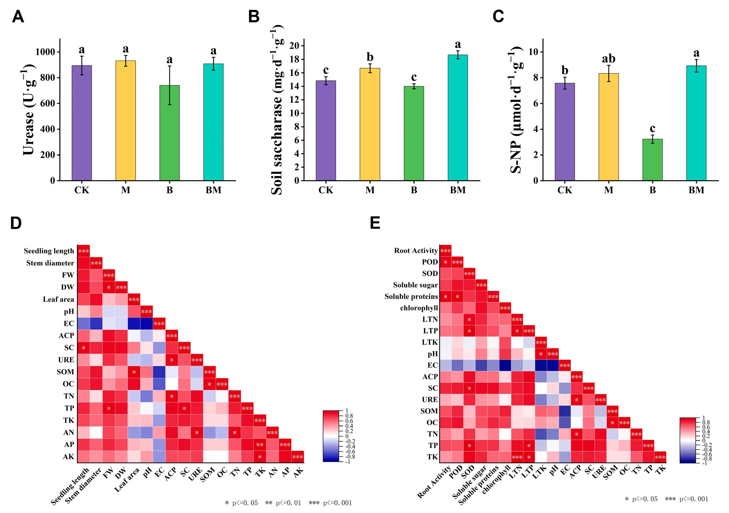
2.3. Effects on Physiology of Pecan Plants
2.4. Effects of Treatments on Soil Chemical and Physical Characteristics
2.5. Effects of the Treatments on Soil Enzyme Activities
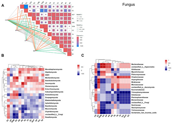
2.6. Effects of Treatments on Soil Microbial Community and Composition
3. Discussion
4. Materials and Methods
4.1. Bacterial Strains and Cultivation
4.2. Preparing Biochar Loaded with N33
4.3. Measurement of the Loaded Number and Survival Rate of N33
4.4. Pot Assays
4.5. Colonization of N33 in Soil
4.6. Determining Plants’ Biochemical and Physiological Characteristics
4.7. Measurement of Soil Enzyme Activities and Chemical Properties
4.8. Community Analyses of Soil Fungi and Bacteria
4.9. Statistical Analysis
5. Conclusions
Supplementary Materials
Author Contributions
Funding
Data Availability Statement
Conflicts of Interest
References
- Feng, G.; Mo, Z.H.; Peng, F.R. The complete chloroplast genome sequence of Carya illinoinensis cv. wichita and its phylogenetic analysis. Mitochondrial DNA B Resour. 2020, 5, 2235–2236. [Google Scholar] [CrossRef] [PubMed]
- Fabrizio, G.; Van der Watt, E.; Coetzer, G. Propagation of Pecan (Carya illinoensis): A review. Afr. J. Biotechnol. 2018, 17, 586–605. [Google Scholar] [CrossRef]
- Zhang, R.; Peng, F.; Li, Y. Pecan production in China. Sci. Hortic. 2015, 197, 719–727. [Google Scholar] [CrossRef]
- Nagrale, D.T.; Chaurasia, A.; Kumar, S.; Gawande, S.P.; Hiremani, N.S.; Shankar, R.; Gokte-Narkhedkar, N.; Renu; Prasad, Y.G. PGPR: The treasure of multifarious beneficial microorganisms for nutrient mobilization, pest biocontrol and plant growth promotion in field crops. World J. Microbiol. Biotechnol. 2023, 39, 100. [Google Scholar] [CrossRef] [PubMed]
- Husna; Hussain, A.; Shah, M.; Hamayun, M.; Iqbal, A.; Qadir, M.; Alataway, A.; Dewidar, A.Z.; Elansary, H.O.; Lee, I.J. Phytohormones producing rhizobacteria alleviate heavy metals stress in soybean through multilayered response. Microbiol. Res. 2023, 266, 127237. [Google Scholar] [CrossRef] [PubMed]
- Van Veen, J.A.; van Overbeek, L.S.; van Elsas, J.D. Fate and activity of microorganisms introduced into soil. Microbiol. Mol. Biol. Rev. 1997, 61, 121–135. [Google Scholar] [CrossRef] [PubMed]
- Samain, E.; van Tuinen, D.; Jeandet, P.; Aussenac, T.; Selim, S. Biological control of septoria leaf blotch and growth promotion in wheat by Paenibacillus sp. strain B2 and Curtobacterium plantarum strain EDS. Biol. Control 2017, 114, 87–96. [Google Scholar] [CrossRef]
- Ramos, B.; García, J.A.L.; Probanza, A.N.; Barrientos, M.L.; Gutierrez Mañero, F.J. Alterations in the rhizobacterial community associated with European alder growth when inoculated with PGPR strain Bacillus licheniformis. Environ. Exp. Bot. 2003, 49, 61–68. [Google Scholar] [CrossRef]
- Samain, E.; Ernenwein, C.; Aussenac, T.; Selim, S. Effective and durable systemic wheat-induced resistance by a plant-growth-promoting rhizobacteria consortium of Paenibacillus sp. strain B2 and Arthrobacter spp. strain AA against Zymoseptoria tritici and drought stress. Physiol. Mol. Plant Pathol. 2022, 119, 101830. [Google Scholar] [CrossRef]
- Selim, S.; Negrel, J.; Govaerts, C.; Gianinazzi, S.; van Tuinen, D. Isolation and partial characterization of antagonistic peptides produced by Paenibacillus sp. strain B2 isolated from the sorghum mycorrhizosphere. Appl. Environ. Microbiol. 2005, 71, 6501–6507. [Google Scholar] [CrossRef]
- Cattelan, A.J.; Hartel, P.G.; Fuhrmann, J.J. Screening for plant growth-promoting rhizobacteria to promote early soybean growth. Soil Sci. Soc. Am. J. 1999, 63, 1670–1680. [Google Scholar] [CrossRef]
- Gale, N.V.; Thomas, S.C. Dose-dependence of growth and ecophysiological responses of plants to biochar. Sci. Total Environ. 2019, 658, 1344–1354. [Google Scholar] [CrossRef] [PubMed]
- Lyu, H.; Tang, J.; Cui, M.; Gao, B.; Shen, B. Biochar/iron (BC/Fe) composites for soil and groundwater remediation: Synthesis, applications, and mechanisms. Chemosphere 2020, 246, 125609. [Google Scholar] [CrossRef] [PubMed]
- Major, J.; Lehmann, J.; Rondon, M.; Goodale, C. Fate of soil-applied black carbon: Downward migration, leaching and soil respiration. Glob. Chang. Biol. 2010, 16, 1366–1379. [Google Scholar] [CrossRef]
- Zhang, H.; Chen, C.; Gray, E.M.; Boyd, S.E.; Yang, H.; Zhang, D. Roles of biochar in improving phosphorus availability in soils: A phosphate adsorbent and a source of available phosphorus. Geoderma 2016, 276, 1–6. [Google Scholar] [CrossRef]
- Hale, L.; Luth, M.; Kenney, R.; Crowley, D. Evaluation of pinewood biochar as a carrier of bacterial strain Enterobacter cloacae UW5 for soil inoculation. Appl. Soil Ecol. 2014, 84, 192–199. [Google Scholar] [CrossRef]
- Wang, T.; Sun, H.; Ren, X.; Li, B.; Mao, H. Evaluation of biochars from different stock materials as carriers of bacterial strain for remediation of heavy metal-contaminated soil. Sci. Rep. 2017, 7, 12114. [Google Scholar] [CrossRef]
- Azeem, M.; Hassan, T.U.; Tahir, M.I.; Ali, A.; Jeyasundar, P.G.S.A.; Hussain, Q.; Bashir, S.; Mehmood, S.; Zhang, Z. Tea leaves biochar as a carrier of Bacillus cereus improves the soil function and crop productivity. Appl. Soil Ecol. 2021, 157, 103732. [Google Scholar] [CrossRef]
- Garbeva, P.; Weisskopf, L. Airborne medicine: Bacterial volatiles and their influence on plant health. New Phytol. 2020, 226, 32–43. [Google Scholar] [CrossRef]
- Diyapoglu, A.; Oner, M.; Meng, M. Application Potential of Bacterial Volatile Organic Compounds in the Control of Root-Knot Nematodes. Molecules 2022, 27, 4355. [Google Scholar] [CrossRef]
- Murphy, K.M.; Edwards, J.; Louie, K.B.; Bowen, B.P.; Sundaresan, V.; Northen, T.R.; Zerbe, P. Bioactive diterpenoids impact the composition of the root-associated microbiome in maize (Zea mays). Sci. Rep. 2021, 11, 333. [Google Scholar] [CrossRef]
- Tran, H.N.; You, S.J.; Chao, H.P. Effect of pyrolysis temperatures and times on the adsorption of cadmium onto orange peel derived biochar. Waste Manag. Res. 2016, 34, 129–138. [Google Scholar] [CrossRef]
- Mescht, A.v.d.; Ronde, J.A.d.; Rossouw, F.T. Chlorophyll fluorescence and chlorophyll content as a measure of drought tolerance in potato. S. Afr. J. Sci. 1999, 95, 407–412. [Google Scholar]
- Tu, C.; Wei, J.; Guan, F.; Liu, Y.; Sun, Y.; Luo, Y. Biochar and bacteria inoculated biochar enhanced Cd and Cu immobilization and enzymatic activity in a polluted soil. Environ. Int. 2020, 137, 105576. [Google Scholar] [CrossRef]
- Sun, D.; Meng, J.; Liang, H.; Yang, E.; Huang, Y.; Chen, W.; Jiang, L.; Lan, Y.; Zhang, W.; Gao, J. Effect of volatile organic compounds absorbed to fresh biochar on survival of Bacillus mucilaginosus and structure of soil microbial communities. J. Soils Sediments 2015, 15, 271–281. [Google Scholar] [CrossRef]
- Shi, A.; Hu, Y.; Zhang, X.; Zhou, D.; Xu, J.; Rensing, C.; Zhang, L.; Xing, S.; Ni, W.; Yang, W. Biochar loaded with bacteria enhanced Cd/Zn phytoextraction by facilitating plant growth and shaping rhizospheric microbial community. Environ. Pollut. 2023, 327, 121559. [Google Scholar] [CrossRef]
- Wu, Y.; Gong, W.; Wang, Y.; Yong, T.; Yang, F.; Liu, W.; Wu, X.; Du, J.; Shu, K.; Liu, J.; et al. Leaf area and photosynthesis of newly emerged trifoliolate leaves are regulated by mature leaves in soybean. J. Plant Res. 2018, 131, 671–680. [Google Scholar] [CrossRef]
- Wang, G.; Zeng, F.; Song, P.; Sun, B.; Wang, Q.; Wang, J. Effects of reduced chlorophyll content on photosystem functions and photosynthetic electron transport rate in rice leaves. J. Plant Physiol. 2022, 272, 153669. [Google Scholar] [CrossRef] [PubMed]
- Pavlicevic, M.; Abdelraheem, W.; Zuverza-Mena, N.; O’Keefe, T.; Mukhtar, S.; Ridge, G.; Ranciato, J.; Haynes, C.; Elmer, W.; Pignatello, J.; et al. Engineered nanoparticles, natural nanoclay and biochar, as carriers of plant-growth promoting bacteria. Nanomaterials 2022, 12, 4474. [Google Scholar] [CrossRef] [PubMed]
- Zarbakhsh, S.; Shahsavar, A.R. Exogenous γ-aminobutyric acid improves the photosynthesis efficiency, soluble sugar contents, and mineral nutrients in pomegranate plants exposed to drought, salinity, and drought-salinity stresses. BMC Plant Biol. 2023, 23, 543. [Google Scholar] [CrossRef]
- Waqas, M.; Kim, Y.H.; Khan, A.L.; Shahzad, R.; Asaf, S.; Hamayun, M.; Kang, S.M.; Khan, M.A.; Lee, I.J. Additive effects due to biochar and endophyte application enable soybean to enhance nutrient uptake and modulate nutritional parameters. J. Zhejiang Univ. Sci. B 2017, 18, 109–124. [Google Scholar] [CrossRef]
- Wang, P.; Lin, X.; Liu, Q.; Lin, Z.; Yang, Y.; Chen, H.; Fan, S. Interactions between flue gas desulfurization gypsum and biochar on water infiltration characteristics and physicochemical properties of saline-alkaline soil. Environ. Monit. Assess. 2023, 195, 1273. [Google Scholar] [CrossRef]
- Iftikhar, S.; Saleem, M.; Ahmad, K.S.; Jaffri, S.B. Synergistic mycoflora–natural farming mediated biofertilization and heavy metals decontamination of lithospheric compartment in a sustainable mode via Helianthus annuus. Int. J. Environ. Sci. Technol. 2019, 16, 6735–6752. [Google Scholar] [CrossRef]
- Cen, R.; Feng, W.; Yang, F.; Wu, W.; Liao, H.; Qu, Z. Effect mechanism of biochar application on soil structure and organic matter in semi-arid areas. J. Environ. Manag. 2021, 286, 112198. [Google Scholar] [CrossRef]
- Tao, S.; Wu, Z.; Wei, M.; Liu, X.; He, Y.; Ye, B.C. Bacillus subtilis SL-13 biochar formulation promotes pepper plant growth and soil improvement. Can. J. Microbiol. 2019, 65, 333–342. [Google Scholar] [CrossRef] [PubMed]
- Bosatta, E.; Ågren, G.I. Theoretical analyses of carbon and nutrient dynamics in soil profiles. Soil. Biol. Biochem. 1996, 28, 1523–1531. [Google Scholar] [CrossRef]
- Lehmann, J.; Pereira da Silva, J.; Steiner, C.; Nehls, T.; Zech, W.; Glaser, B. Nutrient availability and leaching in an archaeological Anthrosol and a Ferralsol of the Central Amazon basin: Fertilizer, manure and charcoal amendments. Plant Soil. 2003, 249, 343–357. [Google Scholar] [CrossRef]
- Chen, W.; Wu, Z.; Liu, C.; Zhang, Z.; Liu, X. Biochar combined with Bacillus subtilis SL-44 as an eco-friendly strategy to improve soil fertility, reduce Fusarium wilt, and promote radish growth. Ecotoxicol. Environ. Saf. 2023, 251, 114509. [Google Scholar] [CrossRef]
- Jabborova, D.; Kannepalli, A.; Davranov, K.; Narimanov, A.; Enakiev, Y.; Syed, A.; Elgorban, A.M.; Bahkali, A.H.; Wirth, S.; Sayyed, R.Z.; et al. Co-inoculation of rhizobacteria promotes growth, yield, and nutrient contents in soybean and improves soil enzymes and nutrients under drought conditions. Sci. Rep. 2021, 11, 22081. [Google Scholar] [CrossRef]
- Pan, X.; Li, H.; Zhao, L.; Yang, X.; Su, J.; Dai, S.; Ning, J.; Li, C.; Cai, G.; Zhu, G. Response of syntrophic bacterial and methanogenic archaeal communities in paddy soil to soil type and phenological period of rice growth. J. Clean. Prod. 2021, 278, 123418. [Google Scholar] [CrossRef]
- Li, H.; La, S.; Zhang, X.; Gao, L.; Tian, Y. Salt-induced recruitment of specific root-associated bacterial consortium capable of enhancing plant adaptability to salt stress. ISME J. 2021, 15, 2865–2882. [Google Scholar] [CrossRef]
- Jia, F.; Chang, F.; Guan, M.; Jia, Q.; Sun, Y.; Li, Z. Effects of rotation and Bacillus on the changes of continuous cropping soil fungal communities in American ginseng. World J. Microbiol. Biotechnol. 2023, 39, 354. [Google Scholar] [CrossRef] [PubMed]
- Telagathoti, A.; Probst, M.; Peintner, U. Habitat, snow-cover and soil pH, affect the distribution and diversity of mortierellaceae species and their associations to bacteria. Front. Microbiol. 2021, 12, 669784. [Google Scholar] [CrossRef] [PubMed]
- Fan, W.; Xiao, Y.; Dong, J.; Xing, J.; Tang, F.; Shi, F. Variety-driven rhizosphere microbiome bestows differential salt tolerance to alfalfa for coping with salinity stress. Front. Plant Sci. 2023, 14, 1324333. [Google Scholar] [CrossRef]
- Liu, Q.; Wang, S.; Li, K.; Qiao, J.; Guo, Y.; Liu, Z.; Guo, X. Responses of soil bacterial and fungal communities to the long-term monoculture of grapevine. Appl. Microbiol. Biotechnol. 2021, 105, 7035–7050. [Google Scholar] [CrossRef] [PubMed]
- Tang, W.Q.; Chang, C.Y.; Lee, Y.J.; Chu, C.C. First report of Pectobacterium aroidearum causing bacterial soft rot of carrot in Taiwan. Plant Dis. 2020, 105, 695. [Google Scholar] [CrossRef] [PubMed]
- Child, R.; Miller, C.D.; Liang, Y.; Narasimham, G.; Chatterton, J.; Harrison, P.; Sims, R.C.; Britt, D.; Anderson, A.J. Polycyclic aromatic hydrocarbon-degrading Mycobacterium isolates: Their association with plant roots. Appl. Microbiol. Biotechnol. 2007, 75, 655–663. [Google Scholar] [CrossRef] [PubMed]
- Liu, J.; Liu, S.; Sun, K.; Sheng, Y.; Gu, Y.; Gao, Y. Colonization on root surface by a phenanthrene-degrading endophytic bacterium and its application for reducing plant phenanthrene contamination. PLoS ONE 2014, 9, e108249. [Google Scholar] [CrossRef]
- Desoky, E.M.; Elrys, A.S.; Rady, M.M. Integrative moringa and licorice extracts application improves Capsicum annuum fruit yield and declines its contaminant contents on a heavy metals-contaminated saline soil. Ecotoxicol. Environ. Saf. 2019, 169, 50–60. [Google Scholar] [CrossRef]
- Zhou, C.; Ma, Q.; Li, S.; Zhu, M.; Xia, Z.; Yu, W. Toxicological effects of single and joint sulfamethazine and cadmium stress in soil on pakchoi (Brassica chinensis L.). Chemosphere 2021, 263, 128296. [Google Scholar] [CrossRef]
- Ozturk, M.; Turkyilmaz Unal, B.; García-Caparrós, P.; Khursheed, A.; Gul, A.; Hasanuzzaman, M. Osmoregulation and its actions during the drought stress in plants. Physiol. Plant 2021, 172, 1321–1335. [Google Scholar] [CrossRef] [PubMed]
- Shah, V.; Dani, P.; Daverey, A. Phytoremediation of heavy metal contaminated soil using Bidens pilosa: Effect of varying concentrations of sophorolipids. Appl. Biochem. Biotechnol. 2023, 1–15. [Google Scholar] [CrossRef] [PubMed]
- Koistinen, J.; Sjöblom, M.; Spilling, K. Total nitrogen determination by a spectrophotometric method. Methods Mol. Biol. 2020, 1980, 81–86. [Google Scholar] [CrossRef]
- Yan, F.; Sun, Y.; Hui, X.; Jiang, M.; Xiang, K.; Wu, Y.; Zhang, Q.; Tang, Y.; Yang, Z.; Sun, Y.; et al. The effect of straw mulch on nitrogen, phosphorus and potassium uptake and use in hybrid rice. Paddy Water Environ. 2019, 17, 23–33. [Google Scholar] [CrossRef]
- Shan, J.; Peng, F.; Yu, J.; Li, Q. Identification and Characterization of a Plant Endophytic Fungus Paraphaosphaeria sp. JRF11 and Its Growth-Promoting Effects. J. Fungi 2024, 10, 120. [Google Scholar] [CrossRef] [PubMed]
- Tabatabai, M.A.; Bremner, J.M. Assay of urease activity in soils. Soil. Biol. Biochem. 1972, 4, 479–487. [Google Scholar] [CrossRef]
- Dinkelaker, B.; Marschner, H. In vivo demonstration of acid phosphatase activity in the rhizosphere of soil-grown plants. Plant Soil 1992, 144, 199–205. [Google Scholar] [CrossRef]








| Parameters | CK | M1 | M2 | M3 | M4 | M5 |
|---|---|---|---|---|---|---|
| Number of bacteria in the initial suspensions (105 CFU/mL) | 0 | 6.68 ± 0.62 | 4.58 ± 0.52 | 2.18 ± 0.3 | 1.3 ± 0.04 | 2.5 ± 0.09 |
| Number of bacteria in the supernatant (105 CFU/mL) | 0 | 3.35 ± 0.25 | 1.93 ± 0.32 | 1.3 ± 0.04 | 2.83 ± 0.07 | 0.06 ± 0.07 |
| Number of bacteria loaded on biochar (105 CFU/mL) | 0 | 3.33 ± 0.4 | 2.65 ± 0.56 | 0.88 ± 0.32 | 1.02 ± 0.03 | 1.83 ± 0.03 |
| Number of biochar-supported bacteria (105 CFU/mL) | 0 | 2.83 ± 0.48 | 1.6 ± 0.28 | 0.43 ± 0.14 | 0.35 ± 0.08 | 0.67 ± 0.03 |
| Survival rate (%) | 0 | 84.6 ± 0.04 | 60.8 ± 0.03 | 49.49 ± 0.03 | 34.16 ± 0.05 | 36.11 ± 0.11 |
| pH | 6.69 ± 0.09 | 7.03 ± 0.09 | 7.29 ± 0.12 | 7.2 ± 0.14 | 7.24 ± 0.06 | 7.22 ± 0.08 |
| EC (ms/cm) | 12.29 ± 0.03 | 9.23 ± 0.05 | 9.67 ± 0.53 | 12.11 ± 0.28 | 12.27 ± 0.12 | 11.23 ± 1.08 |
| Group | Root Vigor (mg TTF·(g·h)−1) | POD Activity (U·g−1) | SOD Activity (U·g−1) |
|---|---|---|---|
| CK | 11.13 ± 2.029 b | 73.33 ± 29.78 a | 110.63 ± 20.87 a |
| M | 9.93 ± 2.65 b | 65 ± 20.49 a | 131.41 ± 29.35 a |
| B | 9.84 ± 4.72 b | 63.33 ± 24.63 a | 94.72 ± 9.6 a |
| BM | 19.52 ± 3.56 a | 30 ± 4.47 a | 141.65 ± 33.7 a |
Disclaimer/Publisher’s Note: The statements, opinions and data contained in all publications are solely those of the individual author(s) and contributor(s) and not of MDPI and/or the editor(s). MDPI and/or the editor(s) disclaim responsibility for any injury to people or property resulting from any ideas, methods, instructions or products referred to in the content. |
© 2024 by the authors. Licensee MDPI, Basel, Switzerland. This article is an open access article distributed under the terms and conditions of the Creative Commons Attribution (CC BY) license (https://creativecommons.org/licenses/by/4.0/).
Share and Cite
Jiang, Z.; Li, Q.; Peng, F.; Yu, J. Biochar Loaded with a Bacterial Strain N33 Facilitates Pecan Seedling Growth and Shapes Rhizosphere Microbial Community. Plants 2024, 13, 1226. https://doi.org/10.3390/plants13091226
Jiang Z, Li Q, Peng F, Yu J. Biochar Loaded with a Bacterial Strain N33 Facilitates Pecan Seedling Growth and Shapes Rhizosphere Microbial Community. Plants. 2024; 13(9):1226. https://doi.org/10.3390/plants13091226
Chicago/Turabian StyleJiang, Zexuan, Qi Li, Fangren Peng, and Jinping Yu. 2024. "Biochar Loaded with a Bacterial Strain N33 Facilitates Pecan Seedling Growth and Shapes Rhizosphere Microbial Community" Plants 13, no. 9: 1226. https://doi.org/10.3390/plants13091226
APA StyleJiang, Z., Li, Q., Peng, F., & Yu, J. (2024). Biochar Loaded with a Bacterial Strain N33 Facilitates Pecan Seedling Growth and Shapes Rhizosphere Microbial Community. Plants, 13(9), 1226. https://doi.org/10.3390/plants13091226

