High-Accuracy Tomato Leaf Disease Image-Text Retrieval Method Utilizing LAFANet
Abstract
1. Introduction
2. Method
2.1. The Cross-Modal Tomato Leaf Disease Retrieval Dataset
2.1.1. Initial Dataset Selection and Preprocessing
2.1.2. Annotation and Creation of Text Data
2.2. Model Framework
2.2.1. Feature Extraction Component
2.2.2. LFA
| Algorithm 1: LFA Algorithm |
| Input: Order of Image or Text Characteristics Output: Sequence of Image or Text Features Enhanced through LFA Mechanism Pseudocode: class LFA: def __init__ (self, input_size, num_heads = 32): super (LFA, self). __init__ () self.num_heads = num_heads self.left_attention_weights = nn.Parameter (nn.init.xavier_uniform_ (torch.empty(input_size, input_size))) self.right_attention_weights = nn.Parameter (nn.init.xavier_uniform_ (torch.empty(input_size, input_size))) self.fusion_parameter = nn.Parameter (torch.randn(1)) def forward (self, x): batch_size, hidden_size = x.size() left_weights = self.left_attention_weights.unsqueeze(0).expand (batch_size, −1, −1) right_weights = self.right_attention_weights.unsqueeze(0).expand (batch_size, −1, −1) left_weights = self.custom_attention_calculation (left_weights, hidden_size, direction = ‘left’) right_weights = self.custom_attention_calculation (right_weights, hidden_size, direction = ‘right’) left_attended_features = self.custom_feature_calculation (left_weights, x, direction = ‘left’) right_attended_features = self.custom_feature_calculation (right_weights, x, direction = ‘right’) attention_combined = self.fusion_parameter * left_attended_features + (1 − self.fusion_parameter) * right_attended_features return attention_combined def custom_attention_calculation (self, weights, hidden_size, direction): if direction == ‘left’: weights = F.softmax (weights/hidden_size*0.3, dim = −1) elif direction == ‘right’: weights = F.sigmoid (weights) return weights def custom_feature_calculation (self, weights, x, direction): if direction == ‘left’: attended_features = torch.matmul (weights, x.unsqueeze(2)).squeeze(2) elif direction == ‘right’: attended_features = torch.matmul (weights, x.unsqueeze(2)).squeeze(2) return attended_features |
2.2.3. FNE-ANS
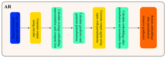
2.2.4. AR
| Algorithm 2: AR Algorithm |
| Input: Tensor being the input data Output: Embeddings_adv: tensor of adversarial embeddings Pseudocode: def adv_perturbation (self, inputs, embeddings, encoder, attention_mask = None): inputs_adv = inputs.clone().requires_grad_(True) # clone inputs tensor and set requires_grad to True # Forward pass through the encoder if attention_mask is not None: outputs = encoder (input_ids = inputs_adv, attention_mask = attention_mask) else: outputs = encoder (pixel_values = inputs_adv) # Compute adversarial loss based on embeddings embeddings_adv = outputs.last_hidden_state.mean(1) loss = embeddings_adv.sub (embeddings). norm (). sum () # Compute gradients and perturbations grad = torch.autograd.grad (loss, inputs_adv, only_inputs = True)[0] perturbations = self.epsilon * grad.sign() inputs_adv = inputs_adv + perturbations # Forward pass through the encoder with perturbed inputs with torch.no_grad(): if attention_mask is not None: outputs_adv = encoder (input_ids = inputs_adv, attention_mask = attention_mask) else: outputs_adv = encoder (pixel_values = inputs_adv) # Compute adversarial embeddings and normalize embeddings_adv = outputs_adv.last_hidden_state.mean(1) embeddings_adv = F.normalize (embeddings_adv, p = 2, dim = −1) return embeddings_adv.detach() # return detached adversarial embeddings |
3. Experiments
3.1. Preparation of Experimental Environment
3.2. Evaluation Metrics
3.3. Module Effectiveness Experiment
3.3.1. The Effectiveness of LFA
3.3.2. Effectiveness of FNE-ANS
3.3.3. Effectiveness of AR
3.4. Ablation Study
3.5. Performance Comparison
4. Discussion
5. Conclusions
Author Contributions
Funding
Data Availability Statement
Acknowledgments
Conflicts of Interest
References
- Rick, C.M. Tomato. In Hybridization of Crop Plants; Wiley: Hoboken, NJ, USA, 1980; pp. 669–680. [Google Scholar]
- Zhang, L.; Zhou, G.; Lu, C.; Chen, A.; Wang, Y.; Li, L.; Cai, W. MMDGAN: A fusion data augmentation method for tomato-leaf disease identification. Appl. Soft Comput. 2022, 123, 108969. [Google Scholar] [CrossRef]
- Salamai, A.A.; Ajabnoor, N.; Khalid, W.E.; Ali, M.M.; Murayr, A.A. Lesion-aware visual transformer network for Paddy diseases detection in precision agriculture. Eur. J. Agron. 2023, 148, 126884. [Google Scholar] [CrossRef]
- Hu, G.; Wan, M.; Wei, K.; Ye, R. Computer vision based method for severity estimation of tea leaf blight in natural scene images. Eur. J. Agron. 2023, 144, 126756. [Google Scholar] [CrossRef]
- Li, L.; Geng, S.; Lin, D.; Su, G.; Zhang, Y.; Chang, L.; Ji, Y.; Wang, Y.; Wang, L. Accurate modeling of vertical leaf nitrogen distribution in summer maize using in situ leaf spectroscopy via CWT and PLS-based approaches. Eur. J. Agron. 2022, 140, 126607. [Google Scholar] [CrossRef]
- Li, L.; Zhou, G.; Zhu, W.; Chai, Y.; Li, L.; Wang, Y.; Hu, Y.; Dai, W.; Liu, R.; Sun, L. Identification of Rice Disease Under Complex Background Based on PSOC-DRCNet. Expert Syst. Appl. 2024, 249, 123643. [Google Scholar] [CrossRef]
- Zhang, Y.; Zhou, G.; Chen, A.; He, M.; Li, J.; Hu, Y. A precise apple leaf diseases detection using BCTNet under unconstrained environments. Comput. Electron. Agric. 2023, 212, 108132. [Google Scholar] [CrossRef]
- Li, M.; Zhou, G.; Chen, A.; Li, L.; Hu, Y. Identification of tomato leaf diseases based on LMBRNet. Eng. Appl. Artif. Intell. 2023, 123, 106195. [Google Scholar] [CrossRef]
- Deng, Y.; Xi, H.; Zhou, G.; Chen, A.; Wang, Y.; Li, L.; Hu, Y. An effective image-based tomato leaf disease segmentation method using MC-UNet. Plant Phenomics 2023, 5, 0049. [Google Scholar] [CrossRef]
- Tang, Z.; He, X.; Zhou, G.; Chen, A.; Wang, Y.; Li, L.; Hu, Y. A Precise Image-Based Tomato Leaf Disease Detection Approach Using PLPNet. Plant Phenomics 2023, 5, 0042. [Google Scholar] [CrossRef]
- Zhang, Y.; Huang, S.; Zhou, G.; Hu, Y.; Li, L. Identification of tomato leaf diseases based on multi-channel automatic orientation recurrent attention network. Comput. Electron. Agric. 2023, 205, 107605. [Google Scholar] [CrossRef]
- Wei, J.; Yang, Y.; Xu, X.; Zhu, X.; Shen, H. Universal weighting metric learning for cross-modal retrieval. IEEE Trans. Pattern Anal. Mach. Intell. 2021, 44, 6534–6545. [Google Scholar] [CrossRef] [PubMed]
- Zhen, Y.; Yeung, D.Y. Active hashing and its application to image and text retrieval. Data Min. Knowl. Discov. 2013, 26, 255–274. [Google Scholar] [CrossRef]
- Yilmaz, T.; Yazici, A.; Kitsuregawa, M. RELIEF-MM: Effective modality weighting for multimedia information retrieval. Multimed. Syst. 2014, 20, 389–413. [Google Scholar] [CrossRef]
- Jain, M.S.; Polanski, K.; Conde, C.D.; Chen, X.; Park, J.; Mamanova, L.; Knights, A.; Botting, R.A.; Stephenson, E.; Haniffa, M.; et al. MultiMAP: Dimensionality reduction and integration of multimodal data. Genome Biol. 2021, 22, 346. [Google Scholar] [CrossRef] [PubMed]
- Dong, Y.; Xu, F.; Liu, L.; Du, X. Automatic system for crop pest and disease dynamic monitoring and early forecasting. IEEE J. Sel. Top. Appl. Earth Obs. Remote Sens. 2020, 13, 4410–4418. [Google Scholar] [CrossRef]
- Ta, X.; An, D.; Wei, Y. Dissolved oxygen prediction method for recirculating aquaculture system, based on a timing attenuation matrix and a convolutional neural network. Aquaculture 2019, 503, 26–33. [Google Scholar] [CrossRef]
- Xin, M.; Wang, Y. Image recognition of crop diseases and insect pests based on deep learning. Wirel. Commun. Mob. Comput. 2021, 2021, 5511676. [Google Scholar] [CrossRef]
- Frome, A.; Corrado, G.S.; Shlens, J.; Dean, S.; Ranzato, M.; Mikolov, T. Devise: A deep visual-semantic embedding model. Adv. Neural Inf. Process. Syst. 2013, 26. [Google Scholar]
- Faghri, F.; Fleet, D.J.; Kiros, J.; Fidler, S. Vse++: Improving visual-semantic embeddings with hard negatives. arXiv 2017, arXiv:1707.05612. [Google Scholar]
- Chen, J.; Hu, H.; Wu, H.; Jiang, Y.; Wang, C. Learning the best pooling strategy for visual semantic embedding. In Proceedings of the IEEE/CVF Conference on Computer Vision and Pattern Recognition, Nashville, TN, USA, 20–25 June 2021; pp. 15789–15798. [Google Scholar]
- Lee, K.H.; Chen, X.; Hua, G.; Hu, H.; He, X. Stacked cross attention for image-text matching. In Proceedings of the European Conference on Computer Vision (ECCV), Munich, Germany, 8–14 September 2018; pp. 201–216. [Google Scholar]
- Qu, L.; Liu, M.; Wu, J.; Gao, Z.; Nie, L. Dynamic modality interaction modeling for image-text retrieval. In Proceedings of the 44th International ACM SIGIR Conference on Research and Development in Information Retrieval, Online, 11–15 July 2021; pp. 1104–1113. [Google Scholar]
- Zhang, K.; Mao, Z.; Wang, Q.; Zhang, Y. Negative-aware attention framework for image-text matching. In Proceedings of the IEEE/CVF Conference on Computer Vision and Pattern Recognition, New Orleans, LA, USA, 18–24 June 2022; pp. 15661–15670. [Google Scholar]
- Li, H.; Bin, Y.; Liao, J.; Yang, Y.; Shen, H. Your Negative May not Be True Negative: Boosting Image-Text Matching with False Negative Elimination. In Proceedings of the 31st ACM International Conference on Multimedia, Ottawa, ON, Canada, 29 October–3 November 2023; pp. 924–934. [Google Scholar]
- Hughes, D.; Salathe, M. An open access repository of images on plant health to enable the development of mobile disease diagnostics. arXiv 2015, arXiv:1511.08060. [Google Scholar]
- Dosovitskiy, A.; Beyer, L.; Kolesnikov, A.; Weissenborn, D.; Zhai, X.; Unterthiner, T.; Dehghani, M.; Minderer, M.; Heigold, G.; Gelly, S.; et al. An image is worth 16x16 words: Transformers for image recognition at scale. arXiv 2020, arXiv:2010.11929. [Google Scholar]
- Ge, X.; Chen, F.; Xu, S.; Tao, F.; Jose, J. Cross-modal Semantic Enhanced Interaction for Image-Sentence Retrieval. In Proceedings of the IEEE/CVF Winter Conference on Applications of Computer Vision, Waikoloa, HI, USA, 2–7 January 2023; pp. 1022–1031. [Google Scholar]
- Qu, L.; Liu, M.; Cao, D.; Nie, L.; Tian, Q. Context-aware multi-view summarization network for image-text matching. In Proceedings of the 28th ACM International Conference on Multimedia, Seattle, WA, USA, 12–16 October 2020; pp. 1047–1055. [Google Scholar]
- Devlin, J.; Chang, M.W.; Lee, K.; Toutanova, K. Bert: Pre-training of deep bidirectional transformers for language understanding. arXiv 2018, arXiv:1810.04805. [Google Scholar]
- Wei, X.; Zhang, T.; Li, Y.; Zhang, Y.; Wu, F. Multi-modality cross attention network for image and sentence matching. In Proceedings of the IEEE/CVF Conference on Computer Vision and Pattern Recognition, Seattle, WA, USA, 13–19 June 2020; pp. 10941–10950. [Google Scholar]
- Xuan, H.; Stylianou, A.; Liu, X.; Pless, R. Hard negative examples are hard, but useful. In Proceedings of the Computer Vision–ECCV 2020: 16th European Conference, Glasgow, UK, 23–28 August 2020; Proceedings, Part XIV 16. Springer International Publishing: Berlin/Heidelberg, Germany, 2020; pp. 126–142. [Google Scholar]
- Wang, Z.; Gao, Z.; Xu, X.; Luo, Y.; Yang, Y.; Shen, H. Point to rectangle matching for image text retrieval. In Proceedings of the 30th ACM International Conference on Multimedia, Lisboa, Portugal, 10–14 October 2022; pp. 4977–4986. [Google Scholar]
- Li, Z.; Guo, C.; Wang, X.; Feng, Z.; Du, Z. Selectively Hard Negative Mining for Alleviating Gradient Vanishing in Image-Text Matching. arXiv 2023, arXiv:2303.00181. [Google Scholar]
- Chen, X.; Fang, H.; Lin, T.Y.; Vedantam, R.; Gupta, S.; Dollar, P.; Zitnick, C. Microsoft coco captions: Data collection and evaluation server. arXiv 2015, arXiv:1504.00325. [Google Scholar]
- Wu, C.; Wu, F.; Ge, S.; Qi, T.; Huang, Y.; Xie, X. Neural news recommendation with multi-head self-attention. In Proceedings of the 2019 Conference on Empirical Methods in Natural Language Processing and the 9th International Joint Conference on Natural Language Processing (EMNLP-IJCNLP), Hong Kong, China, 3–7 November 2019; pp. 6389–6394. [Google Scholar]
- Ramachandran, P.; Parmar, N.; Vaswani, A.; Bello, I.; Levskaya, A.; Shlens, J. Stand-alone self-attention in vision models. Adv. Neural Inf. Process. Syst. 2019, 32. [Google Scholar] [CrossRef]
- Child, R.; Gray, S.; Radford, A.; Sutskever, I. Generating long sequences with sparse transformers. arXiv 2019, arXiv:1904.10509. [Google Scholar]
- Wu, Y.; Wang, S.; Song, G.; Huang, Q. Learning fragment self-attention embeddings for image-text matching. In Proceedings of the 27th ACM International Conference on Multimedia, Nice, France, 21–25 October 2019; pp. 2088–2096. [Google Scholar]
- Chen, T.; Deng, J.; Luo, J. Adaptive offline quintuplet loss for image-text matching. In Proceedings of the Computer Vision–ECCV 2020: 16th European Conference, Glasgow, UK, 23–28 August 2020; Proceedings, Part XIII 16. Berlin/Heidelberg, Germany, 2020; pp. 549–565. [Google Scholar]
- Chen, H.; Ding, G.; Liu, X.; Lin, Z.; Liu, J.; Han, J. Imram: Iterative matching with recurrent attention memory for cross-modal image-text retrieval. In Proceedings of the IEEE/CVF Conference on Computer Vision and Pattern Recognition, Seattle, WA, USA, 13–19 June 2020; pp. 12655–12663. [Google Scholar]
- Li, K.; Zhang, Y.; Li, K.; Li, Y.; Fu, Y. Visual semantic reasoning for image-text matching. In Proceedings of the IEEE/CVF International Conference on Computer Vision, Seoul, Republic of Korea, 27 October–2 November 2019; pp. 4654–4662. [Google Scholar]
- Liu, C.; Mao, Z.; Zhang, T.; Xie, H.; Wang, B.; Zhang, Y. Graph structured network for image-text matching. In Proceedings of the IEEE/CVF Conference on Computer Vision and Pattern Recognition, Seattle, WA, USA, 13–19 June 2020; pp. 10921–10930. [Google Scholar]









| Methods of Literature | Contribution |
|---|---|
| Frome et al. [19] | Employing CNN and Skip-Gram for feature extraction from both visual and textual inputs. |
| VSE++ [20] | Strengthening CNN and Skip-Gram with an online hard negative selection technique in the triplet loss function, enabling deeper investigations. |
| Chen et al. [21] | A universal pooling technique, which dynamically decides the best pooling strategy through learning distinct weights for each dimension of ranking. |
| SCAN [22] | Selectively integrates image regions and textual elements to gauge the similarity between images and text. |
| Wei et al. [12] | A method incorporating both cross-attention and self-attention mechanisms to effectively capture interactions within and across modalities. |
| Qu et al. [23] | A dynamic routing mechanism for model embedding, allowing the dynamic selection of embedding paths according to input. |
| NAAF [24] | Extends the SCAN methodology, aiming to refine similarity computation by mitigating the drawbacks associated with mismatched fragments. |
| FNE [25] | A novel approach to address false negatives by employing sampling techniques on negative instances. |
| Methods | Images to Text | Text to Images | ||||
|---|---|---|---|---|---|---|
| R@1 (%) | R@5 (%) | R@10 (%) | R@1 (%) | R@5 (%) | R@10 (%) | |
| FNE [25] | 79.3 | 81.0 | 87.3 | 78.0 | 93.0 | 95.7 |
| FNE + Multi-Head Self-Attention [36] | 79.6 | 81.5 | 87.9 | 78.4 | 93.1 | 95.7 |
| FNE + Stand-Alone Self-Attention [37] | 80.1 | 81.8 | 88.3 | 78.9 | 93.2 | 95.9 |
| FNE + Sparse Self-Attention [38] | 79.7 | 81.6 | 88.1 | 78.6 | 93.1 | 95.8 |
| Ours (FNE + LFA) | 80.2 | 82.1 | 88.7 | 79.1 | 93.3 | 96.0 |
| Methods | Images to Text | Text to Images | ||||
|---|---|---|---|---|---|---|
| R@1 (%) | R@5 (%) | R@10 (%) | R@1 (%) | R@5 (%) | R@10 (%) | |
| FNE [25] | 79.3 | 81.0 | 87.3 | 78.0 | 93.0 | 95.7 |
| FNE + LFA | 80.2 | 82.1 | 88.7 | 79.1 | 93.3 | 96.0 |
| FNE + ANS | 79.8 | 81.7 | 88.3 | 78.9 | 93.1 | 95.9 |
| FNE + AR | 79.9 | 82.0 | 88.5 | 79.0 | 93.2 | 95.9 |
| FNE + LFA + ANS | 80.9 | 82.5 | 89.2 | 79.4 | 93.3 | 96.1 |
| FNE + LFA + AR | 81.2 | 82.8 | 89.4 | 79.6 | 93.5 | 96.2 |
| FNE + ANS + AR | 80.7 | 82.2 | 89.0 | 79.3 | 93.2 | 96.1 |
| Ours | 81.7 | 83.3 | 90.0 | 80.3 | 93.7 | 96.3 |
| Method | Images to Text | Text to Images | ||||
|---|---|---|---|---|---|---|
| R@1 (%) | R@5 (%) | R@10 (%) | R@1 (%) | R@5 (%) | R@10 (%) | |
| SCAN [22] | 72.1 | 75.2 | 84.3 | 71.3 | 89.2 | 91.8 |
| SAEM [39] | 73.0 | 75.8 | 84.7 | 72.2 | 89.7 | 92.6 |
| VSRN [42] | 74.1 | 76.6 | 85.2 | 73.7 | 90.6 | 93.8 |
| IMRAM [41] | 75.4 | 77.3 | 85.7 | 75.2 | 91.2 | 94.3 |
| GSMN [43] | 76.4 | 78.5 | 86.4 | 76.0 | 91.9 | 94.8 |
| AOQ [40] | 76.7 | 78.9 | 86.8 | 76.5 | 92.3 | 95.1 |
| CAMERA [30] | 76.6 | 78.8 | 86.7 | 76.2 | 92.1 | 94.9 |
| DIME [23] | 76.9 | 79.1 | 87.0 | 77.6 | 92.8 | 95.5 |
| VSE∞ [21] | 77.1 | 78.9 | 86.9 | 77.3 | 92.6 | 95.3 |
| NAAF [29] | 77.4 | 79.3 | 87.1 | 77.1 | 92.5 | 95.3 |
| FNE [25] | 79.3 | 81.0 | 87.3 | 78.0 | 93.0 | 95.7 |
| Ours (LAFANet) | 81.7 | 83.3 | 90.0 | 80.3 | 93.7 | 96.3 |
Disclaimer/Publisher’s Note: The statements, opinions and data contained in all publications are solely those of the individual author(s) and contributor(s) and not of MDPI and/or the editor(s). MDPI and/or the editor(s) disclaim responsibility for any injury to people or property resulting from any ideas, methods, instructions or products referred to in the content. |
© 2024 by the authors. Licensee MDPI, Basel, Switzerland. This article is an open access article distributed under the terms and conditions of the Creative Commons Attribution (CC BY) license (https://creativecommons.org/licenses/by/4.0/).
Share and Cite
Xu, J.; Zhou, H.; Hu, Y.; Xue, Y.; Zhou, G.; Li, L.; Dai, W.; Li, J. High-Accuracy Tomato Leaf Disease Image-Text Retrieval Method Utilizing LAFANet. Plants 2024, 13, 1176. https://doi.org/10.3390/plants13091176
Xu J, Zhou H, Hu Y, Xue Y, Zhou G, Li L, Dai W, Li J. High-Accuracy Tomato Leaf Disease Image-Text Retrieval Method Utilizing LAFANet. Plants. 2024; 13(9):1176. https://doi.org/10.3390/plants13091176
Chicago/Turabian StyleXu, Jiaxin, Hongliang Zhou, Yufan Hu, Yongfei Xue, Guoxiong Zhou, Liujun Li, Weisi Dai, and Jinyang Li. 2024. "High-Accuracy Tomato Leaf Disease Image-Text Retrieval Method Utilizing LAFANet" Plants 13, no. 9: 1176. https://doi.org/10.3390/plants13091176
APA StyleXu, J., Zhou, H., Hu, Y., Xue, Y., Zhou, G., Li, L., Dai, W., & Li, J. (2024). High-Accuracy Tomato Leaf Disease Image-Text Retrieval Method Utilizing LAFANet. Plants, 13(9), 1176. https://doi.org/10.3390/plants13091176

