Phenotypic Diversity Analysis in the Sect. Tuberculate (Camellia L.) Population, an Endemic Taxon in China
Abstract
1. Introduction
2. Materials and Methods
2.1. Collection of Plant Material
2.2. Determination of Phenotypic Traits
2.3. Data Analysis
3. Results
3.1. Differentiation of Phenotypic Traits Among and Within Populations of Sect. Tuberculate Plants
3.2. Analysis of Variance for Phenotypic Traits
3.3. Diversity Evaluation of Phenotypic Traits
3.4. Correlations Between Phenotypic Traits
3.5. Correlation Analysis of Phenotypic Traits with Geographical and Climatic Factors
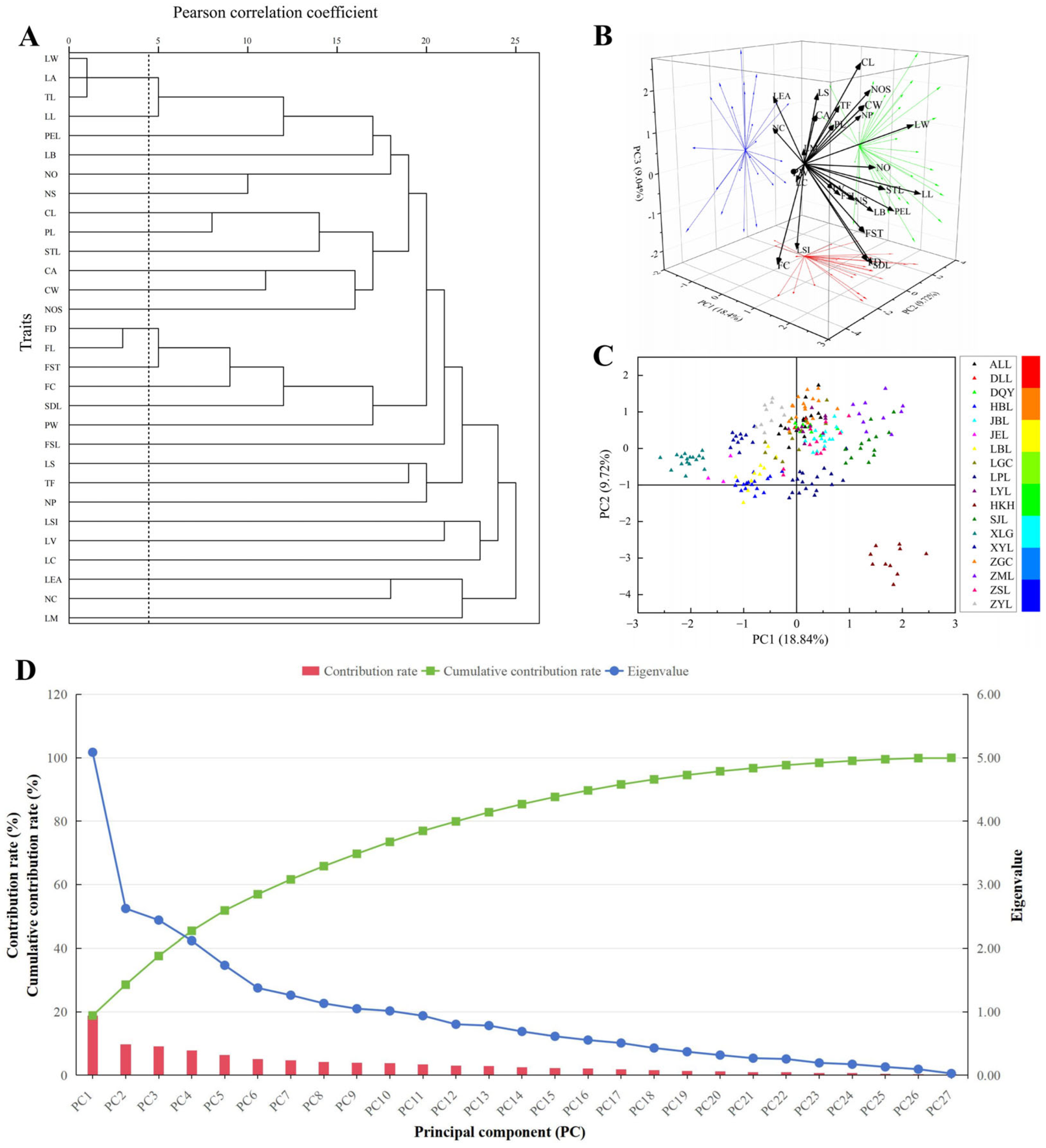
3.6. Principal Component Analysis of the Phenotypic Shape
3.7. Cluster Analysis of Sect. Tuberculate Plants
4. Discussion
5. Conclusions
Supplementary Materials
Author Contributions
Funding
Data Availability Statement
Acknowledgments
Conflicts of Interest
References
- Coleman, J.S.; McConnaughay, K.M.; Ackerly, D.D. Interpreting phenotypic variation in plants. Trends Ecol. Evol. 1994, 9, 187–191. [Google Scholar] [CrossRef]
- Kleunen, M.V.; Fischer, M. Constraints on the evolution of adaptive phenotypic plasticity in plants. New Phytol. 2005, 166, 49–60. [Google Scholar] [CrossRef]
- Pigliucci, M.; Murren, C.J.; Schlichting, C.D. Phenotypic plasticity and evolution by genetic assimilation. J. Exp. Biol. 2006, 209, 2362–2367. [Google Scholar] [CrossRef] [PubMed]
- Tonosaki, K.; Fujimoto, R.; Dennis, E.S.; Raboy, V.; Osabe, K. Will epigenetics be a key player in crop breeding? Front. Plant Sci. 2023, 14, 1157933. [Google Scholar] [CrossRef] [PubMed]
- Lazarević, B.; Šatović, Z.; Nimac, A.; Vidak, M.; Gunjača, J.; Politeo, O.; Carović-Stanko, K. Application of Phenotyping Methods in Detection of Drought and Salinity Stress in Basil (Ocimum basilicum L.). Front. Plant Sci. 2021, 12, 629441. [Google Scholar] [CrossRef] [PubMed]
- Calla, B.; Moreno, J.E. VipariNama: Combining CRISPR and systemic virus-based vectors for rapid phenotyping of complex plant traits. Plant Physiol. 2021, 186, 1754–1756. [Google Scholar] [CrossRef]
- Ullah, F.; Gao, Y.; Sari, İ.; Jiao, R.F.; Saqib, S.; Gao, X.-F. Macro-Morphological and Ecological Variation in Rosa sericea Complex. Agronomy 2022, 12, 1078. [Google Scholar] [CrossRef]
- Ullah, F.; Gao, Y.; Jiao, R.F.; Gao, X.F. Comparative taxonomic variation in fruits and seeds’ surface morphology among populations of alpine Rosa sericea complex (Rosaceae). Microsc. Res. Tech. 2021, 84, 2337–2350. [Google Scholar] [CrossRef]
- Xiao, X.; Li, Z.; Ran, Z.H.; Yan, C.; Tang, M.; Huang, L. Taxonomic Studies on Five Species of Sect. Tuberculata (Camellia L.) Based on Morphology, Pollen Morphology, and Molecular Evidence. Forests 2024, 15, 1718. [Google Scholar] [CrossRef]
- Zhang, L.; Luo, T.X. Advances in ecological studies on leaf lifespan and associated leaf traits. Chin. J. Plant Ecol. 2004, 28, 844–852. [Google Scholar] [CrossRef]
- Jiang, Y.L.; Bai, K.D.; Guo, Y.L.; Wang, B.; Li, D.X.; Li, X.K.; Liu, Z.S. Floral traits of woody plants and their habitat differentiations in a northern tropical karst forest. Biodivers. Sci. 2016, 24, 148–156. [Google Scholar] [CrossRef]
- Li, F.L.; Bao, W.K. Responses of the Morphological and Anatomical Structure of the Plant Leaf to Environmental Change. Chin. Bull. Bot. 2005, 22 (Suppl. S1), 118–127. [Google Scholar]
- Wu, X.Q.; Shen, K.C.; Xiao, H.X.; Chen, S.T.; Yan, F.J.; Geng, F. Diversity analysis of leaf phenotypic traits in 50 camellias species. J. Cent. South. Univ. For. Technol. 2024, 44, 165–180. [Google Scholar]
- Yin, Q.; Pan, Z.; Li, Y.; Xiong, H.; Masabni, J.; Yuan, D.; Zou, F. Pollen and Floral Organ Morphology of 18 Oil-Tea Genotypes and Its Systematic Significance. Horticulturae 2024, 10, 524. [Google Scholar] [CrossRef]
- Esteban-Campos, P.; Vela, P.; Rodríguez-Solana, R.; López-Sánchez, J.I.; Salinero, C.; Pérez-Santín, E. Influence of the Culture Conditions on Camellia sinensis Cell Cultures. Foods 2024, 13, 2461. [Google Scholar] [CrossRef]
- Min, T.L.; Zhong, Y.C. A revision of genus Camellia sect. Tuberculata. Acta Bot. Yunnan 1993, 15, 123–130. [Google Scholar]
- Min, T.L.; Zhang, W.J. The evolution and distribution of genus Camellia. Acta Bot. Yunnan 1996, 18, 1–13. [Google Scholar]
- Min, T.L. A systematic synopsis of genus Camellia. Acta Bot. Yunnan 1999, 21, 149–159. [Google Scholar]
- Chang, H.T. A taxonomy of the genus Camellia. Acta Sci. Nat. Univ. Sunyatseni 1981, 4, 18–52. [Google Scholar]
- Chang, H.T.; Ren, S.X. A classification on the section Tuberculata of Camellia. Acta Sci. Nat. Univ. Sunyatseni 1991, 30, 86–91. [Google Scholar]
- Chang, H.T. Camellia. In Flora; Flora Reipublicae Popularis Sinicae, Ed.; Science Press: Beijing, China, 1998; pp. 37–48. [Google Scholar]
- An, M.T. Present Status of the Natural Resource of Camellias in Guizhou Province. Guizhou For. Sci. Technol. 2005, 33, 25–29. [Google Scholar]
- Tian, Y.C.; Bai, X.Y.; Wang, S.J.; Qin, L.Y.; Li, Y. Spatial-temporal changes of vegetation cover in Guizhou Province, Southern China. Chin. Geogr. Sci. 2017, 27, 25–38. [Google Scholar] [CrossRef]
- Lu, H.F.; Jiang, B.; Shen, Z.G.; Shen, J.B.; Peng, Q.F.; Cheng, C.G. Comparative leaf anatomy, FTIR discrimination and biogeographical analysis of Camellia section Tuberculata (Theaceae) with a discussion of its taxonomic treatments. Plant Syst. Evol. 2008, 274, 223–235. [Google Scholar] [CrossRef]
- Deng, Z.Z.; Lu, Y.C.; Liao, D.S.; Chen, G.N.; Xu, J.B. Analysis on the big seeding cultivation and afforestation effect of Camellia rubituberculata. Mod. Agric. Res. 2020, 26, 81–83. [Google Scholar]
- Ran, Z.H.; Li, Z.; Xiao, X.; Yan, C.; An, M.T.; Chen, J.Y.; Tang, M. Extensive targeted metabolomics analysis reveals the identification of major metabolites, antioxidants, and disease-resistant active pharmaceutical components in Camellia tuberculata (Camellia L.) seeds. Sci. Rep. 2024, 14, 8709. [Google Scholar] [CrossRef]
- Ran, Z.H.; Li, Z.; Xiao, X.; An, M.T.; Yan, C. Complete chloroplast genomes of 13 species of sect. Tuberculata Chang (Camellia L.): Genomic features, comparative analysis, and phylogenetic relationships. BMC Genom. 2024, 25, 108. [Google Scholar] [CrossRef]
- Ran, Z.H.; Li, Z.; Xiao, X.; Tang, M. Camellia neriifolia and Camellia ilicifolia (Theaceae) as separate species: Evidence from morphology, anatomy, palynology, molecular systematics. Bot. Stud. 2024, 65, 23. [Google Scholar] [CrossRef]
- Jiang, B.; Peng, Q.F.; Shen, Z.G.; Moller, M.; Pi, E.X.; Lu, H.F. Taxonomic treatments of Camellia (Theaceae) species with secretory structures based on integrated leaf characters. Plant Syst. Evol. 2010, 290, 1–20. [Google Scholar] [CrossRef]
- Guo, M.X.; Yang, N.K.; Liu, H.Y.; Tang, S.H.; Fan, Z.W.; Zou, T.C. Spatial distribution pattern and quantitative dynamics of the endemic plant Camellia rubituberculata in Guizhou Province. Guihaia 2019, 39, 1359–1369. [Google Scholar]
- Liu, Y.L.; Du, X.Q.; Fang, X.P. Teh Analysis of and Spatial Distribution Pattern of Camellia rubimuricata Population. Seed 2010, 29, 53–55. [Google Scholar]
- Chen, L.; Yang, Y.J.; Yu, F.L.; Yao, M.Z.; Wang, X.C.; Zhao, L.P.; Wang, X.S.; Xu, M. Description Specification and Data Criteria for Tea Tree Germplasm Resources; China Agricultural Press: Beijing, China, 2005; pp. 36–64. [Google Scholar]
- Jiang, C.J. Tea Tree Breeding Science; Agricultural Publishing House: Beijing, China, 2005. [Google Scholar]
- Marchetti, G.M. Biostatistical design and analysis using R: A practical guide. Ethol. Ecol. Evol. 2012, 24, 205–207. [Google Scholar] [CrossRef]
- Jain, S.; Qualset, C.; Bhatt, G.; Wu, K. Geographical patterns of phenotypic diversity in a world collection of durum wheats. Crop Sci. 1975, 15, 700–704. [Google Scholar] [CrossRef]
- Sokal, R.; Rohlf, F. Biometry: The Principles and Practice of Statistics in Biological Research, 2nd ed.; W.H. Freeman: New York, NY, USA, 2012. [Google Scholar]
- Ge, S.; Wang, M.X.; Chen, Y.W. An analysis of population genetic structure of Masson pine by isozyme technique. Sci. Silvae Sin. 1988, 24, 399–409. [Google Scholar]
- Maughan, P.J.; Saghi Maroof, M.A.; Buss, G.R. Microsatellite and amplified sequence length polymorphisms in cultivated and wild soybean. Genome 1995, 38, 715–723. [Google Scholar] [CrossRef]
- Shi, R.; Zhu, Z.; Shi, N.; Li, Y.; Dang, J.; Wang, Y.; Ma, Y.; Xu, X.; Liu, T. Phenotypic Diversity Analysis in Elaeagnus angustifolia Populations in Gansu Province, China. Forests 2023, 14, 1143. [Google Scholar] [CrossRef]
- Zhao, Y.; Bi, Q.X.; Ju, J.; Yu, D.; Fan, S.Q.; Chen, M.Y.; Cui, Y.F.; Fu, G.H.; Wang, L.B. Geographic variation of seed and seedling growing traits in Xanthoceras sorbifolium. For. Res. 2019, 32, 160–168. [Google Scholar]
- Feng, Q.H.; Shi, Z.M.; Xu, Z.R.; Miao, N.; Tang, J.C.; Liu, X.L.; Zhang, L. Phenotypic variations in cones and seeds of natural Cupressus chengiana populations in China. Chin. J. Appl. Ecol. 2017, 28, 748–756. [Google Scholar] [CrossRef]
- Liu, Z.; Gao, C.; Li, J.; Miao, Y.; Cui, K. Phenotypic diversity analysis and superior family selection of industrial raw material forest species-Pinus Yunnanensis Franch. Forests 2022, 13, 618. [Google Scholar] [CrossRef]
- Xing, K.F.; Zhang, J.; Chen, S.; Zhang, L.D.; Xie, H.X.; Zhao, Y.; Rong, J. Diversity analysis of phenotypic traits and comprehensive evaluation of Camellia oleifera excellent germplasm resources. J. Zhejiang Univ. 2024, 50, 244–257. [Google Scholar]
- Chen, H.Y.; Tao, Y.L.; Luo, Y.J.; Hu, Y.H.; Lan, Z.Q. Analysis of Phenotypic Diversity of 10 Tea Plants in Southwest China. Mol. Plant Breed. 2024, 1–17. [Google Scholar]
- Zhou, C.; Wu, H.; Sheng, Q.; Cao, F.; Zhu, Z. Study on the Phenotypic Diversity of 33 Ornamental Xanthoceras sorbifolium Cultivars. Plants 2023, 12, 2448. [Google Scholar] [CrossRef] [PubMed]
- Xian, L.; Yang, J.; Muthui, S.W.; Ochieng, W.A.; Linda, E.L.; Yu, J. Which Has a Greater Impact on Plant Functional Traits: Plant Source or Environment? Plants 2024, 13, 903. [Google Scholar] [CrossRef] [PubMed]
- Morgan, M. Fruit to flower ratios and trade-offs in size and number. Evol. Ecol. 1993, 7, 219–232. [Google Scholar] [CrossRef]
- Sargent, R.D.; Goodwillie, C.; Kalisz, S.; Ree, R.H. Phylogenetic Evidence for a Flower Size and Number Trade-Off. Am. J. Bot. 2007, 94, 2059–2062. [Google Scholar] [CrossRef]
- Zeng, Y.F.; Zhang, J.G.; Abuduhamiti, B.; Wang, W.T.; Jia, Z.Q. Phylogeographic patterns of the desert poplar in Northwest China shaped by both geology and climatic oscillations. BMC Evol. Biol. 2018, 18, 75. [Google Scholar] [CrossRef] [PubMed]
- Hao, B.Q.; Zhang, X.; Qu, Y.; Li, R.F.; Liang, G.X.; Jiang, Z.P.; Cai, Y.; Ye, H. Diversity analysis on phenotypic traits of fruits and seeds of Camellia drupifera and their relationships with environmental factors. J. Plant Resour. Environ. 2023, 32, 33–43. [Google Scholar]
- Sokal, R.R. The Principles and Practice of Numerical Taxonomy. Taxon 1963, 12, 190–199. [Google Scholar] [CrossRef]
- James, M.T. Numerical Taxonomy. Evolution 1964, 18, 513. [Google Scholar] [CrossRef]
- Fu, G.; Dai, X.; Symanzik, J.; Bushman, S. Quantitative gene–gene and gene–environment mapping for leaf shape variation using tree-based models. New Phytol. 2017, 213, 455–469. [Google Scholar] [CrossRef]






| Population | Sample Size | Altitude (m, AL) | Longitude (°E, E) | Latitude (°N, N) | Annual Mean Temperature (°C, AMT) | Annual Precipitation (mm, AP) | Annual Mean Relative Humidity (%, AMRH) |
|---|---|---|---|---|---|---|---|
| Camellia anlungensis Chang (ALL) | 15 | 418 | 106.13 | 25.20 | 19.2 | 1223 | 75 |
| Camellia obovatifolia Chang (DLL) | 2 | 35 | 119.35 | 29.70 | 17.9 | 1546 | 73 |
| Camellia ilicifolia Y.K.Li (DQY) | 11 | 730 | 106.00 | 28.27 | 18.6 | 1293 | 84 |
| Camellia hupehensis Chang (HBL) | 16 | 833 | 109.10 | 30.40 | 16.5 | 1452 | 82 |
| Camellia acutiperulata Chang and Ye (JBL) | 16 | 855 | 104.52 | 24.39 | 19.8 | 1124 | 71 |
| Camellia acutisepala Chang (JEL) | 3 | 35 | 119.35 | 29.70 | 17.9 | 1546 | 73 |
| Camellia rubimuricata Chang and Z.R.Xu (LBL) | 10 | 822 | 107.55 | 25.13 | 18.8 | 1345 | 79 |
| Camellia tuberculata Chien (LGC) | 13 | 696 | 106.23 | 29.50 | 17.6 | 1437 | 40 |
| Camellia lipingensis Chang (LPL) | 18 | 743 | 109.14 | 26.40 | 16.2 | 960 | 76 |
| Camellia leyeensis Chang and Y.C.Zhong (LYL) | 10 | 656 | 106.17 | 24.50 | 17.1 | 1266 | 83 |
| Camellia rubituberculata Chang and Yu (HKH) | 10 | 1394 | 105.19 | 25.39 | 16.4 | 1312 | 78 |
| Camellia pyxidiacea Xu F.P.Chen and C.Y.Deng (SJL) | 13 | 931 | 104.32 | 24.47 | 16.4 | 1312 | 78 |
| Camellia parvimuricata Chang (XLG) | 17 | 886 | 108.60 | 27.60 | 17.9 | 1251 | 79 |
| Camellia neriifolia Hung T.Chang (XYL) | 11 | 982 | 105.56 | 28.20 | 18.6 | 1293 | 82 |
| Camellia rhytidocarpa Chang and Liang (ZGC) | 16 | 659 | 109.54 | 25.38 | 18.1 | 1613 | 73 |
| Camellia atuberculata Chang (ZML) | 10 | 382 | 105.55 | 28.20 | 18.6 | 1293 | 82 |
| Camellia zengii Chang (ZSL) | 11 | 647 | 109.16 | 26.21 | 16.2 | 960 | 76 |
| Camellia rhytidophylla Y. K. Li and M.Z.Yang (ZYL) | 10 | 731 | 107.40 | 27.60 | 16.7 | 1168 | 74 |
| No. | Character | Abbreviation | Grading Assignment | |||
|---|---|---|---|---|---|---|
| 1 | 2 | 3 | 4 | |||
| 1 | Type of leaf | TL | Small leaves | Medium-sized leaves | Large leaves | Extra-large leaves |
| 2 | Leaf shape | LS | Nearly round | Lanceolate | Oval | Long oval shape |
| 3 | Leaf bases | LB | Rotundity | Blunt | Wedge | |
| 4 | Leaf color | LC | Light green | Green | Yellowish green | Dark green |
| 5 | Leaf margin | LM | Microwaveable | Undulate | Sessile | |
| 6 | Leaf apex | LEA | Acute | Papery | Blunt | |
| 7 | Type of splitting fruit | TF | Vertical fracture | Split open | Reticulated fissure | |
| 8 | Flower color | FC | White | Pink | Red | |
| 9 | Calyx apex | CA | Apex | Apex rounding | ||
| No. | Character | Abbreviation | Unit |
|---|---|---|---|
| 1 | Leaf length | LL | cm |
| 2 | Leaf width | LW | cm |
| 3 | Petiole length | PEL | cm |
| 4 | Leaf area | LA | cm2 |
| 5 | Leaf shape index | LSI | - |
| 6 | Leaf veins | LV | - |
| 7 | Fruit diameter | FD | cm |
| 8 | Fruit stalk length | FSL | cm |
| 9 | Fruit length | FL | cm |
| 10 | Fruit shell thickness | FST | cm |
| 11 | Seed length | SDL | cm |
| 12 | Number of ovary | NO | - |
| 13 | Number of seeds | NS | - |
| 14 | Number of calyxes | NC | - |
| 15 | Calyx length | CL | cm |
| 16 | Calyx width | CW | cm |
| 17 | Number of petals | NP | - |
| 18 | Petal length | PL | cm |
| 19 | Petal width | PW | cm |
| 20 | Style length | STL | cm |
| 21 | Number of styles | NOS | - |
| Phenotypic Trait | Among Populations | Within Populations | Random Error | Phenotypic Differentiation Coefficients (%) | ||
|---|---|---|---|---|---|---|
| F Value | Variance Component/% | F Value | Variance Component/% | Variance Component/% | ||
| LL | 13.215 ** | 46.915 | 10.541 * | 41.876 | 11.209 | 52.837 |
| LW | 2.711 ** | 46.444 | 1.947 | 43.372 | 10.183 | 51.710 |
| PEL | 0.224 * | 49.658 | 0.184 | 28.504 | 21.838 | 63.532 |
| TL | 1.205 | 45.775 | 1.119 * | 41.887 | 12.339 | 52.218 |
| LS | 1.105 * | 48.417 | 0.425 | 21.595 | 29.988 | 69.155 |
| LA | 41.248 * | 46.380 | 35.146 ** | 41.055 | 12.565 | 53.045 |
| LSI | 0.975 ** | 48.919 | 0.581 | 33.468 | 17.613 | 59.378 |
| LV | 3.534 | 47.970 | 1.648 * | 24.051 | 27.980 | 66.606 |
| LB | 0.682 * | 48.954 | 0.266 | 25.894 | 25.152 | 65.405 |
| LC | 1.784 | 47.841 | 1.294 * | 3.483 | 48.676 | 93.214 |
| LM | 0.138 * | 48.148 | 0.125 | 4.621 | 47.231 | 91.243 |
| LEA | 0.416 * | 48.683 | 0.028 | 9.760 | 41.557 | 83.300 |
| TF | 0.342 | 47.580 | 0.047 * | 11.769 | 40.651 | 80.170 |
| FD | 1.653 ** | 46.931 | 1.528 | 48.950 | 4.119 | 48.947 |
| FSL | 0.144 | 46.705 | 0.026 | 13.700 | 39.595 | 77.320 |
| FL | 1.238 ** | 46.557 | 1.059 * | 48.791 | 4.651 | 48.829 |
| FST | 0.264 * | 46.280 | 0.241 | 47.837 | 5.882 | 49.173 |
| SDL | 0.359 * | 49.079 | 0.305 | 39.962 | 10.959 | 55.119 |
| NO | 0.451 | 48.587 | 0.286 | 14.713 | 36.700 | 76.757 |
| NS | 0.982 | 47.796 | 0.751 * | 13.989 | 38.215 | 77.359 |
| FC | 0.326 ** | 41.170 | 0.311 | 50.266 | 8.564 | 45.026 |
| CA | 0.427 * | 48.690 | 0.357 * | 43.797 | 7.513 | 52.645 |
| NC | 2.756 ** | 50.277 | 1.974 | 30.238 | 19.485 | 62.444 |
| CL | 0.157 * | 48.983 | 0.141 * | 45.152 | 5.865 | 52.035 |
| CW | 0.054 | 48.479 | 0.024 | 46.054 | 5.467 | 51.283 |
| NP | 5.716 | 47.405 | 5.945 | 47.464 | 5.131 | 49.969 |
| PL | 1.024 * | 50.661 | 0.812 * | 41.018 | 8.320 | 55.259 |
| PW | 0.124 | 49.112 | 0.081 | 43.138 | 7.750 | 53.238 |
| STL | 0.354 * | 41.152 | 0.214 | 36.324 | 22.524 | 53.116 |
| NOS | 0.229 | 41.337 | 0.218 | 38.437 | 20.226 | 51.818 |
| Mean | 2.795 | 47.363 | 2.254 | 32.705 | 19.932 | 61.405 |
| Traits | Distribution Frequency of Each Grade | Diversity | |||
|---|---|---|---|---|---|
| 1 | 2 | 3 | 4 | ||
| TL | 58 | 93 | 38 | 23 | 1.27 |
| LS | 9 | 108 | 55 | 40 | 1.14 |
| LB | 6 | 72 | 134 | - | 0.76 |
| LC | 47 | 76 | 27 | 62 | 1.32 |
| LM | 23 | 182 | 7 | - | 0.48 |
| LEA | 80 | 103 | 29 | - | 0.99 |
| TF | 173 | 29 | 10 | - | 0.58 |
| FC | 192 | 10 | 10 | - | 0.68 |
| CA | 110 | 102 | - | - | 0.69 |
Disclaimer/Publisher’s Note: The statements, opinions and data contained in all publications are solely those of the individual author(s) and contributor(s) and not of MDPI and/or the editor(s). MDPI and/or the editor(s) disclaim responsibility for any injury to people or property resulting from any ideas, methods, instructions or products referred to in the content. |
© 2024 by the authors. Licensee MDPI, Basel, Switzerland. This article is an open access article distributed under the terms and conditions of the Creative Commons Attribution (CC BY) license (https://creativecommons.org/licenses/by/4.0/).
Share and Cite
Ran, Z.; Xiao, X.; Zhou, L.; Yan, C.; Bai, X.; Ou, J.; Li, Z. Phenotypic Diversity Analysis in the Sect. Tuberculate (Camellia L.) Population, an Endemic Taxon in China. Plants 2024, 13, 3210. https://doi.org/10.3390/plants13223210
Ran Z, Xiao X, Zhou L, Yan C, Bai X, Ou J, Li Z. Phenotypic Diversity Analysis in the Sect. Tuberculate (Camellia L.) Population, an Endemic Taxon in China. Plants. 2024; 13(22):3210. https://doi.org/10.3390/plants13223210
Chicago/Turabian StyleRan, Zhaohui, Xu Xiao, Lei Zhou, Chao Yan, Xinxiang Bai, Jing Ou, and Zhi Li. 2024. "Phenotypic Diversity Analysis in the Sect. Tuberculate (Camellia L.) Population, an Endemic Taxon in China" Plants 13, no. 22: 3210. https://doi.org/10.3390/plants13223210
APA StyleRan, Z., Xiao, X., Zhou, L., Yan, C., Bai, X., Ou, J., & Li, Z. (2024). Phenotypic Diversity Analysis in the Sect. Tuberculate (Camellia L.) Population, an Endemic Taxon in China. Plants, 13(22), 3210. https://doi.org/10.3390/plants13223210

